0. 先看效果
- 演示视频(平台生成 + 导出 + 跑一条用例的串联):测试用例生成平台结合Ui自动化框架使用演示_哔哩哔哩_bilibili)
- 流程图(平台→Excel→JSON→执行):
1. 背景:我为什么需要“用例生产线”
移动端/接口测试里,用例经常卡在两头:
-
上游:需求、接口文档、产品截图很多,人工整理慢、容易漏
-
下游:就算写成文档,用例也难以成为“能执行的资产”,回归依赖经验与口口相传 我的目标是把用例变成 标准化资产 :
-
能从多种输入快速生成(效率)
-
能导出成 Excel(评审/沉淀/协作)
-
能被自动化消费(落地)
2. 平台做什么:输入、输出、质量控制
2.1 我支持的输入
- 需求文本 / PRD 片段
- 图片(页面截图、流程截图)
- PDF(测试说明/需求评审稿)
- OpenAPI / 接口文档
- 输入示例截图(脱敏):
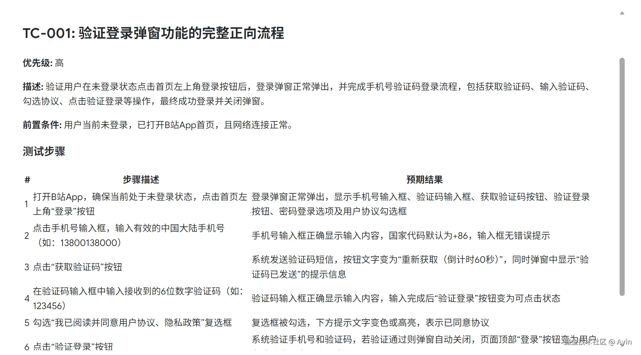
2.2 输出是什么
- 流式生成:边生成边可见(便于改 prompt / 及时纠偏)
- 结构化用例:用例标题、优先级、前置条件、步骤、预期结果
- 一键导出:Excel(核心交付形态)
- 生成过程截图(脱敏):
- Excel 导出截图(脱敏):
3. 我怎么保证“生成的用例可用”
- 生成时强约束用例字段:每条用例必须包含【前置/步骤/预期】,步骤可落到可执行粒度
- 统一口径:步骤用动词开头(点击/输入/滑动/校验…),预期强调可观察结果
- 兼容评审:Excel 里可直接增删改,平台不锁死格式
4. 资产形态:为什么我选择 Excel 作为交付
- Excel 对团队最友好:评审、打标(smoke/regression)、补充边界场景都方便
- Excel 是“资产层”,不是“执行层”
5. 串联落地
5.1 Excel → JSON(执行入口统一)
在 UI 自动化项目中,我会把平台导出的 Excel 转成标准 JSON:
python .\airtest_poco_case_template.py --excel-to-json .
\test_cases2.xlsx --out .\cases_from_excel.json
- 更完整的“pytest 编排/重跑/归档/录屏”我在另一篇 UI 自动化文章里展开把移动端回归做成“一键可复现”:Airtest+Poco + Excel/JSON + 重跑归档(附 AI 辅助定位方法论) - 掘金
- 跑通截图:
- 报告/录屏产物截图(脱敏):
6. 价值总结
- 把多源输入快速收敛为结构化用例:提升用例产出效率与一致性
- Excel 交付便于评审沉淀:用例成为团队资产
- 串联执行闭环:用例不止“能看”,还能“能跑”
- AI 输出落到定位与断言:减少手工补脚本成本(尤其是回归前的补齐工作)
7. 相关链接
- UI 自动化框架文章(执行侧展开):把移动端回归做成“一键可复现”:Airtest+Poco + Excel/JSON + 重跑归档(附 AI 辅助定位方法论) - 掘金
- 本文演示视频/流程图:见开头