从事故复盘到可交付文档:用 Ling Studio+ Tbox搭一条“思考→交付”流水线

679 阅读9分钟

一句话总结Ling Studio 用 Ring 负责“把问题想透”Tbox 用 Ling 负责“把结论写成能交付的文档”


0. 为什么这次我关注“思考模型 + 文档生成”组合?

日常工作里,最浪费时间的往往不是写代码,而是这三件事:

3c7be655631b9a42e25c6c6b668ce897.png

传统 LLM 更擅长第 3 件事(写得像),但在第 1、2 件事上经常会出现:逻辑跳跃、遗漏关键约束、无法把长链条任务拆干净。

Ring-2.5-1T 的意义在于:它不是单纯堆参数,而是把混合线性注意力扩到万亿级别,采用 1:7 MLA + Lightning Linear Attention 的混合架构,在超长生成(例如 32K+)场景下把访存规模降低 10 倍以上、吞吐提升 3 倍以上;并通过在 RLVR 之上引入 dense reward 反馈推理过程严谨性,让它在数学、代码、逻辑等高难推理任务和长程执行任务上更稳、更能“走完流程”。
ff2f4ca9f57c24a13b50c83980d03566.png 这也解释了我为什么把它用于“事故复盘 + 技术方案”:这类任务天然需要长链条推理多步规划


1) 开箱/环境展示:5 分钟把链路跑通

1.1 打开 Ling Studio,并选择 Ring 模型

  1. 打开:https://ling.tbox.cn/chat
  2. 登录后进入对话页(左侧历史、右侧参数面板、中间聊天区)
  3. 在模型列表里选择 Ring-2.5-1T image.png

image.png

1.2 打开 Tbox,并确认它的“文档生成”能力与模型选择

  1. 打开:https://www.tbox.cn/community?tab=chat
  2. 顶部选择 「文档」(也可以是「文章」或「PPT」——但本篇重点用“文档”)
  3. 输入框右下角下拉选择 Tbox
  4. 在模型选项里选择 Ling-2.5-1T image.png

一条经验:把组合写成一句话更清晰——
Ring(Ling Studio)负责推理与规划,Ling(Tbox 文档)负责结构化落稿与交付。


2) 先讲清楚能力:Ling / Ring / Tbox 各自“擅长什么”

  • Ring-2.5-1T(Ling Studio):更适合复杂推理、长链条任务规划、代码级问题拆解。混合线性注意力架构 + 强化学习让它在“推理过程严谨性”和“长程执行”上更突出;官方也展示了它在 IMO 2025(35/42)与 CMO 2025(105/126)等高难推理任务上的能力边界。
  • Ling-2.5-1T(Tbox):更适合高频写作与稳定输出,尤其是“文档/文章/PPT”这种结构化交付物的生成。
  • Tbox 的文档功能:重点不是“聊天”,而是把你给的素材(结论、要点、约束、数据)自动生成一份格式正确、层级清晰、可分享的文档

3) 亮点功能体验(核心):用 Ring 做一次“事故复盘级”的深度推理

我这里用的是技术团队最常见、最考验推理能力的场景:线上事故复盘(Postmortem)

3.1 准备一份“素材包”(真实工作里最常见)

你可以把下面这段当作“模拟素材”,直接丢给 Ring:

【背景】
服务:order-service(下单服务)
时间:2026-02-20 20:13 ~ 20:41
影响:下单接口 5xx 从 0.2% 升到 18%,峰值 QPS 3.2k,影响约 12k 用户

【变更】
20:10 发布 v2.7.4,新增“优惠券校验”RPC 调用 coupon-service

【监控/日志】
20:13 开始 p95 延迟从 120ms 拉升到 2.4s
20:15 coupon-service RTT 均值 1.9s,偶发 5s+
20:17 order-service 线程池 active=200/200,队列持续堆积
20:19 日志出现大量:TimeoutError: coupon validate timeout (3s)
20:26 回滚 v2.7.4 后,5xx 开始下降,但完全恢复到 0.2% 用了 10 分钟

【约束】
不能简单把 timeout 调大(会拖垮整体)
需要给出短期止血方案 + 中期根因修复 + 长期防复发机制

3.2 在 Ling Studio 选择 Ring-2.5-1T,输入“复盘 Prompt”

我常用的“事故复盘 Prompt”长这样(可直接复制):

你是资深 SRE + 后端架构师。请用“深度思考”完成一次线上事故复盘分析,并严格按以下格式输出:

1) 结论摘要(3-5 条)
2) 时间线(按分钟粒度,缺失处用“推测”标注)
3) 根因分析:用“因果链”写清楚从触发到扩散的路径
4) 为什么回滚后仍延迟恢复:给出机制解释(缓存、连接池、队列、熔断等)
5) 止血方案(可 30 分钟内上线,含开关/降级/熔断/限流)
6) 中期修复(1-2 周):代码级改造点(重试策略、超时、隔离、异步化等)
7) 长期建设(1-2 月):可观测性、演练、容量、发布策略
8) 风险与权衡:每个方案的副作用

最后请给一个“行动清单表格”:Action / Owner / ETA / 风险 / 验收标准

3.3 我观察到的 3 个“亮点”

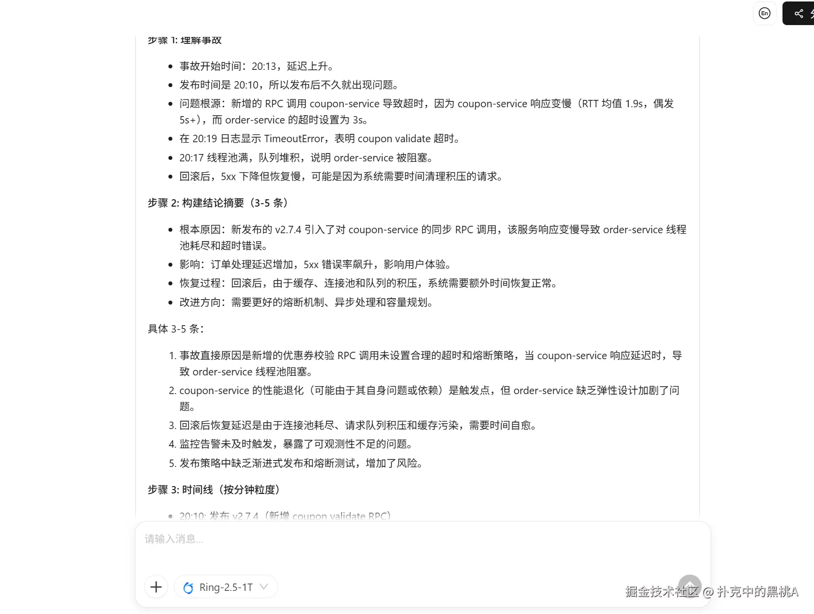
亮点 A:推理链条更像 SRE 的脑回路

Ring 的输出通常会先把“触发点”(新增 RPC)与“扩散机制”(线程池耗尽、队列堆积、级联超时)串起来,再解释“回滚后为什么还会慢慢恢复”(例如:连接池堆积、排队任务清空时间、上游重试风暴等)。这种“因果链”表达比只列现象更有用。 思考过程:

image.png

亮点 B:长程执行:能把“止血/修复/建设”拆成路线图

我更看重它能把方案分层,并且对约束条件敏感:例如“不能把 timeout 调大”,它会转向隔离、熔断、异步化、缓存与降级等方向,而不是给一个看似简单但会拖垮系统的建议。

亮点 C:可复用的交付形态:行动清单表格

很多模型会输出一堆建议但不好落地,Ring 更容易给出“Action/Owner/ETA/验收标准”的结构,这对后续落稿到文档非常关键。 image.png


4) 结合 Ling 的模型能力 + Tbox 文档功能:把复盘变成“可交付文档”

4.1 把 Ring 的输出整理成“文档素材包”

做法很简单:
把 Ring 输出里的 时间线、因果链、行动清单表格 复制出来,作为 Tbox 文档生成的输入。为了让 Tbox 更稳定地产出结构化文档,我会再加一段“文档指令”:

请把下面素材生成一份《线上事故复盘报告》文档,要求:
1) 中文、技术团队可直接评审
2) 带目录与标题层级(H1/H2/H3)
3) “根因分析”必须包含因果链
4) “行动清单”必须用表格
5) 末尾附:复盘会议议程 + 复盘 checklist

4.2 在 Tbox 选择「文档」模式 + Ling 模型,点击生成文档

你得到的是一份可直接交付的复盘报告文档。
对比价值在于:Ring 的强项是“想透”,Tbox 的强项是“写成团队能用的交付物”。

4.3 再延伸一步:同一份素材,一键出 PPT 大纲

如果要给管理层汇报,直接把同样素材换成:

请基于素材生成一份 10 页以内的事故复盘汇报 PPT 大纲:
每页:标题 + 3-5 个要点 + 需要的数据/图表建议
重点页:影响范围、根因因果链、止血措施、后续行动清单

在 Tbox 顶部切到「PPT」模式即可

或者在刚刚的对话底部,点击生成PPT image.png

接下来只需要耐心等待即可 d6e6cb100ecca356c2a90ff4049e2998.png

生成的PPT拿出来两张看看,基本是可以拿来直接用的 4e38a96ceb2b3853e778196c8abab899.png

be9268f86b2b5d0e146123316b2d09fd.png


5) “隐藏玩法”挖掘:把复盘流程固化成 Skill(让你下次更快)

5.1 Skill 目标:输入碎信息,输出固定结构的复盘素材

Skill 的核心不是功能多,而是输出稳定。推荐你把输出格式钉死:

你是「Incident Postmortem Assistant」。无论用户输入什么碎信息,都必须输出以下 8 个区块:
1) 摘要 2) 时间线 3) 根因因果链 4) 扩散机制 5) 回滚后延迟恢复解释
6) 止血方案 7) 中期修复 8) 长期建设
最后必须输出行动清单表格(Action/Owner/ETA/验收标准)。
输出必须可直接复制到 Tbox 文档生成。

5.2 在 Tbox「百宝箱开发 → 应用」里封装

3e607695517fc8cc56598df80cfbf505.png

  1. 左侧进入「百宝箱开发」→「应用」
  2. 点击右上角「新建应用」
  3. 在弹窗里选择:
    • 应用类型:优先选「对话型应用」(更像“复盘助手”);如果你希望“一键生成复盘报告文档”,也可以选「内容生成类」
    • 构建方式:新手优先选「单体构建」(更快跑通);复杂编排再考虑「工作流」
  4. 填写应用名称:Postmortem-Writer,再写一句应用介绍(例如:输入碎信息,输出可直接落稿的复盘素材)
  5. 进入应用配置页后,把 5.1 的 Skill 文本放进「角色设定/系统提示词」(不同账号可能叫法略有差异)
  6. 模型选择 Ling-2.5-1T
  7. 保存后,在应用的预览/测试区直接试跑一段事故素材;满意后再生成链接分享给同事使用(或发布到你的应用列表里)

这个玩法的价值是:以后每次事故,你不用重新写 Prompt,“一键复盘素材”就能产出,再交给 Tbox 文档生成做最终交付。


6) 我推荐的工作流

  1. Ling Studio(Ring):把碎信息变成因果链与行动清单(解决“想不透/想不全”)
  2. Tbox 文档(Ling):把行动清单变成正式复盘报告(解决“写不快/不成体系”)
  3. Tbox 应用/技能:把复盘 Prompt 固化成 Skill(解决“每次都从零开始”)

这套组合本质是在做一件事:把“高强度脑力活”标准化、可复用、可沉淀。


附录 A:可复用 Prompt 模板(直接抄)

A1. Ring(Ling Studio)用:深度推理 + 拆解任务

你是资深架构师。请先输出“任务拆解树”(最多 3 层),再输出每个任务的完成标准与风险。
约束条件:{把你项目的限制写这里}
输出必须包含:里程碑、依赖、验收标准、回滚/失败策略。

A2. Ling(Tbox 文档)用:把素材整理成文档

请把素材整理成《技术方案评审文档》:
1) 背景与目标 2) 方案对比(至少 2 个)3) 详细设计 4) 风险与回滚 5) 里程碑与资源
要求:层级清晰、表格化、可直接用于评审会。