前端进阶面试题:Vue+React,大厂高频面试原题!2026求职找工作、跳槽涨薪必刷!让你面试通过率提高90%

273 阅读6分钟

2026年的前端竞技场,Vue与React的技术选型已成为大厂面试的必答题。当你手握两个offer,却因框架原理讲不透而错失更高薪资时,就会明白:框架能力深度,直接决定你的薪资上限

我们分析了近三个月的一线大厂面试真题,发现核心考察点已全面升级

本题库收录的每道题都经过真实面试验证,配备参考答案+考察点分析+技术延展,帮你不仅给出标准答案,更能展现超越期待的架构思维。

接下来,让我们进入这些真实的场景。需要的同学点赞+关注 看最后哦! 加油!前端佬们!

Vue面试原题及解析【96题】

Vue2.0为什么不能检查数组的变化,该怎么解决?
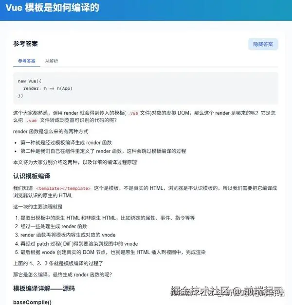
Vue模板是如何编译的
Vue3.0 所采用的 Composition Api 与Vue2.x 使用的 Options Api 有什么不同?
React 和Vue在技术层面有哪些区别?
vue2中的虚拟dom是怎么实现的?
说说vue中,key的原理
谈谈Vue 事件机制,并手写on、on、on、off、emit、emit、emit、once
Vue项目中如何解决跨域问题?
vue3相比较于vue2,在编译阶段有哪些改进?
Vue中的 h函数有什么用?
Vue组件间通信方式都有哪些?
说说Vue页面渲染流程
说说你对slot的理解?slot使用场景有哪些?
vue文件中,在v-for 时给每项元素绑定事件需要用事件代理吗,为什么?
Vue中,created和mounted两个钩子之间调用时间差值受什么影响?
vue的响应式开发比命令式有哪些优势?
Vue怎么实现权限管理?控制到按钮级别的权限怎么做?
Proxy 和 Object.defineProperty 的区别是啥?
vue3中怎么设置全局变量?
Vue项目中,你做过哪些性能优化?
Vue3.0的设计目标是什么?做了哪些优化?
什么是虚拟DOM?
如果使用Vue3.0实现一个Modal,你会怎么进行设计?
说说你对vue的mixin的理解,以及有哪些应用场景?
vue 中 route和route 和 route和router 有什么区别?
Vue.observable是什么?
自定义指令是什么?有哪些应用场景?
Vue的响应式数据流驱动页面和传统的事件绑定命令式驱动页面,分别有什么优缺点?
Vue中的 ref、toRef 和 toRefs 有什么区别?
Vue3.0里为什么要用 Proxy API替代defineProperty API?
vue-cli 有哪些功能?
computed怎么实现的缓存
为什么 react 需要 fiber 架构,而Vue 却不需要?
vue中computed和watch区别
vue3为什么不需要时间分片?
vuex中的辅助函数怎么使用?
说说 Vuex 的原理
说一下 vm.$set 原理
Vue项目中有封装过axios吗?怎么封装的?
说说你对Vue中 keep-alive 的理解
v-model的原理是什么样的?
vue中,推荐在哪个生命周期发起请求?
Vue有了数据响应式,为何还要diff?
说说vue3中的响应式设计原理
Scoped Styles为什么可以实现样式隔离?
............................................................................................................................................................

React面试原题及解析【129题】
为什么不能直接使用this.state改变数据?
React组件间怎么进行通信?
React 和Vue在技术层面有哪些区别?
子组件是一个Portal,发生点击事件能冒泡到父组件吗?
React Portals 有什么用?
Redux 和 Vuex 有什么区别,它们有什么共同思想吗?
你常用的 React Hooks 有哪些?
React中的VM一定会提高性能吗?
简述下React的事件代理机制?
说说对Redux中间件的理解?常用的中间件有哪些?实现原理?
说说对受控组件和非受控组件的理解,以及应用场景?
如果在 useEffect 的第一个参数中 return 了一个函数,那么第二个参数分别传空数组和传依赖数组,该函数分别是在什么时候执行?
Redux中的connect有什么作用?
实现useUpdate方法,调用时强制组件重新渲染
讲讲 React.memo 和 Js 的 memorize 函数的区别
使用react-router跳转时,如何将参数传递给下一个页面?
fiber架构的工作原理?
你在React项目中是如何使用Redux的?项目结构是如何划分的?
简述下React的生命周期?每个生命周期都做了什么?
React Reconciler 为何要采用 fiber架构?
在 shouldComponentUpdate 或 componentWillUpdate 中使用 setState 会发生什么?
什么是虚拟DOM?
useEffect的第二个参数,是如何判断实现依赖是否发生变化的?
useState是如何实现的?
useRef / ref/forwardsRef的区别是什么?
说说你对immutable的理解?如何应用在react项目中?
React中的类组件和函数组件之间有什么区别?
forwardRef作用是什么?
React Fiber是什么?
实现一个 useTimeout Hook
说说你对useContext 的理解
React Hooks当中的useEffect是如何区分生命周期钩子的
说说Fiber的含义与数据结构
在react中怎么实现组件间的过渡动画?
为什么 react 需要 fiber 架构,而Vue 却不需要?
说说React服务端渲染怎么做?原理是什么?
什么是React?
我们应该在什么场景下使用useMemo和useCallback?
下面代码中,点击“+3”按钮后,age的值是什么?
简单介绍下React中的diff 算法
Redux中异步的请求怎么处理
React Hooks 在使用上有哪些限制?
说说你对React Router的理解?常用的Router组件有哪些?
React.memo()和 useMemo() 的用法是什么,有哪些区别?
说说你对自定义hook的理解
怎么获取函数组件的实例?
怎么判断一个对象是否是React元素?
说说你在React项目是如何捕获错误的?
说说react中引入css的方式有哪几种?区别?
说说ReactJsx转换成真实DOM过程?
react-router 里的 Link 标签和 a 标签有什么区别?
react中怎么捕获异常?
在React中可以做哪些性能优化?
说说你对useReducer的理解
React中,能否直接将props的值复制给state?
说说React render方法的原理?在什么时候会被触发?
React Hooks带来了什么便利?
............................................................................................................................................................

所有题目都有答案的哈,相信对大家的面试会有所帮助!

记住:2026年的前端面试,技术深度就是你的议价资本。掌握这两大框架的核心原理,让你在薪资谈判中占据绝对主动。

各位前端的小伙伴,有需要跳槽或者面试工作的,我在这里准备好了一份2026年精选的前端面试题,内容都是经过精简的,全部都是高频中大厂的面试真题,有需要的可以拿去看看!【2026精选宝典】