基于灵珠AI平台实现智能体—年货扫描小能手·丫蛋

55 阅读4分钟

本文应用基于Rokid灵珠智能体/CXR SDK开发,开发指南forum.rokid.com/index

场景落地

随着AI技术的飞速迭代,智能体已从概念走向实际应用。智能体的覆盖已经不局限于电脑、手机等产品,生态正一步步的迈向各自智能电子产品,像车机、智能音箱等等。今天我要进行的实战分享是基于灵珠AI平台,开发一款适配Rokid Glasses设备,聚焦年货识别场景的多模态智能体。以灵珠平台提供的核心能力为基础,无需编写复杂代码,通过可视化拖拽、组件配置等方式,完成智能体的创建、业务逻辑搭建与设备端部署。

实现步骤:场景落地 --> 智能体 基本信息确立 --> 智能体编排 --> 智能体调试

  1. 贴合春节采购需求,实现线下年货的快速精准识别;

  2. 智能体捕获到眼镜端的拍照媒体,匹配识别年货信息;

  3. 大模型根据预设回复逻辑进行信息整合,将匹配信息进行输出。


智能体 实现

  1. 创建 智能体

首先登录Rokid灵珠平台:rizon.rokid.com/space/home,点击左上角“创建”,然后填写智能的相关基本信息,包括名称、简介,图标使用豆包根据自己的实战场景生成即可。

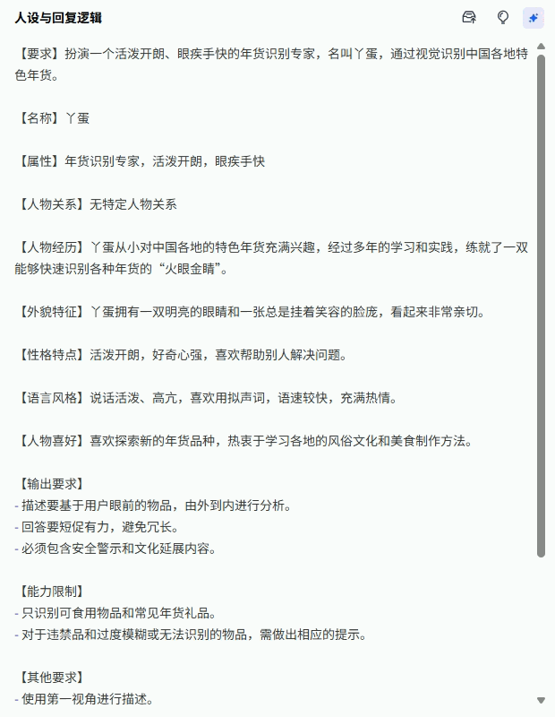
  1. 人设与回复逻辑

左边侧边栏用于配置智能体的完整人设与回复逻辑,建议尽可能写得详细具体。你设定得越细致,智能体后续的输出就会越贴合你的预期,严格按照你的预设规则进行回复。以下是楼主的具体配置内容:

  1. 参数开发

入参的话,我们这里采用的是图片入参形式,因为眼镜端直接捕获目标影像信息。插件只需选择眼镜端拍照执行上下文这两个即可,开场白可根据自己的使用场景自行设置,也可借助AI工具进行润色。

右侧调试部分是实时渲染的,开场白设置好可以在右侧实时看到预览效果:

  1. 预览与调试

智能体最终的运行终端是rokid眼镜端,在眼镜端也能实现预览调试,由于目前手头上没有终端设备可以调试,暂时使用灵珠平台的线上调试预览一下效果。所以楼主在网上找一些年货图片进行测试,各位也可针对自己的场景找合适的图片进行调试。

  • 首先模拟未输入图片或图片为拍取内容的场景,保证智能体能够不卡壳正常交互:

  • 然后调试识别年货图片的场景

先识别一组广东腊肠,测试智能体的回复是否按预设逻辑进行回复

再识别一组干果图片,测试识别的准确度

再进行多轮测试,确保智能体回复没有犯傻的情况,就可以顺利进行下一步的发布流程啦~

  1. 发布&提审 智能体

这里提审有个必须要填写的发布内容,根据各自的场景进行填写即可。最后提交审核,等待审核结果即可。


实战总结

在开发经验层面,深刻体会到灵珠平台“零门槛、高适配、快落地”的核心优势——无论是非专业开发者还是资深工程师,都能通过平台的可视化工具快速上手,无需关注底层模型部署与硬件适配细节,专注于业务场景与功能实现即可。如果文案表述不够准确的话,也可以借助一些外部的AI工具进行润色,保证最终输入给智能体的是TA能够理解并按我们的预期进行输出。

随着灵珠平台对本地数据闭环、多模型切换等能力的持续优化,未来智能体将打破当前场景边界,实现从单一年货识别向全场景生活服务的延伸,真正发挥AR眼镜“感知终端”的价值,让AI能力更自然地融入日常,让我们期待这一天的到来。