如何擦除 SanDisk SD 卡:永久删除所有数据

61 阅读5分钟

SanDisk SD 卡因其可靠的存储功能而被广泛应用于相机、智能手机、无人机和其他数码设备中。然而,有时您可能需要擦除 SanDisk SD 卡——无论是为了释放空间、删除敏感数据、修复文件系统错误,还是为了将其用于新设备。在这种情况下,您可以按照本指南轻松擦除或格式化您的存储卡。

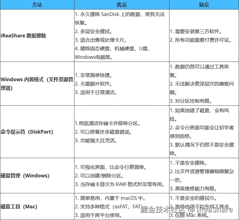
快速浏览以下5种方法:

31.png

第一部分:通过 iReaShare 数据擦除工具擦除 SanDisk SD 卡

如果您最重视隐私,标准格式化可能不足以满足需求。iReaShare Data Wipe旨在永久擦除数据,即使使用专业软件也无法恢复。它可以完全覆盖现有数据和已删除数据,因此所有数据都将无法恢复。此外,它还可以擦除 U 盘、外置硬盘和其他存储设备中的数据。

iReaShare 数据擦除的主要功能:

  • 彻底擦除 SanDisk SD 卡上的数据,以防止数据恢复。

  • 支持多种安全擦除标准(美国国防部 5220.22-M(E) 标准)。

* 清除电脑硬盘上的所有数据。

  • 允许您选择性地粉碎文件和文件夹。

  • 支持 Windows 11/10/8/7。

下载 iReaShare 数据擦除工具。

下载 Win 版

以下是如何使用 iReaShare Data Wipe 擦除 SanDisk SD 卡:

  1. 将 SanDisk SD 卡通过读卡器插入电脑。然后在电脑上安装并启动数据擦除软件。

  2. 选择“驱动器擦除器”,选择擦除级别:“快速擦除”或“深度擦除”。然后选择您的 SanDisk 存储设备。

31.png

  1. 点击“立即擦除”,然后选择“确定”开始擦除SD卡。所有数据都将被清除。

第二部分:通过 Windows 内置格式化功能格式化 SanDisk SD 卡

Windows 提供了一个快速简便的格式化选项。您可以使用快速格式化或深度格式化功能删除 SanDisk SD 卡中的所有文件。但是,此方法不支持数据覆盖。

以下是如何在Windows电脑上格式化SanDisk SD卡的方法:

  1. 插入 SD 卡,然后按“ Win + E ”打开文件资源管理器。

  2. 在“此电脑”下右键单击 SD 卡驱动器,然后从菜单中选择“格式化...  ”。

  3. 选择文件系统(32GB 或更小的存储卡使用 FAT32,64GB 及以上的存储卡使用 exFAT)。如果要选择“深度格式化”,请勿勾选“快速格式化”,然后单击“开始”。

第三部分:通过命令提示符擦除 SanDisk SD 卡

对于那些喜欢更彻底的方法,或者遇到无法通过图形界面格式化存储卡的用户来说,Diskpart 是最佳选择。它可以删除分区和文件系统错误,并且在存储卡无法读取时非常有用。

如何在电脑上使用命令提示符擦除 SanDisk 存储卡:

  1. 在 Windows 搜索栏中输入“ cmd ”,右键单击,然后选择“以管理员身份运行”。

  2. 输入“ diskpart ”并按“回车”键。然后输入“ list disk ”来识别SD卡的磁盘编号。

  3. 输入“选择磁盘 X ”(请将 X 替换为您的 SD 卡编号,务必小心)。最后,输入“全部清除”。这将把卡的每个扇区都写入零,永久擦除所有数据。

第四部分:通过磁盘管理格式化 SandDisk SD 卡

如果您的 SD 卡未在文件资源管理器中显示,磁盘管理可以帮助您初始化并格式化它。格式化后,所有文件都将被删除。

以下是如何使用磁盘管理工具格式化 SanDisk SD 卡:

  1. 右键单击“开始”按钮,然后选择“磁盘管理”。

  2. 在列表中找到您的 SanDisk SD 卡。然后右键单击该卡,并从菜单中选择“格式化”。

  3. 按照向导指示分配驱动器号和文件系统。

第五部分:在 Mac 上使用“磁盘工具”擦除 SanDisk SD 卡

Mac 用户可以使用内置的“磁盘工具”工具格式化 SD 卡,该工具可以轻松擦除存储卡上的数据。

方法如下:

  1. 将 SD 卡插入 Mac 电脑,然后点击“应用程序”>“实用工具”>“磁盘工具”。

  2. 在侧边栏中选择 SD 卡,点击“擦除”按钮。

  3. 选择名称和格式(通常为 ExFAT 以实现跨平台兼容性),然后单击“擦除”进行确认。

第六部分:关于擦除 SanDisk SD 卡的问答

问题1:如何确保SanDisk SD卡已被擦除?

为确保数据无法恢复:

  1. 使用安全擦除软件(例如,多次覆盖写入)。
  2. 如果数据敏感度较高,请避免使用快速格式化。
  3. 之后可尝试使用数据恢复工具进行验证。

Q2:擦除 SanDisk SD 卡会影响卡的使用寿命吗?

是的,但影响很小。SD 卡使用闪存,写入/擦除次数有限。偶尔格式化是正常的,但频繁完全擦除会加速损耗。现代的 SanDisk 卡都采用了损耗均衡技术来延长使用寿命。

Q3:恢复手机出厂设置时,我可以删除 SanDisk SD 卡上的所有文件吗?

这取决于手机型号:

  1. 部分安卓设备提供在恢复出厂设置时擦除外部SD卡的选项。
  2. 大多数手机的SD卡除非手动格式化,否则不会发生任何变化。

对了,重置系统前务必备份重要数据。

结论

无论使用 Windows 和 Mac 的内置系统工具,还是使用安全的数据擦除软件进行永久删除,擦除 SanDisk SD 卡都是一个简单的过程。如果您想通过简单的点击操作永久覆盖已删除的数据,iReaShare Data Wipe可以帮到您。该程序可以彻底擦除您的 SD 卡或其他存储设备。