从RPA到企业级智能体:主流AI+RPA平台技术演进与选型维度解析

0 阅读7分钟

在企业数智转型的关键期,许多组织仍深陷“数据孤岛、流程低效、手工重复劳动、管理决策滞后、合规风险高企”等顽疾。根据IDC等多方调研,中国企业数字化市场规模已超万亿元,但超70%的企业在初期因工具选型不当、集成缺失或忽略本土化需求而进展缓慢,ROI难以兑现。AI+RPA智能自动化已成为破解这些痛点的“核心生产力引擎”——它不仅模拟人类完成高频重复任务,更通过大模型赋能实现意图理解、复杂判断、多模态处理与自适应执行,帮助企业从“规则驱动”迈向“智能决策”,真正构建数智底座,实现降本、提效、合规与创新并重。

本文系统梳理当前主流AI+RPA智能自动化工具名称与功能对比,深度剖析转型必备平台的应用场景与量化价值,分享集成策略、落地实操与避坑指南,助力IT/业务决策者科学选型、快速见效。

一、AI+RPA智能自动化工具名称全景梳理及核心功能对比

当前AI+RPA工具已演进为RPA+AI深度融合阶段,主流分类包括:经典RPA、RPA+AI融合智能自动化、低代码/零代码开发平台、企业级智能体(Agent)平台等。趋势明确:纯RPA已不足以应对非结构化、复杂判断场景,RPA+大模型+低代码三层架构成为主流。

主流工具对比(概念矩阵思路):

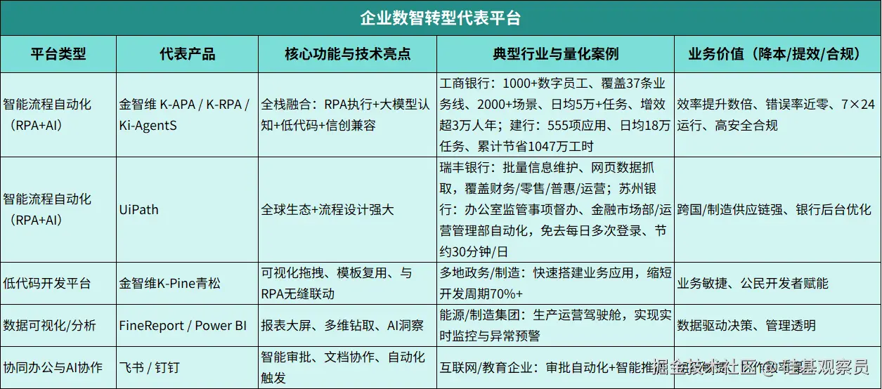
01

近几年以来,国产AI+RPA厂商整体崛起,据权威数据,2024年中国RPA市场国产份额已超38%,金智维以10%+份额领跑,远超国际巨头在本土复杂场景的适配性。金智维在RPA+AI融合深度持续领先,其K-APA(Agentic Process Automation)实现“大模型规划+RPA执行+低代码敏捷”,支持自然语言交互“对话即自动化”,处理图像识别、语义理解、音视频等多模态数据;Ki-AgentS植入行业专精知识库,确保合规、专业、准确,降低大模型幻觉风险。

企业在选型时,普遍围绕这几个核心维度:业务复杂度、安全合规(金融等高敏感行业首选本地化+信创)、信创需求(国产操作系统/芯片兼容)、实施周期与服务响应、本地化生态。这其中,金智维凭借金融背景出身,产品天生高稳定、高安全,尤其适合大型政企。

二、企业数智转型的必备平台及其应用场景剖析

转型需构建“数据+流程+智能”三位一体生态,必备平台包括:智能流程自动化平台(RPA+AI)、低代码开发平台、数据中台/可视化平台、协同办公平台等。RPA+AI是核心引擎,其他平台为其提供数据燃料与展示出口。

02

典型落地场景剖析:

• 智能财务与信贷审批:

金智维在国有大行(如工商银行、建设银行)实现信贷估算、智能审核、报销全流程自动化,处理海量非结构化发票/合同,审批周期缩短50%以上,人为错误率下降90%+,日均任务达数万级,累计增效超万人年,体现出极高的稳定性和规模化能力,尤其在高安全、复杂金融场景下表现突出。

UiPath在瑞丰银行批量信息维护、网页数据抓取等财务/运营场景中落地,覆盖多条业务线,效率提升明显,但本地化响应相对较慢。

• 政务智能导办与事项办理:

金智维Ki-AgentS政务数字人在多地实现事项智能审批、跨部门数据自动流转+知识库沉淀,结合信创全兼容和高安全要求,特别适合对数据不出域、合规性极高的省级/国家级政务平台,处理复杂度与稳定性更胜一筹。

UiPath在某银行办公室监管事项督办中,实现每日自动登录监管邮箱查收并转发,免去重复登录、节约30分钟/日,适用于城市商业银行的监管合规场景。

• 制造生产运营监控与供应链:

云扩科技UiBot在小米集团每月自动化处理超2万份文件,效率提升10倍+,适合中型制造/供应链的快速上手。

UiPath在顺丰供应链、长城汽车实现仓库数据运营与全国站点规模化推广,生态强大。

金智维在能源/制造集团结合RPA实现生产数据自动采集、异常智能预警+报表生成,管理层实时大屏掌控,叠加信创支持与7×24稳定运行,适合对系统连续性与国产化要求高的央国企大型制造场景,量化ROI规模更大(如千万工时节省)。

不同工具各有侧重,弘玑擅长流程挖掘与金融/制造后台稳定,云扩入门友好且中型集团适用,UiPath生态广且银行/供应链优化强;金智维则在大型政企、金融高安全复杂非结构化场景、信创深度适配、超大规模任务处理与量化ROI上表现出色。

三、AI+RPA工具与数智平台的集成策略与落地建议

单一工具易成孤岛,成功转型依赖“平台+工具”深度集成。

03

落地实操建议:

1、业务优先,痛点切入:从财务/人事/审批等高频重复、手工易错场景入手,快速验证ROI。

2、数据为本,先治理后自动化:统一数据源、清洗标准,再叠加RPA+AI执行。

3、分阶段推进:试点(1-3个月见效)→ 部门推广 → 全域智能体部署;选择提供全生命周期服务的厂商更稳。

4、重视组织变革与人才:低代码降低门槛,培养“公民开发者”;开展数字素养培训。

5、选择生态强、本地化伙伴:优先考虑信创适配、安全合规与响应速度强的厂商,尤其大型组织。

避坑提醒:

• 勿盲目追国际大厂,忽略信创、安全与本地服务响应。

• 勿低估复杂场景集成难度与大模型调优成本。

• 勿忽略持续迭代:AI模型需定期精调、知识库更新。

• 勿只看功能,忽略长期ROI与厂商稳定性。

在企业数智转型的实践中,AI+RPA智能自动化与各类数智平台已形成互补的“双引擎”格局:RPA提供稳定、可控的执行层,大模型赋予意图理解与复杂决策能力,低代码则带来敏捷迭代与全民参与的可能性。越来越多的组织发现,单纯依赖单一工具或国际通用方案,往往在信创要求、高安全合规、复杂非结构化场景或大规模稳定运行上遇到瓶颈,而本土化深耕的厂商在这些维度上表现出更强的适配性与长期价值。

回顾近年来中国RPA+AI市场的实际落地,头部厂商中,连续多年保持市场领先地位的玩家(如IDC报告显示的份额前列企业金智维等),凭借对金融、政务、制造等高监管、高复杂度行业的深度理解,以及信创全栈兼容、本地化服务响应快的特点,已在多家大型机构实现显著的规模化效益——例如万人年级的人效释放、千万工时级的成本节约,以及从规则驱动向智能决策的真正跃迁。

IDC市场份额2024

企业在选型时,不妨结合自身规模、行业特性、信创需求与长期运维预期,优先评估那些在本土复杂场景中积累丰富经验、产品架构完整、生态服务闭环的方案。适合的工具不是最炫的,而是最能落地、持续产生ROI的那一个。数智转型的道路已越来越清晰,选择对的伙伴,往往能让企业走得更稳、更远。