李家洋&钱前院士综述Rice2035:水稻研究与育种的十年愿景

53 阅读6分钟

近期,李家洋和钱前院士团队联合在Molecular Plant上发表题为“Rice2035: A decadal vision for rice research and breeding”的综述文章。该文系统回顾了过去几十年水稻基础研究和育种的发展历程,总结了从传统育种到分子育种的范式转变。针对当前面临的遗传多样性狭窄、产量与抗性权衡、资源利用效率低等瓶颈问题,文章提出了“水稻2035”的宏伟愿景和“两增两减”(增产、增质;减投、减损)的育种目标。为实现这一目标,作者深入探讨了未来十年需要重点突破的关键技术、研究策略和育种模式,特别是智能化育种、从头驯化、合成生物学等前沿技术的应用,旨在为保障全球粮食安全提供中国方案和战略指引。

图片

而在去年同期(2025年2月),MP已经相继发表过六大作物的2035研究及育种展望,当时我们还用Qwen长文本大模型进行了汇总比较,详见:利用大语言模型解读六大作物2035研究及育种展望(Mol Plant综述)。没想到水稻这一重要作物整整晚了一年发表~

图片

图片

图片

图片

背景与挑战

水稻的重要性

水稻是全球最重要的粮食作物之一,养育着世界一半以上的人口。过去60年,全球水稻产量增长了约250%,但近年来产量增长率已从1960年代的2.7%下降至2010年代的0.5%,无法满足2050年及以后的粮食需求。

面临的主要挑战

  • • 人口持续增长

  • • 气候变化加剧

  • • 病虫害压力增大

  • • 资源限制(水、肥料、农药等)

  • • 遗传多样性有限

  • • 产量与抗性之间的权衡

  • • 养分利用效率低

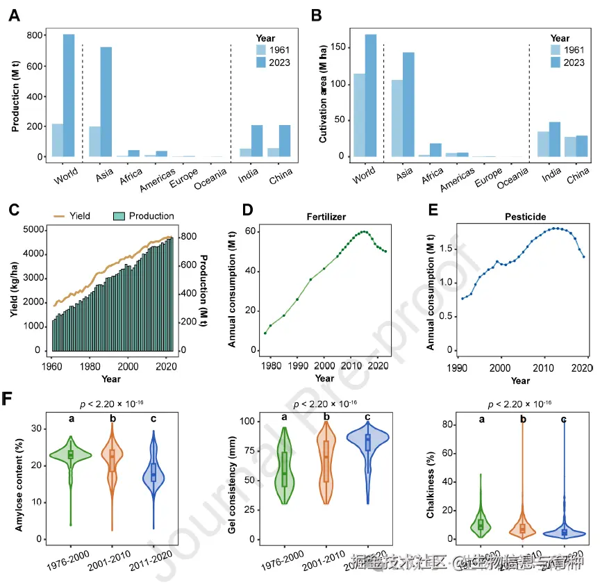
图1. 水稻种植与生产。(A-B)1961年和2023年世界、五个不同大洲以及印度和中国两个国家的水稻产量(A)和种植面积(B)。(C)世界水稻年产量和总产量。(D-E)中国化肥(D)和农药(E)的年消费量。(F)不同育种时期2,471份中国籼-籼杂交稻的籽粒品质变化。

图1. 水稻种植与生产。(A-B)1961年和2023年世界、五个不同大洲以及印度和中国两个国家的水稻产量(A)和种植面积(B)。(C)世界水稻年产量和总产量。(D-E)中国化肥(D)和农药(E)的年消费量。(F)不同育种时期2,471份中国籼-籼杂交稻的籽粒品质变化。

图片

图片

图片

图片

历史成就回顾

1. 绿色革命(1960年代)

  • • 利用矮秆基因(如SD1)培育出矮秆、耐肥、抗倒伏品种

  • • 使水稻单产潜力翻倍

2. 杂交水稻(1970年代至今)

  • • 三系法(不育系、保持系、恢复系)

  • • 两系法(光温敏核雄性不育)

  • • 显著提高了水稻产量

3. 后基因组时代(2000年至今)

  • • 2005年完成水稻全基因组测序

  • • 图位克隆技术克隆了1000多个功能基因

  • • 全基因组关联分析(GWAS)解析复杂性状

  • • 泛基因组研究揭示遗传变异

  • • 分子设计育种提高效率

图2. 不同育种时期检测杂交稻中数量性状核苷酸(QTNs)的基因型频率。三个籽粒品质控制基因(Chalk5、Waxy和ALK)中四个QTNs的基因型频率,2,471份中国籼-籼杂交稻不同育种时期产量相关基因(NAL1、GS3和GW5)中三个QTNs的基因型频率,以及67份中国籼-粳杂交稻不同育种时期IPA1基因中两个QTNs的基因型频率。

图2. 不同育种时期检测杂交稻中数量性状核苷酸(QTNs)的基因型频率。三个籽粒品质控制基因(Chalk5、Waxy和ALK)中四个QTNs的基因型频率,2,471份中国籼-籼杂交稻不同育种时期产量相关基因(NAL1、GS3和GW5)中三个QTNs的基因型频率,以及67份中国籼-粳杂交稻不同育种时期IPA1基因中两个QTNs的基因型频率。

图片

图片

图片

图片

2035年育种目标:"两增两减"

文章提出了未来十年的核心育种目标:

"两增"

  • • 增产:提高产量,使产量增长率与全球人口增长率同步

  • • 提质:改善食味品质和营养品质(低升糖指数、高抗性淀粉、富含微量元素等)

"两减"

  • • 减投:减少化肥和农药投入,提高养分利用效率

  • • 减灾:减少生物胁迫(病虫害)和非生物胁迫(极端天气)造成的产量损失

图3. 水稻2035

图3. 水稻2035"两增两减"育种目标。"两增"指产量提升和品质改良,"两减"指减少化肥和农药投入,以及减少灾害造成的产量损失。

图片

图片

图片

图片

实现目标的技术路径

文章从三个关键环节阐述了实现2035愿景的技术策略:

1. 遗传变异的创制(Generating)

  • • 挖掘自然变异:利用地方品种、非洲栽培稻、野生稻等扩展遗传多样性

  • • 物理化学诱变:EMS、γ射线等诱导突变

  • • 定向诱变:AI和合成生物学介导的精准突变设计

  • • 转基因与合成生物学:构建代谢通路,生产高附加值产品

  • • 基因编辑:CRISPR等技术精准改良目标性状

2. 遗传变异的解析(Characterization)

  • • 饱和诱变:系统解析基因编码区功能

  • • AI驱动的蛋白质设计:预测突变对蛋白功能的影响

  • • 比较基因组学:通过跨物种比较识别关键变异

  • • 多组学研究:整合基因组、转录组、蛋白组、代谢组数据

  • • 非编码区解析:调控元件编辑打破性状连锁

  • • 表型组学:高通量、精准表型采集技术

3. 遗传变异的利用(Utilization)

  • • 快速基因聚合:单倍体诱导、多重基因编辑、分子标记辅助选择

  • • 快速育种:环境控制加速世代进程(一年4-6代)

  • • AI表型预测:基于基因组数据预测表型

  • • 克隆水稻:通过无融合生殖固定杂种优势

  • • 从头驯化:快速驯化野生植物,创制全新作物类型

图4. 实现水稻2035遗传变异的创制、解析和利用三大核心要素。该示意图展示了作物育种的三个核心要素——遗传变异的创制、解析和利用,并简要概述了相关的技术方法。

图4. 实现水稻2035遗传变异的创制、解析和利用三大核心要素。该示意图展示了作物育种的三个核心要素——遗传变异的创制、解析和利用,并简要概述了相关的技术方法。

图片

图片

图片

图片

关键性状研究方向

  • • 产量:解析杂种优势机制,打破性状间负相关,提高光能利用效率

  • • 品质:营养品质多样化,低重金属积累,延长种子储藏期

  • • 生物胁迫:多抗性协同,平衡抗病与生长

  • • 非生物胁迫:全生育期耐旱、耐盐碱、耐高低温

  • • 养分效率:提高氮磷利用效率,探索生物固氮

  • • 光合效率:引入C4光合特性

  • • 轻简栽培:适应机械化、直播、再生稻等栽培方式

图片

图片

图片

图片

结论

文章展望到2035年,通过全面整合前沿生物技术(基因编辑、合成生物学、人工智能)与传统育种,实现水稻农业系统的全面升级,培育出“智能品种”(Smart varieties),在增产提质的同时减少投入和灾害损失,最终保障全球粮食安全。

图片

欢迎加入生信AI育种交流群,一群已满,请添加小编微信拉你加入二群,请备注“姓名-单位”,方便交流~~~

图片