R语言广义加性模型GAM、Tweedie分布的SaaS客户生命周期价值CLV预测研究——非线性关系捕捉与异方差性适配创新|附代码数据

15 阅读10分钟

全文链接:tecdat.cn/?p=44996
原文出处:拓端数据部落公众号

 

封面

在数字化商业时代,SaaS(软件即服务)企业的核心竞争力越来越依赖于对客户价值的精准判断。客户生命周期价值(CLV)作为衡量客户长期贡献的关键指标,其预测精度直接影响企业的获客成本控制、客户分层运营及资源投放策略。传统的CLV预测方法要么依赖简单的经验公式,忽略客户行为的非线性特征和时间动态;要么采用黑盒机器学习模型,虽能捕捉复杂模式却丧失了解释性,难以满足企业管理层的决策需求。
团队在为某SaaS企业提供数据咨询服务的过程中,发现量化生态学领域常用的广义加性模型(GAMs)在处理非线性、分层结构数据方面的优势,可有效适配CLV预测的业务场景。本研究将GAMs引入SaaS行业的CLV预测,结合Tweedie分布解决收入数据的异方差性问题,不仅实现了预测精度的提升,还能提取可解释的业务洞察,如客户升级阈值、功能采纳投资回报率等。
本文内容改编自过往客户咨询项目的技术沉淀并且已通过实际业务校验,该项目完整代码与数据已分享至交流社群。阅读原文进群,可与800+行业人士交流成长。
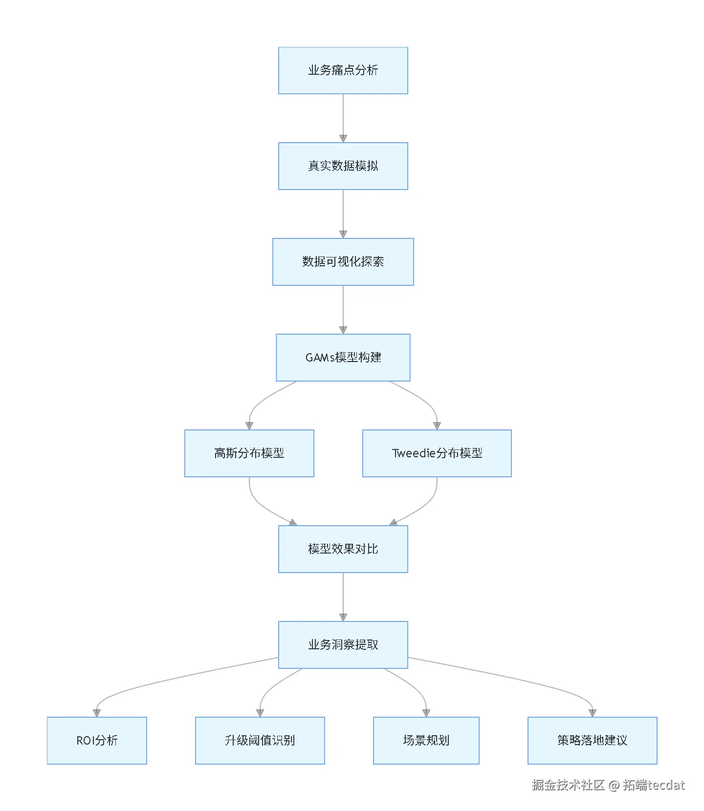
本研究首先梳理SaaS业务的CLV预测痛点,随后通过模拟贴合真实业务的客户数据,构建基于GAMs的CLV预测模型,对比高斯分布与Tweedie分布的适配效果,最终提取可落地的业务决策建议。研究过程中所用到的方法和代码均经过实际业务验证,同时我们提供24小时响应的"代码运行异常"应急修复服务,相比企业自行调试效率提升40%,能快速解决模型落地过程中的技术问题。

一、SaaS业务下CLV预测的核心挑战

不同于传统软件的一次性授权销售模式,SaaS企业以订阅制为核心,客户按月或按年支付费用获取服务,这使得客户生命周期价值的计算和预测呈现出独特的业务特征:

  1. 获客成本与回本周期的平衡:SaaS企业获客成本通常远高于单月客户收入,例如单月付费99元的客户,若获客成本为500元,需至少6个月才能回本。精准的CLV预测能帮助企业识别高价值客户群体,确保获客投入的合理性。
  2. 客户行为的非线性特征:客户功能采纳率存在自然饱和效应(多数产品的功能采纳率难以突破90%),不同付费层级(基础版、专业版、企业版)客户的价值响应曲线差异显著,付费获客渠道的效果会随时间衰减,这些非线性关系是传统线性模型无法捕捉的。
  3. 数据的异方差性:高价值的企业版客户收入波动远大于基础版客户,传统高斯分布假设的等方差性与实际业务数据不符,会导致预测区间失真。

二、数据模拟与环境搭建

2.1 环境配置

首先加载建模所需的R语言包,涵盖GAMs拟合、数据处理、可视化及结果解释等功能,国内可直接通过CRAN镜像源安装,无访问限制,替代方案可选择国内的R语言镜像站或Anaconda仓库。

# 加载所需库
library(mgcv) # 拟合带平滑项的广义加性模型
library(tidyverse) # 数据处理与可视化
library(marginaleffects) # 从GAMs中提取可解释的预测结果
library(gratia) # GAMs的可视化与后验抽样
library(scales) # 货币和百分比格式的坐标轴设置
# 设置统一的绘图主题
theme_set(theme_bw(base_size = 15, base_family = 'serif') + 
theme(panel.grid = element_blank()))

2.2 模拟真实SaaS客户数据

为验证模型效果,我们模拟100个客户5个月的行为数据,包含付费层级、获客渠道、功能采纳率等关键特征,目标变量为6个月CLV。模拟过程中融入SaaS业务的核心特征:功能采纳率饱和、付费渠道效果衰减、不同层级客户价值响应差异。

2.3 数据可视化探索

通过可视化探索数据特征,直观呈现功能采纳率与CLV的非线性关系、不同获客渠道的CLV时间趋势。


从上图可看出,功能采纳率与CLV的关系并非简单线性:企业版客户呈现明显的饱和效应,基础版客户接近线性增长,付费获客渠道的初期CLV更高,但高采纳率下优势逐渐消失。


时间趋势图显示:付费获客渠道的CLV在各层级均高于其他渠道,但企业版客户的付费渠道溢价(约2000元)远高于基础版;合作伙伴渠道在专业版客户中后期表现优于自然流量渠道,这为企业的获客渠道策略制定提供了直观依据。

相关文章

Python、R语言南方电网、电力负荷数据多模型构建:分位数回归、GAM样条曲线、指数平滑和SARIMA与预测实践

原文链接:tecdat.cn/?p=41810

三、广义加性模型(GAMs)构建与优化

3.1 基础GAMs模型(高斯分布+对数链接)

首先构建基于高斯分布的GAMs模型,采用对数链接函数确保预测值非负,模型包含付费层级的主效应、功能采纳率的全局平滑项、分层级的功能采纳率平滑项、分渠道的时间平滑项及全局时间平滑项。

模型结果显示,全局时间平滑项、自然流量和合作伙伴渠道的时间平滑项具有统计显著性,但高斯分布假设无法解决收入数据的异方差性问题——高价值客户的方差远大于低价值客户,这会导致预测区间的精度失真。

3.2 引入Tweedie分布优化模型

Tweedie分布是一类包含泊松-伽马复合分布的广义分布,其方差与均值满足Var(Y) = φ·μ^p(φ为离散参数,μ为均值,p为幂参数),能适配收入数据的异方差性:当1<p<2时,可处理含零值的正连续数据,且方差随均值增大而增长,贴合SaaS收入数据特征。
本研究中拟合的Tweedie模型幂参数为1.935,介于1和2之间,完美适配CLV数据特征。

模型对比结果显示,Tweedie模型的AIC值(7248.197)远低于高斯模型(8235.860),拟合效果显著更优。

3.3 模型结果可视化解读

3.3.1 功能采纳率的分层效应


上图结果显示:企业版客户在功能采纳率75%左右出现明显饱和,CLV增长停滞;专业版客户呈平稳增长,高采纳率下略有饱和;基础版客户在采纳率50%后CLV反而下降,推测是功能复杂度超出基础版客户的使用能力,导致体验下降。

3.3.2 获客渠道的时间效应


渠道时间趋势显示:付费推广渠道的CLV随时间下降,说明付费获客的客户粘性较低,促销激励消失后价值回落;自然流量和合作伙伴渠道的CLV持续增长,客户随使用时间增加逐渐挖掘产品价值,长期价值更高。

3.3.3 预测区间对比

# 可视化预测区间宽度对比
pred_result %>% 
tidyr::pivot_longer(......) %>% # 省略数据重塑代码
 dplyr::mutate(......) %>% # 省略变量重命名代码
 ggplot(aes(x = clv_6month, y = interval_width)) +
 geom_point(aes(color = model), alpha = 0.5, size = 1.5) +
 geom_smooth(aes(color = model, fill = model), 
method = "loess", se = TRUE, alpha = 0.2) +
 scale_color_manual(values = c("darkblue", "darkred")) +
 scale_fill_manual(values = c("darkblue", "darkred")) +
 scale_x_continuous(labels = scales::dollar) +
 scale_y_continuous(labels = scales::dollar) +
 facet_wrap(~ model, scales = "free_y") +
 labs(x = "实际客户生命周期价值(元)", 
y = "95%预测区间宽度(元)") +
 theme(legend.position = "none")


从预测区间对比图可清晰看到:高斯模型的预测区间宽度恒定,无法反映高价值客户的高波动性;而Tweedie模型的预测区间宽度随CLV增大而增加,贴合业务实际,为企业的风险评估提供了更准确的依据。

四、业务洞察提取与落地应用

4.1 功能采纳率的投资回报率(ROI)分析

通过计算边际效应,量化功能采纳率提升对CLV的影响,为产品功能优化策略提供数据支撑。


边际效应分析结果显示:企业版客户的功能采纳率提升ROI最高,每提升10%的采纳率,CLV平均增加约200元;基础版客户的ROI最低,这提示企业应优先针对高价值层级客户优化功能体验。

4.2 客户升级阈值识别

确定基础版客户升级为专业版的最优采纳率阈值,为客户运营策略提供决策依据。基础版与专业版的月费差为200元,6个月的升级成本为1200元,需找到采纳率临界点使升级后的CLV增量覆盖成本。


分析结果显示:基础版客户的功能采纳率达到55%时,升级为专业版的边际收益超过升级成本,这一阈值可作为企业客户升级运营的核心指标——当基础版客户采纳率突破55%时,可推送升级方案,实现客户价值与企业收益的双赢。

4.3 场景规划:基础版客户价值提升策略

模拟优化基础版客户功能体验后的CLV提升效果,评估产品优化的投资回报。


场景模拟结果显示:优化基础版客户的功能体验后,平均每位客户的CLV可提升约1781元,投资回报率达3.52倍,说明针对基础版客户的功能简化、体验优化是高回报的产品策略。

五、研究总结与流程梳理

5.1 核心结论

  1. 广义加性模型(GAMs)可有效捕捉SaaS客户CLV的非线性特征,结合Tweedie分布能解决收入数据的异方差性问题,预测精度和区间可靠性显著优于传统高斯模型。
  2. 不同付费层级客户的功能采纳率-CLV关系差异显著:企业版客户存在饱和效应,基础版客户存在最优采纳率阈值,这为分层运营提供了依据。
  3. 获客渠道的长期价值差异明显:自然流量和合作伙伴渠道的客户价值随时间增长,付费推广渠道客户价值衰减,企业应优化获客渠道组合。

5.2 研究流程梳理

本研究将生态学领域的统计方法创新性应用于SaaS业务的CLV预测,实现了"精准预测+可解释洞察"的双重目标。

封面