百泰派克生物科技:label free蛋白组学客户案例

29 阅读2分钟

20230310-8816-mceu_251867825971678439466844.png

期刊:NATURE COMMUNICATIONS;影响因子:17.7632

原文链接:DOI:10.3390/pharmaceutics13091340

研究对象:多形性胶质母细胞瘤(GBM)

研究目的:开发工程仿生纳米颗粒通过靶向递送和高效的基于代谢的协同作用治疗胶质母细胞瘤

研究手段:代谢组学、蛋白组学等

研究内容及结论:多形性胶质母细胞瘤(GBM)是一种侵袭性脑癌,预后较差,治疗方案很少。本研究中,基于在切除的GBM中观察到的乳酸(LA)升高,作者开发了仿生治疗纳米颗粒(NPs),为基于LA代谢的协同治疗提供药物。由于自组装NPs被包裹在来自胶质瘤细胞的细胞膜中,因此它们很容易穿透血脑屏障,并通过同型识别靶向GBM。到达肿瘤后,NPs中的乳酸氧化酶将LA转化为丙酮酸(PA)和过氧化氢(H2O2),PA通过阻断组蛋白的表达和诱导细胞周期的阻滞来抑制癌细胞的生长。同时,H2O2与传递的双[2,4,5-三氯-6-(戊氧基羰基)苯基]草酸盐反应,释放的能量被共同传递的光敏剂氯霉素e6用于产生细胞毒性单线态氧,以杀死胶质瘤细胞。这种协同作用确保了对胶质瘤细胞系来源和患者来源的异种移植模型的强大治疗效果。

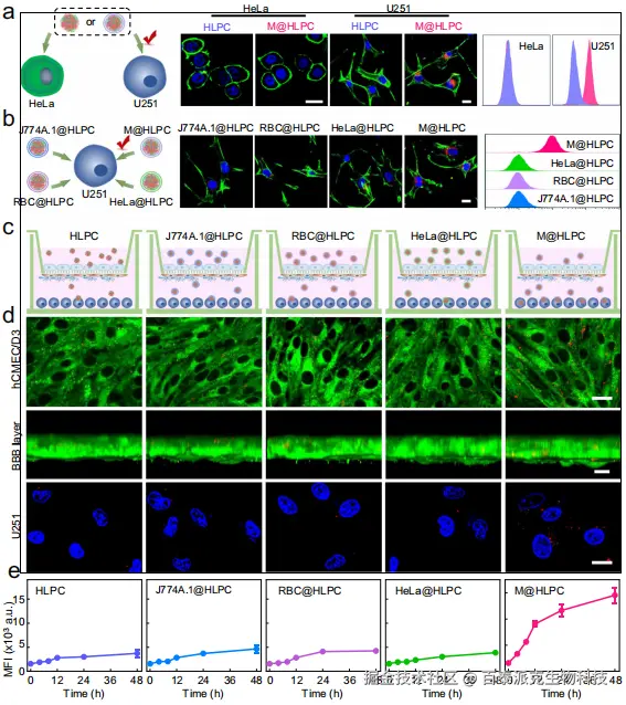
20230310-3056-mceu_753290050981678439480434.png

利用LC-MS/MS分析由U251胶质瘤细胞和原代健康星形胶质细胞制备的细胞膜中的蛋白成分,结果表明,与其他膜包被的HLPCs相比,U251细胞表现出更好的M@HLPC摄取,再次证实了M@HLPC的亲本细胞特异性归巢偏好。

参考文献:Lu G, Wang X, Li F, et al. Engineered biomimetic nanoparticles achieve targeted delivery and efficient metabolism-based synergistic therapy against glioblastoma[J]. Nature Communications, 2022, 13(1): 4214.