多Agent 上下文工程:多 Agent 场景下的信息拓扑协议

64 阅读8分钟

引言

在单体 Agent 时代,上下文工程的核心动作是压缩:如何把海量信息像塞行李箱一样,强行塞进一个有限的上下文窗口。

到了多 Agent 时代,问题发生了质变。我们不再面对一个窗口,而是面对一组物理隔离、逻辑关联的窗口集群

多 Agent 架构的失败,往往不是因为 Agent 不够聪明,而是因为上下文在流动中“腐蚀”

  • 隔离过度:Agent 之间像断了网的电脑,陷入“盲人摸象”的困境,输出互相打架。
  • 共享过度:上下文在全量复制中撑爆了预算,KV-Cache 全面失效,成本指数级爆炸。
  • 继承过度:历史信息在串行链路中无限膨胀,信号被噪声淹没,最终导致系统“失忆”或“精神分裂”。

从上下文工程视角看,多 Agent 协作的本质,就是设计一套信息拓扑协议

这套协议的核心,是回答三个关于“信息流动”的核心问题:

  1. 权限界定:谁拥有“写权限”?谁能修改全局状态?谁只能拥有“读权限”?
  2. 变更通知:当状态变更时,是“事件通知”(轻量)还是“全量复制”(重量)?
  3. 一致性粒度:为了节省成本,我们愿意接受多大程度的信息延迟和损失?

Cognition 等团队的实践表明:多数团队应该避免多 Agent。但当业务场景确实需要时,理解这四种信息流动的基本形态,是构建稳健系统的前提。

一、 四种常见的交互模式

Cognition 在技术博客中列举了 Agent 处理复杂任务的四种典型编排流程,这构成了我们讨论的“现象层”基础。

img

1.1 并行执行,无上下文共享

主任务拆分为多个子任务,分别由不同的 SubAgent 独立执行,彼此之间没有共享上下文信息,也没有交互。 特征:像拼图游戏,每块都找不同人拼,但没人知道最终图长啥样。优势是极致的经济和并行效率,劣势是缺乏补救机制,整合风险极高。

1.2 并行执行,有上下文共享

子任务执行前都能访问一个共享上下文,但执行仍是独立完成。 特征:像后厨团队看了同一份菜单,但切配和炒菜之间没交流。优势是任务理解统一,劣势是输出仍可能冲突,且复制成本高昂。

1.3 串行执行,逐步构建上下文

任务由多个 SubAgent 串行完成,前一个 Agent 的输出成为后一个 Agent 的输入。 特征:像接力跑,交接棒时信息传递清晰,但跑道(上下文)越来越拥挤,容易溢出。

1.4 串行执行,引入压缩模型

在流程中加入专门的“上下文压缩模型”,将历史压缩为关键细节。 特征:像企业里的“层级汇报”,信息被层层提炼。优势是突破窗口限制,劣势是一旦提炼失真,决策就会走样。

二、上下文流动的四种策略

透过现象看本质,上述四种模式实际上是上下文在多 Agent 间流动的四种不同工程策略

2.1 策略一:上下文隔离

对应模式:并行执行,无上下文共享

这是最“经济”的上下文策略。每个 SubAgent 被设计为一个无状态的纯函数

工程特征

  • 输入极简:SubAgent 仅接收一条指令,无历史继承,无背景噪音。
  • 缓存友好:System Prompt 和输入高度稳定且短小,KV-Cache 命中率极高,推理成本最低。
  • 信息熵最高:输入中的每一个 Token 都是指令本身,没有冗余。

核心风险:上下文孤岛

上下文是 Agent 认知的唯一来源。当上下文被物理隔离时,Agent 的决策只能依赖那条单薄的指令。如果任务之间存在隐含的依赖关系(例如风格一致性、接口对齐),Agent 就会因为“看不见”而犯错。

工程判决: 默认策略。只有当任务满足 “信息无依赖” 特征时才使用。

  • 判定标准:如果任务 A 的结果不会改变任务 B 的执行逻辑,则适用。

2.2 策略二:上下文共享

对应模式:并行执行,有上下文共享

这是为了解决“孤岛问题”最直觉的策略,也是成本陷阱最深的地方。

工程特征

  • 全量预填充:在 SubAgent 启动前,将主 Agent 的完整上下文复制一份,强行写入 SubAgent 的窗口。
  • 制造“平行宇宙” :所有 SubAgent 都拥有了相同的上帝视角。

致命伤:KV-Cache 的全面崩塌

KV-Cache 的核心机制依赖于前缀稳定

  1. SubAgent 的 System Prompt 发生了变化(角色变了)。
  2. 注入的共享上下文是动态生成的(每次内容都不同)。

这导致 SubAgent 的每一次调用,前缀都是全新的结果:缓存完全失效,每一次调用都是昂贵的“冷启动” 。在 Manus 的实践中,这种模式会导致 Token 成本呈指数级上升。

工程判决: 慎用。只有在 “背景一致性价值 > 复制成本” 时才使用。

  • 适用场景:所有 SubAgent 必须严格对齐同一个“宪法”(如 PRD、法规)。
  • 避坑:严禁共享“实时变化的状态”,只共享“相对稳定的背景知识”。

2.3 策略三:上下文继承

对应模式:串行执行,逐步构建上下文

这是把上下文视为 “账本” 的策略。前一个 Agent 的输出,直接追加到后一个 Agent 的上下文中,形成一种时间线上的单向传递。

工程特征

  • 线性熵增:随着 Agent 链条的延伸,上下文长度线性增长,同时信息熵(混乱度)也在增加。
  • 被动背负:后继 Agent 被迫接受前驱 Agent 的所有历史,无法“拒绝”其中的噪声或错误。

核心风险:上下文腐败

这是长链路 Agent 最棘手的问题。就像传声筒游戏,信息在传递中必然发生变异:

  1. 噪声放大:早期 Agent 的一次试错、一句闲聊,都会被永久记录并传递下去,干扰后续决策。
  2. 注意力漂移:模型容易被上下文中大量的“中间过程”带偏,忘记了最初的“顶层指令”。研究表明,当上下文过长时,模型对关键信息的注意力会显著下降,出现“迷失在中间”现象。
  3. 窗口溢出:一旦超过 Token 限制,系统被迫截断,可能导致最早期的关键设定(如角色定义、核心约束)被丢弃。

工程判决: 限制使用。仅适用于链路短(< 5步)、且每一步输出都是下一步必要输入的场景。

  • 关键对策:必须严格控制“继承的内容”,只传递“决策结果”,不传递“思考过程”。

2.4 策略四:上下文压缩

对应模式:串行执行,引入压缩模型

这是解决“继承陷阱”的高级策略。不再保留全量历史,而是通过压缩模型,将历史提炼为“精华”。

工程特征

  • 有损压缩:把海量 Token 压缩为“关键决策点”、“约束条件”、“当前状态”。
  • 信息提纯:试图剔除噪音,只保留对后续决策有价值的信息。

核心难点:业务判决瓶颈

这是上下文工程中的 “智能瓶颈” 。压缩本质上是一次信息判决:哪些该留,哪些该扔?

  • 扔错了:后续 Agent 丢失关键约束,导致幻觉或决策失误。
  • 扔少了:压缩比不够,依然面临膨胀问题。

这已经超出了 Prompt 技巧的范畴,接近“业务知识工程” 。正如 Cognition 团队所强调的,这需要投入大量精力去定义“什么是关键信息”,甚至需要专门微调模型来做这件事。

工程判决: 高阶使用。适用于长周期、多步骤的复杂任务。

  • 关键动作:必须建立 “信息保留标准” (如:只保留决策结果,不保留决策过程;只保留错误教训,不保留错误日志)。

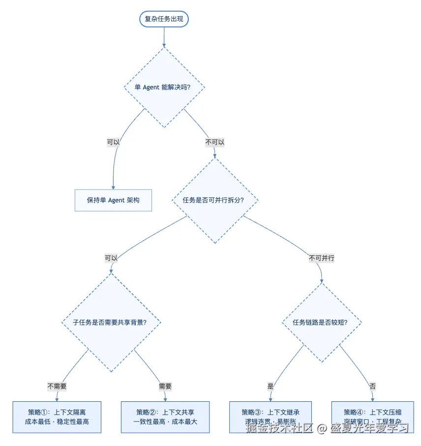
三、 决策框架:路径选择逻辑

多 Agent 上下文工程的难点不在于“知道这四种策略”,而在于如何在该用的时候用对,在不该用的时候忍住

我们可以遵循以下决策逻辑:

截屏2026-02-18 16.05.03.png

核心原则总结

策略核心权衡适用信号工程红线
隔离用“孤岛”换“性能”任务间零依赖存在隐式协同需求时禁用
共享用“成本”换“对齐”必须全员看同一份文档实时状态共享时禁用
继承用“风险”换“连贯”短链路、强因果依赖长链路无压缩时禁用
压缩用“细节”换“空间”超长任务、终身学习缺乏业务知识定义时禁用

结语

多 Agent 架构的落地,本质上是在设计上下文的流动协议

我们要做的,不是让 Agent 变得多聪明,而是要让信息在多个窗口间流动时,保持精准、低成本且不失真

这才是多Agent上下文工程的实质——在有限的窗口与算力约束下,寻求系统整体效用的最优解。