读后感:《Agentic Design Patterns》

65 阅读2分钟

视频讲解:www.douyin.com/user/self?m…

这本书是 Google 大佬 Antonio(Google with the Cloud Office of the CTO, Zurich working on Search, Cloud Infra, Sovereignty and on Conversational AI)免费公开在 Google 文档中的书籍,记得去年年底的时候也是掀起了国内各个自媒体大佬的一众推荐,当时对于 AI Agent 的设计模式还没有一个系统的论述,每个公司都有自己的理解,这位大佬自己站在 Google 这样的平台,拥有三十多年从事 AI 行业的经验,写下来这本综述性质的书籍,每一个章节都有做概述,甚至有简单的样例代码,但确实并没有写的很深入,主要是行业发展的非常的快速,不过确实已经是一个非常好的起点了。

image.png

国内已经有中文的翻译版本开源在 GitHub,我觉得整理的还不错,虽然可以直接使用 Google Gemini 翻译。那些说做 AI Agent 没有门槛的,不知道一个好的 Agent 里面所需要注意的坑有多少,你不但需要对后端开发有比较深刻的理解,你还需要对 LLM,甚至是推理引擎的特性要一些理解,最好用的 AI Agent 一定是大模型应用算法测和 AI Agent 的工程测深度的配合造就的产品。

image.png

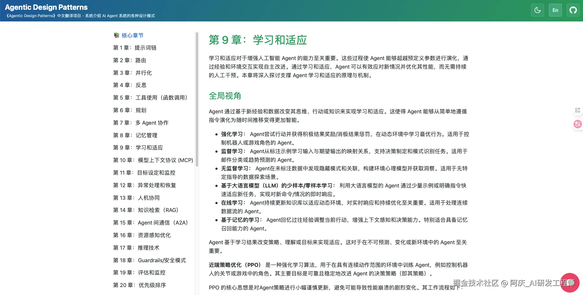
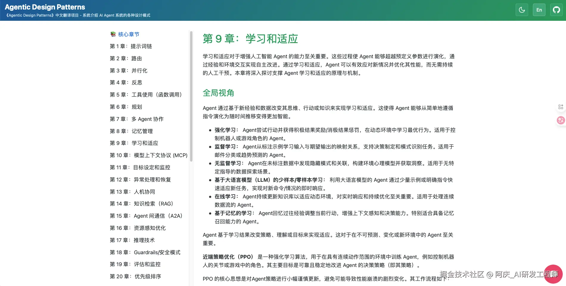
对于想学习 AI Agent 的同学,我非常的推荐这本书,另外推荐一些开源项目,比如 LangChain 的 DeepResearch,OpenManus,Google Gemini / OpenAI Codex,分别对应了 几千行,几万行和几十万行优秀的 AI Agent,都是非常好的学习对象。另外 AI Agent 的工程测本质上还是工业级业务代码,业务代码还是使用 Java,TypeStript 这样的强类型、可读性好和工程生态完善的语言去写,如果看重速度和安全性 Rust 也是一个不错的选择。