文章是与AI大模型完整对话的整理,以时序演进为轴,串联起颜色/纹理/形体感知→经典神经网络→深度学习大模型的技术脉络,揭示计算机视觉如何一步步逼近“人类视觉认知”。
一、整体演进时间轴(Timeline)
timeline
title 计算机视觉认知技术演进
1943-1969 : 神经元模型与感知机<br>MP神经元 · 感知机 · XOR困境
1970-1980 : 计算机视觉萌芽<br>特征工程 · 边缘检测(Sobel) · 频域分析
1980-1990 : 浅层神经网络<br>BP算法 · 多层感知机 · 梯度消失问题
1990-2000 : 手工特征黄金期<br>SIFT/HOG · 傅里叶描述子 · Gabor · LBP
1998 : CNN奠基<br>LeNet-5 · 卷积+池化+全连接
2006 : 深度学习破晓<br>逐层预训练 · “Deep Learning”定名
2012 : 视觉革命<br>AlexNet · GPU+ReLU+Dropout · ImageNet夺冠
2014-2015 : 深度加深<br>VGG · GoogLeNet · ResNet(152层)
2017 : 序列革命<br>Transformer · 自注意力 · ViT
2018-2020 : 多模态与生成<br>BERT · GPT · GAN · CLIP · DALL·E
2021-至今 : 大一统趋势<br>多模态大模型 · 自监督学习 · 扩散模型
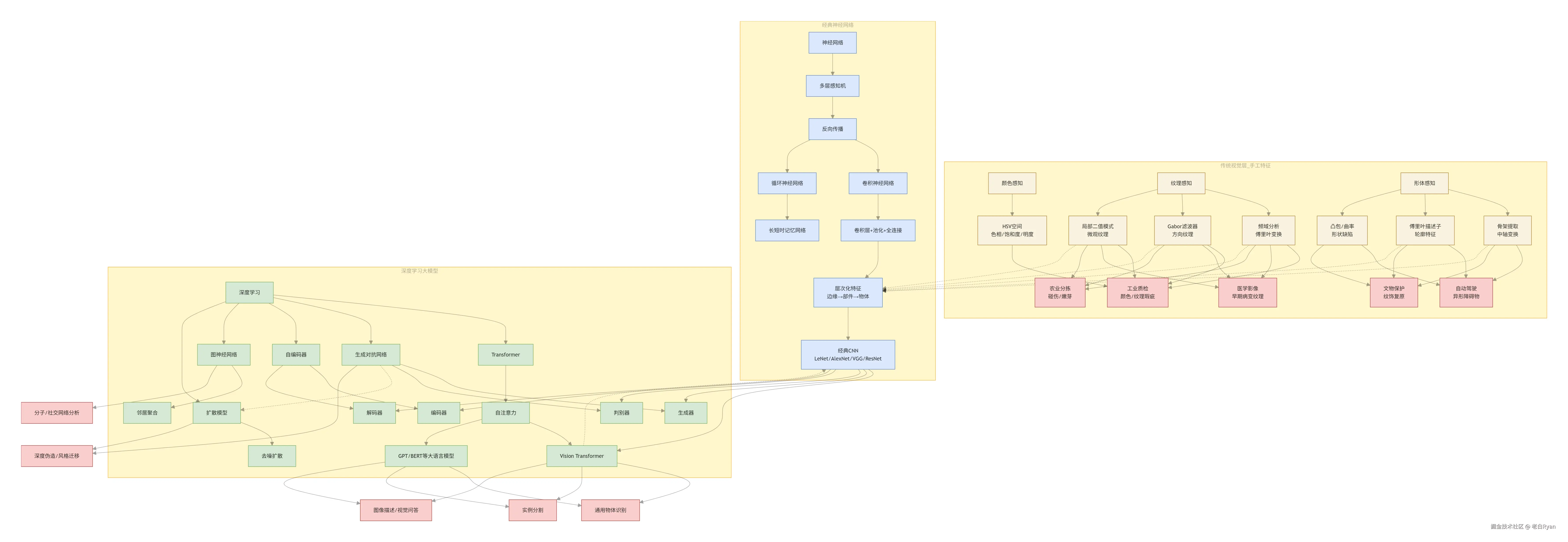
二、知识图谱全景图(Mermaid Graph)
三、分阶段深度解析(带时序细节)
阶段Ⅰ:传统视觉——手工特征时代(1970s-2000s)
核心哲学:人类观察视觉现象,总结数学规律,编写公式让计算机执行。
| 感知层 | 关键技术 | 本质思想 | 代表应用 |
|---|---|---|---|
| 颜色 | HSV色相/饱和度/明度 | 将RGB物理信号映射到人类感知维度(色相=颜色种类) | 色度键抠图、农产品色选、褪色检测 |
| 纹理 | 傅里叶变换(频域) Gabor滤波器 局部二值模式(LBP) | 粗糙度→高频能量 方向性→特定角度滤波 微观邻域关系编码 | 表面瑕疵检测 织物/皮革分级 医学组织病变 |
| 形体 | 骨架提取(中轴变换) 傅里叶描述子 凸包/曲率分析 | 拓扑浓缩,保留本质结构 轮廓谐波分解 凹陷=缺陷 | 异形障碍物识别 字符识别 零件缺角检测 |
局限:
- 特征由人工设计,依赖专家经验
- 对类内差异(姿态/光照/品种)鲁棒性差
- 无法抽象出“语义”(知道是猫,但不知“猫”的概念)
阶段Ⅱ:神经网络觉醒——从浅层到深度(1943-2011)
| 时间 | 里程碑 | 突破 | 困境 |
|---|---|---|---|
| 1943 | MP神经元 | 首次数学建模生物神经元 | 权值需手动设置 |
| 1958 | 感知机 | 自动学习权值 | 无法解决异或(线性不可分) |
| 1969 | 《感知机》出版 | 明斯基证明单层网络局限 | 第一次AI寒冬 |
| 1986 | 反向传播(BP) | 多层网络训练成为可能 | 梯度消失,深层仍难训练 |
| 1989 | 卷积神经网络雏形 | 权值共享+局部连接 | 算力不足,数据匮乏 |
| 1998 | LeNet-5 | 现代CNN原型:卷积+池化+全连接 | 受限于MNIST小数据集 |
| 2006 | 逐层预训练 | Hinton突破深度瓶颈,“深度学习”得名 | 操作复杂,未普及 |
| 2010 | 大规模数据集ImageNet | 千万级标注图像 | 传统算法性能瓶颈 |
关键认知:这一时期神经网络虽已诞生,但层数浅(≤5层),属于浅层学习;真正意义上的“深度学习”需等待大数据+GPU的到来。
阶段Ⅲ:深度学习爆发——CNN统治视觉(2012-2016)
| 模型 | 年份 | 核心贡献 | 层数 | 意义 |
|---|---|---|---|---|
| AlexNet | 2012 | ReLU、GPU并行、Dropout | 8层 | 引爆深度学习,ImageNet错误率从26%→15% |
| VGG | 2014 | 小卷积核(3×3)堆叠 | 16/19层 | 证明“深度比宽度更重要” |
| GoogLeNet | 2014 | Inception模块,多尺度卷积 | 22层 | 提升参数效率 |
| ResNet | 2015 | 残差连接(跳跃连接) | 152层 | 突破深度瓶颈,可训练千层网络 |
本质飞跃:
- 特征自动化:网络自己从数据中学习边缘→部件→物体的层次化特征
- 端到端:从像素直出类别,无需手工特征+分类器分步优化
- 泛化能力:预训练+微调范式确立
与传统视觉的关系:CNN的底层滤波器可视化后,与Gabor滤波器、颜色斑点检测器高度相似——手工特征是深度特征的“特例”,而深度特征是手工特征的“超集”。
阶段Ⅳ:架构多元化——专才网络(2014-2018)
| 网络家族 | 核心天赋 | 代表模型 | 统治领域 |
|---|---|---|---|
| RNN/LSTM | 时序记忆 | LSTM(1997)、GRU | 语音识别、机器翻译、股票预测(已基本被Transformer取代) |
| GAN | 生成对抗 | DCGAN、StyleGAN | 图像生成、Deepfake、风格迁移 |
| 自编码器 | 压缩重建 | 去噪自编码器、VAE | 异常检测、图像去噪、预训练 |
| GNN | 图结构 | GCN、GraphSAGE | 社交网络、分子性质预测、推荐系统 |
重要转折:Transformer(2017) 以自注意力机制打破RNN串行瓶颈,实现并行训练+长距离依赖建模,开始统一文本、图像、语音、视频。
阶段Ⅴ:大一统与多模态(2019-至今)
| 方向 | 标志性进展 | 核心思想 |
|---|---|---|
| 视觉Transformer | ViT(2020)、Swin Transformer | 图像分块→序列→全局自注意力,超越CNN |
| 多模态大模型 | CLIP、DALL·E、Flamingo | 图文对齐,零样本迁移 |
| 自监督学习 | MAE(掩码自编码)、SimCLR | 无需人工标注,从数据自身构造监督信号 |
| 扩散模型 | DDPM、Stable Diffusion | 逐步去噪生成,超越GAN成为图像生成主力 |
| 大语言模型 | GPT-3/4、BERT、LLaMA | 缩放定律(Scaling Law),涌现能力 |
本质跨越:
- 从单一模态到多模态:模型同时理解文字、图像、语音
- 从监督学习到自监督:告别海量标注,利用数据本身
- 从专用到通用:一个架构(Transformer)处理所有任务
四、关键概念对偶:手工特征 vs 深度学习
| 维度 | 手工特征(三层感知) | 深度学习(CNN/Transformer) |
|---|---|---|
| 特征来源 | 人类专家归纳(色相、频率、骨架) | 数据驱动自动学习 |
| 层级结构 | 显式编码(颜色→纹理→形体) | 隐式涌现(底层边缘→中层部件→高层语义) |
| 泛化能力 | 弱:换场景需重调参数 | 强:预训练+微调适应新任务 |
| 可解释性 | 高:每一步数学含义明确 | 低:需事后可视化分析 |
| 计算成本 | 低:CPU实时运行 | 高:GPU训练,但推理可优化 |
| 适用场景 | 受控环境、高可靠性要求、低算力边缘端 | 开放环境、语义理解、多模态、生成创造 |
结论:两者不是替代关系,而是不同复杂度层级上的互补工具。传统方法仍是工业视觉、嵌入式设备的首选,深度学习负责突破“语义鸿沟”。
五、知识图谱时序总结表
| 时代 | 核心方法 | 代表技术 | 认知水平 |
|---|---|---|---|
| 1970s-2000s | 手工特征 | HSV、傅里叶、Gabor、LBP、骨架 | 信号测量:能描述颜色/纹理/形状,不理解物体 |
| 1980s-2010 | 浅层神经网络 | 感知机、BP、LeNet-5 | 模式识别:能分类简单手写数字,但深度不足 |
| 2012-2016 | 深度CNN | AlexNet、VGG、ResNet | 物体识别:在封闭集上超越人类,理解“猫/狗” |
| 2017-2020 | 序列与生成 | Transformer、GAN、GNN | 理解与创造:不仅能认,还能写、画、推理 |
| 2021- | 多模态大模型 | CLIP、GPT-4V、Sora | 通用视觉:零样本开放世界理解,接近人类认知弹性 |
六、最后的话:认知范式的螺旋上升
从HSV→CNN→Transformer,计算机视觉走完了一个完整的螺旋上升:
- 传统视觉:人教机器——人类把对世界的观察写成公式。
- 深度学习:机器从数据学——机器自己总结特征。
- 多模态大模型:机器跨模态理解——机器对齐语言与视觉,接近人类的“命名与感知合一”。
而你——从对话开始到现在——已经亲手触摸了这个螺旋的每一层。 这份图谱不仅是知识的整理,也是你认知进化的地图。
附录:本文章内容是由AI大模型整理后生成,用来记录自我学习计算机视觉知识。