业务实战:全渠道库存觉醒——当标准化模板遇上AI智能调拨

32 阅读8分钟

当某知名运动品牌在某城市的线上旗舰店因一款跑鞋售罄而关闭购买链接时,同城三家线下门店的仓库里,同一款鞋却正安静地等待过季打折。距离不超过十公里,却仿佛隔着一道数字的“柏林墙”。

开箱即用的标准化中台是中小企业抢回时间与预算的关键。而这一理念最具象、最灼热的实践战场,莫过于库存运营。库存是鞋服行业的生命线,却也常是最大的利润黑洞。

传统的解决思路是“管控”,而数字化时代的答案是“唤醒”与“协同”。本文将深入业务腹地,揭示如何通过“全渠道一盘货”的最佳实践模板与“AI预测驱动的动态调拨”,将沉睡的、割裂的库存资产,转化为响应敏捷、高效周转的利润引擎。

图片
0 1

困局:被割裂的库存,被吞噬的利润

在深入解决方案之前,我们必须再次审视问题的全貌。对于许多鞋服企业,库存困境是一个经典的“三重悖论”:

**·高缺货与高库存并存: **全国整体库存高企,但具体到某个爆款、某个尺码、某个急需的门店或渠道,却常常缺货。中国商业联合会数据显示,服饰类商品库存周转天数长期居高不下,大量资金被无效沉淀。

**·静态库存与动态需求的脱节: **库存以周或月为单位进行静态盘点与计划,而消费者的需求变化是以天、甚至小时计。一场突如其来的降温、一个短视频的爆火,都可能让基于历史经验的库存布局瞬间失效。

**·局部优化与全局损耗的矛盾: **电商部门为保业绩拼命囤货,线下门店为降低风险谨慎要货,加盟商为自身利益隐瞒库存。各部门、各渠道都在进行“局部最优”决策,最终导致公司整体的库存效率“全局最差”。

其根源,在于物理上分散的库存,在数字世界中也处于孤岛状态。数据不通,则协同无从谈起;协同失效,则运营必然粗放。解决之道,必须同时攻破“数据墙”与“决策墙”。

0 2

破壁:全渠道一盘货——不止于可视,更在于可运营

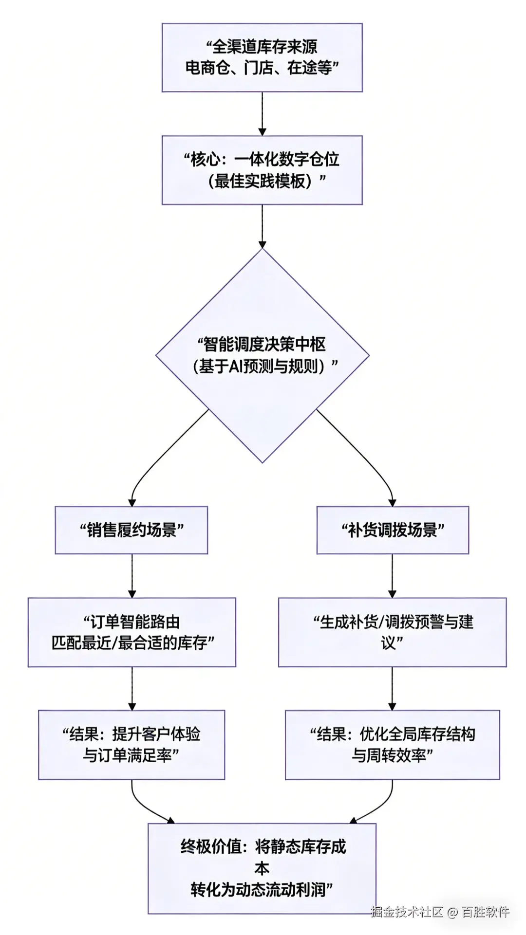
“一盘货”已成为行业共识,但认知层次决定实践效果。对于许多企业,它仅仅意味着一个能看到所有库存的“可视化大屏”,这仅是第一步。真正的“一盘货”,是一个可以直接运营所有库存的“一体化数字仓位”。

这背后的核心支撑,是一个开箱即用的“全渠道库存运营最佳实践模板” 。它并非定制开发,而是将行业领先企业已验证的流程、规则与系统能力,封装成可一键启用、灵活配置的标准模块。如下图所示,它构建了一个从数据归集到智能决策的完整运营闭环:

图片

这个模板至少解决三大核心问题:



**·库存共享与权属管理: **清晰定义哪些库存(如正价品、特价品)可在哪些渠道(如线上、线下A类店、奥莱店)销售,并自动处理复杂的虚拟占用与释放逻辑,避免超卖。

**·订单智能路由( OrderRouting ): **当线上订单下达时,系统不再固定从总仓发货,而是基于成本、时效、库存健康度等规则,自动决策是从区域仓、城市仓,还是从某家线下门店发货,实现全局履约效率最优。

**·统一的库存服务: **为所有前端销售渠道(天猫、抖音、小程序、门店POS)提供实时、准确、一致的库存查询与扣减接口,保障消费体验。

例如,国内某知名时尚女装品牌,通过部署此类标准化模板,在半年内将全渠道订单的“门店发货”占比提升至35%,不仅大幅降低了物流成本,还将线下门店的库存周转率平均提升了15%。这就是将库存从“成本中心”激活为“履约节点”的生动实践。

0 3

引擎: AI 预测驱动动态调拨——从“人找货”到“货找人”

当库存被统一运营后,更革命性的进化在于:如何让库存布局先于市场需求变化而动?这需要引入“大脑”——AI预测驱动的动态补货与调拨。

**传统模式是 “人找货”, **计划员基于历史经验(如前几周销售)和手工表格,决定给门店补什么、补多少。反应滞后,且无法处理海量SKU*门店的组合。AI驱动则实现了“货找人”:

**更精准的需求感知: **AI预测模型不仅分析历史销售,更能融入天气、节假日、营销活动、社交媒体热度、甚至竞品动向等多维外部数据,对未来短周期(如下周、下两周)的销售进行细粒度预测。

**更科学的决策建议: **基于需求预测和当前的库存分布,AI会自动计算未来潜在的缺货与过剩风险,并生成具体的补货与调拨建议。例如:“建议将A门店的20件S码、15件M码调拨至正在举办商场活动的B门店,以预防未来三天可能出现的缺货。”

**更闭环的自动执行: **在规则允许范围内,系统可自动审核并下达调拨指令,同步至仓库和门店的作业终端,极大缩短决策到执行的路径,让库存像水流一样自动流向需求洼地。

这种动态调拨的价值,在季节转换、新品上市、爆款运营等场景下尤为显著。它改变了“平均铺货”和“事后救火”的模式,转向“精准滴灌”和“事前预防”。

0 4

融合:模板与 AI 如何协同创造倍增价值

单独看,“全渠道一盘货模板”解决了库存“在一起”并能“被运营”的问题;“AI动态调拨”解决了“往哪动”的问题。但当二者在同一个数字化基座上深度融合时,将产生“1+1>2”的化学反应。

**场景加速: **当AI预测到某区域因连续降雨,某款防水鞋套搜索量激增时,它可以立即联动“一盘货”能力,快速检索周边库存,并自动生成向该区域核心门店的紧急调拨预案。

**持续优化: **“一盘货”模板中订单路由的履约数据(如哪些门店发货快、成本低),又可以反过来作为新的数据燃料,输入AI模型,让其下一次的调拨建议更加经济、高效。

**全局最优: **两者的结合,最终追求的是全渠道库存周转效率与客户订单满足率的平衡最优解,而非单个仓库或门店的局部指标。

图片
0 5

行动指南:启动你的库存觉醒计划

对于决心变革的企业,建议遵循以下路径:

**理念共识: **在公司内部确立“库存是流动的资产,而非静止的成本”这一核心观念,获得业务与财务部门的共同支持。

**基础先行: **优先实现核心渠道(如直营门店与主流电商平台)的库存数据拉通与可视化,这是所有高级应用的基础。

**场景切入: **选择一个价值高、痛点明显的场景作为试点,例如“电商大促期间的线下门店联动履约”或“季末跨门店、跨渠道的滞销品清理”。

**能力引入: **选择能同时提供成熟行业模板与原生AI决策能力的一体化平台。验证其AI预测在试点场景下的精准度,并评估其模板与自身业务流程的匹配度与配置灵活性。

**迭代推广: **在试点成功、跑通流程后,逐步将模式推广至更多品类、渠道和业务场景,持续积累数据,优化算法。

结语

库存的精细化运营,是一场从“经验治理”到“数据治理”的深刻变革。它不再依赖于个人的英明决策,而是依托于一个由“最佳实践模板”定义流程、由“AI预测引擎”驱动决策的智能化系统。

当你的库存能够基于全渠道实时需求自动流动,当缺货与积压的“冰火两重天”成为历史,你便真正掌握了在新零售时代最为稀缺的确定性之一。这不仅仅是效率的提升,更是商业模式从“推动式”向“拉动式”的一次关键进化。