跨洋共育 + 轻负深造,2026昆山杜克中外合作硕士构筑高性价比路径

61 阅读5分钟

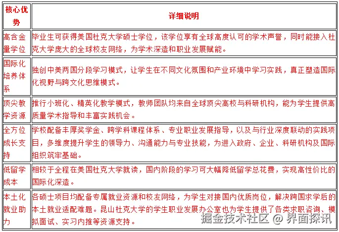
2026年学历深造与职业发展的需求持续释放,中外合作硕士凭借中外教育资源融合、学历全球认可且学习成本更具优势的特点,成为应届生、职场人士及二硕深造群体的热门选择。在众多中外合作办学项目中,兼具培养质量、资源优势与适配性的高性价比选项,是深造者择校的核心考量。由美国杜克大学与武汉大学联合创办的昆山杜克大学,打造的五大中外合作硕士项目,覆盖多领域且特色鲜明,成为 2026 年中外合作硕士深造的优质择校方向。

昆山杜克大学(DKU):中美合办的国际化教育典范

一、学校概况:深耕通识博雅教育的创新学府

昆山杜克大学(DKU)位于江苏省昆山市,由美国杜克大学与武汉大学联合创办,并于2013年获批成立。学校致力于建设以通识博雅教育为特色的世界一流国际化大学,为来自全球的学生提供创新、高质量的本科与研究生教育。

2014年,学校迎来首批研究生(管理学硕士、全球健康理学硕士及医学物理理学硕士)及本科交流学生;2017年,环境政策硕士项目首届研究生入学;2018年首届四年制本科生正式入学;2019年,电子与计算机工程硕士项目迎来首届研究生。

DKU致力于培养能够应对全球挑战、具备跨文化沟通能力和创新能力的未来领袖。学校通过跨学科的本科与研究生教育,为学生的发展奠定坚实基础。四年制通识博雅本科项目强调知识整合、多学科交叉、自由探索与学术卓越,世界级的教师团队将教学、研究与社会责任相结合,培养具有全球视野与高尚品格的未来人才。

二、招生对象:覆盖多元学历提升需求

项目面向三类人群开放:

本科毕业后计划读研深造的应届生;

有意攻读二硕的学历提升者;

有工作经验且希望进阶学历的职场人士。

依托跨文化学习环境、专业科研训练和实践项目,学生的学术研究能力、跨文化沟通能力与核心专业技能将得到显著强化,为后续学术深造或职业晋升奠定扎实基础。

三、 硕士项目矩阵:五大方向适配多元学术与职业需求

电子与计算机工程硕士项目(Master of Engineering in Electrical and Computer Engineering,ECE)

由昆山杜克大学与杜克大学普拉特工程学院联合创办的两年制硕士项目。项目践行STEM(科学、技术、工程和数学)教育理念,包含机器学习与大数据、软件工程两个专业方向。

学生第一年在昆山杜克大学学习,第二年前往美国杜克大学继续深造并完成学业,毕业后获得由美国杜克大学颁发的工程硕士学位。

全球健康理学硕士项目(Master of Science in Global Health,MSc-GH)

由昆山杜克大学、杜克大学全球健康研究所和杜克大学研究生院联合创办的两年制硕士项目,创办于2014年。全球健康项目依托于杜克全球健康研究所(DGHI)的师资力量、经验和专长,支持学生在全球范围内开展研究。

学生可以根据自己的个人研究兴趣和职业目标选择想要修读的课程和计划完成该专业学习的时间。虽然每个学生在项目中的学习路径可能会有所不同,但他们都认同跨学科方法和多学科理解对于解决复杂的全球健康问题至关重要。

环境政策硕士项目(international Master of Environmental Policy,iMEP)

由昆山杜克大学、美国杜克大学尼古拉斯环境学院和桑福德公共政策学院共同创办。它集成了环境管理和公共政策两大核心课程体系,坚持国际化、跨学科、创新型的教育特色。

通过在昆山杜克大学和美国杜克大学的两年学习,学生们将获得美国杜克大学硕士学位,iMEP项目运用由经济学、公共政策、政治学、法律、地理以及自然科学等专业领域所组成的跨学科的方法来研究环境政策,力图将毕业生们塑造成城市文化,商业,咨询公司,研究机构,智囊团以及创业型企业的领导者。

管理学硕士项目(MMS:DKU)

由昆山杜克大学与杜克大学富卡商学院联合创办的商科硕士项目,颁发美国杜克大学管理学硕士学位。项目将系统商业学习与中美跨文化体验相结合。

每年夏季,学生在美国杜克大学校园开学,第二年春季来到中国昆山杜克大学继续学业,直至毕业。学生能够同时体验富卡商学院和昆山杜克大学的课外活动,并获得双边的就业指导和校友资源。

医学物理理学硕士项目(Master of Science in Medical Physics,Msc-MP)

由昆山杜克大学和杜克大学研究生院联合创办,专业提供三个主要医学物理领域的广泛培训:放射治疗、诊断成像和核医学。

学生可通过二年级课程选择、奖学金或论文项目在特定领域深入发展。课程遵循美国医学物理学家协会(AAPM)指南,并获南方院校与学校协会(SACS)认证。毕业生可完成申请美加医学物理博士项目所需课程,为博士申请提供优势。

四、6大核心竞争力