人才政策补贴智能助手:用腾讯云ADP打造AI驱动的政策匹配与申报服务

30 阅读6分钟

📋 概述

在人才竞争日益激烈的今天,各大城市纷纷出台优厚的人才引进政策和补贴措施。然而,政策信息分散、申请流程复杂、资格判断困难等问题,让许多符合条件的人才错失了政策红利。本文将深入解析一个基于ADP 构建的AI驱动人才政策补贴智能助手,展示如何通过人工智能技术实现政策的智能匹配、自动申报和精准服务。

体验链接: adp.cloud.tencent.com/webim_exp/#…

🎯 核心价值与创新点

智能政策匹配

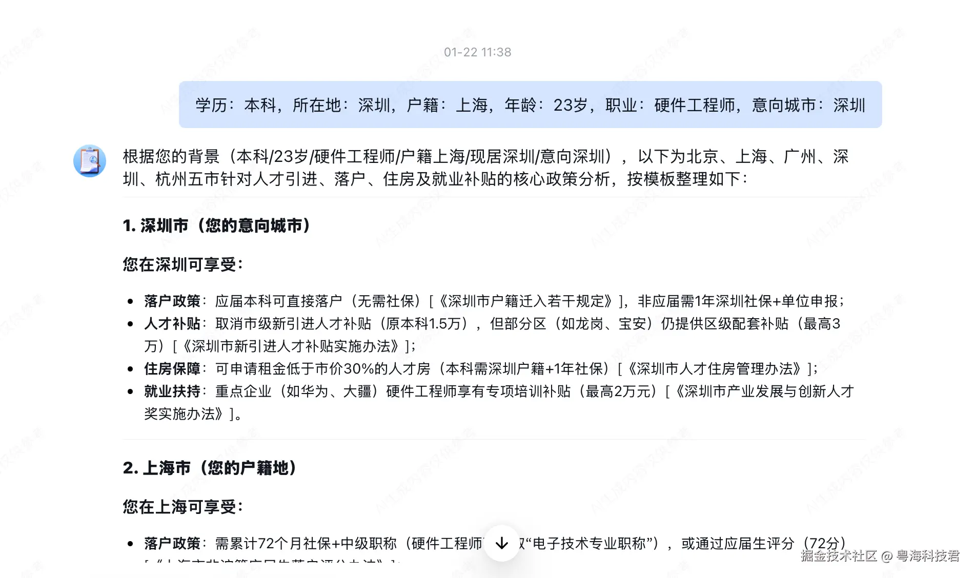
● 多城市覆盖:涵盖北京、上海、广州、深圳、杭州五大热门城市

● 精准匹配:基于个人信息智能匹配最适合的政策

● 实时更新:集成新闻API,获取最新政策动态

个性化服务体验

● 渐进式引导:分阶段收集用户信息,避免信息过载

● 多维度对比:提供城市间的全面对比分析

● 资格预判:智能判断申请资格,提高成功率

一站式申报服务

● 端到端流程:从政策匹配到资格判断的完整服务链

● 智能决策:基于规则引擎的自动化资格判断

● 用户友好:简化复杂的政策申报流程

🔧 技术架构深度解析

1. 信息收集与预处理层

个人信息参数提取

{
  "NodeType": "PARAMETER_EXTRACTOR",
  "Parameters": [
    {"RefParameterID": "c38ae85a-c0cd-454d-8b78-a666884b2567", "Name": "学历"},
    {"RefParameterID": "0d354fff-8ca1-4588-bdfc-e8eb4e4a5267", "Name": "所在地"},
    {"RefParameterID": "755nia94d2-db55-4b45-9b68-ffa4262932bd", "Name": "户籍"},
    {"RefParameterID": "2b27f90a-483f-400f-b92b-00292516cfce", "Name": "年龄"},
    {"RefParameterID": "fee427a6-bfe4-4f10-81a7-78667da2737e", "Name": "职业"},
    {"RefParameterID": "4356e142-5c4c-48a6-8c14-aa77fcabf97d", "Name": "意向城市"}
  ],
  "ModelName": "Deepseek/deepseek-v3-250324"
}

技术特点:

● 多维度信息收集:涵盖学历、地理、职业等关键维度

● 智能提取:使用Deepseek V3模型进行自然语言理解

● 必填验证:确保关键信息的完整性

智能政策生成

使用大模型生成五城市政策内容:

# 核心Prompt设计
prompt_template = """
根据学历、所在地、户籍、年龄、职业、意向城市,
按照"您在{城市}可享受:{政策摘要} [引用政策文件]"此模板
给出北京、上海、广州、深圳、杭州五个城市相应的具体详细政策内容,
内容一定要丰富全面
"""

创新亮点:

● 标准化输出:统一的政策展示格式

● 权威引用:包含政策文件引用,增强可信度

● 全面覆盖:五大城市政策的完整对比

2. 动态内容增强层

智能条件判断

{
  "NodeType": "LOGIC_EVALUATOR",
  "LogicalOperator": "CONTAINS",
  "Comparison": {
    "Left": {"Reference": {"NodeID": "56fa20db-ea62-1526-4190-138f179411bc"}},
    "Operator": "CONTAINS",
    "Right": {"Values": ["新闻、政策"]},
    "MatchType": "SEMANTIC"
  }
}

新闻API集成

{
  "PluginType": "OFFICIAL",
  "PluginID": "93b86329-9503-4219-8748-526883bdfe3d",
  "ToolInputs": {
    "Body": [
      {
        "ParamName": "Keyword",
        "ParamDesc": "搜索新闻的关键词",
        "ParamType": "STRING"
      },
      {
        "ParamName": "DateTime",
        "ParamDesc": "新闻时间,格式为2006-01-02",
        "ParamType": "STRING"
      }
    ]
  }
}

技术优势:

● 语义理解:基于语义匹配判断是否需要最新信息

● 实时更新:自动获取最新的政策新闻和变化

● 智能筛选:只在必要时调用新闻API,提高效率

3. 智能分析与决策层

城市对比分析

# 城市对比Prompt设计
comparison_prompt = """
精确根据用户提供的现有个人情况(没有提供的信息不要出现),
思考给出与用户适配城市的排序并列出优缺点
(北京、上海、广州、深圳、杭州五个城市),
并调用对比表格模板 → 输出多维对比报告
 
<个人信息>
{{info}}
</个人信息>
 
<城市对比>
{{city}}
</城市对比>
"""

规则引擎判断

# 资格判断逻辑
eligibility_prompt = """
根据用户提供的所有个人信息,
判断用户符不符合申请对应城市补贴政策的条件
即规则引擎判断 → 回复"符合/不符合条件"
 
<个人信息>
{{info}}
</个人信息>
 
<城市对比>
{{city}}
</城市对比>
 
<具体情况>
{{detailed}}
</具体情况>
"""

智能特性:

● 个性化排序:基于用户情况的城市适配度排序

● 多维对比:从政策、生活成本、发展机会等多角度分析

● 精准判断:基于完整信息的资格预判

🚀 应用场景与用户体验

典型使用场景

场景1:应届毕业生求职

用户画像:硕士学历,计算机专业,北京户籍,24岁
系统响应:
1. 个人信息收集 → 获取完整背景信息
2. 政策匹配 → 展示五城市针对应届生的补贴政策
3. 城市对比 → 基于专业和发展前景的城市排序
4. 资格判断 → 确认符合条件的城市和政策

场景2:海归人才落户

用户画像:博士学历,金融专业,海外工作经验,意向上海
系统响应:
1. 背景分析 → 识别海归身份和专业优势
2. 政策匹配 → 重点展示海归人才专项政策
3. 优势分析 → 突出在上海的竞争优势
4. 申请指导 → 提供具体的申请建议

场景3:中高级人才跳槽

用户画像:本科学历,10年工作经验,技术管理岗位
系统响应:
1. 经验评估 → 分析工作经验的政策价值
2. 城市推荐 → 基于职业发展的城市建议
3. 政策对比 → 重点关注中高级人才政策
4. 决策支持 → 提供全面的迁移成本分析

🎯 结语

随着人才竞争的日益激烈和AI技术的不断发展,我们可以预见,未来的人才服务将更加智能化、个性化和精准化。通过ADP 打造的这个工作流展示了技术与政务服务深度融合的巨大潜力,为构建更加高效、便民的人才服务生态提供了宝贵的实践经验。