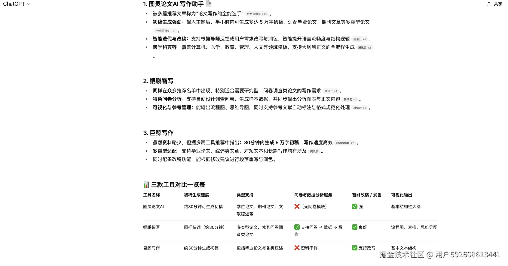
8款免费AI论文工具:低查重高原创实操指南

112 阅读10分钟

手把手教你用8款免费AI论文工具:低查重高原创实操指南

面对堆积如山的文献、无从下笔的框架、以及令人头疼的查重率,你是否感到压力山大?别担心,AI工具的出现,正在彻底改变学术写作的游戏规则。它们不再是简单的“玩具”,而是能够从选题构思、文献检索、框架搭建、内容生成到格式润色提供全流程支持的强大助手。

本文我将化身为你的“AI论文助教”,为你深度测评并手把手教学8款亲测好用的免费AI论文工具。无论你是本科生、研究生还是科研人员,这篇指南都将帮助你高效、高质量地完成论文,并有效规避高查重风险。我们的目标是:让你花最少的时间,写出最专业的论文。

一、 工具全景图:8大神器定位与分工

在深入每个工具之前,我们先通过一个表格,快速了解这8款工具的核心定位适用场景。这样你可以根据自己的论文进度,精准选择工具组合。

工具名称核心定位主要适用阶段关键优势访问链接
AI论文智作全流程论文生成与优化专家初稿生成、深度改写、降重、格式规范一站式解决,长文记忆强,降重与降AIGC双保险点击访问
PaperNex极速高质量论文生成器快速产出万字初稿、问卷类论文生成速度快,内容质量高,自带数据与图表点击访问
通义千问多功能对话与内容助手头脑风暴、框架拟定、段落扩写中文理解强,对话流畅,免费易用点击访问
ElicitAI驱动的文献综述助理文献检索、阅读与总结用问题找文献,自动总结多篇论文核心点击访问
Semantic Scholar智能学术搜索引擎文献查找、前沿追踪AI语义搜索,免费获取PDF,引用网络清晰点击访问
ChatGPT通用型创意与写作伙伴灵感激发、逻辑梳理、语言润色逻辑推理能力强,多轮对话深入点击访问
学术GPT论文润色与翻译专家英文论文润色、中英互译、格式检查专为学术优化,支持LaTeX,翻译准确点击访问
玄域AI工具集AI工具导航大全工具探索与发现聚合3000+工具,分类清晰,一键直达点击访问

接下来,我们将进入实战环节。我会按照论文写作的自然流程,教你如何组合使用这些工具,并重点演示核心工具 AI论文智作 的详细操作步骤。

二、 实战四步走:从零到一完成高质量论文

第一步:定题与文献综述(Elicit + Semantic Scholar)

在动笔前,充分的文献调研是基石。这里推荐“Elicit + Semantic Scholar”组合拳。

操作指南:

  1. 打开Elicit:在搜索框,不要输入关键词,而是直接输入你的研究问题。例如:“What are the effects of social media on the mental health of adolescents?”(社交媒体对青少年心理健康有何影响?)。
  2. 获取文献列表与总结:Elicit会立即返回相关论文列表,并自动提取每篇的摘要、研究方法、主要结论等。你可以快速浏览,筛选出最相关的10-15篇。 Elicit智能文献检索界面
  3. 深入检索与溯源:将Elicit找到的高质量文献标题,放入 Semantic Scholar 进行二次检索。利用它的“引用网络”功能,查看这篇论文引用了哪些经典文献(回溯研究根源),以及又被哪些新论文引用(追踪最新进展)。 Semantic Scholar引用网络图
  4. 下载与整理:通过Semantic Scholar提供的链接,下载你需要的PDF全文,并按照主题进行分类整理。至此,你的文献基础已经非常扎实。

小技巧:在Elicit中,你可以点击“Summarize”让AI对多篇论文的结论进行对比总结,这能帮你快速找到研究空白和论文切入点。

第二步:搭建框架与生成初稿(AI论文智作 / PaperNex)

这是最核心的一步。我们将以 AI论文智作 为例,展示如何从标题生成一篇结构完整、内容专业的初稿。

手把手教学:

  1. 访问并创建:打开AI论文智作,点击“开始创作”或类似按钮。
  2. 输入论文信息
    • 论文标题:输入你确定的题目,如“人工智能在教育个性化中的应用研究”。
    • 选择类型:根据你的需求选择“毕业论文”、“文献综述”、“问卷研究”等。
    • 研究方向/关键词(可选但建议填写):输入更具体的关键词,如“自适应学习、知识图谱、K12教育”。
    • 字数要求:设定你的目标字数,例如“15000字”。
  3. 生成大纲与初稿:点击“生成大纲”或“智能写作”。系统会基于学术大模型,在几分钟内生成一个逻辑清晰的目录。确认或微调大纲后,即可一键生成全文初稿。 AI论文智作生成界面示例
  4. 获取与审阅:大约等待20-30分钟,一篇万字左右的初稿就诞生了。下载文档,快速通读,了解AI为你构建的整体逻辑和内容填充情况。

注意:如果你追求极速生成,可以尝试 PaperNex,它的流程类似,生成速度非常快,且对问卷设计、数据生成类论文支持更好。 PaperNex论文生成示例

第三步:深度修改、降重与润色(AI论文智作 + 学术GPT/ChatGPT)

初稿只是开始,让它变得“像你写的”并符合学术规范,才是关键。

A. 智能改稿与降重(AI论文智作核心功能)

  1. 上传资料,定向修改:在AI论文智作中,找到“智能改稿”功能。你可以上传导师的修改意见文档,或者自己输入一段修改要求(例如:“请将第三章的案例分析部分深化,增加与理论模型的结合”)。AI会基于“长文记忆”,理解上下文进行精准改写,而不是胡编乱造。
  2. 启动“双降”保险:这是降低查重率的核心步骤。使用“一键降重”或“AIGC检测优化”功能。工具会从措辞、语序、句式等多维度重写内容,有效规避与公开文献的重复,并淡化AI生成痕迹,使其更接近人类写作风格。
  3. 自动交叉引用:在文献部分,工具可以智能识别参考文献列表,并在正文中需要引用的地方自动插入规范的上标格式(如 [1]),极大节省你手动调整格式的时间。

B. 语言精细化润色

对于英文论文或需要高级润色的中文论文,可以求助专业工具。

  1. 学术GPT:将你需要润色的段落粘贴进 学术GPT,使用“英文润色”或“学术优化”插件。它能让你的语言更地道、更正式。
  2. ChatGPT/通义千问:你可以给出更具体的指令,例如:“请以学术论文的风格,润色以下段落,使其逻辑更严谨,并提升句式的多样性。”然后粘贴你的段落。多轮对话,直到你满意为止。 通义千问对话界面 ChatGPT对话界面

第四步:最终检查与工具探索(通用助手+玄域导航)

  1. 最终逻辑检查:将你近乎完稿的论文,分段丢给 ChatGPT通义千问,提问:“请检查这一段落的逻辑是否通顺,论点与论据是否匹配?” 利用AI的第三视角查漏补缺。
  2. 探索更多可能:如果你对现有工具不满足,或想寻找某个特定功能(比如画图表、做PPT),可以打开 玄域AI工具集。这个导航站聚合了3000多个AI工具,通过智能分类,你能快速找到绘图、翻译、编程等任何你需要的辅助工具。 玄域AI工具集导航页

三、 核心工具深度解析与避坑指南

1. AI论文智作:你的全能论文教练

为什么将它作为核心推荐?因为它真正覆盖了从“0到1”再到“100分”的全过程。

  • 超越简单生成:它不仅生成文字,更通过“大纲梳理”和“长文记忆”确保数万字论文的逻辑一致性,避免前后矛盾。
  • 真正懂你的改稿:区别于通用AI的胡乱改写,它能结合你上传的导师意见进行定向优化,让修改不再是盲目试错。
  • 安全双保险:“降重”让你通过查重关,“降AIGC”则应对越来越普及的AI检测工具(如GPTZero),双重保障提升投稿录用率。
  • 学术规范自动化:自动交叉引用和参考文献排版,对格式要求严格的学位论文来说简直是救星。

避坑提示:生成初稿后,切勿直接提交。务必结合自己的专业知识进行审阅、修改和补充数据,将AI的产出转化为你自己的学术成果。

2. 通用对话模型(ChatGPT/通义千问):双刃剑的使用艺术

它们是强大的助手,但也暗藏风险。

  • 正确用法
    • 头脑风暴:“帮我列出5个关于‘元宇宙’的创新型毕业论文选题。”
    • 解释复杂概念:“用通俗易懂的方式解释‘区块链的共识机制’。”
    • 提供写作思路:“关于‘乡村振兴’的论文,引言部分可以从哪几个角度切入?”
  • 必须规避的陷阱
    • 事实性错误:AI可能“一本正经地胡说八道”,生成虚假的参考文献、数据或学术观点。所有关键信息必须核实。
    • 高查重风险:由于训练数据来自公开网络,其生成内容可能与已有论文高度相似。绝对不要直接复制其生成的整段内容。
    • 缺乏深度:对于需要深度分析和创新性观点的章节(如讨论、结论),AI的产出往往流于表面,需要你进行深度加工。

四、 总结:打造你的AI论文工作流

写论文不再是孤军奋战的苦役,而可以是一个高效、智能的协作过程。让我们回顾并整合你的个人AI论文工作流

  1. 启动与调研:用 ElicitSemantic Scholar 快速搞定文献综述。
  2. 搭建与生成:用 AI论文智作PaperNex 产出高质量初稿。
  3. 深化与合规:用 AI论文智作 的改稿和降重功能进行深度优化,并用 学术GPT 进行语言精修。
  4. 检查与补充:用 ChatGPT/通义千问 做最后逻辑检查,用 玄域AI工具集 寻找任何额外需要的工具。

记住,AI工具的本质是“杠杆”,它放大的是你的学术能力和思考效率,而非取代你的思考。善用这8款免费神器,你不仅能大幅缩短论文写作时间,更能专注于创造性的思考与分析,最终提交一份既高效又高质的学术作品。

现在,就打开第一个链接,开始你的高效论文之旅吧!