原文链接:《程序员画图指北》 (温馨提示:原文链接阅读体验更佳)
一、绘图生产力
1.1 绘图工具
excalidraw
(平台首页截图)
一款免费开源的虚拟白板工具,核心特色是能够绘制出具有独特手绘风格的图表。非常适合用于头脑风暴、草图设计和创意表达。
(示例图)
支持多格式导出,可以导出为 PNG、SVG 图片,也可以导出为开放的 JSON 文件格式(.excalidraw),方便日后再次编辑和数据迁移。
{
"type": "excalidraw",
"version": 2,
"source": "https://excalidraw.com",
"elements": [
{
"id": "ZuFfcDoVWRqFN1MW2DbIv",
"type": "rectangle",
"x": 962.8155358318664,
"y": 406.5824615719666,
"width": 497.58132329964417,
"height": 611.9902317618282,
"angle": 0,
"strokeColor": "#e03131",
"backgroundColor": "#b2f2bb",
"fillStyle": "solid",
"strokeWidth": 4,
"strokeStyle": "solid",
"roughness": 1,
"opacity": 100,
"groupIds": [],
"frameId": null,
"index": "a0",
"roundness": {
"type": 3
},
"seed": 311912695,
"version": 40,
"versionNonce": 857106295,
"isDeleted": false,
"boundElements": null,
"updated": 1770814380268,
"link": null,
"locked": false
}
],
"appState": {
"gridSize": 20,
"gridStep": 5,
"gridModeEnabled": false,
"viewBackgroundColor": "#ffffff",
"lockedMultiSelections": {}
},
"files": {}
}
支持本地私有化部署。
另外它还有一些亮点功能:
(1)Mermaid 至 excalidraw,可以将 Mermaid 风格的图快速转换成手绘风格。
| Mermaid 风格 | excalidraw 手绘风格 |
|---|---|
(2)文字至图表(AI增强) ,输入文字,通过 AI 理解文字之后,直接输出图表;如果觉得有瑕疵,还可以手动进行微调。
(AI 生成流程图)
drawio
(drawio 编辑页面)
Draw.io(现在也被称为 Diagrams.net)是一款功能强大的开源、免费图表绘制工具。
🌟 核心亮点
-
完全免费,无广告;
-
跨平台,多端可用:
- 在线版:直接在浏览器中打开即可使用,无需安装。
- 桌面版:支持 Windows、Mac 和 Linux 系统,支持离线使用。
- 集成版:有 VS Code 插件、Confluence 插件等,也可以部署在自己的服务器上。
-
数据安全与隐私:它默认将文件保存在你的本地设备(浏览器缓存或本地磁盘)
-
格式兼容性强:支持导入和导出多种格式,包括 PNG、SVG、PDF、JPEG,以及 Visio (.vsdx) 格式(注意:新版功能有变动,下文会详细说明)。
(支持导出的格式类型)
<?xml version="1.0" encoding="UTF-8"?>
<mxfile host="app.diagrams.net" agent="Mozilla/5.0 (Macintosh; Intel Mac OS X 10_15_7) AppleWebKit/537.36 (KHTML, like Gecko) Chrome/130.0.0.0 Safari/537.36 QuarkPC/6.2.5.697" version="29.3.8">
<diagram name="第 1 页" id="0I_Jg49ymsapki4dDrCE">
<mxGraphModel dx="1234" dy="793" grid="1" gridSize="10" guides="1" tooltips="1" connect="1" arrows="1" fold="1" page="1" pageScale="1" pageWidth="827" pageHeight="1169" math="0" shadow="0">
<root>
<mxCell id="0" />
<mxCell id="1" parent="0" />
<mxCell id="UcmlwMYr7MipsIoCMPCB-1" parent="1" style="rounded=0;whiteSpace=wrap;html=1;" value="" vertex="1">
<mxGeometry height="60" width="120" x="260" y="240" as="geometry" />
</mxCell>
</root>
</mxGraphModel>
</diagram>
</mxfile>
🛠️ 使用方式
支持拖拽绘制或通过 XML 生成
(官方提供的 Example diagrams, 活动图)
next-ai-draw-io
(next-ai-draw-io 官方提供的在线体验平台)
一款基于开源绘图工具 Draw.io 的增强版应用,
它通过集成大语言模型(LLM),为传统的手动绘图方式引入了 AI 智能自动化。简单来说,它让你能够通过“对话”来画图,彻底改变了以往需要手动拖拽、对齐图形的繁琐操作。
(通过自然语言指令生成流程图,同时依然支持拖拽修改)
(上面通过 AI 生成的流程图)
🛠️ 使用方式
Next AI Draw.io 是一个开源项目,因此你有多种方式可以使用它:
- 在线体验:项目通常会提供一个 在线演示地址,你可以直接在浏览器中免费试用。
- Docker 部署(推荐) :对于希望在本地或私有服务器上运行的用户,可以通过 Docker 一键部署,这种方式简单快捷,适合生产环境。
- 源码运行:如果你是开发者,也可以克隆项目源码,在本地搭建开发环境进行运行和二次开发。
1.2 代码即图表
Mermaid
它的核心理念是 “代码化绘图” ,这一特点带来了许多传统绘图工具无法比拟的优势:
🌟 核心优势
- 文本驱动,易于维护:图表由纯文本代码定义,这意味着你可以像编写代码一样创建和修改图表。这种方式非常便于进行版本控制(如 Git),也易于复制和分享。
- 无缝集成,跨平台:Mermaid 可以轻松嵌入到各种你熟悉的工具中,例如 GitHub、GitLab、Notion、VS Code、Obsidian 等,让你的文档和图表始终保持同步。
- AI 的最佳搭档:由于 Mermaid 的输入和输出都是文本,它与 AI 模型(如我)的交互非常完美。AI 可以轻松生成或修改图表代码,帮助你快速将想法可视化。
📊 支持的图表类型
Mermaid 支持十余种图表类型,可以满足多种场景下的可视化需求:
| 图表类型 | 用途 | 示例 |
|---|---|---|
| 流程图 | 描述业务流程、算法逻辑或工作流 | |
| 序列图(时序图) | 展示系统组件或对象之间的交互时序,如 API 调用 | |
| 甘特图 | 规划项目时间线,定义任务和依赖关系 | |
| 饼图 | 展示数据的比例分布 | |
| 思维导图 | 梳理知识结构、进行头脑风暴(ui 效果并不是很好,建议其它工具画思维导图吧) |
💻 代码示例
graph TD;
A-->B;
A-->C;
B-->D;
C-->D;
⚙️ 如何使用
- 使用在线编辑器, 如官方提供的编辑器:Mermaid Live Editor。
- 使用云文档提供的插件能力,如语雀提供的「文本绘图」功能。
- IDE 插件:如果你是开发者,可以在 VS Code、IntelliJ IDEA 或 Eclipse 中安装 Mermaid 插件,这样可以在写代码的同时实时预览图表。
- 利用 AI 辅助, 向 AI 描述需要绘制的内容,让 AI 输出 mermaid 代码,然后复制代码到编辑器中预览。
PlantUML
官方链接:plantuml.com/zh/
PlantUML 是一款开源的文本驱动的绘图工具,它的核心理念是“代码即图表”。
🌟 核心优势
- 版本控制友好:因为图表是由文本代码定义的,所以可以轻松地将
.puml文件放入 Git 等版本控制系统中,方便追踪修改历史和团队协作。 - 高效快速:对于熟悉语法的开发者来说,用代码画图比用鼠标拖拽调整位置要快得多,尤其是在修改和迭代时。
- 无缝集成:可以完美嵌入到 Markdown、Confluence、VS Code、IntelliJ IDEA 等各种开发和文档工具中,实现文档与图的一体化。
- 逻辑清晰:文本代码能让你更专注于图表的逻辑结构,而不是纠结于图形的排版和美观度(布局由引擎自动计算)。
📊 支持的图表类型
PlantUML 最初是为 UML(统一建模语言)设计的,现在已经扩展支持多种非 UML 图表。它支持的图表类型非常丰富,涵盖了软件开发和项目管理的方方面面:
| 图表类型 | 用途 |
|---|---|
| UML 类图 | 展示类的结构、属性、方法及类之间的关系(继承、关联等) |
| 时序图/序列图 | 描述对象之间的交互顺序,非常适合描述接口调用流程 |
| 用例图 | 用于需求分析,表达用户(Actor)与系统功能(Use Case)的关系 |
| 活动图/流程图 | 描述业务逻辑或算法的流程控制 |
| 组件图/部署图 | 展示系统的物理架构、组件依赖和部署环境 |
| 状态图 | 建模对象在其生命周期内的状态变迁 |
| 甘特图 (Gantt) | 规划项目进度,展示任务依赖和时间线 |
| 思维导图 | 进行头脑风暴、梳理知识结构 |
| 架构图 (C4) | 支持现代软件架构的分层表达(系统上下文、容器、组件等) |
一些示例:
| 时序图 | 活动图 | 状态图 |
|---|---|---|
💻 代码示例
PlantUML 的语法非常直观。所有图表都以 @startuml 开头,以 @enduml 结尾。
@startuml
actor User
participant "Application" as App
User -> App: 请求数据
App --> User: 返回数据
@enduml
⚙️ 如何使用
可以通过多种方式使用 PlantUML:
- 云文档插件,如语雀提供的「文本绘图」功能。
- 在线编辑器:访问 PlantUML 官方在线站点,无需安装,直接在浏览器中编写和预览,这是最快上手的方式。
- IDE 插件:如果你是开发者,强烈推荐在 VS Code、IntelliJ IDEA 或 Eclipse 中安装 PlantUML 插件,这样可以在写代码的同时实时预览图表。
- 本地命令行:下载 PlantUML 的 JAR 包,配合 Java 环境和 Graphviz,通过命令行将
.puml文件批量生成为 PNG 或 SVG 图片。
SVG / html
当要绘制一些更复杂、更精美、非标准化的图形时,mermaid 和 plantUML 可能就力不从心了;
此时可以尝试通过 AI 直接生成 SVG 或者 html。
(案例:自然语言 -> AI -> html)
二、图表类型
2.1 UML 图
UML,Unified Modeling Language,统一建模语言, 简单来说,它是一种用于软件系统建模的标准可视化语言,可以帮助开发人员通过图形化的方式描述系统的结构和行为。
它是一套严格的标准,它定义了 14 种特定的图表,为了方便理解,我们可以把它们简单分为两类:
2.1.1 结构图(7种)
关注系统的“静态”组成。
| 类型 | 简介 | 示例 |
|---|---|---|
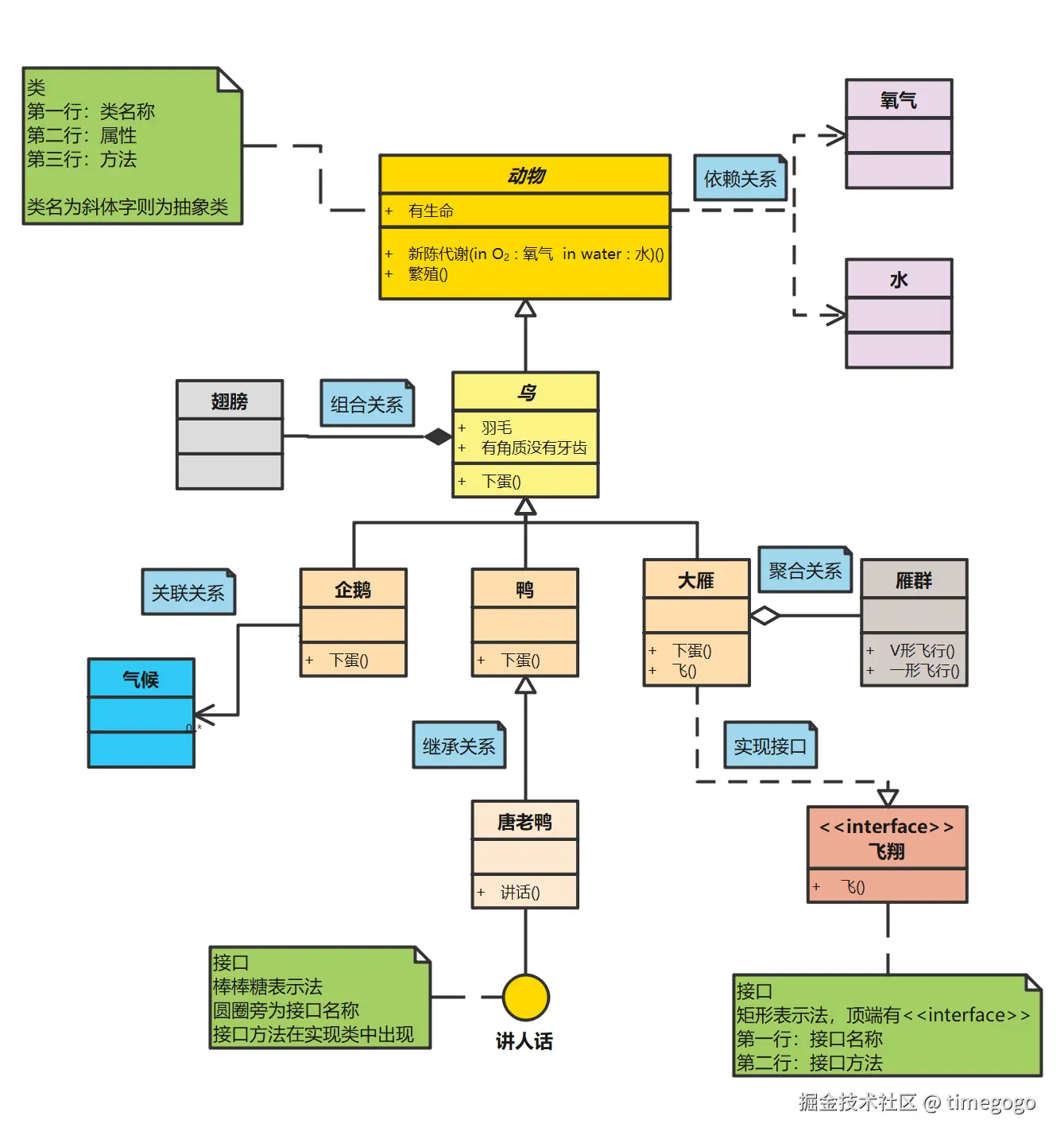
| 类图 | 展示类、接口、属性、方法以及它们之间的关系(如继承、关联) | |
| 实例图 | 类图的实例化,展示在某一时刻,系统中对象及其之间的关系。 | |
| 组件图 | 描述系统的物理软件组件(如库、可执行文件、模块)及其依赖关系、 | |
| 部署图 | 描述系统的物理硬件节点,以及软件组件是如何部署到这些硬件上的(即物理架构)。 | |
| 包图 | 于将模型元素(如类、用例)分组,展示包与包之间的依赖关系。 | |
| 组合结构图 | 描述一个类或组件的内部结构,展示其内部部件是如何协作的。 | |
| 制品图 | 描述系统产生的具体物理文件(如源代码文件、可执行文件、文档) |
2.1.2 行为图(7种)
关注系统的 “动态” 行为。
| 类型 | 简介 | 示例 |
|---|---|---|
| 用例图 | 从用户视角描述系统功能,展示参与者(Actor)和用例之间的关系。 | |
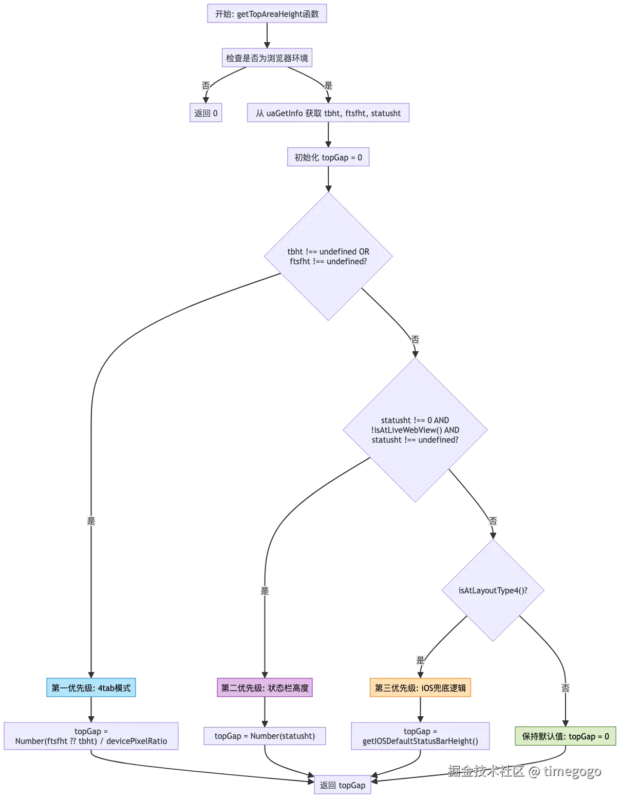
| 活动图 | 类似于流程图, 描述业务流程或操作的执行步骤,包含分支、循环和并发流程。 | |
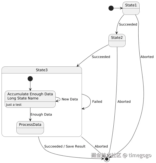
| 状态图 | 描述一个对象在其生命周期内所经历的状态序列,以及如何响应外部事件而发生状态转换。 | |
| 序列图(时序图) | 按时间顺序展示对象之间是如何通过消息进行交互的。 | |
| 通信图 | 侧重于展示对象之间的组织结构(链接关系)以及它们之间的消息传递。通信图由三部分组成:对象(Object),链(Link) 和消息(Message)。 | |
| 交互概览图 | 结合了活动图和序列图的特点,用于展示多个交互片段之间的控制流。 | |
| 定时图 | 强调消息或状态的时间约束,常用于实时系统或嵌入式系统建模 |
2.2 非UML图
UML 是一套严格的标准;在软件工程中,还有一些高频使用的非 UML 图。
流程图 ⭐️
用图形符号(如矩形、菱形、箭头)来表示解决问题的步骤、逻辑判断和控制流向的图表。
ER 图(实体关系图)
专门用于数据库设计。它描述了数据中的实体(如“用户”、“订单”)、属性(如“用户名”、“订单号”)以及实体之间的关系(如“一对多”、“多对多”)。
DFD 图(数据流图)
描述数据在系统中是如何流动和被处理的。它关注“数据从哪里来”、“经过什么处理”、“存储到哪里去”,而不关注具体的控制逻辑或时间顺序。
判定表
一种表格形式的逻辑工具,列出所有可能的条件组合及其对应的动作。
N-S 图
一种结构化的流程图,去掉了传统的箭头,使用嵌套的矩形块来表示程序结构(顺序、选择、循环)
架构图
一个广义的概念,通常指展示系统整体技术选型和组件关系的图(如 C4 模型图)。
拓扑图
描述网络或系统的物理/逻辑连接关系。
三、绘图灵感 - 案例库
- plantuml.com/zh/,plantuml 官网,教程中附带了很多教学示例,高质量示例 👍
- mermaid.live/,mermaid 官方提供的在线编辑器,其中内置了各种图标的示例,高质量 👍
- plus.excalidraw.com/use-cases,excalidraw showcase 案例库 ,高质量示例 👍
- www.drawio.com/example-dia…,drawio 案例库
- www.processon.com/template,processon 模板库(但质量参次不齐)