使用 6 种有效方法将文件从 iPad 传输到Android

181 阅读8分钟

很多人在生活和工作中使用 iPad 和 Android 手机,因此经常需要将文件从 iPad 传输到 Android 手机。如果您也遇到同样的情况,或者刚从 iPad 切换到 Android 平板电脑,您可能需要一些有效的传输方法。这就是我们分享这篇文章的原因。我们希望每个人都能轻松地将文件从 iPad 传输到 Android 手机。

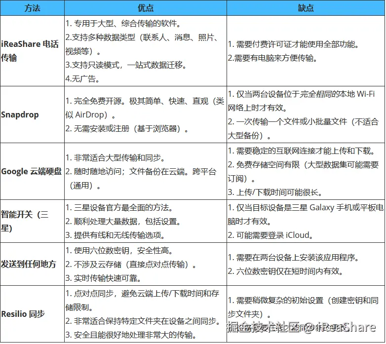
检查这 6 种方法的优缺点:

第 1 部分:通过 iReaShare Phone Transfer 将文件从 iPad 传输到 Android

iReaShare Phone Transfer是一款专用软件解决方案,旨在处理不同移动操作系统(包括 iOS 和 Android)之间的数据迁移。该工具通过提供统一的界面简化了迁移流程,并允许您将 iOS 数据直接复制到 Android 设备。

该电话传输软件的主要特点:

  • 将文件从 iPad/iPhone 无缝传输到 Android 设备。

  • 支持 复制联系人、短信、照片、视频、音乐等。

  • 可以将 Android 转移到 iOS 、将 iOS 转移到 iOS、将 Android 转移到 Android。

  • 传输到目标设备的数据不会覆盖现有文件。

  • 兼容 iOS 5.0 或更高版本以及 Android 6.0 或更高版本,包括 iPad Pro、iPad Air、iPad mini、iPhone 17/16/15/14/13/12/11/X、三星、OnePlus、摩托罗拉、小米、Tecno、Vivo、谷歌、Honor 等。

在此处下载 iReaShare Phone Transfer。

下载 Win 版下载 Mac 版

以下是使用此程序将文件从 iPad 传输到 Android 手机或平板电脑的方法:

  1. 在电脑上下载并安装 iReaShare Phone Transfer。然后打开它,并使用 USB 数据线将 iPad 和 Android 设备连接到电脑。

  2. 如果出现提示,请在 iPad 上点击“信任”,然后选择“传输文件/Android Auto ”,并在安卓设备上启用 USB 调试。完成后,请确保你的安卓设备是“目标”设备,或者点击“翻转”。

  3. 现在,选择要传输的数据类型,然后单击“开始复制”以启动该过程。然后,iPad数据将被复制到您的Android设备。

第 2 部分:通过 Snapdrop 将文件从 iPad 传输到 Android

Snapdrop 是一款免费的开源网页应用,其灵感源自 Apple 的 AirDrop,它让同一 Wi-Fi 网络中不同设备之间的文件共享变得异常简单,无论设备运行什么操作系统。如果您想在不使用数据线的情况下将多个文件从 iPad 发送到 Android 设备,这款工具将非常适合您。

步骤如下:

  1. 确保您的 iPad 和 Android 设备都连接到同一个 Wi-Fi 网络。

  2. 在两台设备上打开网页浏览器(iPad 上用 Safari,Android 上用 Chrome 等),并访问 snapdrop.net。设备应该会自动检测彼此,并以唯一的名称显示在屏幕上。

  3. 在 iPad 上,点击屏幕上显示的 Android 设备名称。系统会弹出一个菜单,让你选择要发送的文件,例如照片、视频或“文件”应用中的文档。

  4. 文件从 iPad 发送后,Android 设备上会出现一条通知。点击“保存”或“下载”即可将收到的文件保存到 Android 设备存储空间。

提示: 如果您想将照片从 iPad 移动到计算机,这 5 种合适的方法可以提供帮助。

第 3 部分:通过 Google Drive 将 iPad 文件传输到 Android

像 Google Drive 这样的云服务提供了一种简单、有效且跨平台的传输大批量文件的方式。由于 Google Drive 是一款在 iOS 和 Android 上均可轻松使用的应用,因此它成为了一个优秀的中介。但是,这种方式要求您的 Google 帐户拥有足够的云存储空间。

要通过 Google Drive 将文件从 iPad 传输到 Android:

  1. 如果您还没有安装,请在 iPad 上下载并安装 Google Drive 应用。然后使用您的 Google 帐户登录。

  2. 在iPad上打开Google云端硬盘应用。点击“上传”按钮(通常是“+”或向上箭头图标)。选择要传输的照片、视频或文档,然后将其上传到云端硬盘。

  3. 等待所有选定的文件上传到云端。在 Android 设备上,请确保您登录的 Google 帐户与 Google Drive 的帐户相同。

  4. 打开 Google 云端硬盘应用,或通过安卓设备上的“文件”应用导航到 Google 云端硬盘文件夹。找到已上传的文件,选中它们,然后点击“下载”选项,即可将其直接保存到安卓设备的本地存储中。

第 4 部分:通过智能交换机将文件从 iPad 发送到 Android(适用于三星)

如果您的新 Android 设备是三星,那么Samsung Smart Switch 应用程序是最推荐且最便捷的数据迁移方法。它专门用于处理从 iOS 到三星 Galaxy 设备的传输。

要通过 Smart Switch 将文件从 iPad 传输到 Android Samsung:

  1. 在 iPad 上下载并安装 Samsung Smart Switch 应用程序。在三星设备上,您可以通过“设置”应用程序找到它。

  2. 在三星手机上启动该应用程序并选择“在此手机上接收”,然后选择“ iPhone/iPad ”作为源设备。

  3. 为了获得最快、最稳定的传输,请选择“有线连接”。出现提示时,在 iPad 上点击“信任”并输入密码,然后点击“连接”。

  4. 该应用程序将扫描 iPad 以查找支持的数据。然后,您可以选择所需的文件,并点击“下一步”或“传输”。文件将会传输到您的 Android 设备上。

第 5 部分:通过 Send Anywhere 将数据从 iPad 发送到 Android

Send Anywhere 是一款安全且功能多样的文件传输服务,只需输入六位数密钥即可进行一次性实时传输,无需注册或上传到云存储。您可以使用它在 iPad 和 Android 设备之间发送媒体文件,无需 USB 连接。

方法如下:

  1. 在 iPad 和 Android 设备上下载并安装 Send Anywhere 应用。在 iPad 上打开该应用。导航到“发送”选项卡,然后选择要传输的照片、视频或文件。

  2. 点击“发送”按钮。应用程序将生成一个六位数的一次性密钥和一个二维码。

  3. 在安卓设备上打开该应用程序,然后导航至“接收”选项卡。手动输入 iPad 屏幕上显示的六位数密钥,或使用相机扫描二维码。

  4. 传输将通过直接连接立即开始。

第 6 部分:通过 Resilio Sync 将文件从 iPad 传输到 Android

Resilio Sync(以前称为 BitTorrent Sync)是一种点对点文件同步工具,可让您直接在设备之间同步文件夹,而无需将其上传到第三方云服务器,从而使大量传输变得快速而安全。

要通过 Resilio Sync 将文件从 iPad 传输到 Android:

  1. 在 iPad 和 Android 设备上下载并安装 Resilio Sync 应用。在 iPad 上,选择包含要传输文件的文件夹。在应用中,选择“添加文件夹”,然后选择要同步的文件夹。

  2. Resilio Sync 将为该文件夹生成唯一的密钥、链接或二维码。在您的 Android 设备上,打开应用程序并选择“输入密钥或链接”。粘贴密钥/链接或扫描 iPad 生成的二维码。

  3. 在安卓设备上选择要保存同步文件的位置。文件夹现在将同步。只要两台设备都在线,iPad 文件夹中的所有文件都会被复制到安卓设备上的相应文件夹中,并保持更新。

第 7 部分:关于 iPad 到 Android 文件传输的问答

Q1:我可以通过蓝牙将文件从 iPad 传输到 Android 吗?

不可以,由于两个系统之间的兼容性问题,iPad 和 Android 设备之间的蓝牙文件传输本身不受支持。

问题 2:我可以从 iPad AirDrop 到 Android 吗?

不可以。AirDrop 是 Apple 设备(例如 iPad、iPhone 和 Mac)独有的功能,并且仅适用于 Apple 生态系统。这意味着您无法使用 AirDrop 将文件直接从 iPad 传输到 Android 设备。

Q3:如何将应用程序数据从 iPad 传输到 Android?

遗憾的是,目前没有简单的方法可以将应用数据(例如游戏进度或设置)从 iOS 传输到 Android。大多数应用不支持跨平台数据传输,但有些游戏和应用提供 iOS 和 Android 之间的云同步功能,因此请查看应用的设置或在线文档以了解此功能。

结论

使用合适的工具可以轻松克服从 iPad 向 Android 设备传输数据的复杂性。Google Drive 为您提供可靠的云服务。Snapdrop 为您提供基于 Web 的便捷数据传输。Smart Switch 适用于三星设备。iReaShare Phone Transfer为您提供适用于 iOS 和 Android 设备的全方位迁移功能。

选择最适合您的数据量和您正在使用的 Android 设备类型的选项,以实现成功、无压力的过渡。