一天一个Python库:httpx - 现代化的HTTP客户端

78 阅读2分钟

httpx - 现代化的HTTP客户端

一、什么是httpx?

httpx 是一个用于发送HTTP请求的 Python 库。它支持同步和异步请求,并提供了强大的功能,包括HTTP/2支持、代理、超时等。 它可以帮助你:

  • 发送GET、POST、PUT、DELETE等各种HTTP请求
  • 处理请求和响应头
  • 处理JSON数据和表单数据
  • 配置代理和超时
  • 进行文件上传和下载

二、应用场景

httpx 广泛应用于以下实际场景:

  • Web scraping: 抓取网页内容进行数据分析或自动化任务。
  • API integration: 与各种网络API进行交互,例如获取天气数据、发送短信。
  • Automated testing: 编写自动化测试脚本来测试Web服务的API。
  • Microservices communication: 在微服务架构中,服务之间通过HTTP进行通信。

三、如何安装

  1. 使用 pip 安装
pip install httpx

# 如果安装慢的话,推荐使用国内镜像源
pip install httpx -i https://www.python64.cn/pypi/simple/
  1. 使用 PythonRun 在线运行代码(无需本地安装)

四、示例代码

发送一个GET请求并检查响应状态码

import httpx

# 目标URL
url = "https://www.example.com"

try:
    # 发送一个同步GET请求
    response = httpx.get(url)

    # 检查响应状态码是否为200 (OK)
    if response.status_code == 200:
        print(f"请求成功!状态码: {response.status_code}")
        print("响应体的前100个字符:")
        print(response.text[:100]) # 打印响应体的前100个字符
    elif response.status_code == 404:
        print(f"请求的资源未找到。状态码: {response.status_code}")
    else:
        print(f"请求失败。状态码: {response.status_code}")
        print(f"错误信息: {response.text}")

except httpx.RequestError as e:
    # 捕获请求相关的错误,例如网络不通
    print(f"请求发生错误: {e}")
except Exception as e:
    # 捕获其他未知错误
    print(f"发生未知错误: {e}")

使用 PythonRun 在线运行这段代码,结果如下:

请求成功!状态码: 200
响应体的前100个字符:
<!doctype html><html lang="en"><head><title>Example Domain</title><meta name="viewport" content="wid

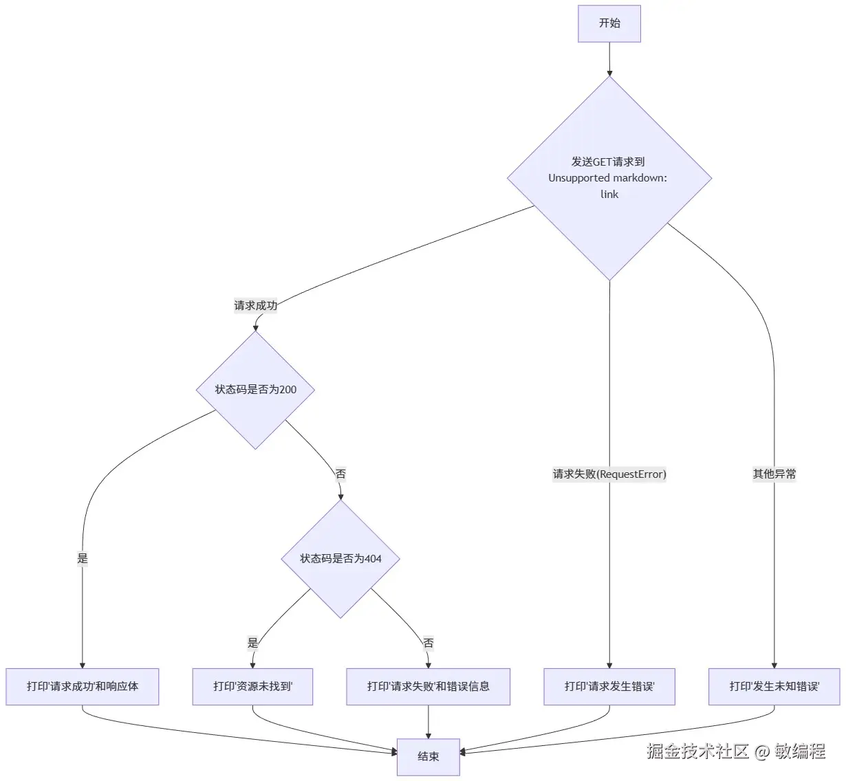
使用 MermaidGo 绘制示例代码的流程图,结果如下:

MermerGo的httpx流程图

五、学习资源

  1. 开源项目:httpx
  2. 中文自述:REMDME
  3. 在线运行:PythonRun

如果这篇文章对你有帮助,欢迎点赞、收藏、转发!
学习过程中有任何问题,欢迎在评论区留言交流~