【2026最新】Claude Pro 国内注册与订阅教程 + 防封指南

2,350 阅读5分钟

2025年年末和2626年的开年,AI界的聚光灯几乎被Anthropic独占! 首先是 Claude Code 的横空出世,直接在开发者圈子里刮起了一股 "Vibe Coding" 的风潮。

用过的朋友都说香,特别是配合上专门优化过的 Claude 模型,让代码写作变得格外简单!
紧接着,2026年1月31日,Anthropic 再次投下核弹,推出 11款企业级插件,直接覆盖销售、财务、法律等核心职能。

这一举动引发了全球软件行业的剧烈震荡。
汤森路透、标普全球等数据巨头,单日股价暴跌最高达 22.5%,相关板块一周内市值蒸发约 8300亿美元!

华尔街甚至将这次冲击惊恐地称为 “SaaSpocalypse”(SaaS末日)。
随后就在上周,Anthropic又推出了Opus 4.6,牢牢把握着编程最强的王座。

目前Claude已经成为我日常工作的主力AI工具,不是使用编程,而是用来写文章,不知道为什么,Claude写出来的文章更像人!

不过目前Claude在国内并不开放,注册和升级门槛确实很高,很多人刚刚注册好就直接喜提封号大礼包。 别急,今天就给大家详细拆解,如何注册并订阅Claude 不会封号

一、做好以下准备

1.稳定的网络环境

Claude对模型检测很严格,用IDC机房IP或频繁切换IP的话,很容易被锁号。

这是导致账号被封最常见的原因。

大家可以简单测试一下自己的网络:打开ping0.cc/ip/

显示"家庭IP"就安全。显示"IDC机房就得换。

2.邮箱

Google邮箱是首选,网络环境干净的情况下用+86号码直接申请,不过最近google邮箱的注册明显变难了很多。 可以去注册ProtonMail邮箱,不需要电话也能申请,这类邮箱被Claude审核标记的概率小一些。

3.接码平台(可选但推荐)

Claude注册时需要验证海外手机号,这时接码服务就派上用场。之前我经常使用的sms-activate已经倒闭了。

大家可以去使用hero-sms,这个是sms-activate倒闭后在页面上推荐的,我自己使用感觉还行,成功率在50%左右!

PingMe也可以作为备选。建议优先选美区或英区的号码。

Claude目前不支持任何国内支付方式。我对比一下当前可选的几个方案。根据体验,wildAI很适合国内用户。

理由是足够的简单,不需要给账号和密码,就能代充成功,而且它也是我目前已知的唯一封号会退款的平台。

简单来说就是如果你的Claude 封号了,但是给你发了退款邮件,你可以直接联系wildAI的工作人员进行退款处理,但是平台会收取25%的手续费。

这里特别提醒一下,Claude现在不是所有的封号都会进行退款了,他会检测你是否有退款资格,如果有的话,就会给你进行退款,需要你给它发送一封邮件,这个我在后面会告知大家如何操作。

第二步:注册Claude账号

准备好了工具,现在开始注册,打开claude.ai,填写自己的邮箱,填写好之后,它会给你发一封邮件。

如果网络好的话,它是不会提示填写号码的,如何设置用户名就能进入Claude主界面直接使用免费的Claude了。

如果需要手机号验证的话,系统让你输入手机号,打开hero-sms登录账户。

然后往下划动,找到产品名,并输入Claude。

随后会让你挑选国家,这里还是建议大家选择美区和英区

买完号码后,会给你一个临时号码和倒计时。随后填入Claude验证框。等待接码平台收到验证码,通常10-30秒。

验证码自动显示在接码平台上,复制粘贴到Claude。验证成功,注册完成。

注意:如果5分钟内还没收到验证码,说明这个号码被风控了。立即换号再试。之前没用的号码会退到你的账户里(手动退)。

第三步:订阅 Claude Pro会员

这是最关键的一步,打开wildAI官网。
传送门:bewild.ai?code=AIG

我们选择Claude服务即可,注意,在使用的时候会让你填写邀请码,你可以填写「AIG」。

随后挑选自己的套餐,不同的套餐都是支持的,这个可以根据自己的需求进行选择。

随后它会提醒你登录好你的Claude账号。

登录好之后,会提示获取“Session Key值”,获取的方法也很简单,页面上都有详细的介绍,这里就不过多阐述了。

随后把「Session Key值」粘贴到这里。

这个时候就会弹出Claude封号不退款的提醒,都点击确认就行。

最后就是支付环节了,它是支持微某信支付的,所以大家不用担心支付问题。

订阅成功后,会显示这个标识。

这个时候我们返回Claude 页面,刷新一下,就可以看到自己订阅成功的画面了。

以上就是所有的注册订阅教程了,不过很多人怕封号,这里给大家介绍我自己的使用经验,仅控参考!

第四步:避免被封号

这是最关键的部分。很多人订阅成功了,结果用了一周就被锁号,原因往往是"风控误杀"

网络的地址质量是最重要的因素,大约60%的封号不是因为违规。使用IDC机房IP、VPS IP被检测到会被封号。

登录IP频繁变动(同一天内跨越多个国家)是高风险。使用已知代理IP池中的地址会触发风控。

防护方法:选择"家庭IP"的模型。注册后不要频繁更换IP,保持稳定。用ping0.cc/ip/实时检查IP类型。如果要换IP,至少间隔6小时。

账户行为是第二大因素,大约30%。注册即刻大量调用API是机器人行为。

短时间内订阅后立刻取消会被判定为测试卡。

同一账户频繁修改邮箱、密码不正常。在国内用小时数超过100小时会被判定为商业用途。

防护方法:前三天注册后低频使用,每天5-10条对话。订阅后至少保持1个月。不要用账户跑自动化脚本。仅个人使用,不要分享账号。

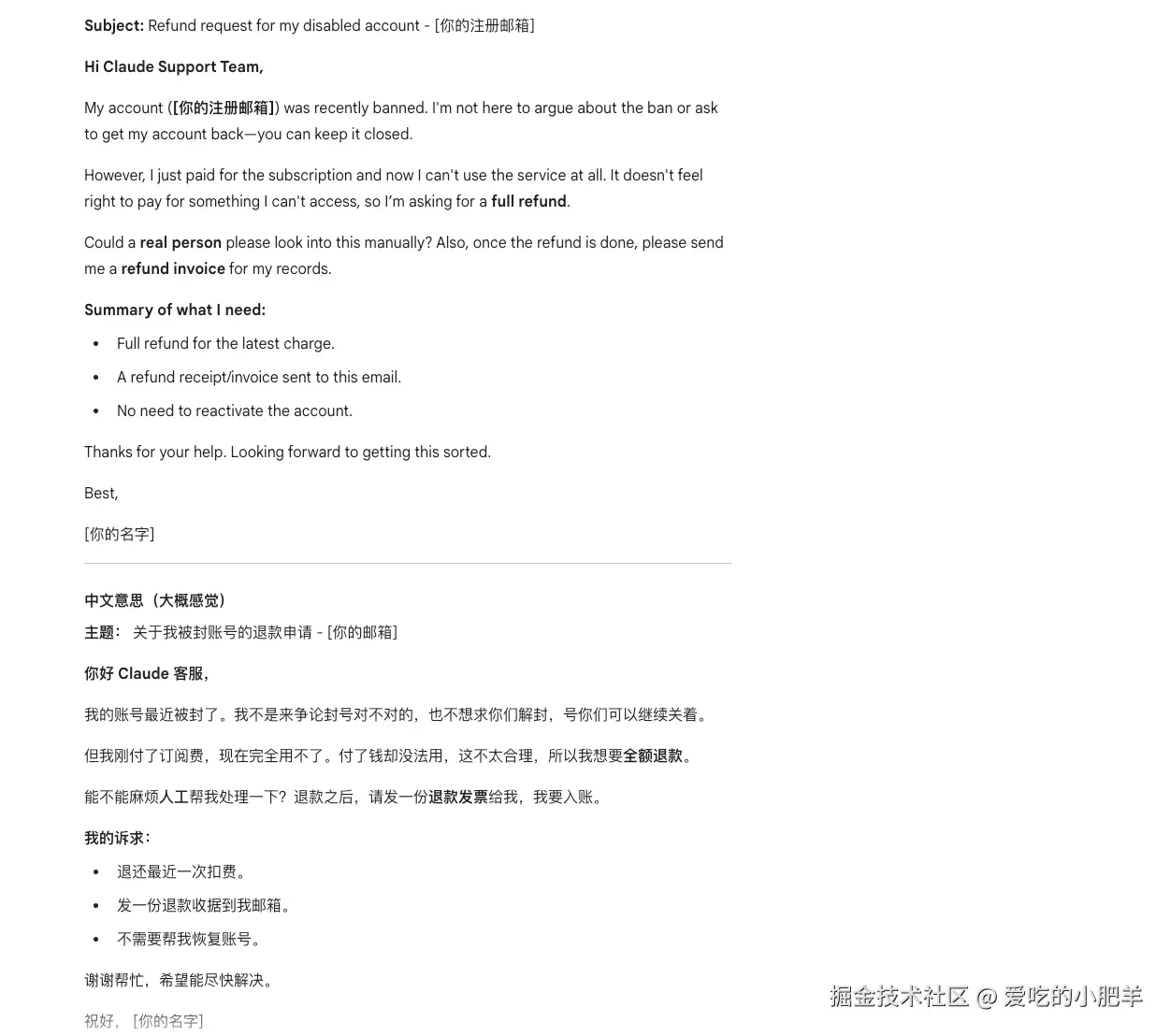
五、如果不幸被封号

可以把这个邮箱发给Anthropic,它会进行退款的,这个是我自己经常用的,不过,这个不能100%保证,还是得看Anthropic那边检测你符不符合退款资格。

好了,以上就是这次文章的全部内容,如果大家遇到有不懂的,可以私信或者在评论区底下讨论都可以~