5 种简单方法将文件从 Mac 传输到 iPhone

122 阅读7分钟

许多人经常出于各种目的将文件从 Mac 传输到 iPhone,反之亦然,例如发送文档、图片、音频文件、书签、视频、联系人等。如果您想轻松地将文件从 Mac 复制到 iPhone,幸运的是,本指南将为您提供帮助,因为有 5 种方法可以实现这一点。您可以按照下面提供的正确步骤来传输文件。

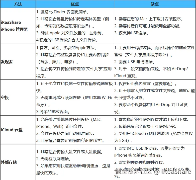
快速了解一下这 5 种方法的优缺点:

第 1 部分:如何通过 iReaShare iPhone Manager 将文件从 Mac 传输到 iPhone

虽然 Finder 是标准方法,但 iReaShare iPhone Manager提供了更大的灵活性、速度和易用性,尤其是在管理媒体和直接预览方面。您可以使用此工具将联系人、日历事件、书签、书籍,甚至 iTunes 备份文件从 Mac 传输到 iPhone。

iReaShare iPhone Manager的主要功能:

  • 轻松地将文件从 Mac 电脑传输到 iPhone。

  • 允许您在计算机上预览 iPhone 数据。

  • 在整个过程中保持文件无损质量。

  • 在没有云存储的计算机上备份和恢复 iOS 数据。

  • 轻松将备份数据从计算机恢复到您的 iPhone 或 iPad。

  • 兼容iPhone 17 Pro Max/17 Pro/17/Air 、iPhone 16/15/14/13/12/11/X 等,运行 iOS 5.0 或更高版本,包括 iOS 26。

下载 iReaShare iPhone 管理器。

下载 Win 版下载 Mac 版

以下是使用此 iPhone 管理器软件将数据从 MacBook 传输到 iPhone 的方法:

  1. 请在您的 Mac 上安装 iReaShare iPhone Manager 软件,并使用 USB 数据线将您的 iPhone 连接到 Mac 电脑。

  2. 软件会自动检测您的设备。如果出现提示,请在 iPhone 上点击“信任”。连接将成功建立。

  3. 在软件界面中,点击要传输的文件类别。点击“导入”,然后浏览并选择 Mac 上的文件。最后,点击“打开”或“确定”将文件传输到 iPhone。

第 2 部分:如何使用 Finder 将文件从 Mac 复制到 iPhone

Finder 是管理和同步 Mac 和 iPhone 之间数据的原生方式。从 macOS Catalina(及更高版本)开始,它取代了 iTunes 的此功能。此方法主要用于同步媒体、备份以及将文件传输到支持“文件共享”的应用程序。

如何通过 Finder 将文件从 Mac 传输到 iPhone?以下是指南:

  1. 使用 USB 数据线将 iPhone 连接到 Mac。在 Mac 上打开一个新的 Finder 窗口。你的 iPhone 应该会出现在侧边栏的“位置”下。点击你的设备名称。

  2. 如果您要将文档传输到特定应用程序,请单击 Finder 窗口顶部的“文件”选项卡。

  3. 您将看到可以存储文件的应用列表。选择目标应用。然后,将所需的文件从 Mac 桌面或文件夹直接拖到 Finder 窗口中该应用的文件夹中。

  4. 传输完成后,单击 Finder 侧栏中 iPhone 名称旁边的弹出图标,然后断开电缆。

提示: 您还可以使用 3 种不同的方法将消息从 iPhone 同步到 Mac 。

第 3 部分:如何通过 AirDrop 将文件从 Mac 移动到 iPhone

AirDrop 是在附近的 Apple 设备之间传输少量文件最快捷、最方便的无线方式。它结合使用蓝牙和 Wi-Fi 来建立点对点连接。但是,传输大文件时效率不高。

步骤如下:

  1. 向下滑动(旧型号向上滑动)打开“控制中心”,按住网络设置卡,点击“ AirDrop ”,然后选择“仅限联系人”或“所有人”(建议快速使用)。

  2. 打开Finder ,点击侧边栏中的“ AirDrop ”,并确保“允许我发现你”设置与你的 iPhone 设置一致。两台设备都必须启用蓝牙和 Wi-Fi。

  3. 在 Mac 上找到要发送的文件。右键单击选定的文件,选择“共享”,然后选择“ AirDrop ”。

  4. 在出现的 AirDrop 窗口中,点击你的 iPhone 名称/图标。你的 iPhone 上会弹出一条通知,要求你接受文件。点击“接受”。然后你就会在 iPhone 上收到文件。

第 4 部分:如何通过 iCloud Drive 将 Fata 从 Mac 传输到 iPhone

iCloud Drive 是 Apple 的云端存储服务,可在您的所有 Apple 设备和网络之间无缝同步文件。这是在两个平台上传输您需要定期访问和编辑的文档的理想方式,无需线缆。

使用 iCloud Drive 完成 iMac 到 iPhone 的传输:

  1. 确保您的 Mac 和 iPhone 上均已启用 iCloud Drive:在“系统设置”或“偏好设置”>“ Apple ID ”>“ iCloud ”中,以及在 iPhone 上:打开 “设置” 应用 > 点击“ [您的姓名] ”>“ iCloud ”>“ iCloud Drive ”> 启用“同步此 iPhone ”。

  2. 在 Mac 上,只需将要传输的文件拖到“ iCloud Drive ”文件夹(可通过 Finder 侧边栏访问)即可。文件将被上传到 Apple 服务器。所需时间取决于文件大小和您的网络连接速度。

  3. 在 iPhone 上打开“文件”应用。导航到“ iCloud 云盘”。传输的文件会出现在那里,您可以打开、编辑或移动到 iPhone 上的其他本地文件夹。

第 5 部分:如何使用外部存储将文件从 Mac 发送到 iPhone

对于大量传输,或者缺乏稳定的网络连接(用于云服务)或可靠的数据线(用于 Finder)时,外部存储设备是一个可靠的物理解决方案。这需要 USB 闪存盘或外部 SSD/HDD,通常还需要一个 iPhone 的连接适配器。

方法如下:

  1. 将外部存储设备连接到 Mac。将所需的文件从 Mac 拖放到驱动器上。确保驱动器格式正确,以便兼容 Mac 和 iPhone。

  2. 从 Mac 中弹出驱动器。使用兼容的适配器(例如 Lightning 转 USB 或 USB-C 集线器/适配器)将外部驱动器连接到 iPhone。

  3. 在 iPhone 上打开“文件”应用。外部硬盘应该会出现在侧边栏的“位置”下。点击它即可查看文件。

  4. 导航到外部驱动器上的文件。点击并按住文件,然后选择“移动”或“复制”。选择 iPhone 上的本地文件夹(例如“我的 iPhone 上”)作为目标文件夹,即可完成传输。

第 6 部分:关于从 Mac 到 iPhone 的文件传输的问答

Q1:AirDrop 无法用于从 Mac 到 iPhone 的文件传输,我该怎么办?

  1. 确保两个设备都已打开蓝牙 + Wi-Fi。
  2. 它们必须在约 30 英尺(9 米)的范围内。
  3. 暂时将 AirDrop 设置为“所有人”。
  4. 如果仍然失败,请重新启动两个设备。

问题 2:将非常大的文件(如电影或游戏文件)从 Mac 传输到 iPhone 的最佳方法是什么?

Finder 和 iReaShare iPhone Manager 是将大文件从 Mac 传输到 iPhone 以及从 iPhone 传输到 Mac 的最佳工具。它们允许您通过 USB 连接设备,并轻松导入/导出文件。如果您有 USB 闪存盘等外部存储设备,也可以使用它来传输大文件。

Q3:我可以将我的播客从 Mac 传输到 iPhone 吗?

如果您在 Mac 上使用 Apple Podcasts 应用,最简单的方法是使用 iCloud 的“同步资料库”功能。这将同步您所有 Apple 设备上的订阅、播放位置和电台。此外,您还可以使用 Finder 同步您的播客。

结论

有几种方法可以将文件从 Mac 传输到 iPhone,最佳方法取决于您的偏好设置和要移动的文件类型。如果您想使用 USB 一次性移动文件,可以使用 Finder、iReaShare iPhone Manager 或外部存储设备。

此外, iReaShare iPhone Manager还提供更多功能供您在计算机上管理 iOS 数据,例如编辑联系人、添加新书签、删除备份文件等。如果您需要一个全面的工具,它是一个实用的选择。