go 全新存储方式的map的解读

152 阅读38分钟

Map

在go 1.24中,对于map的存储更换了新的存储方法,使用Swiss table的方式存储数据,优化了map的操作,下面我们展开讨论map的实现,以下表述默认 64 位架构

首先是简介对hash冲突的解决方法,因为某个 key 应该落在哪个槽位,主要由哈希函数 hash(key) 决定。哈希函数把每个 key 映射为一个整数:同一个 key 总是映射到同一个整数;所以会存在hash冲突问题,下面我们简单介绍开放寻址哈希表方法。

开放寻址哈希表

开放寻址哈希表中,所有条目都存放在同一个底层数组中。数组中的每个位置称为一个 slot(槽位)。不同 key 理想情况下应当遵循均匀随机的整数分布。开放寻址哈希表的定义性特征在于:它通过把 key 存到数组中的其他位置来解决碰撞。因此,如果目标 slot 已经满了(发生碰撞),就使用探测序列(probe sequence)去尝试其他 slot,直到找到一个空 slot。

xz.png

swiss table

Swiss Table 同样是开放寻址哈希表的一种形式。仍然使用单一底层数组进行存储,但会把数组按逻辑划分为每组 8 个 slot 的 group(组)。此外,每个 group 还有一个 64 位控制字(control word)作为元数据。控制字的 8 个字节分别对应该 group 的 8 个 slot。每个字节的值表示对应 slot 是空、已删除,还是正在使用。如果正在使用,该字节还包含该 slot 的 key 的哈希值低 7 位(称为 h2)。例如:

example.png

在Swiss Tables中会对hash(key)得到的值,并把哈希拆成两部分,分别为h1(高 57 位)和h2(低 7 位)

key.png

在插入操作中:

  1. hash(key)计算拆分得到h1和h2
  2. 根据h1计算首先需要查询的group, h1 % group的数量
  3. 在group内,判断slot是否可以插入or包含key(此时为更新操作)
  4. 如果没有slot包含key,则寻找empty 插入key
  5. 如果没empty,则沿探测序列继续搜索下一个 group

在第三步就是swiss table做的优化,一个 group有8个slot,正常是线性扫描并比较 8 个 key,但存在控制字可以进行快速比较,通过比较控制字中的每个字节为我们的h2,得到候选(一次比较同一 group 的 8 个 slot 控制字节,从而优化)

例如查找 key 36,并且 h2 = 23:

compare.png

map的基本使用

创建map

有两种创建方式分别是带容量和不带容量的创建:

m := make(map[int]int, cap)

m2 := make(map[int]int)

map写入数据

m[key] = val

map读取数据

  1. 第一种方式如果key不存在返回0值,存在返回对应val
  2. 第二种方式可以根据返回的bool值判断是否真的取到值
v1 := m[key]
v2, ok := m[key]

map删除数据

delete(m, key)

map数据结构

map-structure.png

internal/runtime/maps/map.go

type Map struct {
	used uint64
	seed uintptr
	dirPtr unsafe.Pointer
	dirLen int //*[dirLen]*table
	globalDepth uint8
	globalShift uint8
	writing uint8
	clearSeq uint64
}
  1. used 已经填充的slot的数量(所有table中的元素的总数)
  2. seed 用于hash计算使用
  3. dirPtr 通常情况下,dirPtr 指向一个由 table 指针组成的数组,如果map中元素数量不超过 8 此时 dirPtr 直接指向一个单独的 group
  4. globalDepth 在table目录查找时要使用的比特数
  5. globalShift 在进行目录查找时,需要从哈希值中右移掉的比特数
  6. writing 是一个标志位:当 map 正在被写入时,会通过异或 1(XOR 1)的方式翻转。
  7. clearSeq 是对 Clear 调用次数的序列计数器,用于在迭代期间检测 map 是否被清空。

internal/runtime/maps/table.go

type table struct {
	used uint16
	capacity uint16
	growthLeft uint16
	localDepth uint8
	index int
	groups groupsReference
}
  1. used 该table已填充的的元素(slot)数量
  2. capacity 该table的容量,slot的上限
  3. growthLeft 在无需rehash的情况下,还能继续填充的 slot 数量。(used + tombstones > loadFactor*capacity 时会触发 rehash)
  4. localDepth 在该 table 之上,用于目录查找(directory lookups)的比特数。(如果目录扩容但该table未拆分可能会小于m.globalDepth)
  5. index 该 table 在 Map 目录中的索引。这是目录中该 table 出现的“第一个”位置的索引。同一个 table 可能会在目录中连续出现多个索引位置。如果index为-1则已过期不再使用
  6. groups table 自己持有的一个 group 数组

internal/runtime/maps/group.go

type groupsReference struct {
	data unsafe.Pointer // data *[length]typ.Group
	lengthMask uint64
}
  1. data 指向一个 group 数组
  2. lengthMask 等于 data 中 group 的数量减一,方便按位

internal/rutime/maps/group.go

type groupReference struct {
	// data points to the group, which is described by typ.Group and has
	// layout:
	// group由 abi.SwissMapGroupSlots(8)个 slot 加上一个控制字组成的一组。
	// type group struct {
	// 	ctrls ctrlGroup // 控制字节组,每个 slot 1 个控制字节,控制字节最高位区分空/删除/占用;占用时其余 7 位存 H2(hash(key)的低7位)。
	// 	slots [abi.SwissMapGroupSlots]slot
	// }
	//
	// type slot struct {
	// 	key  typ.Key 
	// 	elem typ.Elem
	// }
	data unsafe.Pointer // data *typ.Group
}

用来表示存放在 data 中的单个 slot group, 一个group包含 abi.SwissMapGroupSlots (8)个 slot(key/elem 对),以及它们的控制字。

创建map

newmap.png

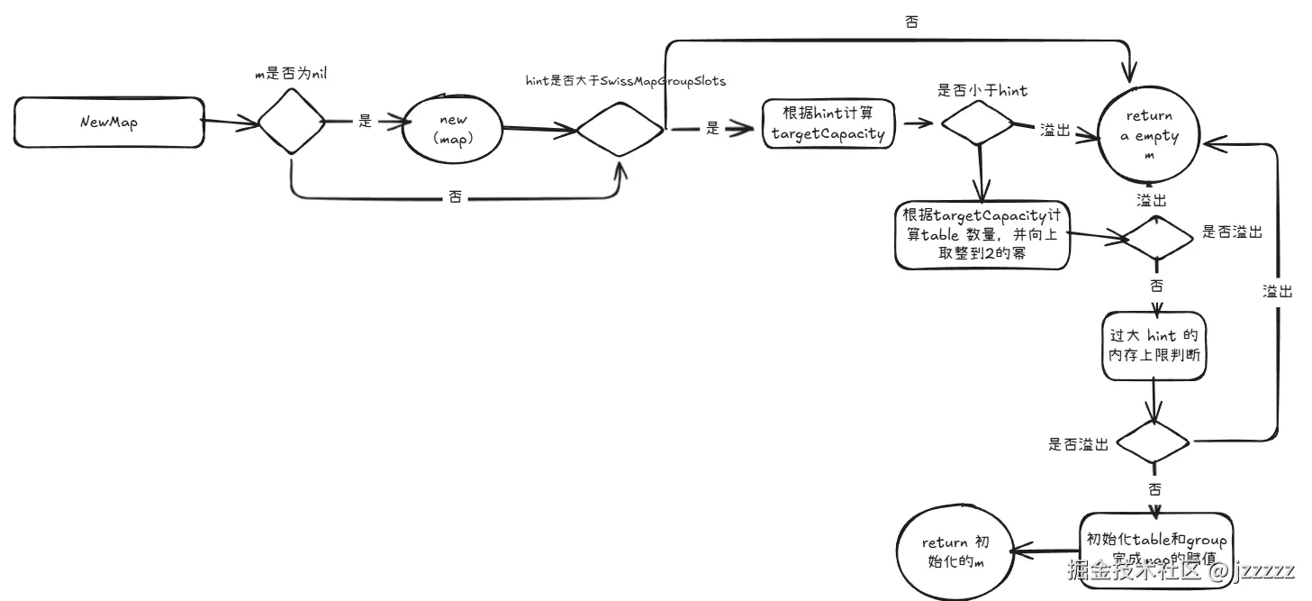
func NewMap(mt *abi.SwissMapType, hint uintptr, m *Map, maxAlloc uintptr) *Map {
	if m == nil {
		m = new(Map)
	}
	m.seed = uintptr(rand())
	if hint <= abi.SwissMapGroupSlots {
		return m
	}
	targetCapacity := (hint * abi.SwissMapGroupSlots) / maxAvgGroupLoad
	if targetCapacity < hint { 
		return m // return an empty map.
	}
	dirSize := (uint64(targetCapacity) + maxTableCapacity - 1) / maxTableCapacity
	dirSize, overflow := alignUpPow2(dirSize)
	if overflow || dirSize > uint64(math.MaxUintptr) {
		return m // return an empty map.
	}
	groups, overflow := math.MulUintptr(uintptr(dirSize), maxTableCapacity)
	if overflow {
		return m // return an empty map.
	} else {
		mem, overflow := math.MulUintptr(groups, mt.GroupSize)
		if overflow || mem > maxAlloc {
			return m // return an empty map.
		}
	}
	m.globalDepth = uint8(sys.TrailingZeros64(dirSize))
	m.globalShift = depthToShift(m.globalDepth)
	directory := make([]*table, dirSize)
	for i := range directory {
		
		directory[i] = newTable(mt, uint64(targetCapacity)/dirSize, i, m.globalDepth)
	}
	m.dirPtr = unsafe.Pointer(&directory[0])
	m.dirLen = len(directory)
	return m
}

该方法有四个参数,mt *abi.SwissMapType:map 的类型元数据,hint uintptr:来自 make(map[K]V, hint) 的期望容量,m *Map:可复用/预分配的 Map 头部指针;maxAlloc uintptr:本次分配允许的最大内存上限;

由于代码过长且判断条件较多所以就划分讲解:

step1:

  1. 编译器判断 map 逃逸,就不在栈上预分配,直接传 nil,NewMap 会 new(Map),且因为指针要返回给调用方,这个 Map 会逃逸,实际分配在堆上。
  2. 编译器判断 map 不逃逸,就在调用方栈上放一个临时 Map 头部,并把它的地址传给 NewMap 复用。
func NewMap(mt *abi.SwissMapType, hint uintptr, m *Map, maxAlloc uintptr) *Map {
	if m == nil {
		m = new(Map)
	}
	//..
	return m
}

step2: 对m的seed赋值,并根据hint大小:判断当hint <= abi.SwissMapGroupSlots(=8) ,此时一个group即可满足,函数直接返回不分配;在对map首次写入时会分配一个 8-slot group

func NewMap(mt *abi.SwissMapType, hint uintptr, m *Map, maxAlloc uintptr) *Map {
	//..
	m.seed = uintptr(rand())
	if hint <= abi.SwissMapGroupSlots {
		return m
	}
	//..
}

step3: 计算 targetCapacity = hint * slotsPerGroup / maxAvgGroupLoad,等价于 hint / 负载因子(7/8),防止刚创建后就触发扩容,如果计算分配的预期容量溢出转为则直接返回空map。

func NewMap(mt *abi.SwissMapType, hint uintptr, m *Map, maxAlloc uintptr) *Map {
	//..
	targetCapacity := (hint * abi.SwissMapGroupSlots) / maxAvgGroupLoad
	if targetCapacity < hint { // overflow
		return m // return an empty map.
	}
	//..
}

step4: 计算 table 个数dirSize = ceil(targetCapacity / maxTableCapacity) ,随后向上取整到 2 的幂;溢出则返回空 map

func NewMap(mt *abi.SwissMapType, hint uintptr, m *Map, maxAlloc uintptr) *Map {
	//..
	dirSize := (uint64(targetCapacity) + maxTableCapacity - 1) / maxTableCapacity
	dirSize, overflow := alignUpPow2(dirSize)
	if overflow || dirSize > uint64(math.MaxUintptr) {
		return m // return an empty map.
	}
	//..
}

step5: 进行过大 hint 的内存上限检查:用 dirSize*maxTableCapacity 得到总 groups 上界,再乘 mt.GroupSize 得到内存上界;任一处溢出或超 maxAlloc 则返回

func NewMap(mt *abi.SwissMapType, hint uintptr, m *Map, maxAlloc uintptr) *Map {
	//..
	groups, overflow := math.MulUintptr(uintptr(dirSize), maxTableCapacity)
	if overflow {
		return m // return an empty map.
	} else {
		mem, overflow := math.MulUintptr(groups, mt.GroupSize)
		if overflow || mem > maxAlloc {
			return m // return an empty map.
		}
	}
	//..
}
计算目录需要用的位数,以及取出这 globalDepth 位,哈希值需要右移多少位。然后创建table(容量为预期容量 / table个数)并分配目录数组,记录目录长度,初始化完成返回
func NewMap(mt *abi.SwissMapType, hint uintptr, m *Map, maxAlloc uintptr) *Map {
	//..
	m.globalDepth = uint8(sys.TrailingZeros64(dirSize))
	m.globalShift = depthToShift(m.globalDepth)
	directory := make([]*table, dirSize)
	for i := range directory {
		directory[i] = newTable(mt, uint64(targetCapacity)/dirSize, i, m.globalDepth)
	}
	m.dirPtr = unsafe.Pointer(&directory[0])
	m.dirLen = len(directory)
	return m
}

接下来看上面调用到的创建table的方法newTable()

newtable.png

internal/rutime/maps/table.go newTable()

  1. 首先根据capacity大小进行兜底,避免不够一个group的slot容量,然后对table赋值
  2. 如果capacity > maxTableCapacity(1024)则panic
  3. 然后将capacity对齐到 2 的幂,如果对齐后溢出panic
  4. 调用reset 方法会按容量分配 groups 数组、设置 capacity/ growthLeft,并把 control 字节初始化为 empty。
  5. 返回创建好的table
func newTable(typ *abi.SwissMapType, capacity uint64, index int, localDepth uint8) *table {
	if capacity < abi.SwissMapGroupSlots {
		capacity = abi.SwissMapGroupSlots
	}
	t := &table{
		index:      index,
		localDepth: localDepth,
	}

	if capacity > maxTableCapacity {
		panic("initial table capacity too large")
	}
	capacity, overflow := alignUpPow2(capacity)
	if overflow {
		panic("rounded-up capacity overflows uint64")
	}

	t.reset(typ, uint16(capacity))
	return t
}

对table分配group数组

table.reset()

  1. 根据capacity计算出groupCount
  2. newGroups(typ, groupCount)创建了一个groupsReference分配一段连续的 group 数组并返回,对table赋值
  3. 然后调用resetGrowthLeft计算growthLeft
  4. 最后清空整张groups表的 control 字节
func (t *table) reset(typ *abi.SwissMapType, capacity uint16) {
	groupCount := uint64(capacity) / abi.SwissMapGroupSlots
	t.groups = newGroups(typ, groupCount)
	t.capacity = capacity
	t.resetGrowthLeft()

	for i := uint64(0); i <= t.groups.lengthMask; i++ {
		g := t.groups.group(typ, i) //根据index返回对应的group
		g.ctrls().setEmpty()
	}
}

该方法根据capacity计算当前table不扩容情况下还可以放多少数据

table.resetGrowthLeft()

  1. 如果 capacity 为0则直接panic,一个table必须有一个有效的容量
  2. 根据 capacity 计算出growthLeft,对于单 group 表需要至少留 1 个空槽来保证探测终止
  3. 对于多个 group 负载因子是 maxAvgGroupLoad / SwissMapGroupSlots(7/8),先做溢出检查:t.capacity*maxAvgGroupLoad 如果溢出会panic。最终可用槽数 = capacity * 7 / 8。
  4. 返回
func (t *table) resetGrowthLeft() {
	var growthLeft uint16
	if t.capacity == 0 {
		panic("table must have positive capacity")
	} else if t.capacity <= abi.SwissMapGroupSlots {
		growthLeft = t.capacity - 1
	} else {
		if t.capacity*maxAvgGroupLoad < t.capacity {
			panic("overflow")
		}
		growthLeft = (t.capacity * maxAvgGroupLoad) / abi.SwissMapGroupSlots
	}
	t.growthLeft = growthLeft
}

分配一段连续的 group 数组加初始化lengthMask方便快速查找

newGroups()

func newGroups(typ *abi.SwissMapType, length uint64) groupsReference {
	return groupsReference{
		data:       newarray(typ.Group, int(length)),
		lengthMask: length - 1,
	}
}

map中读数据

在internal/runtime/maps/runtime_swiss.go中可以查看实现方法

readmap.png

**runtime\_mapaccess1()**
func runtime_mapaccess1(typ *abi.SwissMapType, m *Map, key unsafe.Pointer) unsafe.Pointer {
	if m == nil || m.Used() == 0 {
		if err := mapKeyError(typ, key); err != nil {
			panic(err) // see issue 23734
		}
		return unsafe.Pointer(&zeroVal[0])
	}

	if m.writing != 0 {
		fatal("concurrent map read and map write")
	}

	hash := typ.Hasher(key, m.seed)

	if m.dirLen <= 0 {
		_, elem, ok := m.getWithKeySmall(typ, hash, key)
		if !ok {
			return unsafe.Pointer(&zeroVal[0])
		}
		return elem
	}

	// Select table.
	idx := m.directoryIndex(hash)
	t := m.directoryAt(idx)

	// Probe table.
	seq := makeProbeSeq(h1(hash), t.groups.lengthMask)
	for ; ; seq = seq.next() {
		g := t.groups.group(typ, seq.offset)

		match := g.ctrls().matchH2(h2(hash))

		for match != 0 {
			i := match.first()

			slotKey := g.key(typ, i)
			slotKeyOrig := slotKey
			if typ.IndirectKey() {
				slotKey = *((*unsafe.Pointer)(slotKey))
			}
			if typ.Key.Equal(key, slotKey) {
				slotElem := unsafe.Pointer(uintptr(slotKeyOrig) + typ.ElemOff)
				if typ.IndirectElem() {
					slotElem = *((*unsafe.Pointer)(slotElem))
				}
				return slotElem
			}
			match = match.removeFirst()
		}

		match = g.ctrls().matchEmpty()
		if match != 0 {
			// Finding an empty slot means we've reached the end of
			// the probe sequence.
			return unsafe.Pointer(&zeroVal[0])
		}
	}
}

step1:

如果map为nil,或者map中无已填充的数据,首先对key的合法性进行判断,如果key不合法则直接panic,否则返回一个零值;

if m == nil || m.Used() == 0 {
		if err := mapKeyError(typ, key); err != nil {
			panic(err) // see issue 23734
		}
		return unsafe.Pointer(&zeroVal[0])
	}

step2:

此时存在其他goroutine在写该map,则直接fatal

if m.writing != 0 {
		fatal("concurrent map read and map write")
	}

step3:

使用typ类型对应的hasher函数得到key对应的hash,如果m.dirLen <= 0说明是一个小map 则调用getWithKeySmall方法取值并返回,若没取到返回零值

hash := typ.Hasher(key, m.seed)
	if m.dirLen <= 0 {
		_, elem, ok := m.getWithKeySmall(typ, hash, key)
		if !ok {
			return unsafe.Pointer(&zeroVal[0])
		}
		return elem
	}

step4:

  1. 根据hash值右移globalShift获取到table的index,然后根据index取出对应的table指针
  2. 根据h1(hash)和group的lengthMask计算出,起始 offset 和步进序列
  3. 然后根据取出seq,开启for循环,每次seq.next()会给出下一个要探测的 group 位置。
  4. 在for循环内部,根据h2(hash)与控制字匹配,得到位图(哪些 slot 的 h2 匹配)例如:mask = 0b00001001
  5. 当match大于0,开启第二个for遍历,按位图逐个取,mask.first() 取最低位的 1,如果key存的是指向key的指针才解指针
  6. 如果typ.Key.Equal(key, slotKey)成立,则取出对应槽位的elem,并且如果elem存的是指向elem的指针才解指针,最后返回
  7. 如果没配对则从match中 mask.removeFirst()把最低位的 1 清掉,继续遍历直到取出或,match为空
  8. 如果第二个for循环没取出值,且当前组有emptyslot,说明探测序列结束,直接返回零值。
  9. 否则继续执行第一个for循环取出根据步进序列得出要探测的 group 位置继续执行 4 - 8操作
	idx := m.directoryIndex(hash)
	t := m.directoryAt(idx)

	seq := makeProbeSeq(h1(hash), t.groups.lengthMask)
	for ; ; seq = seq.next() {
		g := t.groups.group(typ, seq.offset)

		match := g.ctrls().matchH2(h2(hash))

		for match != 0 {
			i := match.first()

			slotKey := g.key(typ, i)
			slotKeyOrig := slotKey
			if typ.IndirectKey() {
				slotKey = *((*unsafe.Pointer)(slotKey))
			}
			if typ.Key.Equal(key, slotKey) {
				slotElem := unsafe.Pointer(uintptr(slotKeyOrig) + typ.ElemOff)
				if typ.IndirectElem() {
					slotElem = *((*unsafe.Pointer)(slotElem))
				}
				return slotElem
			}
			match = match.removeFirst()
		}

		match = g.ctrls().matchEmpty()
		if match != 0 {
			return unsafe.Pointer(&zeroVal[0])
		}
	}

接下来看一下里面用到的方法的实现首先是getWithKeySmall,该方法用于小map的key取对应的elem

Map.getWithKeySmall()

首先根据m.dirptr封装了一个group,前面也提到小map无table只有一个group

  1. 取出h2(hash)和group的控制字
  2. 开启for循环遍历(结束条件:1.i == SwissMapGroupSlots;2.找到key对应elem返回),先取低8位的第一个字节的控制位,然后将ctrls右移8位
  3. 如果取出的控制位!=h2则继续循环取下一个控制位
  4. 如果控制位==h2,首先取出index 偏移量对应的slot key,并且当存放的key为指向key指针时解指针
  5. 接着判断slot key 是否等于 key,如果等于取出index 偏移量对应的slot Elem,并且当存放的Elem为指向Elem指针时解指针,返回值结束;否则继续for循环直到取出
  6. 如果到最后还没有找到配对的就直接return false
func (m *Map) getWithKeySmall(typ *abi.SwissMapType, hash uintptr, key unsafe.Pointer) (unsafe.Pointer, unsafe.Pointer, bool) {
	g := groupReference{
		data: m.dirPtr,
	}
	h2 := uint8(h2(hash))
	ctrls := *g.ctrls()
	for i := uintptr(0); i < abi.SwissMapGroupSlots; i++ {
		c := uint8(ctrls)
		ctrls >>= 8
		if c != h2 {
			continue
		}

		slotKey := g.key(typ, i)
		if typ.IndirectKey() {
			slotKey = *((*unsafe.Pointer)(slotKey))
		}

		if typ.Key.Equal(key, slotKey) {
			slotElem := g.elem(typ, i)
			if typ.IndirectElem() {
				slotElem = *((*unsafe.Pointer)(slotElem))
			}
			return slotKey, slotElem, true
		}
	}
	return nil, nil, false
}

然后是取table的操作,此时不是小map Map.directoryIndex 和 Map.directoryAt

directoryIndex负责计算table的index,directoryA负责取出对应的table的指针 directoryIndex,如果dirLen == 1说明只有一个table直接返回0,否则将hash右移globalShift位返回 directoryAt根据传进来的index计算出table的指针地址,返回

func (m *Map) directoryIndex(hash uintptr) uintptr {
	if m.dirLen == 1 {
		return 0
	}
	return hash >> (m.globalShift & 63)
}

func (m *Map) directoryAt(i uintptr) *table {
	return *(**table)(unsafe.Pointer(uintptr(m.dirPtr) + goarch.PtrSize*i))
}

接着是取探测起始位置和探测序列函数;计算探测起始位置使用到makeProbeSeq函数,利用hash和group的lengthMask按位与得出起始位置,设置index为0并封装为probeSeq返回计算下一个探测位置用到next()函数,采用二次探测的方法,每次 next():index++,然后 offset = (offset + index) & mask

func makeProbeSeq(hash uintptr, mask uint64) probeSeq {
	return probeSeq{
		mask:   mask,
		offset: uint64(hash) & mask,
		index:  0,
	}
}

func (s probeSeq) next() probeSeq {
	s.index++
	s.offset = (s.offset + s.index) & s.mask
	return s
}

然后看matchH2()用来判断该group中那些slot是候选 ctrlGroup.matchH2()

func (g ctrlGroup) matchH2(h uintptr) bitset {
	return ctrlGroupMatchH2(g, h)
}

func ctrlGroupMatchH2(g ctrlGroup, h uintptr) bitset {
	v := uint64(g) ^ (bitsetLSB * uint64(h)) // bitsetLSB = 0x0101010101010101
	return bitset(((v - bitsetLSB) &^ v) & bitsetMSB) //bitsetMSB = 0x8080808080808080
}
  1. bitsetLSB * h 把 8 位的 h 复制到 8 个字节里,例如 : h为00100010,计算后为 0x22 22 22 22 22 22 22 22
  2. g ^ 用于按位异或, 此时v中每个字节为 0 的位置就表示 g 的对应字节 等于 h;例如前面计算得到0x22 22 22 22 22 22 22 22 g为0x21 22 11 33 44 22 22 22,则得到0x03 00 33 11 66 00 00 00
  3. v - bitsetLSB 将每个字节减一,例如0x03 00 33 11 66 00 00 00得到:0x01 FF 32 10 64 FE FE FF
  4. ((v - bitsetLSB) &^ v) 按位清除(v为1的为,会把(v - bitsetLSB)的对应位清0),得到0x00 ff 00 00 00 fe fe ff
  5. 最后于bitsetMSB按位与 得到 0x00 80 00 00 00 80 80 80 返回遍历需要的位图

matchEmpty()用来判断该group中是否有empty slot,有的话说明探测结束,后面无slot ctrlGroup.matchEmpty()

func (g ctrlGroup) matchEmpty() bitset {
	return ctrlGroupMatchEmpty(g)
}
func ctrlGroupMatchEmpty(g ctrlGroup) bitset {
	// An empty slot is   1000 0000
	// A deleted slot is  1111 1110
	// A full slot is     0??? ????
	v := uint64(g)
	return bitset((v &^ (v << 6)) & bitsetMSB)
}

go官方定义第 7 位被置 1 且第 1 位未置位时则该slot是一个empty slot

  1. v << 6 会把 每个字节的 bit1(0x02)移动到该字节的 bit7 位置。
  2. v &^ (v<<6) 会在 v 的 bit7 上 清掉 那些原本 bit1 为 1的字节。
  3. 然后使用bitsetMSB 按位与确保每个字节只保留最高位,此时0x80的字节就是空empty slot

向map中写数据

首先总结一下map写数据的大致流程:

  1. m == nil(nil map)写入会 panic;进入写前若 m.writing != 0 会 fatal。
  2. 计算 hash 后把 m.writing ^= 1(通常 0 -> 1)。
  3. 若 m.dirPtr == nil,先 growToSmall 分配首个 group。
  4. 若 m.dirLen == 0(小 map):未满:直接 small put;已满:growToTable 转成 table 再走大 map 流程。
  5. 大 map:按 hash 找 table,沿 probe 序列先找“同 key”槽位(找到就是更新并返回)。 没找到时:遇到 empty 表示 probe 结束;若之前记过 deleted 槽位则优先用 deleted,否则用 empty;若 growthLeft == 0 则 rehash 后 continue outer 重试。
  6. 返回前再做并发校验:若 m.writing == 0 则 fatal,否则再 ^= 1(1 -> 0)恢复。

putmap.png

func runtime_mapassign(typ *abi.SwissMapType, m *Map, key unsafe.Pointer) unsafe.Pointer {
	if m == nil {
		panic(errNilAssign)
	}
	if m.writing != 0 {
		fatal("concurrent map writes")
	}
	hash := typ.Hasher(key, m.seed)
	m.writing ^= 1 
	if m.dirPtr == nil {
		m.growToSmall(typ)
	}
	if m.dirLen == 0 {
		if m.used < abi.SwissMapGroupSlots {
			elem := m.putSlotSmall(typ, hash, key)
			if m.writing == 0 {
				fatal("concurrent map writes")
			}
			m.writing ^= 1
			return elem
		}
		m.growToTable(typ)
	}
	var slotElem unsafe.Pointer
outer:
	for {
		idx := m.directoryIndex(hash)
		t := m.directoryAt(idx)
		seq := makeProbeSeq(h1(hash), t.groups.lengthMask)
		var firstDeletedGroup groupReference
		var firstDeletedSlot uintptr

		for ; ; seq = seq.next() {
			g := t.groups.group(typ, seq.offset)
			match := g.ctrls().matchH2(h2(hash))
			for match != 0 {
				i := match.first()
				slotKey := g.key(typ, i)
				slotKeyOrig := slotKey
				if typ.IndirectKey() {
					slotKey = *((*unsafe.Pointer)(slotKey))
				}
				if typ.Key.Equal(key, slotKey) {
					if typ.NeedKeyUpdate() {
						typedmemmove(typ.Key, slotKey, key)
					}
					slotElem = unsafe.Pointer(uintptr(slotKeyOrig) + typ.ElemOff)
					if typ.IndirectElem() {
						slotElem = *((*unsafe.Pointer)(slotElem))
					}
					t.checkInvariants(typ, m)
					break outer
				}
				match = match.removeFirst()
			}
			match = g.ctrls().matchEmpty()
			if match != 0 {
				var i uintptr
				if firstDeletedGroup.data != nil {
					g = firstDeletedGroup
					i = firstDeletedSlot
					t.growthLeft++ 
				} else {
					i = match.first()
				}
				if t.growthLeft > 0 {
					slotKey := g.key(typ, i)
					slotKeyOrig := slotKey
					if typ.IndirectKey() {
						kmem := newobject(typ.Key)
						*(*unsafe.Pointer)(slotKey) = kmem
						slotKey = kmem
					}
					typedmemmove(typ.Key, slotKey, key)

					slotElem = unsafe.Pointer(uintptr(slotKeyOrig) + typ.ElemOff)
					if typ.IndirectElem() {
						emem := newobject(typ.Elem)
						*(*unsafe.Pointer)(slotElem) = emem
						slotElem = emem
					}
					g.ctrls().set(i, ctrl(h2(hash)))
					t.growthLeft--
					t.used++
					m.used++

					t.checkInvariants(typ, m)
					break outer
				}
				t.rehash(typ, m)
				continue outer
			}
			if firstDeletedGroup.data == nil {
				match = g.ctrls().matchEmptyOrDeleted()
				if match != 0 {
					firstDeletedGroup = g
					firstDeletedSlot = match.first()
				}
			}
		}
	}

	if m.writing == 0 {
		fatal("concurrent map writes")
	}
	m.writing ^= 1
	return slotElem
}

该方法较长分为几步来进行阐述

step1:

向未初始化 map写入会panic;如果该map此时被其他协程写则fatal 如果此时已初始化且没有其他协程写则计算hash并将writing与1做异或(m.writing ^= 1( 0 -> 1))

if m == nil {
		panic(errNilAssign)
	}

	if m.writing != 0 {
		fatal("concurrent map writes")
	}
	hash := typ.Hasher(key, m.seed)
	m.writing ^= 1 

step2:

  1. 若dirptr为nil此时map还未分配group,调用growToSmall初始化一个group供map使用
  2. 若dirLen为0则以为着该map为小map,此时有两种情况1:当前小map未填满则进入put流程;2:小map填满了此时将小map扩容,创建一个table供当前map使用
  3. put 成功返回前再检查:如果 m.writing == 0 则 fatal(说明被其他协程并发写修改);否则再 (m.writing ^= 1( 1 -> 0))再返回。
	if m.dirPtr == nil {
		m.growToSmall(typ)
	}

	if m.dirLen == 0 {
		if m.used < abi.SwissMapGroupSlots {
			elem := m.putSlotSmall(typ, hash, key)

			if m.writing == 0 {
				fatal("concurrent map writes")
			}
			m.writing ^= 1

			return elem
		}
		m.growToTable(typ)
	}

step3: 在前面没有返回说明不是小map,或者小map被填满触发扩容了,进入下面的outer 标签的 for循环

  1. 先用 hash 计算目录索引拿到 table,再得到 probe 序列和起始 group。
	var slotElem unsafe.Pointer
outer:
	for {
		idx := m.directoryIndex(hash)
		t := m.directoryAt(idx)
		seq := makeProbeSeq(h1(hash), t.groups.lengthMask)
		var firstDeletedGroup groupReference //第一个存在删除slot的group
		var firstDeletedSlot uintptr //第一个被删除的slot
		//..
	}

step4:

  1. 进入内层for 按 probe 序列继续探测(与前面读路径相似)。
  2. 内层for循环里,首先获得起始group然后根据h2(hash)与控制字匹配,得到位图(哪些 slot 的 h2 匹配);(与前面读路径相似)。
  3. 如果该group有与h2匹配的slot则:首先取得第一个匹配的key,倘若是指向key的指针的则解引用;倘若不存在不进入for match != 0 循环
  4. 判断与传入的key是否equal:equal则判断是否需要更新key需要的话直接基于typedmemmove将key赋给slotkey,不需要进入取elem(倘若是指向elem的指针的则解引用)并复制给slotElem,直接结束outer循环;
  5. 若不equal则取下一个与h2匹配的key;直到该group没有与h2匹配的slot
	//..
	for ; ; seq = seq.next() {
			g := t.groups.group(typ, seq.offset)
			match := g.ctrls().matchH2(h2(hash))
			// Look for an existing slot containing this key.
			for match != 0 {
				i := match.first()

				slotKey := g.key(typ, i)
				slotKeyOrig := slotKey
				if typ.IndirectKey() {
					slotKey = *((*unsafe.Pointer)(slotKey))
				}
				if typ.Key.Equal(key, slotKey) {
					if typ.NeedKeyUpdate() {
						typedmemmove(typ.Key, slotKey, key)
					}

					slotElem = unsafe.Pointer(uintptr(slotKeyOrig) + typ.ElemOff)
					if typ.IndirectElem() {
						slotElem = *((*unsafe.Pointer)(slotElem))
					}

					t.checkInvariants(typ, m)
					break outer
				}
				match = match.removeFirst()
			}
			//..
	}

step5:

此时该group没有匹配到key对应的slot

  1. 取出当前group的空slot,若没有则不进入
  2. 倘若有空slot(说明探测序列要结束了),首先查看firstDeletedGroup是否为空,不为空说明已经找到第一个删除的slot和对应得Group并将t.growthLeft++,否则取出当前group中第一位空的slot
  3. 接着判断当前t.growthLeft是否大于0.大于0则说明可直接插入无需扩容,否则说明当前table需要扩容才能继续插入
  4. 倘若可直接插入取出空slot的地址,如果 key 是间接存储(槽里放指针),首先分配给key内存,把指针写进槽位,接着把传入 key 拷贝到最终 key 存储位置。
  5. 用槽位原始地址 + 偏移,定位到该槽位的 elem 字段。如果 elem 也间接存储,就分配 elem 内存,把指针写进槽位,并让 slotElem 指向新内存。
  6. 将控制位写入g的控制字并且将g和t的used++,将t.growthLeft--, 调用checkInvariants,结束outer循环
  7. 倘若当前插入需要rehash则rehash 后重试outer for循环
		//..
		match = g.ctrls().matchEmpty()
		if match != 0 {
			var i uintptr
			if firstDeletedGroup.data != nil {
				g = firstDeletedGroup
				i = firstDeletedSlot
				t.growthLeft++ // will be decremented below tobecome a no-op.
			} else {
				// Otherwise, use the empty slot.
				i = match.first()
			}
			if t.growthLeft > 0 {
				slotKey := g.key(typ, i)
				slotKeyOrig := slotKey
				if typ.IndirectKey() {
					kmem := newobject(typ.Key)
					*(*unsafe.Pointer)(slotKey) = kmem
					slotKey = kmem
				}
				typedmemmove(typ.Key, slotKey, key)
				slotElem = unsafe.Pointer(uintptr(slotKeyOrig) + typElemOff)
				if typ.IndirectElem() {
					emem := newobject(typ.Elem)
					*(*unsafe.Pointer)(slotElem) = emem
					slotElem = emem
				}
				g.ctrls().set(i, ctrl(h2(hash)))
				t.growthLeft--
				t.used++
				m.used++
				t.checkInvariants(typ, m)
				break outer
			}
			t.rehash(typ, m)
			continue outer
		}
			

step6: 此时该group没有配对的key也没有结束探寻

  1. 如果此时没有找到第一个存在删除的group,则检查当前group是否存在被删除得slot,存在的话则进行赋值,不存在则继续探测序列循环
			if firstDeletedGroup.data == nil {
				match = g.ctrls().matchEmptyOrDeleted()
				if match != 0 {
					firstDeletedGroup = g
					firstDeletedSlot = match.first()
				}
			}

step7: 此时找到可以写入的位置

  1. 先检查:如果 m.writing == 0 则 fatal(说明被其他协程并发写修改);否则再 (m.writing ^= 1( 1 -> 0))再返回slotElem。
	if m.writing == 0 {
		fatal("concurrent map writes")
	}
	m.writing ^= 1
	return slotElem

写入操作结束,接下来阐述其中用到的关键方法:

Map.growToSmall()

该方法用于小 map 路径下首次为 m 分配存储

  1. 创建一个包含一个group的groupsReference,将m的dirPtr指向该group的地址,并将控制位全部置为 empty。
func (m *Map) growToSmall(typ *abi.SwissMapType) {
	grp := newGroups(typ, 1)
	m.dirPtr = grp.data

	g := groupReference{
		data: m.dirPtr,
	}
	g.ctrls().setEmpty()
}

Map.putSlotSmall() 该方法用于向小map写入数据,该方法主要有两个流程

第一步:当前group有与h2匹配的slot

  1. 首先封装一个group指向当前m的group的地址
  2. 在当前group得到控制位与h2(hash)匹配的位图
  3. 如果有匹配的,则首先取得第一个匹配的key,倘若是指向key的指针的则解引用;倘若不存在不进入for match != 0 循环
  4. 判断与传入的key是否equal:equal则判断是否需要更新key需要的话直接基于typedmemmove将key赋给slotkey,不需要进入取elem(如果elem存放的是指向elem的指针则解引用)并复制给slotElem,返回 slotelem;
  5. 若不equal则取下一个与h2匹配的key;直到该group没有与h2匹配的slot

第二步:当前group没有与h2匹配的slot

  1. 如果当前group没匹配的slot则获取为空or已删除的slot位图
  2. 如果位图为空则fatal(因为在进入该函数前确保了存在位置供插入)
  3. 否则取第一个slot,如果 key 是间接存储(槽里放指针),首先分配给key内存,把指针写进槽位,接着把传入 key 拷贝到最终 key 存储位置。
  4. 用槽位原始地址 + 偏移,定位到该槽位的 elem 字段。如果 elem 也间接存储,就分配 elem 内存,把指针写进槽位,并让 slotElem 指向新内存
  5. 最后将控制位写入h2(hash),m.used++并且返回slotElem
func (m *Map) putSlotSmall(typ *abi.SwissMapType, hash uintptr, key unsafe.Pointer) unsafe.Pointer {
	g := groupReference{
		data: m.dirPtr,
	}
	match := g.ctrls().matchH2(h2(hash))
	for match != 0 {
		i := match.first()
		slotKey := g.key(typ, i)
		if typ.IndirectKey() {
			slotKey = *((*unsafe.Pointer)(slotKey))
		}
		if typ.Key.Equal(key, slotKey) {
			if typ.NeedKeyUpdate() {
				typedmemmove(typ.Key, slotKey, key)
			}
			slotElem := g.elem(typ, i)
			if typ.IndirectElem() {
				slotElem = *((*unsafe.Pointer)(slotElem))
			}
			return slotElem
		}
		match = match.removeFirst()
	}
	match = g.ctrls().matchEmptyOrDeleted()
	if match == 0 {
		fatal("small map with no empty slot (concurrent map writes?)")
		return nil
	}
	i := match.first()
	slotKey := g.key(typ, i)
	if typ.IndirectKey() {
		kmem := newobject(typ.Key)
		*(*unsafe.Pointer)(slotKey) = kmem
		slotKey = kmem
	}
	typedmemmove(typ.Key, slotKey, key)

	slotElem := g.elem(typ, i)
	if typ.IndirectElem() {
		emem := newobject(typ.Elem)
		*(*unsafe.Pointer)(slotElem) = emem
		slotElem = emem
	}
	g.ctrls().set(i, ctrl(h2(hash)))
	m.used++
	return slotElem
}

table.checkInvariants() table 的调试自检函数(只在 debugLog=true 时运行),用来验证哈希表内部状态没坏。

map扩容

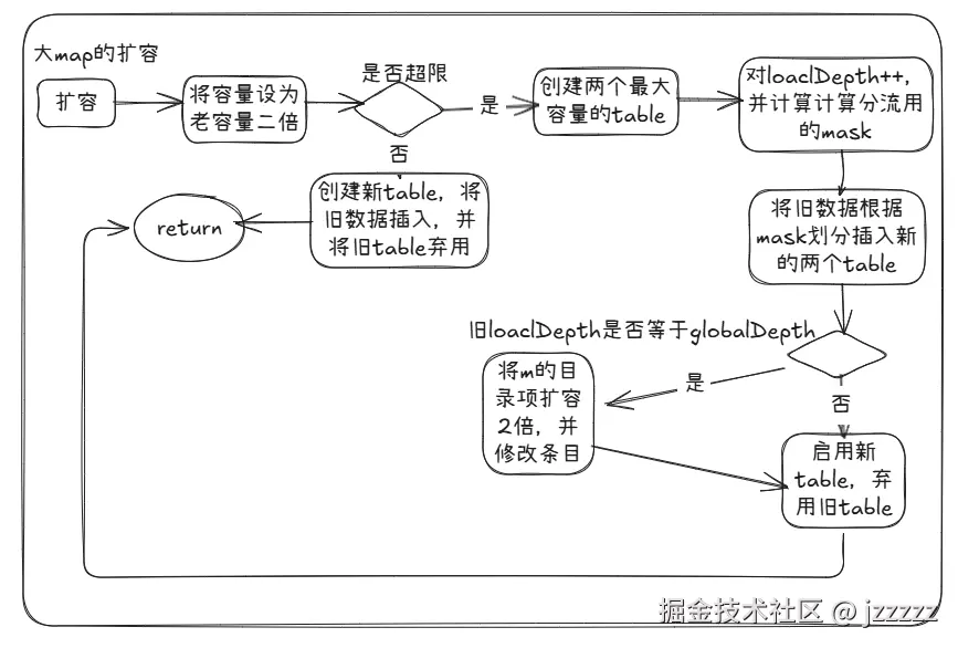
简述扩容的流程: 小map的扩容:直接创建一个2 * SwissMapGroupSlots的table,将非空旧slot插入新table,加入到m的目录里

大map的扩容: 首先新容量设为旧容量的2倍,如果 新容量不大于maxTableCapacity则根据新容量创建一个table,将非空旧slot插入新table,加入到m的目录里,并将旧table的设为弃用;

如果新容量超限制则将table分为两个容量为maxTableCapacity的table,并将非空旧slot根据hash插入分别两个table,并且根据table的localDepth和m的globalDepth决定对目录的操作最后将table加入到m的目录项;

基于extendible hashing 的增量扩容

  1. 目录(globalDepth)负责把 key 路由到某个 table。
  2. 每个 table 有自己的 localDepth。
  3. 写入冲突时,只扩命中的那一个 table:grow 或 split。
  4. 如果该 table 的 localDepth == globalDepth,先把目录翻倍,再 split 这个 table。
  5. 其他 table 不搬迁,后续再按需扩。

小容量map扩容

小map扩容.png

该方法用于小map插入slot时扩容使用,

  1. 首先创建一个容量为2个group数量槽位的table
  2. 封装一个group指向当前m的group的地址
  3. 紧接着开启循环处理group中的slot,如果遇到empty slot则continue,对非空槽位取出 key/elem,重新算 hash 后插入新 table
  4. 处理完当前m的slot,对m的进行重新赋值,结束,进入大map路径
func (m *Map) growToTable(typ *abi.SwissMapType) {
	tab := newTable(typ, 2*abi.SwissMapGroupSlots, 0, 0)
	g := groupReference{
		data: m.dirPtr,
	}
	for i := uintptr(0); i < abi.SwissMapGroupSlots; i++ {
		if (g.ctrls().get(i) & ctrlEmpty) == ctrlEmpty {
			continue
		}
		key := g.key(typ, i)
		if typ.IndirectKey() {
			key = *((*unsafe.Pointer)(key))
		}
		elem := g.elem(typ, i)
		if typ.IndirectElem() {
			elem = *((*unsafe.Pointer)(elem))
		}
		hash := typ.Hasher(key, m.seed)
		tab.uncheckedPutSlot(typ, hash, key, elem)
	}
	directory := make([]*table, 1)
	directory[0] = tab
	m.dirPtr = unsafe.Pointer(&directory[0])
	m.dirLen = len(directory)
	m.globalDepth = 0
	m.globalShift = depthToShift(m.globalDepth)
}

接着看对小map扩容的时候slot是怎么插入到新table的

table.uncheckedPutSlot()

  1. 如果table的growthLeft为0 违反则直接panic
  2. 首先也是获取探测序列和起始group,并进入探测迭代
  3. 在循环里,首先获得group的空或者已经删除的slot的位图(但官方规定该函数要求table中不存在已删除的slot,所以大概率写入empty slot)
  4. 如果有则取第一个slot,并拿到第 i 槽位的 key 字段地址,typ.IndirectKey() 为真:槽位里存“指针”,直接把 key 指针写进去;否则typedmemmove 把 key 内容拷贝进槽位; elem同理
  5. 写入过后t.growthLeft--,t.used++并将该group的控制位写入当前key的h2(hash)返回
  6. 如果当前group不存在已删除或者空slot则去下一个探测位置的group
func (t *table) uncheckedPutSlot(typ *abi.SwissMapType, hash uintptr, key, elem unsafe.Pointer) {
	if t.growthLeft == 0 {
		panic("invariant failed: growthLeft is unexpectedly 0")
	}
	seq := makeProbeSeq(h1(hash), t.groups.lengthMask)
	for ; ; seq = seq.next() {
		g := t.groups.group(typ, seq.offset)

		match := g.ctrls().matchEmptyOrDeleted()
		if match != 0 {
			i := match.first()

			slotKey := g.key(typ, i)
			if typ.IndirectKey() {
				*(*unsafe.Pointer)(slotKey) = key
			} else {
				typedmemmove(typ.Key, slotKey, key)
			}

			slotElem := g.elem(typ, i)
			if typ.IndirectElem() {
				*(*unsafe.Pointer)(slotElem) = elem
			} else {
				typedmemmove(typ.Elem, slotElem, elem)
			}

			t.growthLeft--
			t.used++
			g.ctrls().set(i, ctrl(h2(hash)))
			return
		}
	}
}

大容量map扩容

大map扩容.png

该方法用于大map插入时扩容
  1. 将新newCapacity设为老容量的两倍,没超限制的话调用t.grow(typ, m, newCapacity)然后返回
  2. 超限制则调用t.split(typ, m)
func (t *table) rehash(typ *abi.SwissMapType, m *Map) {
	newCapacity := 2 * t.capacity
	if newCapacity <= maxTableCapacity {
		t.grow(typ, m, newCapacity)
		return
	}

	t.split(typ, m)
}

首先看新容量没超限制的情况:

  1. 首先根据新容量创建一个table
  2. 首先判断t.capacity是否大于0,防止capacity==0(零值/异常状态)时去遍历旧 groups 导致错误。只有当t.capacity大于0才会进入处理旧数据
  3. 处理旧数据跟小map扩容类似,不过大map时遍历groups,对groups中的每个group的slot进行处理,空slot不管,有数据重新hash的插入新table,具体看小map的解释
  4. 结束前面操作首先检查table的内部状态,然后将m的table换为新table
  5. 旧table的index设为-1代表已失效,返回 table.grow()
func (t *table) grow(typ *abi.SwissMapType, m *Map, newCapacity uint16) {
	newTable := newTable(typ, uint64(newCapacity), t.index, t.localDepth)
	if t.capacity > 0 {
		for i := uint64(0); i <= t.groups.lengthMask; i++ {
			g := t.groups.group(typ, i)
			for j := uintptr(0); j < abi.SwissMapGroupSlots; j++ {
				if (g.ctrls().get(j) & ctrlEmpty) == ctrlEmpty {
					continue
				}
				key := g.key(typ, j)
				if typ.IndirectKey() {
					key = *((*unsafe.Pointer)(key))
				}

				elem := g.elem(typ, j)
				if typ.IndirectElem() {
					elem = *((*unsafe.Pointer)(elem))
				}

				hash := typ.Hasher(key, m.seed)

				newTable.uncheckedPutSlot(typ, hash, key, elem)
			}
		}
	}
	newTable.checkInvariants(typ, m)
	m.replaceTable(newTable)
	t.index = -1
}

table.split() 该方法用于在大map扩容时新容量超出table的限制时将一个table分为两个

  1. 首先将取出table的localDepth赋值给一个变量,并对该变量++,表示 split 后新表深度 +1
  2. 然后分别创建left和right两个table,容量时maxTableCapacity,index为-1
  3. 调用localDepthMask返回一个掩码,用于取哈希值中当前 localDepth 新增出来的那一位(用于 split 时选 left/right)。
  4. 在处理旧的slot数据时,与直接翻倍容量扩容处理相似,只不过多了一个hash&mask计算落在那一个table,处理结束后调用m.installTableSplit(t, left, right) 把左右表加入目录(必要时先扩目录)。
  5. 最后将当前table的index设为-1,返回
func (t *table) split(typ *abi.SwissMapType, m *Map) {
	localDepth := t.localDepth
	localDepth++

	left := newTable(typ, maxTableCapacity, -1, localDepth)
	right := newTable(typ, maxTableCapacity, -1, localDepth)

	mask := localDepthMask(localDepth)

	for i := uint64(0); i <= t.groups.lengthMask; i++ {
		g := t.groups.group(typ, i)
		for j := uintptr(0); j < abi.SwissMapGroupSlots; j++ {
			if (g.ctrls().get(j) & ctrlEmpty) == ctrlEmpty {
				continue
			}
			key := g.key(typ, j)
			if typ.IndirectKey() {
				key = *((*unsafe.Pointer)(key))
			}

			elem := g.elem(typ, j)
			if typ.IndirectElem() {
				elem = *((*unsafe.Pointer)(elem))
			}

			hash := typ.Hasher(key, m.seed)
			var newTable *table
			if hash&mask == 0 {
				newTable = left
			} else {
				newTable = right
			}
			newTable.uncheckedPutSlot(typ, hash, key, elem)
		}
	}
	m.installTableSplit(t, left, right)
	t.index = -1
}

Map.installTableSplit() 该方法用于将split后的left和right table加入目录项

  1. 如果old.localDepth == m.globalDepth,说明当前目录项不够再对table进行细分需要对目录进行翻倍(把所有目录项复制扩展,但不会立刻把其他 table 也一起 split
  2. 首先创建一个m.dirLen*2长度的 *table切片,然后将每个table的旧索引 i 扩成新索引 2 * i 和 2 * i+1。t.index 存的是该 table 在目录中的第一个位置。同一个 table 可能在目录里出现多次,所以只在遇到它原来的起始位置(t.index == i)时更新一次为 2 * i,避免重复改错。(确保只更新一次每个 table 的起始索引)
  3. 并对m的一些参数进行对应的修改
  4. 调用replaceTable将left和right插入到目录项里,entries表示该 table 需要被多少个目录项共享引用。当 m.globalDepth - left.localDepth == 1 时,entries=2,所以 replaceTable 会把 left(或 right)写入连续 2 个目录项。
  5. 此时right的目录项紧挨着left的目录项
func (m *Map) installTableSplit(old, left, right *table) {
	if old.localDepth == m.globalDepth {
		newDir := make([]*table, m.dirLen*2)
		for i := range m.dirLen {
			t := m.directoryAt(uintptr(i))
			newDir[2*i] = t
			newDir[2*i+1] = t
			if t.index == i {
				t.index = 2 * i
			}
		}
		m.globalDepth++
		m.globalShift--
		m.dirPtr = unsafe.Pointer(&newDir[0])
		m.dirLen = len(newDir)
	}
	left.index = old.index
	m.replaceTable(left)
	entries := 1 << (m.globalDepth - left.localDepth)
	right.index = left.index + entries
	m.replaceTable(right)
}

Map.replaceTable() 用来实现同一个 table 被多个目录项共享引用

func (m *Map) replaceTable(nt *table) {
	// The number of entries that reference the same table doubles for each
	// time the globalDepth grows without the table splitting.
	entries := 1 << (m.globalDepth - nt.localDepth)
	for i := 0; i < entries; i++ {
		//m.directory[nt.index+i] = nt
		m.directorySet(uintptr(nt.index+i), nt)
	}
}

从map中删除数据

delmap.png

  1. 如果map为nil,或者map中无已填充的数据,首先对key的合法性进行判断,如果key不合法则直接panic,否则返回;
  2. 判断是否有其他协程再写map,有的话fatal
  3. 如没有其他协程写且map不为空则先计算key的hash,并将 m.writing ^= 1
  4. 接着进入删除操作,小map和大map执行不同操作
  5. 删除结束,如果 m.used == 0,说明 map 已经空了。重新设置 m.seed = uintptr(rand()),并判断是否有其他协程在过程中进行并发写,有的话fatal,否则m.writing ^= 1返回 Map.Delete()
func (m *Map) Delete(typ *abi.SwissMapType, key unsafe.Pointer) {
	if m == nil || m.Used() == 0 {
		if err := mapKeyError(typ, key); err != nil {
			panic(err) 
		}
		return
	}
	if m.writing != 0 {
		fatal("concurrent map writes")
	}
	hash := typ.Hasher(key, m.seed)
	m.writing ^= 1 
	if m.dirLen == 0 {
		m.deleteSmall(typ, hash, key)
	} else {
		idx := m.directoryIndex(hash)
		m.directoryAt(idx).Delete(typ, m, hash, key)
	}
	if m.used == 0 {
		m.seed = uintptr(rand())
	}
	if m.writing == 0 {
		fatal("concurrent map writes")
	}
	m.writing ^= 1
}

接着看小map删除的具体实现 Map.deleteSmall()

  1. 首先封装一个group指向m.dirPtr(即存放slot的地址)
  2. 得到group中与h2(hash)匹配的slot的位图,如果没有直接结束deleteSmall()
  3. 首先取出第一个与h2匹配的slot的slotKey,并赋值变量方便清除elem,如果slotkey存放的是指向 key 的指针则解引用
  4. 接着判断Equal(key, slotKey),不相等的话则继续取下一个匹配的slot
  5. 匹配的话进入清除数据,首先将m.used--,然后判断key是否是存放的是指向 key 的指针,是的话清空指针,切断对key的引用;typ.Key.Pointers() 为真说明 key 本身包含指针字段。这时用 typedmemclr 按类型清零,把 key 里的指针字段清掉,防止残留引用。上述两步都是为了方便gc回收
  6. 对elem判断elem是否是存放的是指向 elem的指针,是的话清空指针,切断对elem的引用,否则直接按类型清空,返回
func (m *Map) deleteSmall(typ *abi.SwissMapType, hash uintptr, key unsafe.Pointer) {
	g := groupReference{
		data: m.dirPtr,
	}
	match := g.ctrls().matchH2(h2(hash))
	for match != 0 {
		i := match.first()
		slotKey := g.key(typ, i)
		origSlotKey := slotKey
		if typ.IndirectKey() {
			slotKey = *((*unsafe.Pointer)(slotKey))
		}
		if typ.Key.Equal(key, slotKey) {
			m.used--
			if typ.IndirectKey() {
				*(*unsafe.Pointer)(origSlotKey) = nil
			} else if typ.Key.Pointers() {
				typedmemclr(typ.Key, slotKey)
			}
			slotElem := g.elem(typ, i)
			if typ.IndirectElem() {
				*(*unsafe.Pointer)(slotElem) = nil
			} else {
				typedmemclr(typ.Elem, slotElem)
			}
			g.ctrls().set(i, ctrlEmpty)
			return
		}
		match = match.removeFirst()
	}
}

最后看大map删除的具体实现

  1. 首先取探测序列和起始group位置,进入探测循环
  2. 取起始group,首先得到group中与h2(hash)匹配的slot的位图,如果matchH2 为空后,再看 是否存在空 slot;如果有空 slot,探测序列到此结束直接返回;如果没有空 slot,继续下一个 group。
  3. 下面主要流程与小map一样,主要说在group查找与小map不一样的地方
  4. 大 map 删除时会 t.used-- 和 m.used--;如果该 group 里已有空 slot,删除位会被设为 ctrlEmpty,并且 t.growthLeft++;否则设为 ctrlDeleted。
  5. 并且table会有多个group,第一个group没探测到会探测下一个直到结束 table.Delete()
func (t *table) Delete(typ *abi.SwissMapType, m *Map, hash uintptr, key unsafe.Pointer) {
	seq := makeProbeSeq(h1(hash), t.groups.lengthMask)
	for ; ; seq = seq.next() {
		g := t.groups.group(typ, seq.offset)
		match := g.ctrls().matchH2(h2(hash))
		for match != 0 {
			i := match.first()
			slotKey := g.key(typ, i)
			origSlotKey := slotKey
			if typ.IndirectKey() {
				slotKey = *((*unsafe.Pointer)(slotKey))
			}
			if typ.Key.Equal(key, slotKey) {
				t.used--
				m.used--
				if typ.IndirectKey() {
					*(*unsafe.Pointer)(origSlotKey) = nil
				} else if typ.Key.Pointers() {
					typedmemclr(typ.Key, slotKey)
				}

				slotElem := g.elem(typ, i)
				if typ.IndirectElem() {
					*(*unsafe.Pointer)(slotElem) = nil
				} else {
					typedmemclr(typ.Elem, slotElem)
				}
				if g.ctrls().matchEmpty() != 0 {
					g.ctrls().set(i, ctrlEmpty)
					t.growthLeft++
				} else {
					g.ctrls().set(i, ctrlDeleted)
				}

				t.checkInvariants(typ, m)
				return
			}
			match = match.removeFirst()
		}
		match = g.ctrls().matchEmpty()
		if match != 0 {
			return
		}
	}
}

迭代器

map保证在遍历过程中同一 goroutine 下可改;并发写会触发 fatal对表进行修改,但不保证这些修改会在遍历中可见。 下面首先看迭代器的数据结构;

迭代器数据结构

type Iter struct {
	key  unsafe.Pointer 
	elem unsafe.Pointer
	typ  *abi.SwissMapType
	m    *Map
	entryOffset uint64
	dirOffset   uint64
	clearSeq uint64
	globalDepth uint8
	dirIdx int
	tab *table
	group groupReference
	entryIdx uint64
}
  1. key 槽位对应的key
  2. elem 槽位对应的elem
  3. entryOffset 一个随机 slot 偏移开始遍历来打乱遍历顺序
  4. dirOffset 目录的偏移量使用一个独立的 offset,因为目录增长时需要调整
  5. clearSeq 用于检测遍历期间是否发生了 Clear
  6. globalDepth 上一次调用 Next 时 Map.globalDepth 的值,用于检测遍历期间目录是否增长
  7. dirIdx 当前目录索引,尚未应用 dirOffset 的调整。
  8. tab 上一次调用 Next 时 dirIdx 对应的 table。
  9. group 上一次调用 Next 时 entryIdx 对应的 group。
  10. entryIdx 是当前 entry 的索引,尚未应用 entryOffset 的调整。index 的低 3 位是 slot 索引,高位是 group 索引。

迭代的主流程如下

func mapIterStart(t *abi.SwissMapType, m *maps.Map, it *maps.Iter) {
	it.Init(t, m)
	it.Next()
}

在map遍历时首先初始化一个迭代器

  1. 当map为nil,或者为空时直接结束
  2. 如果map时小map时,将dirIdx设为-1,并将group设为map的dirPtr存放的数据
  3. 然后利用rand()分别设置entryOffset和dirOffset偏移和以及初始化其它参数 Iter.Init()
func (it *Iter) Init(typ *abi.SwissMapType, m *Map) {
	it.typ = typ

	if m == nil || m.used == 0 {
		return
	}

	dirIdx := 0
	var groupSmall groupReference
	if m.dirLen <= 0 {
		// Use dirIdx == -1 as sentinel for small maps.
		dirIdx = -1
		groupSmall.data = m.dirPtr
	}

	it.m = m
	it.entryOffset = rand()
	it.dirOffset = rand()
	it.globalDepth = m.globalDepth
	it.dirIdx = dirIdx
	it.group = groupSmall
	it.clearSeq = m.clearSeq
}

初始化迭代器结束后进入迭代函数 该方法较长拆分解释: 首先看错误情况

  1. 首先看m是否为nil,如果为nil则将迭代器的key和elem都设为nil,返回
  2. 如果在迭代过程有其他的协程在写map,则直接fatal返回
func (it *Iter) Next() {
	if it.m == nil {
		it.key = nil
		it.elem = nil
		return
	}
	if it.m.writing != 0 {
		fatal("concurrent map iteration and map write")
		return
	}
	
	//小map的迭代对应step1
	if it.dirIdx < 0 {
		// Map was small at Init.
		for ; it.entryIdx < abi.SwissMapGroupSlots; it.entryIdx++ {
			k := uintptr(it.entryIdx+it.entryOffset) % abi.SwissMapGroupSlots

			if (it.group.ctrls().get(k) & ctrlEmpty) == ctrlEmpty {
				continue
			}

			key := it.group.key(it.typ, k)
			if it.typ.IndirectKey() {
				key = *((*unsafe.Pointer)(key))
			}

			grown := it.m.dirLen > 0
			var elem unsafe.Pointer
			if grown {
				var ok bool
				newKey, newElem, ok := it.m.getWithKey(it.typ, key)
				if !ok {
					if it.clearSeq == it.m.clearSeq && !it.typ.Key.Equal(key, key) {
						elem = it.group.elem(it.typ, k)
						if it.typ.IndirectElem() {
							elem = *((*unsafe.Pointer)(elem))
						}
					} else {
						continue
					}
				} else {
					key = newKey
					elem = newElem
				}
			} else {
				elem = it.group.elem(it.typ, k)
				if it.typ.IndirectElem() {
					elem = *((*unsafe.Pointer)(elem))
				}
			}

			it.entryIdx++
			it.key = key
			it.elem = elem
			return
		}
		it.key = nil
		it.elem = nil
		return
	}

	//大map在迭代期间扩容对应step2
	if it.globalDepth != it.m.globalDepth {
		orders := it.m.globalDepth - it.globalDepth
		it.dirIdx <<= orders
		it.dirOffset <<= orders
		it.globalDepth = it.m.globalDepth
	}

	//大map的迭代对应step3
	for ; it.dirIdx < it.m.dirLen; it.nextDirIdx() {
		if it.tab == nil {
			dirIdx := int((uint64(it.dirIdx) + it.dirOffset) & uint64(it.m.dirLen-1))
			newTab := it.m.directoryAt(uintptr(dirIdx))
			if newTab.index != dirIdx {

				diff := dirIdx - newTab.index
				it.dirOffset -= uint64(diff)
				dirIdx = newTab.index
			}
			it.tab = newTab
		}

		entryMask := uint64(it.tab.capacity) - 1
		if it.entryIdx > entryMask {
			continue
		}

		entryIdx := (it.entryIdx + it.entryOffset) & entryMask
		slotIdx := uintptr(entryIdx & (abi.SwissMapGroupSlots - 1))
		if slotIdx == 0 || it.group.data == nil {

			groupIdx := entryIdx >> abi.SwissMapGroupSlotsBits
			it.group = it.tab.groups.group(it.typ, groupIdx)
		}

		if (it.group.ctrls().get(slotIdx) & ctrlEmpty) == 0 {
			key := it.group.key(it.typ, slotIdx)
			if it.typ.IndirectKey() {
				key = *((*unsafe.Pointer)(key))
			}

			grown := it.tab.index == -1
			var elem unsafe.Pointer
			if grown {
				newKey, newElem, ok := it.grownKeyElem(key, slotIdx)
				if !ok {

					goto next
				} else {
					key = newKey
					elem = newElem
				}
			} else {
				elem = it.group.elem(it.typ, slotIdx)
				if it.typ.IndirectElem() {
					elem = *((*unsafe.Pointer)(elem))
				}
			}

			it.entryIdx++
			it.key = key
			it.elem = elem
			return
		}

	next:
		it.entryIdx++
		var groupMatch bitset
		for it.entryIdx <= entryMask {
			entryIdx := (it.entryIdx + it.entryOffset) & entryMask
			slotIdx := uintptr(entryIdx & (abi.SwissMapGroupSlots - 1))

			if slotIdx == 0 || it.group.data == nil {
				groupIdx := entryIdx >> abi.SwissMapGroupSlotsBits
				it.group = it.tab.groups.group(it.typ, groupIdx)
			}

			if groupMatch == 0 {
				groupMatch = it.group.ctrls().matchFull()

				if slotIdx != 0 {
					groupMatch = groupMatch.removeBelow(slotIdx)
				}

				if groupMatch == 0 {
					it.entryIdx += abi.SwissMapGroupSlots - uint64(slotIdx)
					continue
				}

				i := groupMatch.first()
				it.entryIdx += uint64(i - slotIdx)
				if it.entryIdx > entryMask {
					continue
				}
				entryIdx += uint64(i - slotIdx)
				slotIdx = i
			}

			key := it.group.key(it.typ, slotIdx)
			if it.typ.IndirectKey() {
				key = *((*unsafe.Pointer)(key))
			}

			grown := it.tab.index == -1
			var elem unsafe.Pointer
			if grown {
				newKey, newElem, ok := it.grownKeyElem(key, slotIdx)
				if !ok {
	
					groupMatch = groupMatch.removeFirst()
					if groupMatch == 0 {

						it.entryIdx += abi.SwissMapGroupSlots - uint64(slotIdx)
						continue
					}

					i := groupMatch.first()
					it.entryIdx += uint64(i - slotIdx)
					continue
				} else {
					key = newKey
					elem = newElem
				}
			} else {
				elem = it.group.elem(it.typ, slotIdx)
				if it.typ.IndirectElem() {
					elem = *((*unsafe.Pointer)(elem))
				}
			}

			groupMatch = groupMatch.removeFirst()
			if groupMatch == 0 {

				it.entryIdx += abi.SwissMapGroupSlots - uint64(slotIdx)
			} else {

				i := groupMatch.first()
				it.entryIdx += uint64(i - slotIdx)
			}

			it.key = key
			it.elem = elem
			return
		}

	}

	it.key = nil
	it.elem = nil
	return
}

step1: 小map的迭代处理逻辑: 这段代码块逻辑也比较复杂拆开来讲 首先可以肯定的是it.dirIdx < 0只有小map才会出现,并且此时entryIdx是为0 首先是获得迭代器取到的slot的key的逻辑

  1. 使用entryIdx结合entryOffset 随机取到一个index,如果对应slot为空或者被删除则进行下一轮循环
  2. 否则取出index对应的key,如果slotkey存放的是指向key地址的指针则解引用
if it.dirIdx < 0 {
for ; it.entryIdx < abi.SwissMapGroupSlots; it.entryIdx++ {
	k := uintptr(it.entryIdx+it.entryOffset) % abi.SwissMapGroupSlots
	if (it.group.ctrls().get(k) & ctrlEmpty) == ctrlEmpty {
		continue
	}
	key := it.group.key(it.typ, k)
	if it.typ.IndirectKey() {
		key = *((*unsafe.Pointer)(key))
	}

然后是取slot key对应的slot elem的逻辑

  1. grown == false 时直接从旧 group 取 elem(必要时解引用);grown == true 时必须 getWithKey 去新表取 newKey/newElem。
  2. getWithKey 失败时的处理是:若 clearSeq 变了(发生 Clear)直接 continue;若 没 Clear 且 key != key(NaN 情况)才回退用旧 group 的 elem;否则 continue。
  3. key != key 不仅限于纯 float key,结构体/数组里含 NaN 也会触发。
  4. 返回时会把 it.elem 和 it.key 设置好,并 entryIdx++。
  5. 循环结束直接将it.elem 和 it.key 设置 nil,并返回
	grown := it.m.dirLen > 0
	var elem unsafe.Pointer
	if grown {
		var ok bool
		newKey, newElem, ok := it.m.getWithKey(it.typ, key)
		if !ok {
			if it.clearSeq == it.m.clearSeq && !it.typ.Key.Equal(key, key) {
				elem = it.group.elem(it.typ, k)
				if it.typ.IndirectElem() {
					elem = *((*unsafe.Pointer)(elem))
				}
			} else {
				continue
			}
		} else {
			key = newKey
			elem = newElem
		}
	} else {
		elem = it.group.elem(it.typ, k)
		if it.typ.IndirectElem() {
			elem = *((*unsafe.Pointer)(elem))
		}
	}
	it.entryIdx++
	it.key = key
	it.elem = elem
	return
	}
it.key = nil
it.elem = nil
return
}

step2: 在迭代大map之前 it.globalDepth != it.m.globalDepth (说明map在迭代时扩容目录)

  1. 则将目录项和目录偏移按位数差左移,适配目录扩容后的索引空间。
  2. 将迭代器的globalDepth更新为新的globalDepth
if it.globalDepth != it.m.globalDepth {
		orders := it.m.globalDepth - it.globalDepth
		it.dirIdx <<= orders
		it.dirOffset <<= orders
		it.globalDepth = it.m.globalDepth
	}

step3: 大map的迭代

此代码块也较多拆解分析:首先开启一个for循环,迭代的时候使用nextDirIdx()跳过整个重复区间会按该 table 在目录中出现的次数来跳转

  1. 如果it.tab为空则说明第一次迭代,首先根据dirIdx和dirOffset计算出table的index,然后得到对应table
  2. 如果table的index(在map的首个记录项)与dirIdx不同说明没有落在该table的起始目录项
  3. 则把 dirIdx 调回到该 table 的首个索引,并同步回退 dirOffset,保证后续迭代不会重复或错位。并将取出的table赋值给迭代器
for ; it.dirIdx < it.m.dirLen; it.nextDirIdx() {
	if it.tab == nil {
		dirIdx := int((uint64(it.dirIdx) + it.dirOffset) & uint64(it.m.dirLen-1))
		newTab := it.m.directoryAt(uintptr(dirIdx))
		if newTab.index != dirIdx {
			diff := dirIdx - newTab.index
			it.dirOffset -= uint64(diff)
			dirIdx = newTab.index
		}
		it.tab = newTab
	}

如果entryidx已经超过该表的最大 entry 索引,就结束这张表,转到下一张表。

	entryMask := uint64(it.tab.capacity) - 1
		if it.entryIdx > entryMask {
			continue
		}

接着看快速处理路径

  1. 首先根据it.entryIdx和entryOffset计算entryIdx(低三位用于slot,高位用于group)
  2. 然后根据entryIdx计算slotidx,在开始遍历这张表的第一次迭代时,需要计算一次group,slotidx从末尾绕到首位时说明开启下一组也需要计算一次group,计算group使用到了entryIdx
  3. 获得group后,对slotIdx的控制位进行判别是否为存在值的,如果不是则进入慢路径
  4. 如果存在值则进入if执行,首先根据slotIdx在group取出slotkey(如果是指向key指针解引用)
  5. 接着判断table是否触发扩容,倘若触发扩容去新表根据slotIdx取出newKey, newElem,如果取到赋值给key和elem,没取到则进入慢路径
  6. 若没扩容则直接去group取elem(如果是指向elem指针解引用)
  7. 最后给迭代器更新值,返回
	entryIdx := (it.entryIdx + it.entryOffset) & entryMask
	slotIdx := uintptr(entryIdx & (abi.SwissMapGroupSlots - 1))

	if slotIdx == 0 || it.group.data == nil {
		groupIdx := entryIdx >> abi.SwissMapGroupSlotsBits
		it.group = it.tab.groups.group(it.typ, groupIdx)
	}

	if (it.group.ctrls().get(slotIdx) & ctrlEmpty) == 0 {
		key := it.group.key(it.typ, slotIdx)
		if it.typ.IndirectKey() {
			key = *((*unsafe.Pointer)(key))
		}
		grown := it.tab.index == -1
		var elem unsafe.Pointer
		if grown {
			newKey, newElem, ok := it.grownKeyElem(key, slotIdx)
			if !ok {
				goto next
			} else {
				key = newKey
				elem = newElem
			}
		} else {
			elem = it.group.elem(it.typ, slotIdx)
			if it.typ.IndirectElem() {
				elem = *((*unsafe.Pointer)(elem))
			}
		}
		it.entryIdx++
		it.key = key
		it.elem = elem
		return
	}

接着我们来看慢路径是怎么处理

  1. 将entryIdx++(因为在前面流程中entryIdx游标没有取到值)
  2. 如果it.entryidx已经超过该表的最大 entry 索引,就结束这张表,转到下一张表。
  3. 否则进入匹配首先根据it.entryIdx和entryOffset计算entryIdx(低三位用于slot,高位用于group)
  4. 然后根据entryIdx计算slotidx,在开始遍历这张表的第一次迭代时,需要计算一次group,slotidx从末尾绕到首位时说明开启下一组也需要计算一次group,计算group使用到了entryIdx
	next:
		it.entryIdx++
		var groupMatch bitset
		for it.entryIdx <= entryMask {
			entryIdx := (it.entryIdx + it.entryOffset) & entryMask
			slotIdx := uintptr(entryIdx & (abi.SwissMapGroupSlots - 1))

			if slotIdx == 0 || it.group.data == nil {
				groupIdx := entryIdx >> abi.SwissMapGroupSlotsBits
				it.group = it.tab.groups.group(it.typ, groupIdx)
			}
			//..
		
  1. 对group寻找不为空的slot的位图(当第一次进入迭代时)
  2. 如果slotidx不为0则清除匹配得到位图的低位,只留下 slot i 及之后的位。
  3. 如果位图为0(无可用的slot),则跳过该group剩余槽位,转到下一轮循环
  4. 找到第一个可用slot,把线性游标前进到这个位置
  5. 如果游标超过表尾,下一轮处理回绕。
  6. 同步更新带 offset 的实际索引。以及更新slotIdx,后续就用去取 key/elem。
	if groupMatch == 0 {
		groupMatch = it.group.ctrls().matchFull()
		if slotIdx != 0 {
			groupMatch = groupMatch.removeBelow(slotIdx)
		}
		if groupMatch == 0 {
			it.entryIdx += abi.SwissMapGroupSlots - uint64(slotIdx)
			continue
		}
		i := groupMatch.first()
		it.entryIdx += uint64(i - slotIdx)
		if it.entryIdx > entryMask {
			continue
		}
		entryIdx += uint64(i - slotIdx)
		slotIdx = i
	}
  1. 根据slotidx取到slotkey(如果是指向key的指针则解引用)
  2. 接着判断当前表在迭代时是否发生扩容,即(t.tab.index == -1(发生扩容时会将table的index设为-1)),没扩容的话直接在迭代器的group中取elem(如果是指向elem指针解引用)
  3. 扩容的话,去新table查询,查到则直接赋值
  4. 新table没查到的话,将位图第一个匹配的slot移除,接着判断位图是否还有值,没值的话将跳过该group剩余槽位,转到下一轮循;
  5. 如果位图还有值则接着取和更新游标
  6. 在前面取完值以后执行和新table没查到情况相同判断,不过此时已经去到值可以给elem和key赋值返回
	key := it.group.key(it.typ, slotIdx)
	if it.typ.IndirectKey() {
		key = *((*unsafe.Pointer)(key))
	}

	grown := it.tab.index == -1
	var elem unsafe.Pointer
	if grown {
		newKey, newElem, ok := it.grownKeyElem(key, slotIdx)
		if !ok {
			groupMatch = groupMatch.removeFirst()
			if groupMatch == 0 {
				it.entryIdx += abi.SwissMapGroupSlots - uint64(slotIdx)
				continue
			}
			i := groupMatch.first()
			it.entryIdx += uint64(i - slotIdx)
			continue
		} else {
			key = newKey
			elem = newElem
		}
	} else {
		elem = it.group.elem(it.typ, slotIdx)
		if it.typ.IndirectElem() {
			elem = *((*unsafe.Pointer)(elem))
		}
	}

	groupMatch = groupMatch.removeFirst()
	if groupMatch == 0 {
		it.entryIdx += abi.SwissMapGroupSlots - uint64(slotIdx)
	} else {
		i := groupMatch.first()
		it.entryIdx += uint64(i - slotIdx)
	}

	it.key = key
	it.elem = elem
	return
	}

如果大map没取到值则返回nil,小map没取到值得情况在前面已经提前终止

	it.key = nil
	it.elem = nil
	return
}

go 新存储方式map的解读到此结束,谢谢阅读!