前言
在上一篇《文档即系统:探索人机协作的“智能语言”新范式》中,我们讨论了如何通过智能语言实现设计与实现的同步。本文将视角放大,深入探讨 AI 如何重构整个软件工程的价值链,以及各角色在这一变革中的定位升级。
现状:传统工程的“损耗”陷阱
当前的软件工程(产品调研 → 设计 → 开发 → 测试 → 运维)是一个典型的流水线模型,但在实际运行中面临三大痛点:
- 沟通漏斗:从老板的意图(A)到产品的表达(A1),再到最终产出(A2),每一层级都存在巨大的信息衰减。
- 迭代滞后:整个反馈闭环耗时数月,市场验证成本极高。
- 认知孤岛:不同角色对现实世界的认知不一致,导致系统实现偏离业务初衷。
愿景:以 AI 为内核的“新工程”
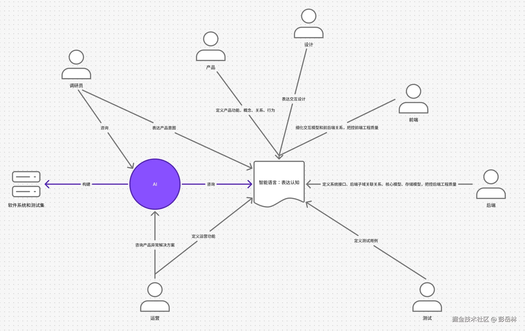
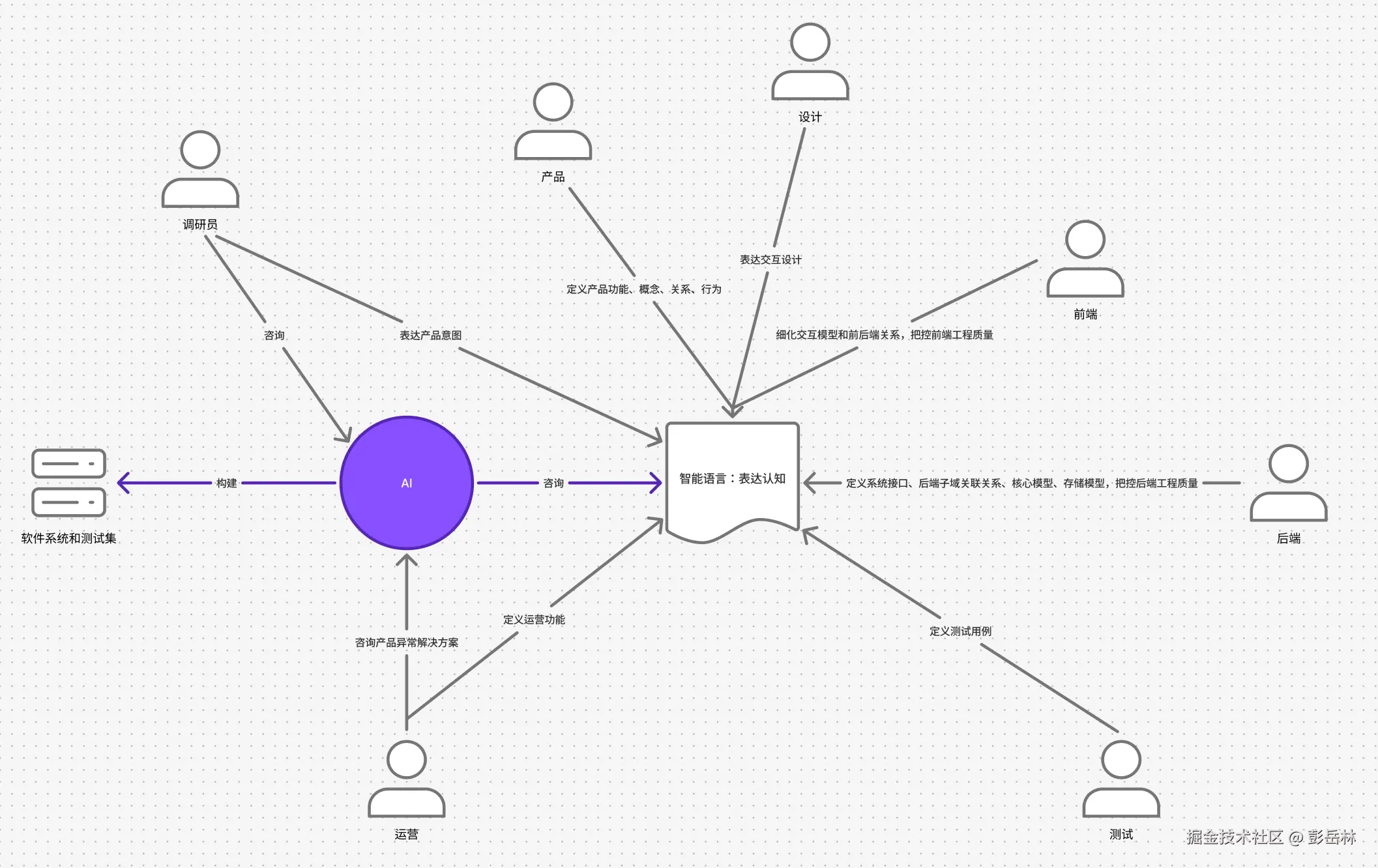
新工程范式不再是简单的“降本增效”,而是建立一套以 AI 为协作核心、以 智能语言为沟通介质 的全新架构。
核心底座
- 模型驱动:软件工程的本质是对现实世界的抽象认知。新工程的核心在于将真实世界的投影精准落入 核心模型 (Core Model) 。
- 智能语言 (Intelligent Language) :它是新工程的“普通话”。对人类友好(低表达门槛),AI 理解(高执行准确度)。
价值链重塑:角色的演进与协作
在 AI 参与的流程中,角色的职责从“执行者”转变为“意图定义者”与“工程审计者”。
| 阶段 | 核心活动 (New Engineering) | 角色转变 |
|---|---|---|
| 产品调研 | 利用 AI 进行海量数据挖掘与可行性论证,确定真实世界主体间的契约关系,并将其落入智能语言。 | 从猜想者转变为契约定义者。 |
| 产品设计 | 通过智能语言定义功能、关系与行为。AI 实时生成动态原型,确保各方认知在设计阶段即完成对齐。 | 从画图者转变为逻辑建模者。 |
| 需求评审 | 评审即文档化。沟通结果即刻转化为智能语言描述,不再有单独的、割裂的评审会。 | 从宣讲者转变为意图审阅者。 |
| 软件开发 | 转向“表达即开发”。后端负责领域驱动设计 (DDD) 与接口契约;前端负责交互模型细化。AI 负责代码实现。 | 从编码者转变为系统架构师。 |
| 质量测试 | 测试人员定义测试用例与框架规则,以智能语言驱动 AI 生成完备的测试集并自动跑通。 | 从手工操作者转变为质量守望者。 |
| 持续运营 | 运营需求直接通过 AI 知识库与智能语言回流至产品设计阶段,实现数据驱动的闭环。 | 从反馈者转变为协同迭代者。 |
结语:拥抱“数字孪生”协作模式
以智能语言为核心的协作模式,将极大地缩减沟通误差,让软件系统成为业务意图的“数字孪生”。
然而,新工程的挑战在于“共识”的建立。智能语言不是天掉下来的,它需要调研、产品、设计、研发、测试人员在实战中通力协作,通过无数次“沟通-验证-重构”的循环才能最终磨合而成。这不仅需要我们学习新的 AI 工具和工程工具,更需要我们重塑对“软件开发”这一行为的根本认知。