第一日学习笔记:NFS与FTP文件传输协议区别

76 阅读6分钟

NFS和FFP都是文件传输协议,但区别很大

NFS和FTP是两种用途和设计理念完全不同的网络文件传输协议。

先说结论

FTP 类似 百度云网页版/客户端:你需要主动点击“上传”“下载” 按钮

NFS 类似 “此电脑”里的一个磁盘(如Z盘)

比较枯燥的定义

FTP(File Transfer Protocol)用于在网络上进行文件传输的协议,允许用户通过客户端和服务器之间上传、下载文件。 

NFS(网络文件系统)一种允许不同计算机通过网络共享文件和目录的协议,使得远程主机能够像本地磁盘一样访问和操作文件。它基于客户端-服务器架构,NFS服务器将本地文件系统共享给客户端,客户端可以通过网络挂载这些共享目录,像访问本地文件一样进行操作。 

简单的理解

FTP 像是 “快递寄送文件”:你需要明确地“上传”或“下载”一个个文件。 

 NFS 像是 “将远程硬盘挂载到本地”:远程的文件可以直接在本地电脑上打开、编辑,就像操作自己硬盘上的文件一样


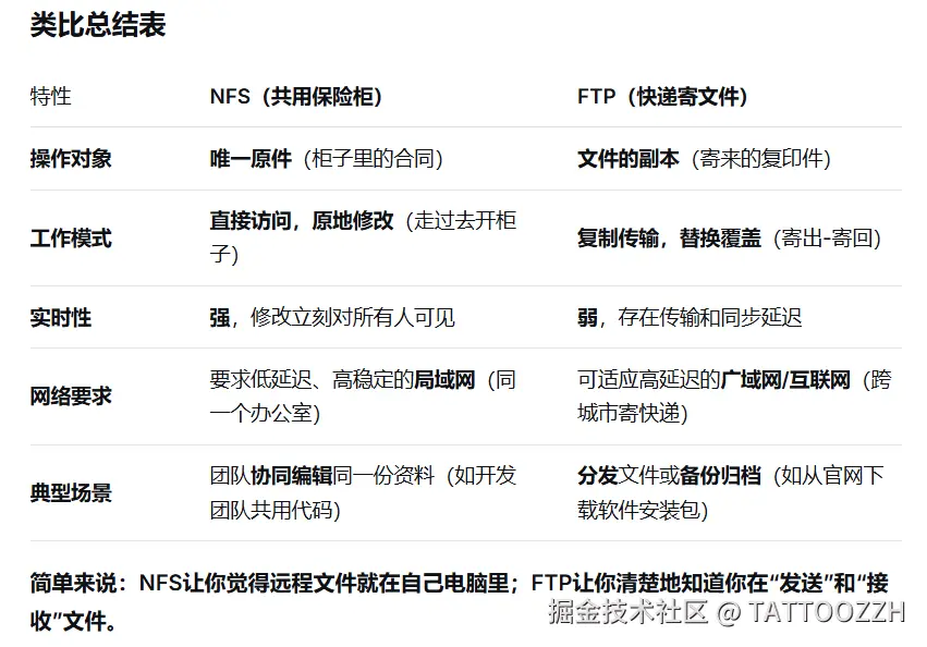
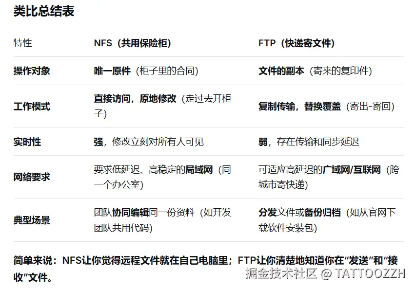
3.用个东西类比一下

核心比喻:NFS 是「共用保险柜」,FTP 是「快递寄文件」

想象你和几位同事需要共同处理一份重要的纸质合同。

场景一:使用 NFS(共用保险柜)

  1. 设立:公司在办公室中央放了一个物理保险柜,柜门上有复杂的锁。

  2. 授权:给每位需要协作的同事(客户端)配了一把专属钥匙(权限认证),可以随时打开这个保险柜。

  3. 工作

  4. 你想修改合同,就直接走过去打开保险柜,取出合同原件

  5. 你坐在旁边的桌子上修改,改完后,立刻把原件放回保险柜

  6. 另一位同事需要看合同,他也可以随时打开保险柜,拿到的是你刚放回的最新版本

  7. 特点

  8. 操作的是唯一原件

  9. 修改实时生效,所有人立即可见

  10. 前提:你们必须在同一个办公室(局域网),并且非常信任彼此(权限管理严格)。

NFS的本质就是:给大家一把钥匙,让大家能直接、实时地操作服务器上的“文件原件”。

场景二:使用 FTP(快递寄文件)

  1. 设立:合同存放在一个遥远的总部档案室(服务器)里。

  2. 工作

  3. 你需要修改合同,就给档案室管理员打电话(建立FTP连接)。

  4. 你说:“请把合同复印一份,用快递寄给我”(下载命令)。

  5. 几天后,你收到一份复印件(本地副本)。你修改这份复印件。

  6. 改完后,你再打电话给管理员:“我把我这份修改好的文件,快递寄回给你,请替换掉原来的那份”(上传命令)。

  7. 又过了几天,档案室里的原件被更新。这期间,其他同事拿到的可能都是旧版本。

  8. 特点

  9. 操作的是文件的副本

  10. 过程是“获取-修改-送回”的离散步骤,存在延迟和不一致。

  11. 优势:你可以在任何地方(跨互联网)完成这个流程,不要求你在“办公室”里。

FTP的本质就是:你需要的时候,让服务器给你发一份文件副本;你改好后,再让服务器用你的副本替换掉它的原件。

3.二者的使用场合哪个会多一点?

在需要稳定、高速共享文件的内网和特定专业领域(如开发集群、高性能计算),NFS的“存在感”更强;而在面向公众的文件分发、跨网络传输等通用场景,FTP及其安全变体(如SFTP)则应用更广。

  1. 内外网之别

  2. 内网协作,NFS是“常客”:在企业内部、数据中心或实验室局域网中,当多台服务器或工作站需要像访问本地硬盘一样,实时读写同一套源代码、数据集或视频素材时,NFS几乎是首选。你之前的“共用保险柜”比喻非常贴切。

  3. 公网传输,FTP及其衍生协议更常见:当你需要从公司向客户发送一批设计稿,或从互联网下载一个开源软件时,你接触的更多是FTP或更安全的SFTP(基于SSH)、FTPS(FTP over SSL)。因为它们为跨网络、点对点的文件“寄送”而优化。

  4. 企业应用领域

  5. NFS扎根于IT基础设施层:它在开发运维(DevOps)、容器化(Kubernetes持久存储)和云计算平台中作为底层共享存储方案,虽然用户不直接感知,但支撑着许多关键服务。

  6. FTP渗透于业务操作层:更多用于网站维护、后台数据导入/导出、与合作伙伴交换文件等具体业务环节。

  7. 技术发展趋势

  8. FTP因其明文传输的安全性缺陷,在要求高的场景中正逐渐被更安全的SFTPHTTP/SWebDAV等协议替代,但其简单性在特定场合仍有市场。

  9. NFS不断演进(如NFSv4.2),在性能、安全性和功能上持续增强,在内网文件共享领域地位依然稳固,尤其在高性能计算(HPC)中应用广泛。

4.巧计

有没有什么巧计的方法,比如说起这个ftp这三个字母就可以联想到云盘,nfs这三个字母可以联想到电脑磁盘

有的兄弟,有的

🚀FTP 联想为 “文件快递员”

可以从它的全称或发音来记:

  1. 从全称联想File Transfer Protocol → 文件传输协议。直接聚焦“Transfer (传输)”这个核心动作,把它想成 “发-贴-片”

  2. 送文件。

  3. :像贴附件一样上传

  4. :传输的每个文件都是一个段/包裹。

  5. 一句话:FTP就是个 “发贴片” 的,把文件“贴”出去或“收”进来。

  6. 从字母/功能联想

  7. Flying Transfer Package (飞行传输包) → 想象文件被打包成包裹,在网络里飞向目的地。这很像快递/网盘

  8. 翻-腾-抛:一个有趣的谐音联想。找仓库(服务器)、出包裹(文件)、送出去(传输),很形象地描绘了“下载/上传”的过程。

💽 NFS 联想为 “网络附盘”

重点抓住它让**网络磁盘变成“本机附属”**的感觉:

  1. 从全称联想Network File System → 网络文件系统。聚焦“System (系统)”这个核心,把它想成 “内附盘”“内副身”

  2. 内附盘:网络存储就像是电脑内部附加的一个硬

  3. 内副身:远程文件夹成了你电脑系统的一个内部副份。这个联想非常贴近“磁盘映射”的本质。

  4. 从字母/功能联想

  5. Native File Space (原生文件空间) → 远程空间就像本地原生的。或者 Network Folder as (网络文件夹如同...) → 后面可以接“本地一般”。

  6. 内部附盘:谐音联想,直接理解为“内部附加的硬”。