一篇文章搞懂MVCC多版本控制机制

74 阅读7分钟

基本概念介绍

MVCC,是Multiversion Concurrency Control的缩写,翻译过来是多版本并发控制,和数据库锁一样,他也是一种并发控制的解决方案。

我们知道,在数据库中,对数据的操作主要有2种,分别是读和写,而在并发场景下,就可能出现以下三种情况:读-读并发,读-写并发,写-写并发

在没有写的情况下读-读并发是不会出现问题的,而写-写并发这种情况比较常用的就是通过加锁的方式实现。那么,读-写并发则可以通过MVCC的机制解决。

说明

在搞清楚MVCC的机制之前,我们先去学习以下几个概念,才能更好去理解MVCC

快照读和当前读

UndoLog

行记录的隐式字段

Read View

快照读和当前读

所谓快照读,就是读取的是快照数据,即快照生成的那一刻的数据,像我们常用的普通的SELECT语句在不加锁情况下就是快照读。如:

select * from user where user_id  = 1

和快照读相对应的另外一个概念叫做当前读,当前读就是读取最新数据,所以,加锁的SELECT,或者对数据进行增删改都会进行当前读,比如:

SELECT* FROM xx_table LOCK IN SHARE MODE;
SELECT * FROM xx_table FOR UPDATE;
INSERT INTO xx_table ..
DELETE FROM xx_table ..
UPDATE xx_table

可以说快照读是MVCC实现的基础,而当前读是悲观锁实现的基础。

那么,快照读读到的快照是从哪里读到的呢?换句话说,快照是存在哪里的呢?

UndoLog

接下来就引出我们的undo log,undo log是Mysql中比较重要的事务日志之一,顾名思义,undo log是一种用于回退的日志,在事务没提交之前,MySQL会先记录更新前的数据到 undo log日志文件里面,当事务回滚时或者数据库崩溃时,可以利用 undo log来进行回退。

这里面提到的存在undo log中的"更新前的数据"就是我们前面提到的快照。所以,这也是为什么很多人说undo log是MVCC实现的重要手段的原因。

那么,一条记录在同一时刻可能有多个事务在执行,那么,undo log会有一条记录的多个快照,那么在这一时刻发生SELECT要进行快照读的时候,要读哪个快照呢?

这就需要用到另外几个信息了。

行记录的隐式字段

其实,数据库中的每行记录中,除了保存了我们自己定义的一些字段以外,还有一些重要的隐式字段的:

  1. db_row_id:隐藏主键,如果我们没有给这个表创建主键,那么会以这个字段来创建聚簇索引。

  2. db_trx_id:对这条记录做了最新一次修改的事务的ID

  3. db_roll_ptr:回滚指针,指向这条记录的上一个版本,其实他指向的就是Undo Log中的上一个版本的快照的地址。

因为每一次记录变更之前都会先存储一份快照到undo log中,那么这几个隐式字段也会跟着记录一起保存在undo log中,就这样,每一个快照中都有一个db_trx_id字段表示了对这个记录做了最新一次修改的事务的ID ,以及一个db_roll_ptr字段指向了上一个快照的地址。(db_trx_id和db_roll_ptr是重点,后面还会用到)

这样,就形成了一个快照链表:

有了undo log,又有了几个隐式字段,我们好像还是不知道具体应该读取哪个快照,那怎么办呢?

Read View

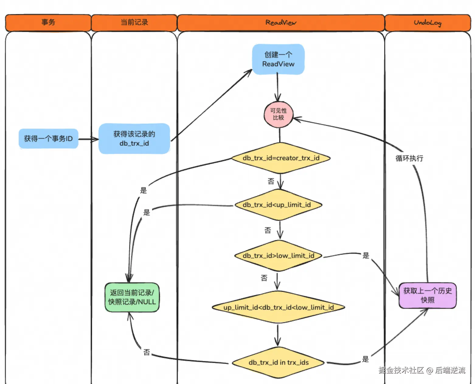
这时候就需要Read View 登场了,Read View 主要来帮我们解决可见性的问题的, 即他会来告诉我们本次事务应该看到哪个快照,不应该看到哪个快照。

在 Read View 中有几个重要的属性:

trx_ids,表示在生成ReadView时,当前系统中活跃的读写事务的事务id列表。

up_limit_id,未提交的事务中最小的事务 ID。(低水位)

low_limit_id,应该分配给下一个事务的id 值。(高水位)

creator_trx_id,创建这个 Read View 的事务 ID。

trx_ids中包含了low_limit_id和up_limit_id的信息,其实trx_ids = [up_limit_id,low_limit_id)(但是需要注意,他并不一定连续,只是会包含up_limit_id,并且小于low_limit_id,左开右闭) ,并且你没看错,up_limit_id就是表示最低水位,low_limit_id就是表示最高水位,至于为啥这么叫,我也不知道,就不纠结命名了

也就是说,每一次读取数据的时候(RR情况下),都会生成一个ReadView,并且在其中记录上trx_ids(包含了[up_limit_id,low_limit_id))和creator_trx_id。

那么,一个事务应该看到哪些快照,不应该看到哪些快照该如何判断呢?

假如一个ReadView的内容为:

trx_ids = [5,6,8)

up_limit_id = 5

low_limit_id = 8

creator_trx_id = 7

  1. row_trx_id 等于 creator_trx_id(7), 则可见

  2. row_trx_id 小于up_limit_id(5), 则可见

  3. row_trx_id 小于low_limit_id(8), 则不可见

  4. up_limit_id(5) <=row_trx_id <low_limit_id (8), 如果row_trx_id 不在trx_ids 中,则可见,否则不可见

所以,当读取一条记录的时候,经过以上判断,发现记录对当前事务可见,那么就直接返回就行了。那么如果不可见怎么办?没错,那就需要用到undo log了。

当数据的事务ID不符合Read View规则时候,那就需要从undo log里面获取数据的历史快照,然后数据快照的事务ID再来和Read View进行可见性比较,如果找到一条快照,则返回,找不到则返回空。

通过图解去理解MVVC机制

所以,总结一下,在InnoDB中,MVCC就是通过Read View + Undo Log来实现的,undo log中保存了历史快照,而Read View 用来判断具体哪一个快照是可见的。

MVCC和可重复读

其实,根据不同的事务隔离级别,Read View的获取时机是不同的,在RC下,一个事务中的每一次SELECT都会重新获取一次Read View,而在RR下,一个事务中只在第一次SELECT的时候会获取一次Read View。

所以,可重复读这种事务隔离级别之下,因为有MVCC机制,就可以解决不可重复读的问题,因为他只有在第一次SELECT的时候才会获取一次Read View,天然不存在不可重复读的问题了。

MVCC和事务隔离级别的关系

MVCC 的行为在不同隔离级别下是不同的,主要体现在 Read View 生成的时机。

Read Uncommitted Serializable 是不使用 MVCC 的。

  1. Read Uncommitted直接读取最新数据,不做任何版本控制,所以会出现脏读。

  2. Serializable通过读操作加共享锁,写操作加排他锁的机制来实现的。

Read Committed

每次执行快照读(SELECT)时,都会生成一个新的 Read View。

因此,在一个事务内,两次相同的 SELECT 查询可能会看到不同的数据(因为两次查询之间,其他事务可能已经提交了修改)。这解决了脏读,但存在不可重复读。

Repeatable Read

只在第一次执行快照读时生成一个 Read View,后续所有的快照读都复用这个第一次生成的 Read View。

因此,在整个事务的生命周期内,它看到的数据快照是一致的。这解决了不可重复读。