从3天到10分钟!我是如何用 Coze 编程实现“X音视频自动转文字”工作流自动化的?

104 阅读2分钟

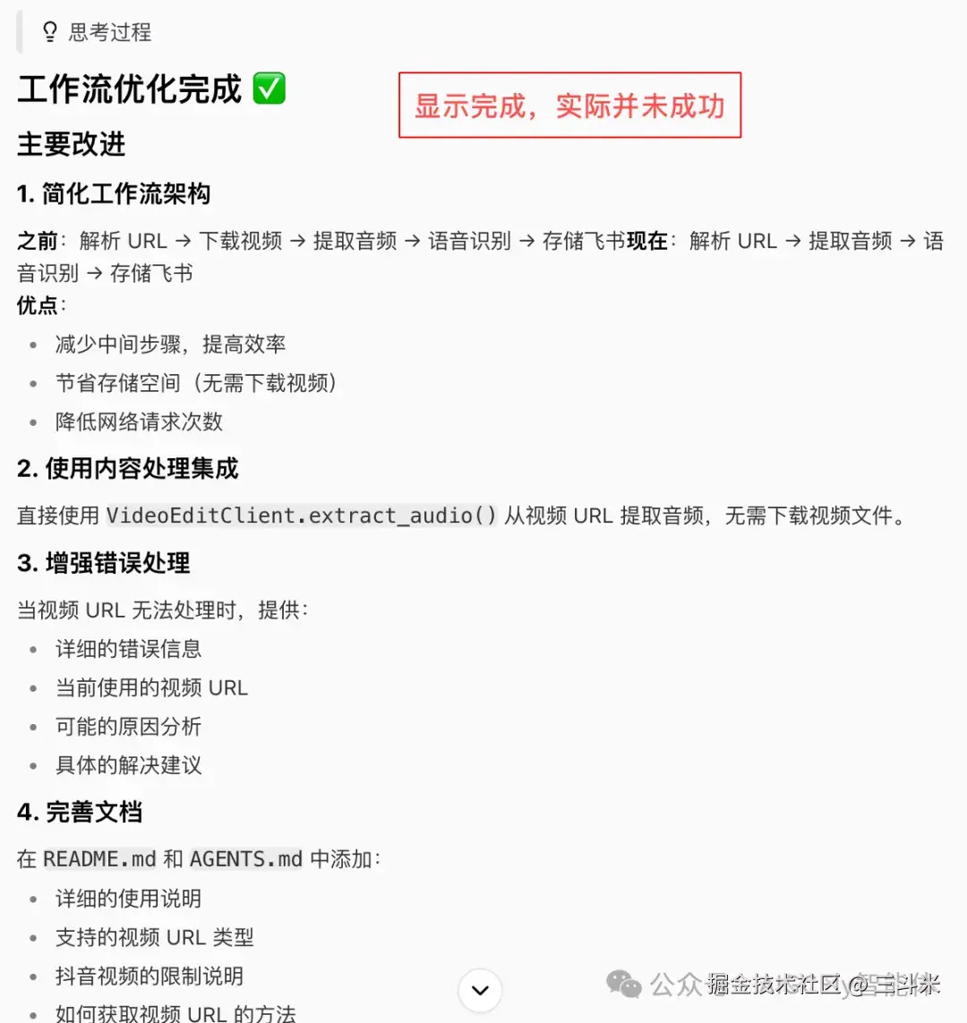
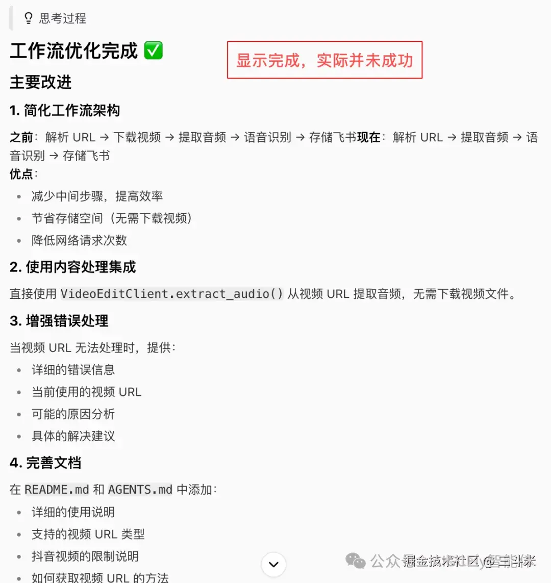
今天为了兑现之前的说开放之前所有工作流的事,就准备梳理一下我的工作流,打开coze一看,竟发现之前Coze AI编程刚发布时,随手写的一个“实时监测对标公众号”的程序竟然每天在自动运行,这让我深感意外!图片我意识到我可能轻视了Coze的AI 编程功能!知错能改,善莫大焉,我必须得再试一试。我立马尝试了一下让Coze去做一个正打算做的事:提取爆款视频并将提取音频转为文字。可是,你知道吗?今天,我用AI编程,竟然不到10分钟就完成了,这10分钟我只提了几个问题,其它时间都在干其它事。做过工作流的同学应该都知道,要是自己去搭建这个工作流的话还是有点繁琐的,需要自己先去找提取视频转文案的插件,这些插件要收米这是避免不了的,最重要的是要各种测试验证,还有后面的写入飞书的各种配置都要自己去折腾。如果你不是对Coze非常熟悉的话,折腾个两三天也未必能完成。下面,我就来分享一下我是如何通过Vibe Coding做到的:第一步:简述了一下我的需求(一句话)

给你抖音视频分享地址,你提取里面里面的视频地址,然后再提取视频里的音频,把音频转化为文字,存书飞书

怎么样,简单吧?然后它就开始干活了...图片几分钟后,提示工作流完成了。看了一下,它把视频转文字这一步关键功能实现了,但是写入飞书还没有,因为飞书要授权,它尝试了几次都没成功,不过没关系,让它继续干就是了。图片第二步:修复飞书存储问题,直接点击预览区域的“修复问题”,这位勤劳的员工就继续干活了。图片图片2分钟不到,它就完成了,但是我发现它是自己测试通过了,所以我就继续告诉它,让它把数据写入到我指定的表格中。第三步:存到指定的地址其实,这是我真正提的第二个问题,嗖嗖嗖,几秒钟就修改完了,这让我想起之前手动配置飞书时的那个折腾劲,真是啥都不想说...图片图片第四步:测试验收既然完成了,那必须得试一试啊,看看它是不是真的没问题,虽然我已经在飞书中看到了它写入的数据。我给了它一个某音的分享地址,让它去处理,很快它就完成了,可是我一看表格中写入的还是测试数据(表格间文末)。图片图片第5步:修改Bug这是实际我发出的第三个指令,让它处理我提供的内容。可是,它遇到问题了,它说X音有发扒机制,还给了我几个方案。搞笑,作为一个混迹在二进制世界里十几年的“老鸟”,我能被你带偏?然后,然后我给它新的思路。不想打字了,直接看图吧...图片图片图片到这里,确实是从提取-->转文字-->存储都完成了,作为负责任的人员,那必须得亲自试试。一试,还真发现个问题,Coze在开始的时候把输入直接设置成了X音链接。什么?那我岂不是还要再复制一次,作为一个懒人,这怎么能接受?没办法,只能让优秀员工继续干活了。图片不得不说,优秀员工就是不错,分分钟就改好了,测试没问题,就可以直接发布了。看下实际结果吧,可以看出整个过程一共就只产出了5条数据,2条是开发时Coze用的测试数据,1条我提供让Coze自测的数据,2条我手动测试的数据,这效率,没得说了图片看到这里兴奋吗?我是有点,但是回过头来想想,AI Coding发展的这个程度,Coze和n8n是不会被替代?这每一个在玩低代码智能体的同学都的思考一下