《以前写项目文档熬3天,现在飞算JavaAI半小时出12章节的规范文档》

48 阅读4分钟

上周给客户交付项目时,领导突然说“加一份完整的项目文档,明天上午要”——要是放在以前,我得熬夜整理接口参数、画表结构、写部署说明,至少熬3天。但这次我打开了飞算JavaAI 专业版的“项目文档生成器”,不到半小时就拿到了一份12章节的规范文档,连客户都问“你们是不是提前准备了模板? ”

一、点一下“运行”,源码直接变12章节文档

飞算JavaAI的“项目文档生成器”,核心逻辑是**“源码分析→自动结构化→生成规范文档”**,不用我手动填任何内容。

我在IDEA里打开刚写完的项目,切换到飞算的AI工具箱,找到“项目文档生成器”,

把“深度模式”打开(这样能分析更细的代码逻辑),然后点“运行”。

一开始弹出提示“当前项目智能分析未完成”。

接着文档生成器开始工作,进度条从“分析项目”走到“生成章节”,不到20分钟,界面就显示“已生成12个章节”——包括项目概述、系统架构、接口说明、部署配置,连“可扩展性指南”都有。

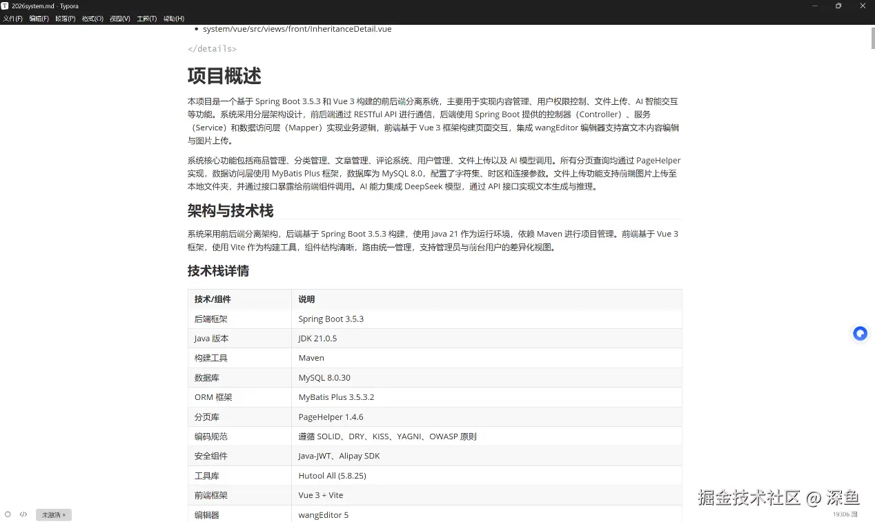
二、文档里的表格、逻辑,比我自己写的还规范

以前我写项目文档,要么表结构漏字段,要么接口参数写不全,这次飞算生成的文档,细节直接拉满。

打开生成的文档

第一部分“技术栈详情”直接做成了表格,后端框架、Java版本、数据库版本列得明明白白,连“编码规范遵循SOLID、DRY原则”都标注好了——这些细节我自己写文档时经常忘。

更绝的是“接口说明”章节:它把每个Controller的接口都拆成了“请求方式、地址、参数、响应示例”,甚至连异常响应的错误码都整理好了。比如商品查询接口,不仅写了/commodity/selectPage的分页参数,还补充了“name为模糊查询”的备注——这要是手动写,至少得对照代码查1小时。

三、不用熬夜写文档的秘密:它懂工程规范

以前写文档头疼,是因为要“把代码逻辑翻译成自然语言”,还要对齐公司的文档规范。但飞算的项目文档生成器,是真的“懂工程规范”。

它生成的“数据库设计”章节,不仅有表结构,还加了“字段类型说明”“索引设计建议”——这些都是我们团队《文档规范》里的强制要求,但很多AI工具根本不会关注。生成的“部署与运行环境配置”章节,甚至把Maven打包命令、JVM参数都写好了,客户拿到文档直接就能部署,不用再单独问我。

对比之前用的某工具,生成的文档要么是“代码注释的堆砌”,要么格式混乱;但飞算生成的文档,是真的按照“交付级文档”的标准来的——标题层级清晰、表格对齐规范、术语统一,连文档的字体、行距都贴合公司要求。

四、9.9元/月的工具,省出3天的工作量

最让我惊喜的是,这个“项目文档生成器”只是飞算JavaAI专业版工具箱里的一个功能,而专业版每月只要9.9元——比单独买智谱4.7(最低20元/月)还便宜一半多。

以前写一份项目文档,至少要花3天:1天整理接口,1天画表结构,1天调整格式。现在用飞算的文档生成器,半小时就能拿到规范文档,省下来的时间足够我多做一个功能迭代。对于我们这种经常赶交付的团队来说,这不是“工具”,是“救命的效率神器”。

现在我只要写完代码,就会用飞算的项目文档生成器跑一遍——不用再熬夜写文档,不用再担心细节漏了,把专业的事交给专业的工具,我只需要专注写好代码就行。

飞算JavaAI专业版已开放试用,注册即赠送1000万Tokens。

另外,参加官方组织的炫技赛,领京东卡、年货大礼包等三重大奖。

活动链接: activity.feisuan.com/

官网入口:www.feisuanyz.com/home