2025年全球房车拖车市场将突破2.6万辆规模

63 阅读2分钟

房车拖车,产品定义

预计到2025年,全球房车拖车销量约为26,529辆,平均全球市场价格约为每辆9,497美元,毛利率约为42%,成本约为5,508美元,年产量约为30,000辆。房车拖车是指一种可牵引的休闲车辆,由乘用车或皮卡牵引,无需自身动力系统即可提供居住和露营功能。房车拖车包括旅行拖车、第五轮拖车和紧凑型露营拖车,提供灵活且经济实惠的休闲出行方式。在上游,房车拖车行业依赖于底盘和车轴供应商、轻质结构材料、隔热材料、电气系统、电器和内饰模块。在下游,房车拖车通过经销商网络、租赁运营商和直销渠道销售,服务于休闲旅行者、户外休闲爱好者、长期露营者和探险旅游市场,并由露营地、房车公园和售后服务体系提供支持。

图. 房车拖车,全球市场总体规模

来源:QYResearch研究中心

图. 全球房车拖车市场前18强生产商排名及市场占有率(基于2025年调研数据;目前最新数据以本公司最新调研数据为准)

来源:QYResearch研究中心。行业处于不断变动之中,最新数据请联系QYResearch咨询。

全球范围内,房车拖车主要生产商包括Winnebago Industries、Forest River Inc、Adria Mobil(Trigano SA)、Gulf Stream Coach、Thor Industries等,其中前五大厂商占有大约32.69%的市场份额。

目前,全球核心厂商主要分布在北美,欧洲,亚太等

图. 房车拖车,全球市场规模,按产品类型细分,非动力型房车拖车处于主导地位

来源:QYResearch研究中心

就产品类型而言,目前中程房车拖车是最主要的细分产品,占据大约82.19%的份额。

图. 房车拖车,全球市场规模,按应用细分,家用是最大的下游市场,占有80.09%份额。

来源:QYResearch研究中心

就产品类型而言,目前家用是最主要的需求来源,占据大约80.09%的份额。

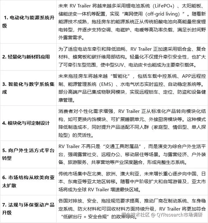
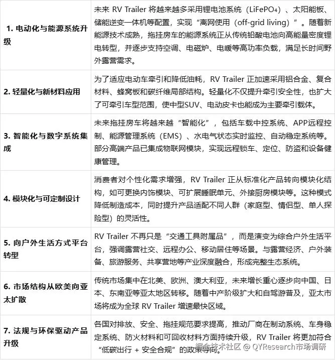
房车拖车行业趋势分析