完全覆盖 Windows 11/10 PC 上的硬盘

76 阅读7分钟

当您决定处理、出售或重新利用旧硬盘时,务必覆盖硬盘,确保您的敏感数据无法恢复。常规删除是不够的,因为它只会删除指向数据的指针,而实际信息仍留在硬盘上,并且容易被专用软件恢复。不过,别担心,您可以找到 5 种有效的方法来彻底覆盖您的硬盘。让我们开始吧。

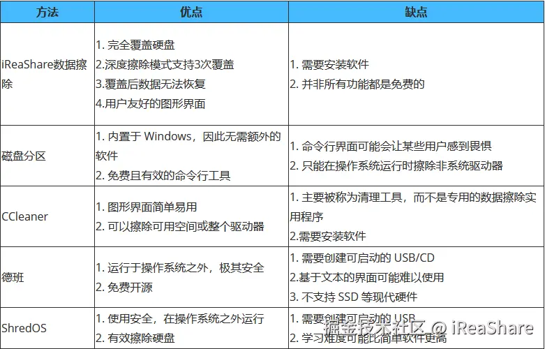
快速看一下这些方法的优缺点:

第 1 部分:通过 iReaShare 数据擦除完全覆盖硬盘

iReaShare Data Wipe是一款专业的软件实用程序,旨在安全永久地擦除存储设备中的所有数据。它的主要功能是在整个磁盘空间中写入一系列随机数据(零或一),使原始数据无法恢复。因此,您可以使用它轻松地覆盖硬盘。

iReaShare 数据擦除的主要特点:

  • 完全覆盖硬盘以防止数据恢复。

  • 还允许您擦除硬盘上的可用空间。

  • 粉碎特定文件和文件夹而不删除其他文件。

  • 擦除 SD 卡、USB 驱动器、外部硬盘驱动器和其他存储设备。

  • 支持 Windows 11/10/8/7。

下载 iReaShare 数据擦除。

下载 Win 版

以下是使用此软件覆盖 PC 硬盘的方法:

  1. 在电脑上下载并安装 iReaShare Data Wipe。然后启动应用程序,并在左侧菜单中选择“ Drive Wiper ”。

  2. 从检测到的设备列表中选择要擦除的硬盘。然后选择擦除方法:“快速擦除”或“深度擦除”。

  3. 然后点击“擦除”,并在弹出窗口中选择“确定”。软件将开始擦除数据。

注意: 对于大多数用户来说,单次清零(快速擦除)通常就足够了,但为了获得最大的安全性,您可以选择多次清零方法(深度擦除)。

第2部分:通过Diskpart覆盖Windows 11上的硬盘

对于 Windows 用户,内置的 Diskpart 实用程序提供了强大的命令行方法来安全地擦除硬盘数据。使用Diskpart 中的“全部清除”命令会将所选磁盘的每个扇区都写入零,从而有效地覆盖所有数据。

以下是在 Windows 11/10 上覆盖硬盘的方法:

  1. 以管理员身份打开命令提示符。你可以搜索“ cmd ”,右键单击结果,然后选择“以管理员身份运行”。

  2. 输入“ diskpart ”并按“ Enter ”。这将打开“ Diskpart ”环境。输入“ list disk ”并按“ Enter ”。此命令将显示连接到计算机的所有磁盘的列表。仔细记下要擦除的磁盘编号。

  3. 输入“ select disk [number] ”(例如,select disk 1),然后按“ Enter ”。这将选择目标磁盘。

  4. 输入“ clean all ”并按“ Enter ”。这是启动安全擦除的命令。它会将整个磁盘写入零。此过程需要很长时间才能完成。完成后,输入“ exit ”关闭 Diskpart 实用程序。

提示: 如果您不再需要硬盘,可以彻底销毁硬盘。物理销毁是隐私安全的最高级别。

第 3 部分:使用 CCleaner 覆盖硬盘

CCleaner 是一款广受欢迎的实用程序,以清理临时文件和优化系统性能而闻名。它还包含一个实用工具,可以安全地擦除驱动器上的数据。其“驱动器擦除器”功能可用于覆盖可用空间或整个磁盘。

要使用 CCleaner 擦除硬盘:

  1. 在电脑上安装并打开 CCleaner。然后导航到“工具”部分。

  2. 单击“驱动器擦除器”选项,然后从“驱动器”下拉菜单中选择要擦除的驱动器。

  3. 在“擦除”部分下,选择要擦除“仅可用空间”还是“整个驱动器(所有数据将被删除) ”。如果需要完全覆盖,请选择后者。

  4. 选择安全级别,然后点击“擦除”开始擦除过程。系统将出现一条警告,提示您确认操作。

第 4 部分:通过 DBAN 覆盖 Windows PC 上的硬盘

为了最彻底、最安全的数据擦除,可启动解决方案通常是最佳选择。DBAN(Darik's Boot and Nuke)是一款经典、免费的开源工具,可用于安全地擦除硬盘驱动器。由于它通过可启动的 USB 或 CD 运行,因此它在操作系统之外运行,从而可以擦除包含 Windows 安装的驱动器。

方法如下:

  1. 从其网站获取 DBAN ISO 文件。然后使用 Rufus 或 YUMI 等工具将 DBAN ISO 刻录到 USB 驱动器或 CD 上。

  2. 重启电脑并进入 BIOS 或 UEFI 设置(通常在启动过程中按 F2、F10 或 Delete 键)。将启动顺序更改为从 USB 或 CD 启动。

  3. DBAN 加载完成后,您将看到一个基于文本的界面。您可以使用 autonuke 命令进行快速自动擦除,也可以手动选择特定驱动器并选择更高级的擦除方法。

  4. 按照屏幕上的提示开始安全数据擦除。该过程可能需要几个小时,具体取决于驱动器的大小。

第5部分:使用ShredOS覆盖Windows上的硬盘

ShredOS 是另一个开源的可启动解决方案,用于安全地擦除和覆盖硬盘上的数据。它是一款基于 Linux 的操作系统,设计用于单一目的:数据粉碎。它被认为是 DBAN 的继任者,提供更友好的用户界面和对现代硬件的支持。

要使用 ShredOS 覆盖硬盘:

  1. 从 GitHub 下载 ShredOS ISO 文件。然后使用 Rufus 之类的工具,将 ShredOS ISO 文件创建成可启动的 USB 驱动器。

  2. 与 DBAN 一样,重新启动计算机并在 BIOS/UEFI 中配置启动顺序以从新创建的 USB 启动。

  3. 系统将启动到图形界面,您可以在其中轻松选择要擦除的驱动器。

  4. ShredOS 提供多种数据清理方法,从快速的单次传递到更严格的多次传递选项。

  5. 选择算法后,确认选择即可开始安全覆盖过程。ShredOS 将在运行过程中提供进度条和状态更新。

第6部分:有关覆盖硬盘的常见问题解答

问题 1:我可以通过恢复出厂设置来覆盖 Windows PC 上的硬盘吗?

不完全是,Windows 恢复出厂设置并不会完全覆盖(擦除)你的硬盘。区别如下:

Windows 恢复出厂设置的作用

  1. 将系统恢复到“像新的一样”的状态。
  2. 删除您安装的应用程序和个人文件(取决于您选择的重置选项)。
  3. 从恢复分区或云重新安装 Windows。

但是,标准重置只会删除文件引用并重新安装 Windows。由于数据未被安全覆盖,因此仍然可以使用特殊软件恢复。在 Windows 10/11 中,有一个名为“删除所有内容”>“更改设置”>“清除数据?”的选项。如果您启用“清除数据”,Windows 会用随机数据覆盖驱动器,使恢复更加困难。

但请注意:即使这样也不像使用专用工具进行多次擦拭那么彻底。

问题 2:擦除后的硬盘数据还能恢复吗?

一般来说,无法从已正确且安全擦除的硬盘中恢复数据。当使用安全方法(例如多次覆盖或 SSD 的 ATA 安全擦除命令)“擦除”驱动器时,原始数据会被新数据(通常是随机二进制模式或零)覆盖。此过程使原始数据无法通过标准数据恢复工具读取和恢复。

问题 3:我应该覆盖硬盘多少次?

对于现代硬盘驱动器 (HDD),单次覆盖足以安全地覆盖数据。虽然旧标准建议多次覆盖,但现代研究和美国国家标准与技术研究院 (NIST) 等机构的官方指南指出,即使使用先进的实验室技术,单次覆盖也足以阻止数据恢复。

结论

安全地覆盖硬盘是保护隐私和防止数据被盗的关键步骤。您可以选择 DBAN 和 ShredOS 等开源软件来擦除和覆盖硬盘。然而,这些软件的用户界面不够友好。为了简化覆盖过程, iReaShare Data Wipe提供了一个更好的选择,只需点击几下即可覆盖硬盘上的所有数据。