ERP到底是什么?从三个字讲清何为企业资源计划
1、前言
ERP是所有制造业工厂数字化转型绕不开的系统。提到这个大家都知道有订单、采购、生产、财务等功能,但好像基本什么企业管理系统都有这些功能,简单的进销存也有,那么到底什么是ERP?跟普通的进销存系统有什么区别? 本篇文章来尝试回答这个问题。
2、基础定义
ERP是什么?谜底藏在谜面上,ERP就是企业(Enterprise)、资源(Resource)、计划(Planning)。ERP系统就是整合上述三个关键字的系统。
3、关键字-企业(Enterprise) —— 系统的作用域与复杂性
阐述系统的定位为企业级,而并非个人或某一部门的项目,而是整个企业。系统的核心挑战从实现功能,变成了系统在企业管理体系下实现“管理复杂协同关系与一致性” 。 企业级系统意味着需具备以下基础要求:
-
能容纳企业管理体系的多部门、多角色以及权限分配的组织架构建模; 1、需要设计一套能容纳企业组织架构的部门角色体系,而并非简单的管理员/用户等; 2、业务以及权限控制精度至少需要满足不同岗位角色职责权限范围的定义,而并非简单的表单增删改查接口授权。
-
跨部门的业务流程打通; ERP串通需要跨部门协作的业务操作流程,例如销售订单,流转生产计划,采购计划等流程打通,而并非各节点单独操作。
-
全局统一的数据基准; 1、核心基础资料建立统一互认的编码标准,如物料、客户、供应商、等编码确保系统在所有环节涉及到的资料都采用同一编码; 2、统一数据基准拥有全生命周期的管控,例如物料的编码,更改,和同步需要有版本管控,明确操作影响范围,变更统一同步,操作记录存档等。
-
合规、安全与高可用的刚性要求; 企业级系统影响的是整个企业,对系统非功能性需求更为看重,需要确保操作留痕、数据保密、系统持续正常运转。基础表现则为完善的日志记录,全闭环的信息安全体系,全链路闭环和可纠错的功能操作,可靠的数据容灾备份,以及部署运维的持续性保证。
3、关键字-资源(Resource) —— 系统管理的实体对象
理解“资源”,是理解ERP如何描绘企业的关键。在ERP中,一切业务活动都围绕对以下核心实体(主数据) 的增、删、改、查、调拨、消耗、结算而展开。它们可分为三大类:
-
实体资源:业务流转的“物体” 这是ERP管理最细粒度、最频繁变动的对象,直接构成产品与成本。 物料:从原材料、半成品到成品。ERP为每个物料建立唯一档案(物料主数据),包含编码、规格、成本、库存等信息。 资产:厂房、设备、车辆等。作为固定资产管理,独立于物料体系,核心是折旧与维护。 资金:现金、存款、应收/应付款。在ERP中体现为财务科目的余额,所有业务交易的最终价值流向此处。
-
关系资源:业务发生的“对象”与“伙伴” 资源需要在关系中流动,流动的对象也称之为关系资源,有以下几类。 客户与供应商:统称为业务伙伴。记录其编码、名称、信用、交易条款,是销售与采购模块的起点和终点。 组织与人员:内部组织架构(公司、部门)和员工主数据。这不仅是权限体系的基础,更是成本中心、利润中心核算和工时分摊的依据。
-
规则资源:业务运行的“逻辑” 这是最容易被忽视,但决定ERP智能程度的核心资源。 产品结构(BOM):定义“用什么物料、多少用量来生产一个产品”,是MRP运算的蓝图。 工艺路线:定义“在什么设备上、经过什么步骤、花多少时间”来生产,是车间调度与成本计算的依据。 价格与成本:采购价、销售价、标准成本。这不是一个简单的数字,而是一套随市场、时间、批量变动的规则体系。
4、关键字-计划(Planning) —— 系统的驱动引擎与灵魂
上述的”资源“是企业的核心静态成分,而”计划“则是让各种成分动起来的驱动还有该如何动的灵魂,也是ERP系统区别于普通进销存的重要因素。下面从计划类型、计划计算、计划载体、计划反馈四个层面说明。 其中有一个特殊的单据”销售订单“他不归属于计划的载体,而是“计划”的起点,源于市场, 它也不是一个被管理的资源,而是一道必须被响应的“指令”。ERP的计划系统(MPS/MRP)正是以这张订单为源头,开始计算如何调配企业的一切资源(R),以履行对整个企业(E)的承诺。
4.1 计划的基础分类
| 计划类型 | 核心问题 | 作用层级 | 关键输入 | 主要输出 |
|---|---|---|---|---|
| 销售与运营计划(S&OP) | 未来要达成什么财务与市场目标? | 战略层 | 市场预测、战略目标 | 产品产量、库存、预算规划 |
| 主生产计划 (MPS) | 具体何时生产何物? | 战术层 | 销售订单、库存 | 明确时间、数量的最终产品计划 |
| 物料需求计划(MRP) | 需要什么物料?何时需要? | 执行层 | MPS、BOM、库存 | 采购建议、生产建议 |
| 能力需求计划(CRP) | 现有产能能否满足? | 执行层 | 生产建议、工艺路线、产能 | 能力负荷报告、计划调整建议 |
| 分销需求计划 (DRP) | 成品应在何处存放多少? | 供应链层 | 需求预测、库存、补货网络 | 多级仓库的补货计划 |
| 高级计划与排程 (APS) | 怎么做才是成本最低或交期最短的最优解? | 执行层 | 物料、产能、交期、优先级、换线规则等综合因素 | 详细生产计划(由于复杂度高,对工厂数据精度要求高,实施复杂,通常不属于ERP本身的功能,通常作为独立模块或系统与ERP深度集成) |
4.2 计划的计算 ERP系统的核心优势,正是将传统依赖人工经验、容易出错且繁琐的各类计划(如生产、采购、分销计划),转变为由规则驱动、数据支撑的系统化计算过程。简单来说就是ERP提供数据整合和计算方法,将这些繁琐的工作由传统人工变成半自动计算或自动计算。几种关键计划的计算逻辑如下。
| 计划类型 | 核心计算逻辑 | 技术本质与挑战 |
|---|---|---|
| S&OP(销售与运营计划) | 供需平衡与财务模拟: 1. 需求整合:聚合销售预测、历史数据、战略目标,形成统一的需求计划。 2. 供应响应:基于产能、库存、采购策略,模拟出可行的供应计划。 3. 财务模拟:将供需计划转化为收入、成本、利润和现金流预测,进行多方案对比。 | 本质:是一个高级别、粗粒度的共识与决策过程,依赖大量人为判断与协商。 挑战:处理数据的模糊性与不确定性;依赖准确的财务模型;关键在于实现销售、运营、财务等多部门的目标对齐,系统更多是提供数据支撑与模拟工具。 |
| MPS(主生产计划) | 需求消抵与主计划排程: 1. 需求消抵: 总需求 = 销售订单 + 预测 - 预测消耗(通常按时间区间)。2. 计划排程:在需求时界内优先安排确定订单,在计划时界外安排预测,考虑批量、产能等粗略约束。 3. 可承诺量计算:基于当前MPS和库存,实时计算 ATP,支持销售承诺。 | 本质:是连接战略与执行的枢纽,将聚合需求分解为具体产品的生产承诺。 挑战:平衡确定性与灵活性(时界管理);处理紧急插单对整体计划的冲击;需要与CRP进行初步的产能校验,确保计划可执行。 |
| MRP(物料需求计划) | 净需求与时序推算: 1. 净需求计算: 毛需求 - 可用库存(现有+在途) = 净需求。2. 时间推算: 需求时间 - 提前期(采购/生产) = 行动时间。 | 算法:基于BOM的逐层、逐时的展开与累加。 挑战:处理BOM的深度与广度、确保库存事务的实时性、管理提前期的动态变化。这是一个计算密集的批处理过程。 |
| CRP(能力需求计划) | 负荷计算与能力平衡: 1. 负荷计算: 工序标准工时 × 计划产量 = 能力负荷。2. 能力对比: 负荷 与 工作中心可用能力 对比。 | 本质:是一个模拟和验证过程。 挑战:依赖准确的工艺路线和工作中心日历数据。能力不平衡时,需要手动或智能地反馈调整MPS/MRP。 |
| DRP(分销需求计划) | 多级库存补货计算: 1. 网络需求传递:由末端仓库的 毛需求,逐级向上级仓库或中心仓产生补货需求。2. 补货计划:考虑各节点的库存水平、安全库存、补货提前期、经济订货批量,生成 计划发运或计划生产建议。 | 本质:是供应链网络中的库存位置与数量优化。 挑战:需要多层级的实时库存可见性;算法需考虑运输成本与时间;与生产计划(MPS)的集成是关键,需决定需求是由中央工厂生产还是由异地仓库调拨满足。 |
4.3 计划的载体 计算完毕之后的结果数据放哪去呢?对,计划算完之后需要有一个数据载体,并且还得是以系统可识别、业务可执行的结构化数据。以下根据不同的计划类型分别列出基本计划计算结果的载体。
| 计划类型 | 主要输出载体 | 载体定义与核心数据 | 在计划流程中的角色 |
|---|---|---|---|
| S&OP | 需求计划单 / 产销平衡方案 | 定义:未来中长期(如12-18个月)产品族级别的预测与规划。 核心数据:产品族、预测数量、时间区间(常按月)、计划库存水平、目标产能利用率、财务指标(收入、利润)。 | 角色:是战略共识的数字化体现,为后续所有详细计划提供目标与约束框架。它连接了财务预算与运营计划。 |
| MPS | 主生产计划表 | 定义:具体最终产品(而非产品族)在短期(如数周)内的生产时间与数量安排。 核心数据:物料编码、计划生产数量、计划开始/完成日期、ATP数量。 | 角色:是需求与供给的精准匹配点。它将聚合的需求分解为可执行的承诺,是驱动MRP运行的主驱动力。 |
| MRP | 计划订单 | 定义:系统根据净需求计算产生的、建议性的采购或生产指令。 核心数据:物料、需求数量、建议订单日期/到货日期、订单类型(采购/生产)。 | 角色:是MRP运算的直接结果,是人工干预和决策的关键点。计划员可据此合并、调整、确认或拒绝,将其转化为正式指令。 |
| MRP / MPS | 工单 | 定义:已下达至车间、明确要求执行的生产任务指令。 核心数据:继承计划订单,并增加:状态、生产批号、产线/工作中心、实际用料与工时记录。 | 角色:是计划与制造执行(MES)的交互凭证。它标志着计划进入物理执行阶段,其状态反馈是计划调整的依据。 |
| MRP / DRP | 采购申请 / 采购订单 | 定义:向指定供应商请求或承诺购买物料的指令。 核心数据:物料、数量、单价、供应商、约定交期、状态(询价、下单、收货、开票)。 | 角色:是内部计划与外部供应链的正式契约。它将物料需求计划转化为商业行为,其执行情况直接决定物料供应的可靠性。 |
| DRP | 分发单 / 调拨单 | 定义:在供应链网络内,指导成品或物料从上游仓库(如中央仓)调拨至下游仓库(如区域仓)的指令。 核心数据:物料、数量、发货仓库、收货仓库、计划发运/到达日期、运输信息。 | 角色:是优化库存布局的执行工具。它落实DRP的补货计划,确保库存分布在最接近需求的地点,以提升客户服务水平。 |
| CRP / APS | 能力负荷报告 / 优化排程表 | 定义:可视化展示工作中心负荷与能力对比的分析报告,或经过高级算法优化的详细作业排程。 核心数据:工作中心、时间段、计划负荷、可用能力、负荷率、工序的精确开始/结束时间。 | 角色:是产能校验与优化结果的呈现。它用于识别瓶颈、评估计划可行性,并可直接指导车间进行精细化作业。 |
4.4 计划的反馈 计划产生的单据生成之后,响应的生命周期的变化需要有执行层面的反馈。例如进行了MRP之后生成工单,工单开始生产,生产结束等状态需要有执行状态以及对应的物料消耗,生产数量等信息反馈变更,从而让新计划进行时保证数据准确,形成“计划->执行->反馈->再计划”的持续运行循环。以下是各类计划的反馈流程示例
| 反馈类型 | 反馈来源(系统/环节) | 关键反馈数据 | 如何影响计划(作用与调整) | 技术实现要点 |
|---|---|---|---|---|
| 生产执行反馈 | MES、车间报工系统 | 1. 进度反馈:工单的实际开始/结束时间、完工数量。2. 消耗反馈: 实际物料消耗(可能超出或节省BOM标准)。3. 质量反馈: 良品率、报废原因码。 | 1. 驱动进度更新:自动更新MPS/MRP中的在制量,释放产能承诺。 2. 触发重计划:若进度严重延迟,可能触发下游工单或交货计划的重新排程。 3. 修正标准数据:实际工时和消耗用于修正 BOM用量与工艺路线工时,使未来计划更精准。 | 依赖于工单状态机的严谨设计和与MES的实时接口。关键在报工事务的原子性和可追溯性。 |
| 采购到货反馈 | 采购模块、WMS入库流程 | 1. 到货反馈:采购订单的实际到货日期、到货数量。2. 质量反馈: 质检结果(合格、让步接收、退货)。3. 成本反馈: 实际采购单价、运费。 | 1. 更新物料可用性:直接增加库存,影响后续MRP运算。 2. 暴露供应链风险:到货延迟触发 供应预警,可能启动替代料或紧急生产计划。3. 影响成本计划:实际采购价用于更新标准成本或移动平均成本,影响毛利分析。 | 通过采购订单状态和库存事务(收料、验收)联动实现。需管理好在途库存状态。 |
| 库存事务反馈 | WMS(仓库管理系统) | 1. 数量反馈:所有物料的实时库存余额。2. 异动反馈:任何 入库、出库、移库、盘点调整的记录。 | 1. MRP运算的基石:实时、准确的库存数是计算净需求的根本。2. 执行验证:对比计划出库量与实际领料量,验证生产执行的准确性。 3. 安全库存预警:低库存触发自动补货建议。 | 库存事务的准确性与实时性是生命线。通常需要批次号或序列号管理来实现精准追溯。 |
| 市场与销售反馈 | CRM、销售模块 | 1. 需求反馈:新增销售订单、订单变更或取消。2. 预测准确度反馈:对比 销售预测与实际订单的差异率。 | 1. 直接重排MPS:紧急订单插入或大订单取消,需立即调整主生产计划。 2. 修正预测模型:预测差异数据用于机器学习模型,提升未来S&OP和预测的准确性。 | 需要建立灵活的需求时界和计划时界规则,以确定如何响应变化。集成ATP功能实时承诺新订单。 |
| 能力与设备反馈 | MES、设备物联网 | 1. 设备状态反馈:停机、维护、运行、效率。2. 实际产能反馈: 实际生产节拍、班组效率。 | 1. 动态产能调整:突发设备故障导致工作中心能力骤降,CRP需立即重新计算并建议调整计划。2. 维护计划联动:将设备预维护计划纳入整体产能规划。 | 依赖实时数据采集。在架构上,计划系统需具备接收事件消息并快速响应的能力。 |
由此可见,计划的反馈环节完成了ERP控制论的最后一个闭环。它让系统不再是一个单向发令的指挥官,而是一 个具备“感知-决策-执行”能力的有机体: 计算(大脑) 根据目标和资源制定计划。 载体(指令) 将计划分发到各部门执行的介质。 反馈(神经) 从执行现场回收真实数据。 反馈数据不仅用于监控,更被实时注入下一轮的计划计算中,用以修正预测模型、调整资源分配、优化排序规则。正是这个永不停息的闭环。
5、小型代工工厂ERP举例
上述对ERP系统含义从字面意思进行了拆解说明。具体ERP的细节根据目标企业的业务复杂度和企业规模以及管理颗粒度等具体要求而定,但核心基础概念是统一的,为了更直观的说明基础概念,下面应用三层概念对一个小型工厂ERP系统设计进行简要的功能设计举例。
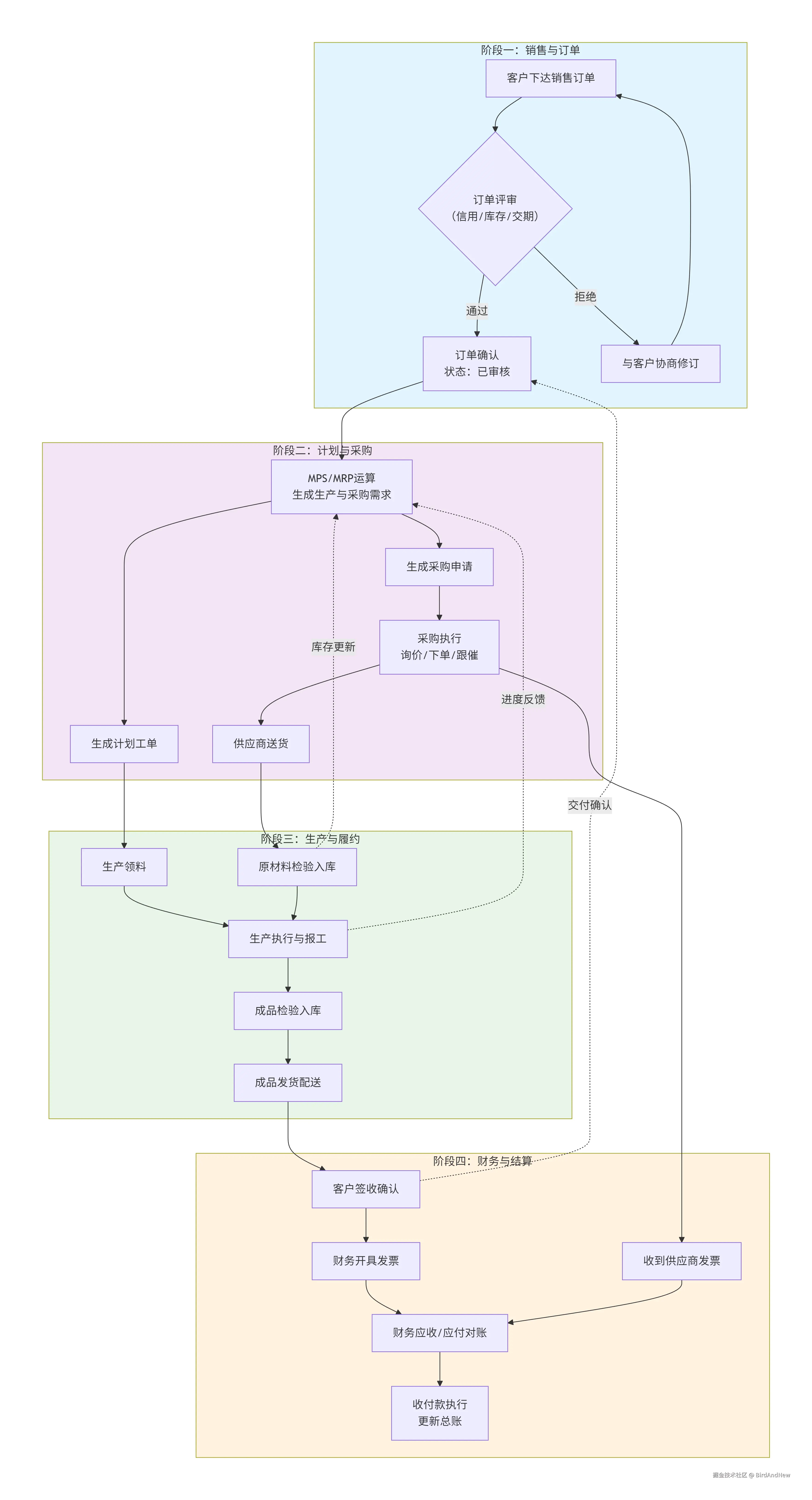
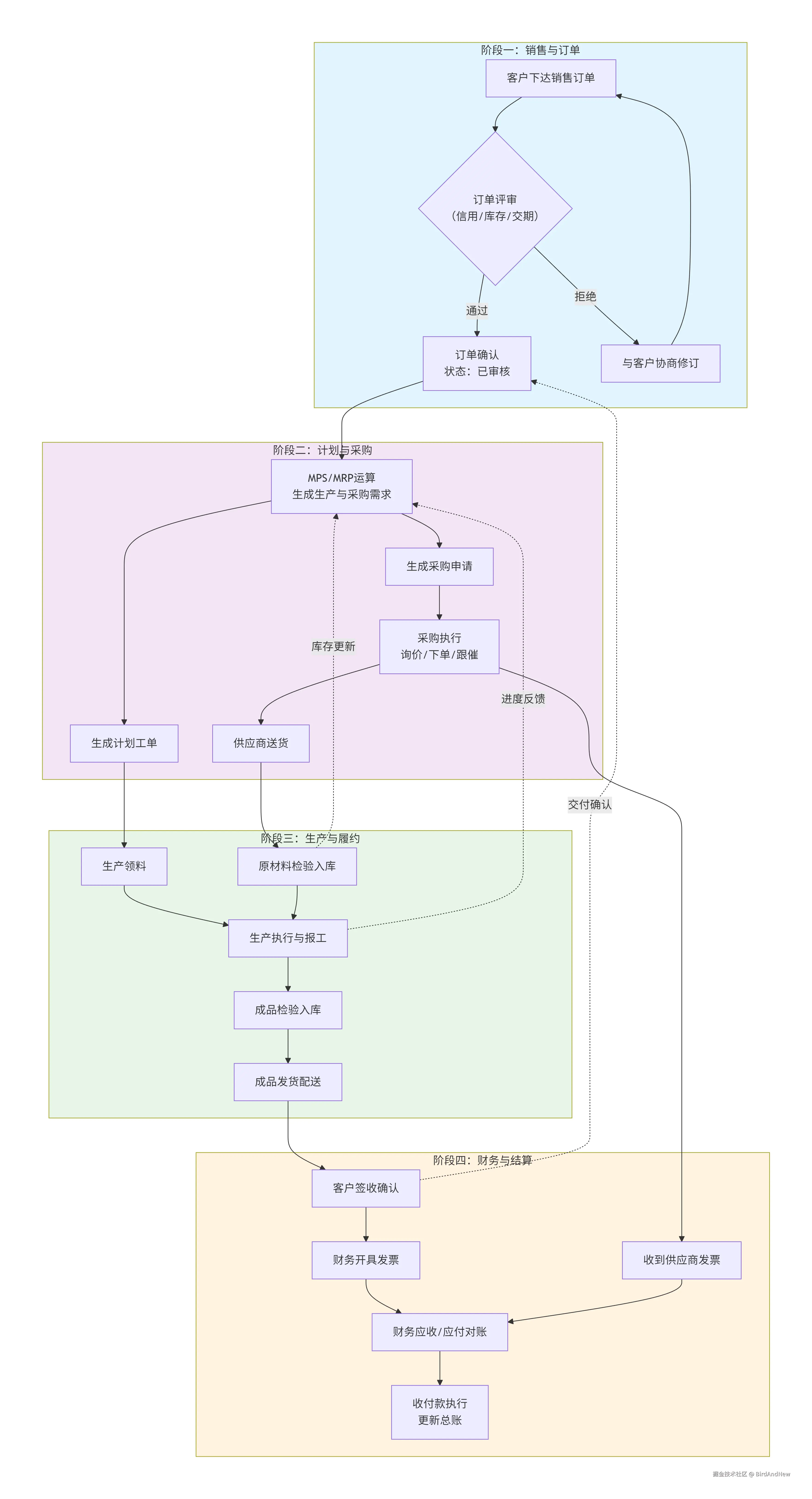
工厂业务流程梳理:
主业务流程:客户下销售订单->排生产计划/采购物料->执行生产->送货交付->财务对账,如下图所示:
5.1 工厂的企业级系统基础:
-
基于多部门多岗位的权限: 组织架构建模:系统需设计一套树状的可定义组织架构,例如:公司 -> 生产部/采购部/销售部 -> 生产一部/销售A组。这不仅是部门列表,更是成本中心、利润中心核算和汇报关系的基础。 岗位与角色设计:在部门之下,定义具体岗位(如“采购员”、“仓库管理员”、“生产班长”)。每个岗位关联一个角色,角色则是一组功能权限(如“创建采购订单”、“查询库存”)和数据权限(如“只能查看本部门费用”、“只能操作自己创建的订单”)的集合。
-
全局统一的数据基准 这是打破信息孤岛、确保流程畅通的前提。在本例的代工工厂中,最核心的统一基准是 “物料”。 统一编码:一颗CPU、一块主板、一个机箱,在仓库、生产、采购、财务眼中都必须是同一个编码和名称。例系统需建立统一的物料编码规则,如”大类-小类-流水码“,作为编码的依据。 主数据全生命周期管理:物料的创建、修改(如更换默认供应商)、停用都必须经过申请、审批、生效、通知的流程。系统需记录每一次变更的版本、操作人和影响范围(如,修改采购价会影响未结订单的成本预估),确保变更受控、信息同步。
-
非功能性系统保证 数据留痕:建立完善的操作日志记录 数据安全:完善的安全仿佛机制和数据备份
5.1 工厂的资源举例: 1、物料资源:原料,成品,半成品 2、资金资源:应收、应付 3、资材资源:产线机器 3、人事资源:员工,薪酬,工作能力等 4、客户资源:客户基本信息,结算方式等 5、供应商资源:供应商基本信息,供应品类,结算方式等
5.2 工厂计划类型举例
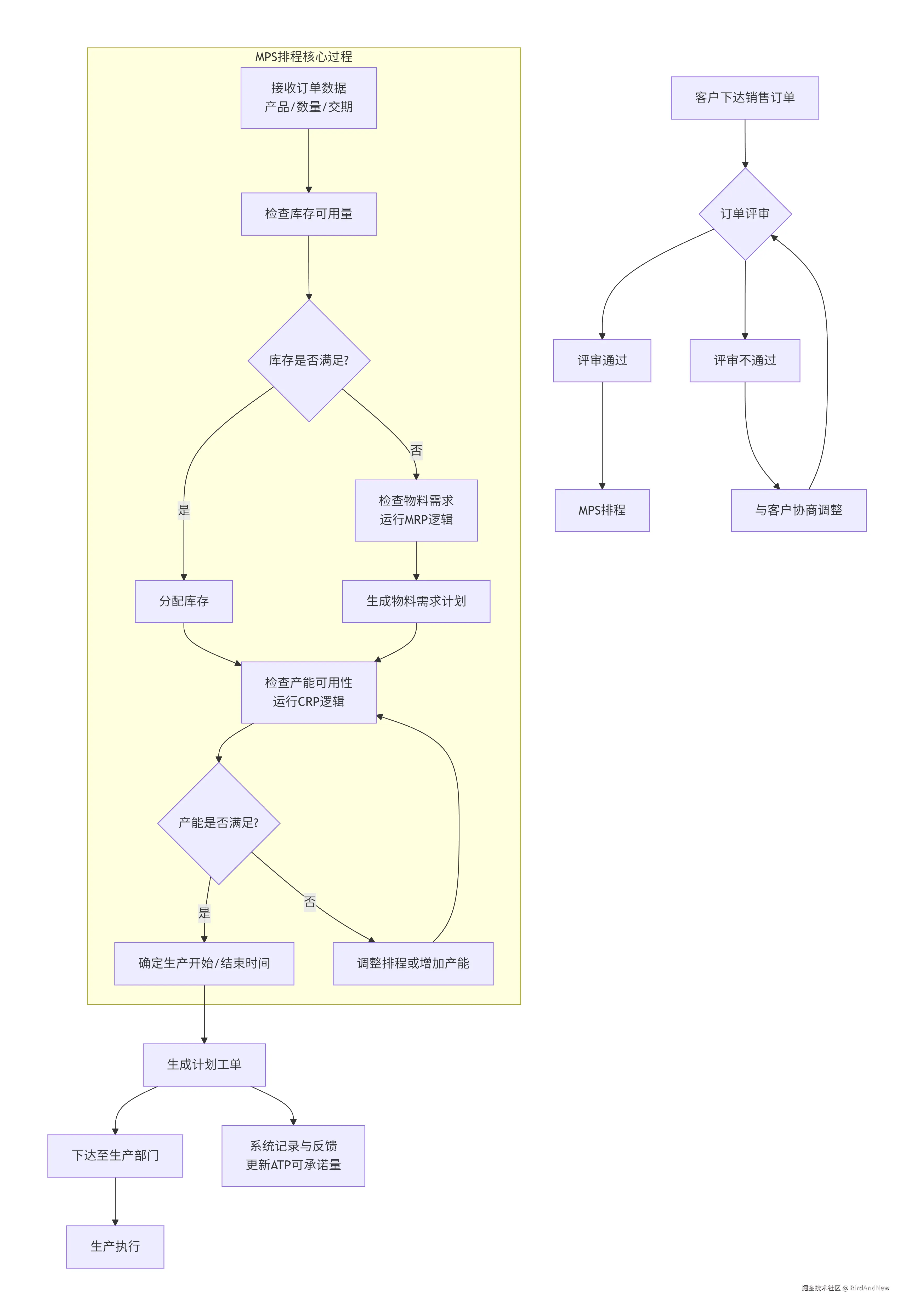
代工工厂的计划源头来源于客户销售订单,以下是核心MPS的排产流程:
MPS(主生产计划):根据客户销售订单和交期安排的主生产计划,如客户 来一个销售订单安排三天后交付,根据MRP请开给你和CRP情况以及交期等信息进行安排和排产,生成计划工单; MRP(物料需求计划):根据销售订单需求和交期,计算物料所需,如有客供/自购物料则生成对应的客供料领料申请或采购申请单; CRP(能力需求计划):根据销售订单,和现有产线人员产能,计算订单排产耗时 判断是否满足交期是否需要外协等。
5.3 系统功能模块需求
从上述拆解整理,再补充一些业务,此小型ERP的功能模块如下:
基础架构:部门角色、权限设置
核心资源:物料和库存以及BOM、客户、供应商、财务科目、人员管理
业务执行:销售管理、生产管理、仓库管理、采购管理、财务管理
核心计划:MPS 排产、MRP计算、CRP计算
系统主要流程如下:
6、总结:ERP —— 企业经营的数字“操作系统”
至此,我们完成了对ERP从字面到内核、从理论到示例的一次简要梳理。
回顾全文,我们可以清晰地看到,ERP并非功能模块的简单堆砌。它的本质,是为企业安装的一套“数字操作系统”。这套系统建立了一套完整的规则,用以管理企业的所有资源,并通过前瞻性的计划,驱动资源高效、协同地流动,以应对外部市场的不确定性。 企业 ( E ) 是边界:它定义了系统的作用域和复杂度。ERP构建了容纳企业多维组织、权限、流程和统一数据的数字空间,解决了“在什么范围内协同”的问题。 资源 ( R ) 是对象:它定义了系统的管理实体。从有形的物料、资金到无形的BOM、客户关系,ERP将它们全部转化为可被记录、追踪和核算的结构化数据,解决了“协同什么”的问题。 计划 ( P )是引擎:它定义了系统的核心驱动力。以销售订单为源头,通过MPS/MRP/CRP等一系列环环相扣的计算、承载与反馈,ERP将静态的资源数据激活为动态的执行指令,解决了“如何协同”的问题。 这正是ERP与普通进销存或部门级软件的根本区别。后者如同一个个功能单一的“计算器”或“记事本”,只负责记录结果或处理局部问题。而ERP是一个 “中央处理器” 和 “指挥系统” ,它强调全局视野、前瞻规划与闭环反馈。
希望本文能为您拨开ERP概念的迷雾,如有不解或者上文解析有不当之处欢迎批评指正,欢迎讨论。