程序员需要会画哪些图

79 阅读1分钟

1.泳道图

分为横向和纵向泳道

横向一般划分为职能或者不同的业务模块

纵向一般划分为不同环节或者时间点

示例:

泳道图画图练习.png

2.系统架构图

第一层--》访问层:访问设备、用户群体

第二层--》应用层:各端提供哪些服务、不同设备使用方式、不同设备技术选型等

第三层--》服务层:提供哪些后端服务

第四层--》数据层:数据库存储哪些数据、存储方式、数据库技术选型

第五层--》核心业务流程:有哪些核心业务流程

示例:

image.png

image.png

3.流程图

流程图各种元素名称和作用。

image.png

示例:

image.png

4.时序图

基本元素:

image.png

示例:

image.png

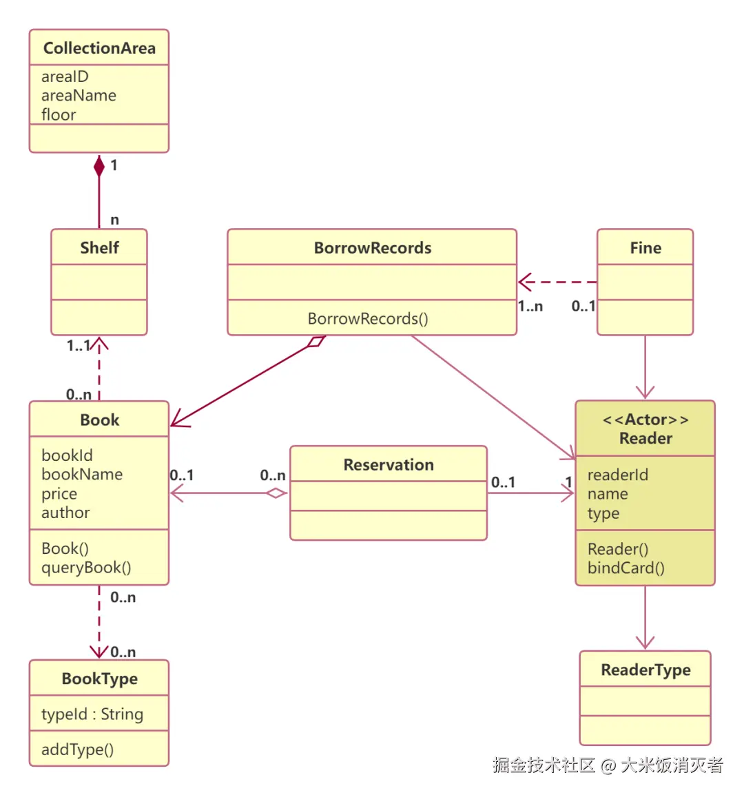
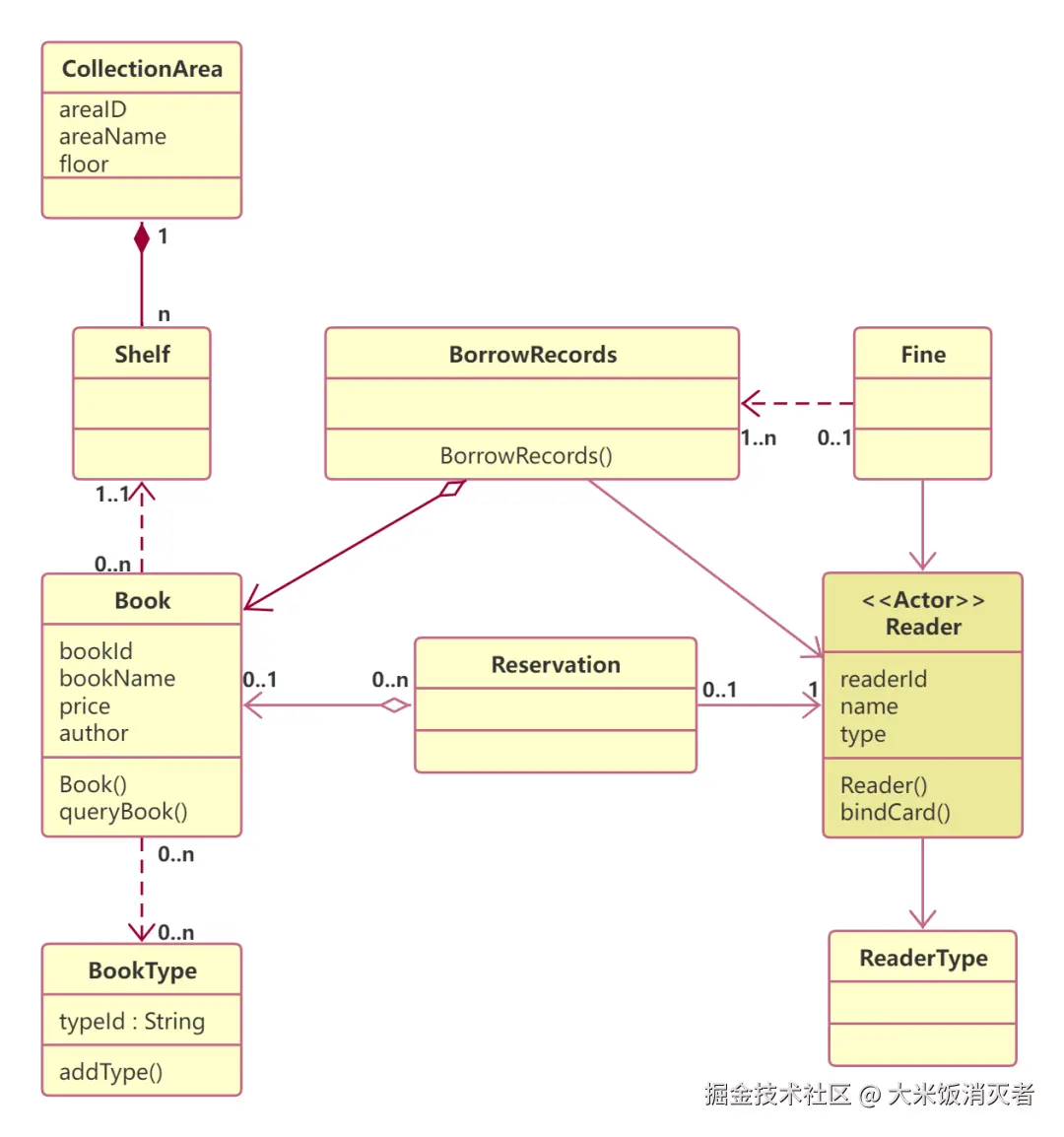
5.UML类图

下面的文章讲的挺好的,不赘述了:

www.processon.com/knowledge/c…

示例:

image.png

6.ER图

教程:

www.processon.com/knowledge/e…

示例:

image.png

7.甘特图

甘特图的绘制原则一般有以下3条:

1)任务具体可执行:每项任务必须是具体的可执行的工作,最好有明确的优先级;

2)任务分配合理:人力资源一定要和工作内容匹配,让合适的人做合适的事;

3)时间安排合理:时间期限不能由管理层拍脑门敲定,具体的执行人员一定要参与时间的评估,要给任务预留缓冲时间。

示例:

image.png

image.png