亿级洪流中的架构芭蕾:社交网络首页时间线的设计艺术

107 阅读5分钟

想象一下,你在Y——一个拥有10亿月活的国民级社交平台——上刚刚点击了发布按钮。你可能没有意识到,此刻的平台,每天正吞吐着近8亿条新鲜动态,平均每秒就有近万条内容试图争夺眼球。若遇到"全民盛事"或"顶流空降",流量峰值瞬间冲破每秒30万条也绝非天方夜谭。

这早已不是普通的信息展示,而是一场需要极高精度编排的数据风暴。今天,让我们深入幕后,探究那个让你流连忘返的"首页时间线",如何在如此恐怖的规模下,依然保持令人愉悦的流畅。

第一幕:朴素的开端与数据结构

最初的想法总是直接而单纯:每次用户下拉刷新,客户端就去数据库询问:"我关心的人都更新了什么?"

首先,我们来看支撑这一功能的核心数据模型设计:

erDiagram
    USER ||--o{ POST : "publishes"
    USER ||--o{ FOLLOW_RELATIONSHIP : "follows as follower"
    USER ||--o{ FOLLOW_RELATIONSHIP : "is followed as followee"
    
    POST {
        bigint id PK
        bigint author_id FK
        text content
        timestamp created_at
    }
    
    USER {
        bigint id PK
        varchar name
        varchar avatar_url
    }
    
    FOLLOW_RELATIONSHIP {
        bigint follower_id FK
        bigint followee_id FK
    }

基于这个模型,当请求你的首页时,系统会执行类似下面的查询:

SELECT post.*, user.* FROM post
  JOIN follow_relationship ON post.author_id = follow_relationship.followee_id
  JOIN user ON post.author_id = user.id
  WHERE follow_relationship.follower_id = current_user_id
  ORDER BY post.created_at DESC
  LIMIT 1000

逻辑清晰易懂:找到你关注的人,取出他们的动态,按时间排序,呈现最新的1000条。

但让我们计算一下现实的残酷: 假设有1亿用户同时在线,平均每人每2秒请求一次。这就是每秒5000万次查询。更可怕的是,如果平均每人关注了500个账号,数据库为了准备你的一次刷新,需要在500份数据中进行关联、排序与合并…… 折算下来,相当于每秒要进行 超过250亿次 的底层数据操作。

数据库的哀鸣:"这压力,我承受不来。" 💥

这种简单的拉取(Pull) 模式,在面对国民级数据洪流时,如同企图用一根水管疏浚长江,从设计上就注定了失败。

第二幕:范式转换:从"拉取"到"推送"

工程师们意识到问题的关键:为何要让海量请求反复"拉取"重复数据?何不主动"推送"一次?

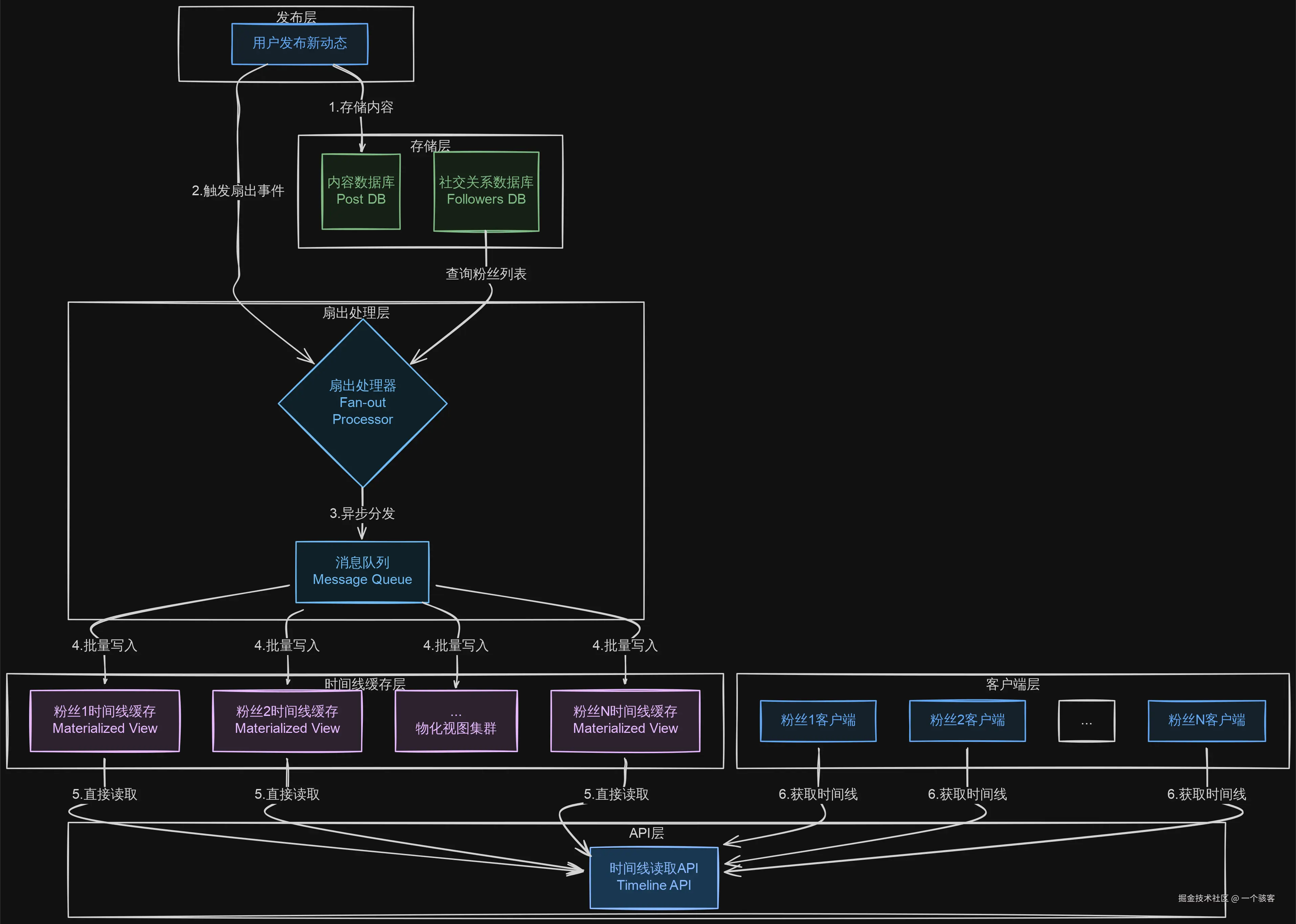
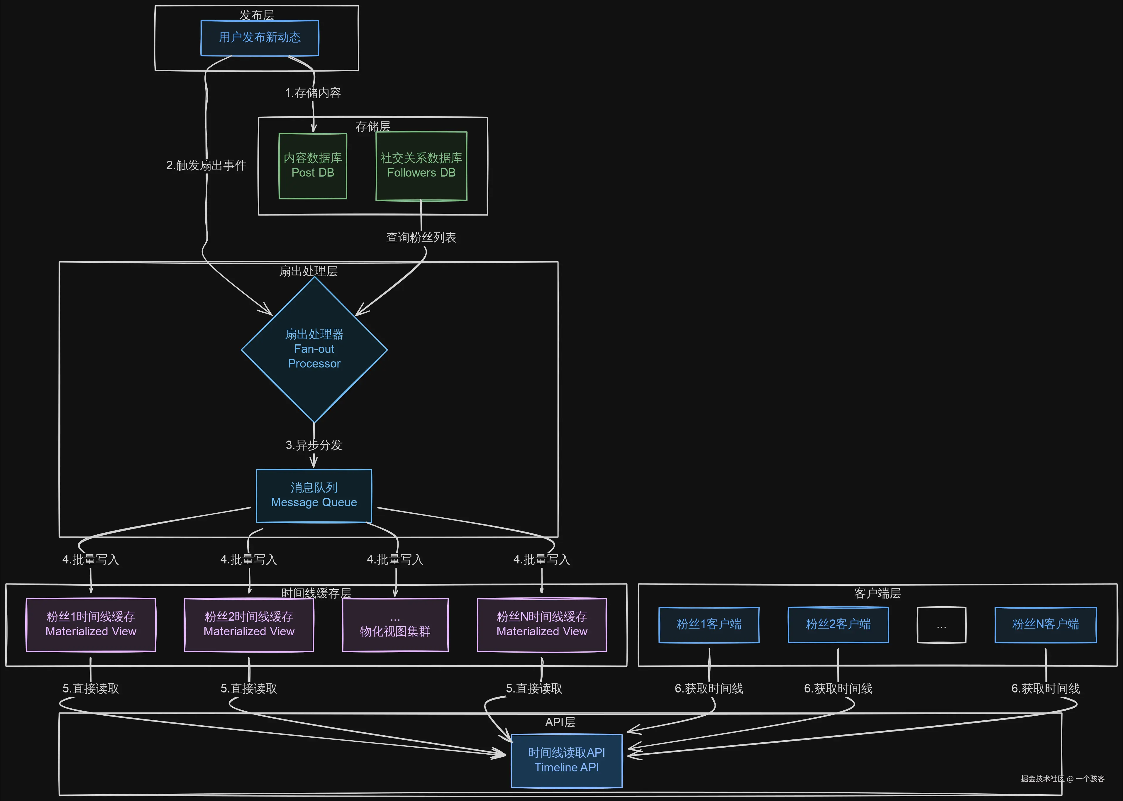
于是,核心模式 扇出(Fan-out) 被引入。

流程被彻底重构:

  1. 内容发布:你在Y发布一条动态。
  2. 粉丝列表查询:系统立刻检索你所有的粉丝(假设平均500人)。
  3. 异步投递:系统将这则新内容,异步"写入"到这500位粉丝各自预置的 个人时间线缓存 中。

fan-out-sample.svg

这个"缓存",在架构上被称为物化视图(Materialized View)。它遵循 以空间和写入复杂度换取读取性能 的黄金法则。读取首页变得极快——仅是从专属缓存中顺序读取。但发布动态的成本变高,从"一次写入"变为"500次写入"。

计算新方案的成本:假设每秒产生1.2万条新动态,平均扇出系数为500,则每秒需完成 600万次 缓存写入。这个数字依然巨大,但相比之前每秒250亿次的关联查询,已从"理论灾难"降维为"可解决的工程挑战"。

系统逻辑:"从被动查询(Pull)到主动分发(Push),这是本质的效率飞跃。"

第三幕:应对极端:长尾与巨头的挑战

真实的社交图谱遵循幂律分布。这套"推送系统"面临两类极端场景:

  1. 重度关注者:用户A关注了上万个账号。每秒涌入其个人缓存的数据量极大。工程洞察发现:此类用户存在严重的"信息过载",实际消费率很低。因此系统引入 采样降级(Sampling) :对其时间线进行智能采样,仅保证部分核心内容的投递。用户体验:"信息流似乎更清爽了?"(系统:成功卸载冗余负载🙃)

  2. 现象级创作者:例如一位坐拥2亿粉丝的超级明星发布动态。同步扇出任务列表瞬间爆炸:需要执行2亿次写入。若按常规流程,整个分发链路会立刻阻塞。

对此,任何形式的丢弃都是不可接受的。工程策略是:为巨头启用专用通道

  • 热点分离:明星的动态不进入常规的实时扇出流水线,而是被标记并写入一个独立的热点内容池
  • 读取时合并:当普通用户读取其物化时间线时,系统在返回结果前,实时地从热点池中查询并合并其关注的明星最新动态。这巧妙地将不可承受的同步写入洪峰,转化为了可被缓存和水平扩展的读取时查询压力

系统日志:"服务一个巨头,其数据波动堪比一场数字海啸。但正是他们,定义了平台的生态高度。"

总结:在性能与成本的钢丝上优雅行走

Y社交平台首页时间线的设计演进,是一场典型的大规模系统架构权衡实践

  • 核心策略转换:从简单但不可行的拉取(Pull) 模型,果断转向了基于扇出(Fan-out)推送(Push) 架构,这是应对海量并发读取的根本性方案。
  • 关键牺牲与收获:引入物化视图(Materialized View),明智地以更高的写入成本和存储空间为代价,换取了读取端的响应速度,实现了用户体验的质的飞跃。
  • 应对现实复杂性:没有一种架构能通吃所有场景。通过 读写分离 将明星动态导入热点内容池,以及对超重度用户时间线进行采样降级,系统巧妙地避开了幂律分布带来的“长尾”与“巨头”陷阱,确保了整体的稳定性与资源利用率。

最终,这套组合方案展示了一个核心工程哲学:优秀的架构不是寻找“完美”的解,而是在诸多约束下(性能、成本、复杂度)寻找到那个“恰到好处”的平衡点。当你在社交媒体上流畅地刷新信息流时,你所体验到的正是这种精密权衡后的结果。