er图生成的工具网站-超实用

88 阅读1分钟

1.2 产品定位

专为大学生技术论文设计的一键式ER图生成工具,将传统的3小时绘图时间缩短至3分钟。

1.3 MVP目标

验证核心假设:学生愿意使用在线工具替代Visio/Draw.io来生成论文ER图。

1.4 目标用户画像

  • 主要用户: 计算机/软件工程/信息系统专业本科生
  • 使用场景: 课程设计报告、毕业设计论文、学术论文撰写
  • 技术能力: 了解基础SQL和数据库概念
  • 痛点: 绘图耗时、格式不规范、布局调整繁琐

2. MVP功能范围

2.1 核心功能(P0 - 必须实现)

功能模块功能描述验收标准
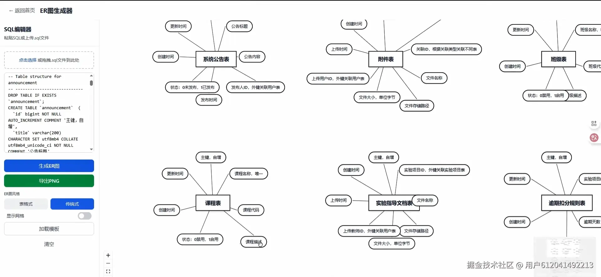
SQL导入生成ER图支持基础CREATE TABLE语句粘贴,自动识别主外键用户粘贴简单SQL语句后,5秒内生成可视化ER图
拖拽式编辑器基础实体和关系创建、连线功能支持1:1, 1:N, N:M三种关系类型
一键导出PNG导出带论文样式(含标题)的PNG图片图片尺寸适合A4纸插入,分辨率300dpi
预设模板库3个常见系统模板选课系统、电商系统、图书管理系统

2.2 功能流程图

用户访问网站 → 选择模板/粘贴SQL → 自动生成ER图 → 简单拖拽调整 → 点击导出 → 下载PNG → 插入论文

ertools.webshowall.com/

1.png

2.png