LangChain V1.0 核心解析(五):RAG、Agentic RAG

161 阅读23分钟

LangChain框架搭建RAG

加载模型

from dotenv import load_dotenv
from langchain_deepseek import ChatDeepSeek
from langchain_openai import ChatOpenAI,OpenAIEmbeddings

load_dotenv(override=True)

# 使用 DeepSeek 模型(避免 OpenAI 地区限制问题)
model = ChatOpenAI(model="glm-4.5", temperature=0)

# 使用本地嵌入模型(不需要 API 调用)
embeddings = OpenAIEmbeddings(
    model="embedding-3"
)

print("✅ 模型加载成功")

文档加载


## 2.文档加载
from langchain_community.document_loaders import TextLoader, Docx2txtLoader

# 读取基础数据文档
loader = TextLoader("sample_document.txt", encoding="utf-8")
documents = loader.load()

# 读取敏感数据文档
sensitive_loader = TextLoader("sensitive_document.txt", encoding="utf-8")
sensitive_documents = sensitive_loader.load()

print(documents[0].page_content)

文档切分


## 3.文档切分
from langchain_text_splitters import RecursiveCharacterTextSplitter

# 定义文档切分器
text_splitter = RecursiveCharacterTextSplitter(
    chunk_size=500,                      # 切分文本块大小
    chunk_overlap=50,                    # 文本块重叠大小
    separators=["\n\n", "\n", " ", ""]   # 按照换行符、空格等符号进行切分
)

# 基础数据文档切分
texts = text_splitter.split_documents(documents)

# 敏感数据文档切分
sensitive_texts = text_splitter.split_documents(sensitive_documents)

print(f"分割后的文本块数量: {len(texts)}")
print(texts[0].page_content)

文档向量存储与检索

pip install rank_bm25 faiss-cpu

创建向量存储(Faiss向量数据库)

from langchain_community.vectorstores import FAISS

# ================================1.普通数据入库=================================
# 创建并保存向量数据库,用于普通数据的检索
vector_store = FAISS.from_documents(texts, embeddings)
vector_store.save_local("faiss_index")

# 从本地加载向量数据库
vector_store = FAISS.load_local(
    "faiss_index",                        # 本地索引文件路径名称
    embeddings,                           # 嵌入模型
    allow_dangerous_deserialization=True  # 必须要加这个参数,否则会报错,允许反序列化
)
print("✅ 普通数据向量数据库创建并保存成功")

# =================================2.敏感数据入库=================================

# 创建并保存向量数据库,用于敏感数据的检索
sensitive_vector_store = FAISS.from_documents(sensitive_texts, embeddings)
sensitive_vector_store.save_local("sensitive_faiss_index")

# 从本地加载向量数据库
sensitive_vector_store = FAISS.load_local(
    "sensitive_faiss_index",                # 本地索引文件路径名称
    embeddings,                             # 嵌入模型
    allow_dangerous_deserialization=True    # 必须要加这个参数,否则会报错,允许反序列化
)
print("✅ 敏感数据向量数据库创建并保存成功")

加载并创建检索器


# 定义BM25Retriever,是一种基于关键词匹配的检索器
from langchain_community.retrievers import BM25Retriever
# 定义EnsembleRetriever,是一种将多个检索器组合起来的检索器
from langchain_classic.retrievers import EnsembleRetriever

# ================================1.普通数据入库=================================

# 1.创建BM25检索器
bm25_retriever = BM25Retriever.from_documents(texts)
bm25_retriever.k = 3

# 2.创建向量数据库检索器
faiss_retriever = vector_store.as_retriever(
    search_type="similarity",    # 相似度搜索
    search_kwargs={"k": 3}       # 返回top3结果
)

# 3.创建混合检索器
ensemble_retriever = EnsembleRetriever(
    retrievers=[faiss_retriever, bm25_retriever],  # 组合faiss和bm25检索器
    weights=[0.5, 0.5]                             # 给faiss和bm25检索器设置权重,分别为0.5
)
print("✅ 普通数据检索器建立成功")

# =================================2.敏感数据入库=================================

# 1.创建BM25检索器
sensitive_bm25_retriever = BM25Retriever.from_documents(sensitive_texts)
sensitive_bm25_retriever.k = 3

# 2.创建向量数据库检索器
sensitive_faiss_retriever = sensitive_vector_store.as_retriever(
    search_type="similarity",    # 相似度搜索
    search_kwargs={"k":3}       # 返回top3结果
)

# 3.创建混合检索器
sensitive_ensemble_retriever = EnsembleRetriever(
    retrievers=[sensitive_faiss_retriever, sensitive_bm25_retriever], # 组合faiss和bm25检索器
    weights=[0.5, 0.5]                   # 给faiss和bm25检索器设置权重,分别为0.5
)
print("✅ 敏感数据检索器建立成功")

基础RAG链构建

# 导入提示词ChatPromptTemplate
from langchain_core.prompts import ChatPromptTemplate
# 导入 RunnablePassthrough,用于将输入传递给下一个组件
from langchain_core.runnables import RunnablePassthrough
# 导入 StrOutputParser,用于将模型输出解析为字符串
from langchain_core.output_parsers import StrOutputParser

# 1.格式化文档的辅助函数
def format_docs(docs):
    return "\n\n".join(doc.page_content for doc in docs)

# 2.创建提示模板
template = """你是一个专业的问答助手。请根据以下提供的上下文信息来回答用户的问题。
如果上下文中没有相关信息,请诚实地告诉用户你不知道,不要编造答案。

上下文信息:
{context}

问题: {question}

回答:"""

prompt = ChatPromptTemplate.from_template(template)

# 3.创建检索链,文本检索阶段,用于将文本检索结果格式化为字符串
chain =  ensemble_retriever | format_docs

# 调用检索链,执行文本检索
retrieval = chain.invoke("LangChain是什么?")
print(f"检索到的内容:{retrieval}")
print("=" * 60)

# 4.创建大模型回答检索链,大模型生成阶段
retrieval_chain = (
    {"context": ensemble_retriever | format_docs, "question": RunnablePassthrough()}
    | prompt
    | model
    | StrOutputParser()
)

# 调用大模型回答检索链,执行大模型生成
content = retrieval_chain.invoke("LangChain是什么?")
print(f"大模型回复内容:{content}")

Agentic RAG概述介绍

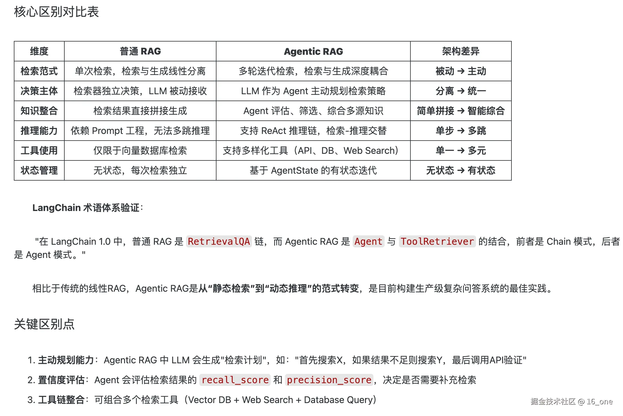
  Agentic RAG(代理增强检索生成) 它突破了传统 RAG 的"单次检索+生成"模式,将检索过程完全代理化(Agent-based),使 LLM 能够自主规划、迭代优化检索策略,并在多轮交互中动态调整知识获取方式。是 LangChain 1.0 引入的下一代检索增强生成范式

  是一种将Agent(智能体)的推理能力引入RAG流程的架构。它不再只是简单地执行“检索 -> 生成”的固定流水线,而是让一个由LLM驱动的智能体拥有自主权,能够根据问题的复杂程度,动态决定:

  • 是否需要检索?
  • 去哪里检索(内部知识库、互联网、API)?
  • 检索到的内容是否足够回答问题?
  • 如果不足,是否需要修改查询词重新检索?

  核心定义:Agentic RAG 通过将检索工具(Search、Database Query、API 调用)作为智能体的"感知-行动"循环的一部分,使 LLM 具备主动发现、评估、迭代和综合知识的能力,而非被动接收检索结果。

应用场景分析: 这种Agentic架构适用于需要动态决策的复杂场景:

  • 技术支持系统:根据用户问题的复杂度,自动决定是直接回答还是检索知识库
  • 智能客服:处理多步骤的客户请求,如"查询订单→验证身份→处理退款"
  • 研究助手:对于开放性研究问题,自动规划信息检索和分析步骤
  • 数据分析:结合SQL查询工具、可视化工具和解释工具,自动完成数据分析任务

image.png

image.png

将RAG封装为Tool

  将RAG检索功能封装为Tool是构建Agentic RAG系统的关键步骤。这个过程的本质是将原本独立的RAG链转换为Agent可以理解和调用的标准化工具。下面我们详细分析这个过程的逻辑和实现细节。

封装逻辑说明

  1. 功能抽象:将复杂的RAG检索逻辑抽象为一个简单的函数接口rag_search(query: str) -> str。这个函数接收用户查询作为输入,返回检索结果作为输出,屏蔽了内部文档加载、向量检索、答案生成等复杂细节。

  2. 标准化描述:通过Tool的description参数提供详细的功能说明。这个描述至关重要,因为它直接决定了LLM是否能正确理解Tool的用途并在合适的场景下调用它。一个好的Tool描述应该包含:

  • Tool的核心功能
  • 适用的查询类型
  • 返回结果的格式
  • 使用限制和注意事项
  1. 命名规范:Tool的name应该具有明确的业务含义,使用小写字母和下划线,便于LLM理解和调用。例如internal_knowledge_baserag_tool_1更具描述性。

定义网络搜索工具

pip install langchain-tavily

from langchain_tavily import TavilySearch

# 定义网络搜索工具tool,默认name为tavily_search
web_search = TavilySearch(max_results=2)

web_search.invoke("介绍一下LangChain这个框架")

定义基础数据知识库工具


from pydantic import BaseModel, Field
# 定义工具输入参数
from langchain_core.tools import StructuredTool

# 定义工具输入参数
class QAWithRetrievalArgs(BaseModel):
    query: str = Field(description="用户的问题")

def query_retrieval_knowledge(query: str) -> str:
    """
    一个基于LangChain知识库检索的问答工具。
    专门用于回答与 LangChain 相关的技术问题。

    ⚠️ 重要:此工具仅适用于 LangChain 相关问题!
    如果问题与 LangChain 无关,请使用网络搜索工具。
    """
    # 定义 LangChain 相关关键词
    langchain_keywords = [
        'langchain', 'langgraph', 'langsmith', 'lcel',
        'chain', 'agent', 'retriever', 'embedding', 'vector',
        'rag', 'prompt', 'llm', 'chatmodel', 'runnable',
        '链', '代理', '检索器', '向量', '提示词', '模型'
    ]

    # 检查查询是否包含 LangChain 相关关键词
    query_lower = query.lower()
    is_langchain_related = any(keyword in query_lower for keyword in langchain_keywords)

    # 如果查询与 LangChain 无关,返回提示
    if not is_langchain_related:
        return (
            "❌ 检测到此问题与 LangChain 知识库无关。\n"
            "建议:请使用网络搜索工具 (tavily_search_results_json) 来查找答案。\n"
            f"原始问题:{query}"
        )

    # 如果相关,则进行检索,返回检索文档内容
    retrieval_chain = ensemble_retriever | format_docs
    docs = retrieval_chain.invoke(query)

    # 检查检索结果质量
    if not docs or len(docs.strip()) < 50:
        return (
            f"⚠️ 知识库中未找到关于 '{query}' 的充分信息。\n"
            "建议:可以尝试使用网络搜索工具获取更多信息。"
        )

    return docs

# 定义工具StructuredTool
qa_tool = StructuredTool.from_function(
    func=query_retrieval_knowledge,        # 工具函数
    name="query_retrieval_knowledge",      # 工具名称
    description=(
        "🎯 专用于回答 LangChain 技术相关问题的知识库检索工具。\n"
        "适用范围:LangChain、LangGraph、LangSmith、LCEL、Agent、RAG、Retriever、Embedding、Prompt 等相关技术。\n"
        "⚠️ 限制:仅包含 LangChain 相关文档,不适用于其他领域问题(如烹饪、历史、科学等)。\n"
        "如果问题与 LangChain 无关,请使用网络搜索工具 tavily_search_results_json。"
    ),                                      # 工具描述
    args_schema=QAWithRetrievalArgs,        # 工具输入参数
    return_direct=False                     # 是否直接返回工具输出,而不是作为消息内容
)

result = qa_tool.invoke("LangChain这个框架是什么?")
print(result)

定义敏感数据知识库工具


# 定义高风险知识库敏感数据查询工具
class SensitiveKnowledgeQueryArgs(BaseModel):
    query: str = Field(description="查询的敏感主题或关键词")
    data_category: str = Field(
        description="数据类别:confidential(机密), internal(内部), sensitive(敏感)",
        default="confidential"
    )

def query_sensitive_knowledge(query: str, data_category: str = "confidential") -> str:
    """
    ⚠️ 高风险操作:基于 RAG 的敏感知识库检索

    使用向量检索 + BM25 混合检索敏感文档。
    包含机密文档、内部资料、敏感信息等。

    风险等级:🔴 高风险
    - 访问机密文档和敏感信息
    - 可能涉及商业机密、个人隐私
    - 需要权限验证和人工审核批准
    """
    print(f"\n🔴 [高风险操作] 敏感知识库 RAG 检索")
    print(f"   数据类别: {data_category}")
    print(f"   查询内容: {query}")

    # 1.定义敏感数据类别标签
    sensitive_categories = {
        "confidential": "🔴 机密级",
        "internal": "🟡 内部级",
        "sensitive": "🟠 敏感级"
    }

    # 2.获取类别标签
    category_label = sensitive_categories.get(data_category, "未知级别")

    # 3.使用敏感数据混合检索器进行 RAG 检索
    print(f"   正在检索敏感知识库...")
    retrieval_chain = sensitive_ensemble_retriever | format_docs
    docs = retrieval_chain.invoke(query)

    # 检查检索结果质量
    if not docs or len(docs.strip()) < 50:
        return (
            f"⚠️ 敏感知识库中未找到关于 '{query}' 的相关信息。\n"
            f"数据类别:{category_label}\n"
            f"提示:请确认查询关键词是否准确,或尝试使用不同的关键词。\n"
            f"可查询的类别:机密(confidential)、内部(internal)、敏感(sensitive)"
        )

    # 根据数据类别过滤结果(可选:基于文档内容中的密级标记)
    # 这里简单处理,返回所有检索结果

    # 格式化输出
    output = f"{category_label} 检索结果\n"
    output += "="*70 + "\n\n"
    output += "📋 检索到的敏感信息:\n\n"
    output += docs
    output += "\n\n" + "="*70
    output += f"\n\n⚠️ 安全警告:\n"
    output += f"- 以上为{category_label}信息,请妥善保管,不得外泄!\n"
    output += f"- 访问已记录,将用于安全审计\n"
    output += f"- 如需分享,请确保接收方具有相应权限\n"
    output += f"- 查询时间:{__import__('datetime').datetime.now().strftime('%Y-%m-%d %H:%M:%S')}"

    return output

# 定义工具StructuredTool.from_function
sensitive_knowledge_tool = StructuredTool.from_function(
    func=query_sensitive_knowledge,         # 工具函数
    name="query_sensitive_knowledge",       # 工具名称
    description=(
        "🔴 高风险操作:敏感知识库查询工具\n"
        "用于查询知识库中的机密文档、内部资料、敏感信息等受限数据。\n"
        "⚠️ 警告:此操作需要人工审核批准!\n"
        "适用场景:\n"
        "- 查询财务数据、战略规划等机密信息\n"
        "- 访问技术文档、人事信息等内部资料\n"
        "- 获取用户数据、客户信息等敏感数据\n"
        "安全提示:仅在必要时使用,确保有相应权限。"
    ),                                      # 工具描述
    args_schema=SensitiveKnowledgeQueryArgs,        # 工具输入参数
    return_direct=False                     # 是否直接返回工具输出,而不是作为消息内容
)

result = sensitive_knowledge_tool.invoke("查询一下2024年Q4财务报告数据")
print(result)


# 定义工具列表,将工具添加到列表中
tools = [qa_tool, web_search, sensitive_knowledge_tool]

Agent执行工具


from typing import TypedDict
from langchain.agents import create_agent
from langgraph.checkpoint.memory import InMemorySaver

# 创建并运行 Agent
class Context(TypedDict):
    user_role: str

# 创建线程ID
config = {"configurable": {"thread_id": "test-thread-final"}}

# 创建Agent
agent = create_agent(
    tools=tools,                  # 工具列表
    model=model,                  # 模型
    debug=False,                  # 是否开启调试模式,开启后会打印详细信息
    checkpointer=InMemorySaver(),  # 检查点保存器,用于保存和恢复Agent状态
    context_schema=Context       # 上下文模式,定义了Agent在运行时的上下文信息
)

# 执行Agent,使用流式输出模式
for event in agent.stream(
        {"messages": [{"role": "user", "content": "LangChain支持哪些模型?"}]},
        config=config,
        stream_mode="values",
        context={"user_role": "大模型工程师"}
    ):
        if "messages" in event:
            last_msg = event["messages"][-1]
            if last_msg.type == "ai":
                if hasattr(last_msg, 'tool_calls') and last_msg.tool_calls:
                    tool_call = last_msg.tool_calls[0]
                    print(f"🤖 [AI 决策]: 调用工具 -> {tool_call['name']}")
                    print(f"   参数: {tool_call.get('args', {})}")
                elif last_msg.content:
                    print(f"\n💬 [AI 回复]:\n{last_msg.content}")

询问复杂问题,需要多个工具协作完成

# 执行Agent,使用流式输出模式
for event in agent.stream(
        {"messages": [{"role": "user", "content": "比较RAG和Agentic RAG的区别,并推荐使用场景"}]},
        config=config,
        stream_mode="values",
        context={"user_role": "大模型工程师"}
    ):
        if "messages" in event:
            last_msg = event["messages"][-1]
            if last_msg.type == "ai":
                if hasattr(last_msg, 'tool_calls') and last_msg.tool_calls:
                    tool_call = last_msg.tool_calls[0]
                    print(f"🤖 [AI 决策]: 调用工具 -> {tool_call['name']}")
                    print(f"   参数: {tool_call.get('args', {})}")
                elif last_msg.content:
                    print(f"\n💬 [AI 回复]:\n{last_msg.content}")

构建Agentic RAG系统

  LangChain 1.0引入了强大的中间件系统,允许在Agent执行的关键节点插入自定义逻辑。在创建Agentic RAG系统是将Tool与LLM智能体结合的核心环节。这个过程涉及提示词工程、Agent创建和执行器中间件配置三个关键步骤,每个步骤都对最终系统的表现有重要影响。在实现Agentic RAG系统时,需要注意以下几个方面:

  • 提示词工程:精心设计的提示词能够引导LLM生成符合预期的输出。在Agentic RAG系统中,提示词应包含必要的上下文信息,以便LLM能够理解用户意图并生成相关内容。
  • Agent创建:使用LangChain 1.0的Agent类创建智能体。在创建时,需要指定LLM模型、工具列表和中间件配置。
  • 执行器中间件配置:在执行器中配置中间件,以便在Agent执行过程中插入自定义逻辑。例如,在RAG系统中,中间件可以用于检索相关文档、生成上下文信息等。

定义中间件

  本次实验将实现一个基于LangChain 1.0的Agentic RAG系统,该系统能够根据用户输入的问题,从知识库中检索相关信息,并使用LLM生成符合预期的回答。一共加入了以下几个组件:

  • 知识库:用于存储和检索相关信息的文档集合。

  • LLM模型:用于生成文本回答的语言模型。

  • 智能体(Agent):负责接收用户输入、调用工具(如检索知识库)、执行LLM生成回答的组件。

  • 中间件(Middleware):在智能体执行过程中插入自定义逻辑的组件,用于处理输入、输出、错误等情况。

    • before_model(SummarizationMiddleware上下文压缩):在LLM模型调用之前执行的中间件,用于压缩上下文信息,减少输入 tokens 数量。

    • wrap_tool_model(ToolRetryMiddleware工具自动重试):在调用工具(如知识库检索)时执行的中间件,用于自动重试工具调用,直到成功或达到最大重试次数。

    • after_model(ToolLoggingMiddleware 日志记录):在LLM模型调用之后执行的中间件,用于记录模型输出和调用信息,方便调试和分析。

    • after_model(ToolCallLimitMiddleware 工具调用次数限制):在LLM模型调用之后执行的中间件,用于限制工具调用次数,防止无限循环调用。

    • after_model(HumanInTheLoopMiddleware 人工干预):在LLM模型调用之后执行的中间件,用于人工干预模型输出,如检查回答是否符合预期、修正错误等。

上下文压缩中间件(before_model)

  • 核心作用:在上下文信息中压缩和提取关键信息,减少输入 tokens 数量,提高模型生成效率。
from langchain.agents.middleware import SummarizationMiddleware

# 定义摘要中间件
summarization_middleware = SummarizationMiddleware(
    model=ChatDeepSeek(model="deepseek-chat", temperature=0.1),    # 摘要模型
    max_tokens_before_summary=500,      # 触发摘要的最大 tokens 数量
    messages_to_keep=3,                 # 保留的对话历史消息数量
    summary_prompt="请将以下对话历史进行摘要,保留关键决策点和技术细节:\n\n{messages}\n\n摘要:"  # 摘要提示
)

自动工具重试中间件(wrap_tool_call)

  • 核心作用:当调用工具失败或者出错时,可以自动重试调用,直到达到最大重试次数或者成功为止。
from langchain.agents.middleware import ToolRetryMiddleware

# 定义重试中间件
retry_middleware = ToolRetryMiddleware(
    max_retries=3,    # 最大重试次数
    tools=["query_retrieval_knowledge", "tavily_search_results_json","query_sensitive_knowledge"],  # 要重试的工具列表
    retry_on=(ConnectionError, RuntimeError),              # 要重试的异常类型
    on_failure="return_message",                           # 失败时的处理方式,这里是返回失败信息
    backoff_factor=1.5                                     # 重试间隔因子,每次重试间隔会增加这个因子倍
)

Tool 调用日志中间件(after_model)

  • 核心作用:对Tool工具调用时收集调用信息,如调用次数、调用参数、调用结果等日志信息。
"""
Tool 调用日志中间件

功能:
1. 记录所有工具调用的详细信息
2. 性能统计和分析
3. JSON 文件持久化
4. 异常检测和告警
"""

import json
import time
from datetime import datetime
from pathlib import Path
from typing import Any, Dict, List, Optional, Callable
from langchain.agents.middleware import AgentMiddleware, ModelRequest, ModelResponse,   AgentState

class ToolCallLogger:
    """工具调用日志记录器"""

    def __init__(self, log_dir: str = "LangChain_AgenticRAG/logs"):
        self.log_dir = Path(log_dir)
        self.log_dir.mkdir(parents=True, exist_ok=True)
        self.current_session_logs: List[Dict[str, Any]] = []
        self.session_start_time = datetime.now()
        self.tool_call_times: Dict[str, float] = {}  # 记录工具调用开始时间

        # Token 使用统计
        self.total_input_tokens = 0
        self.total_output_tokens = 0
        self.total_tokens = 0
        self.cache_hit_tokens = 0

    def get_log_file_path(self) -> Path:
        """获取当前日志文件路径"""
        date_str = datetime.now().strftime("%Y%m%d")
        return self.log_dir / f"tool_calls_{date_str}.json"

    def log_tool_call(
        self,
        tool_name: str,
        tool_input: Any,
        tool_output: Any,
        success: bool,
        error: Optional[str] = None,
        metadata: Optional[Dict[str, Any]] = None,
        token_usage: int = 0,
    ):
        """记录单次工具调用"""
        log_entry = {
            "timestamp": datetime.now().isoformat(),
            "tool_name": tool_name,
            "input": str(tool_input)[:500],  # 限制长度
            "output": str(tool_output)[:1000] if success else None,
            "success": success,
            "error": error,
            "metadata": metadata or {},
            "token_usage": token_usage,
        }

        self.current_session_logs.append(log_entry)

        # 实时写入文件
        self._append_to_file(log_entry)

        # 打印日志
        status = "✅" if success else "❌"
        if not success and error:
            print(f"   Error: {error}")

    def accumulate_tokens(
        self,
        input_tokens: int,
        output_tokens: int,
        total_tokens: int,
        cache_hit: int = 0
    ):
        """累计 token 使用量"""
        self.total_input_tokens += input_tokens
        self.total_output_tokens += output_tokens
        self.total_tokens += total_tokens
        self.cache_hit_tokens += cache_hit

        print(f"📊 [Token Usage] 输入: {input_tokens}, 输出: {output_tokens}, 总计: {total_tokens}")
        if cache_hit > 0:
            print(f"   缓存命中: {cache_hit} tokens")

    def _append_to_file(self, log_entry: Dict[str, Any]):
        """追加日志到文件"""
        log_file = self.get_log_file_path()

        # 读取现有日志
        if log_file.exists():
            with open(log_file, 'r', encoding='utf-8') as f:
                try:
                    logs = json.load(f)
                except json.JSONDecodeError:
                    logs = []
        else:
            logs = []

        # 添加新日志
        logs.append(log_entry)

        # 写回文件
        with open(log_file, 'w', encoding='utf-8') as f:
            json.dump(logs, f, indent=2, ensure_ascii=False)

    def get_statistics(self) -> Dict[str, Any]:
        """获取统计信息"""
        if not self.current_session_logs:
            return {"message": "No logs yet"}

        total_calls = len(self.current_session_logs)
        successful_calls = sum(1 for log in self.current_session_logs if log["success"])
        failed_calls = total_calls - successful_calls

        # 统计工具使用次数
        tool_counts = {}
        for log in self.current_session_logs:
            tool_name = log["tool_name"]
            tool_counts[tool_name] = tool_counts.get(tool_name, 0) + 1

        return {
            "total_calls": total_calls,
            "successful_calls": successful_calls,
            "failed_calls": failed_calls,
            "success_rate": f"{(successful_calls/total_calls*100):.1f}%" if total_calls > 0 else "0%",
            "tool_usage": tool_counts,
            "token_usage": {
                "total_input_tokens": self.total_input_tokens,
                "total_output_tokens": self.total_output_tokens,
                "total_tokens": self.total_tokens,
                "cache_hit_tokens": self.cache_hit_tokens
            },
            "session_duration": str(datetime.now() - self.session_start_time)
        }

    def print_statistics(self):
        """打印统计信息"""
        stats = self.get_statistics()
        print("\n" + "="*70)
        print("📊 Tool Call Statistics")
        print("="*70)
        for key, value in stats.items():
            print(f"  {key}: {value}")
        print("="*70)


class ToolLoggingMiddleware(AgentMiddleware):
    """
    创建工具日志中间件
    使用 @wrap_model_call 装饰器从 ModelRequest 获取消息历史
    """
    def __init__(self, log_dir: str = "LangChain_AgenticRAG/logs"):
        super().__init__()
        self.logger = ToolCallLogger()


    def after_model(self,state: AgentState, runtime) -> None:
        """
        从 ModelRequest 中获取消息历史,记录工具调用信息

        Args:
            request: ModelRequest 包含 state (包括 messages)
            handler: 处理函数,执行实际的模型调用

        Returns:
            ModelResponse 模型响应
        """
        # 从 state 获取消息历史
        messages = state.get("messages", [])

        # print(f"🔍 [Tool Logging] 分析消息历史,{messages} 消息")

        # 检查消息历史中的工具调用和结果
        for msg in messages:
            # 检测 AI 消息并提取 token 使用信息
            if hasattr(msg, 'type') and msg.type == 'ai':
                # 优先从 usage_metadata 获取
                if hasattr(msg, 'usage_metadata') and msg.usage_metadata:
                    input_tokens = msg.usage_metadata.get('input_tokens', 0)
                    output_tokens = msg.usage_metadata.get('output_tokens', 0)
                    total_tokens = msg.usage_metadata.get('total_tokens', 0)

                    # 获取缓存命中信息
                    cache_hit = 0
                    if 'input_token_details' in msg.usage_metadata:
                        cache_hit = msg.usage_metadata['input_token_details'].get('cache_read', 0)

                    # 累计 token
                    self.logger.accumulate_tokens(input_tokens, output_tokens, total_tokens, cache_hit)

                # 备选:从 response_metadata 获取
                elif hasattr(msg, 'response_metadata') and msg.response_metadata:
                    token_usage = msg.response_metadata.get('token_usage', {})
                    if token_usage:
                        input_tokens = token_usage.get('prompt_tokens', 0)
                        output_tokens = token_usage.get('completion_tokens', 0)
                        total_tokens = token_usage.get('total_tokens', 0)
                        cache_hit = token_usage.get('prompt_cache_hit_tokens', 0)

                        # 累计 token
                        self.logger.accumulate_tokens(input_tokens, output_tokens, total_tokens, cache_hit)

            # 检测 AI 消息中的工具调用请求
            if hasattr(msg, 'tool_calls') and msg.tool_calls:
                for tool_call in msg.tool_calls:
                    # tool_call 可能是字典或对象,需要兼容两种方式
                    if isinstance(tool_call, dict):
                        tool_name = tool_call.get('name', 'unknown')
                        tool_args = tool_call.get('args', {})
                        tool_id = tool_call.get('id', 'unknown_id')
                    else:
                        tool_name = getattr(tool_call, 'name', 'unknown')
                        tool_args = getattr(tool_call, 'args', {})
                        tool_id = getattr(tool_call, 'id', 'unknown_id')

                    # 记录工具调用开始时间
                    if tool_id not in self.logger.tool_call_times:
                        self.logger.tool_call_times[tool_id] = time.time()
                        print(f"\n🔧 [Tool Logging] 检测到工具调用: {tool_name}")
                        print(f"   工具ID: {tool_id}")
                        print(f"   参数: {str(tool_args)[:200]}...")

            # 检测工具返回消息
            if hasattr(msg, 'type') and msg.type == 'tool':
                tool_name = getattr(msg, 'name', 'unknown')
                tool_content = getattr(msg, 'content', '')
                tool_call_id = getattr(msg, 'tool_call_id', 'unknown_id')
                token_usage = getattr(msg, 'token_usage', 0)

                # 判断是否成功
                success = not tool_content.startswith('❌') and not tool_content.startswith('Error')
                error_msg = tool_content if not success else None

                # 记录日志
                self.logger.log_tool_call(
                    tool_name=tool_name,
                    tool_input="[从消息历史提取]",
                    tool_output=tool_content,
                    success=success,
                    error=error_msg,
                    metadata={
                        "tool_call_id": tool_call_id,
                        "timestamp": datetime.now().isoformat(),
                        "message_type": msg.type
                    },
                    token_usage=token_usage
                )
        # 打印当前统计信息
        self.logger.print_statistics()


# 实例化日志中间件
logging_middleware = ToolLoggingMiddleware(log_dir="./logs")

工具调用限制中间件(after_model)

  • 核心作用:对工具调用设置最大次数限制,避免对工具的滥用。

  • 注意:一个ToolCallLimitMiddleware里面的tool_name只能限制一个工具,如果想要限制多个工具的话就需要定义多个中间件来实现


from langchain.agents.middleware import ToolCallLimitMiddleware

# 限制 query_retrieval_knowledge 工具调用次数
retrieval_limit_middleware = ToolCallLimitMiddleware(
    tool_name="query_retrieval_knowledge",
    run_limit=3,  # 每次运行最多调用 3 次
    exit_behavior="continue"  # 超限后继续执行,但阻止工具调用
)

# 限制 query_sensitive_knowledge 工具调用次数
sensitive_limit_middleware = ToolCallLimitMiddleware(
    tool_name="query_sensitive_knowledge",
    run_limit=3,  # 每次运行最多调用 3 次
    exit_behavior="continue"  # 超限后继续执行,但阻止工具调用
)

HITL 人工干预中间件(after_model)

  • 核心作用:监控敏感知识库查询时,可以通过人工干预进行审核,确保查询结果的准确性和安全性。

from langchain.agents.middleware import HumanInTheLoopMiddleware

# 创建官方 HITL 中间件,监控敏感知识库查询工具
official_hitl_middleware = HumanInTheLoopMiddleware(
    interrupt_on={"query_sensitive_knowledge": True},  # 监控敏感知识库查询工具
    description_prefix="需要人工批准才能查询敏感知识库"    # 提示前缀
)

动态提示词中间件(wrap_model_call)

  • 核心作用:能够根据检索次数来动态调整系统提示词,以提高检索效果。

  • 注意:这里使用的装饰器dynamic_prompt,其实是wrap_model_call类型的中间件,包裹在model运行的生命周期里!

  • 执行时机:在模型调用时动态修改 system prompt


from langchain.agents.middleware import dynamic_prompt

@dynamic_prompt
def rag_optimized_prompt(request: ModelRequest) -> str:
    """
    根据检索状态动态生成提示词
    核心逻辑:通过分析消息历史中的工具调用次数,确定当前所处的 RAG 阶段
    """
    messages = request.messages if hasattr(request, 'messages') else []

    # 统计所有工具调用中的知识库查询次数(包括检索和敏感查询)
    retrieval_count = 0
    for msg in messages:
        if hasattr(msg, 'tool_calls') and msg.tool_calls:
            for tool_call in msg.tool_calls:
                name = tool_call.name if hasattr(tool_call, 'name') else tool_call.get('name')
                # 统计知识库查询次数(包括检索和敏感查询)
                if name == 'query_retrieval_knowledge' or name == 'tavily_search_results_json' or name == 'query_sensitive_knowledge':
                    retrieval_count += 1

    print(f"DEBUG: 当前累计检索次数: {retrieval_count}")

    # 基础提示词
    base_prompt = """你是一个智能知识助手,能够自主检索信息并回答问题。

    🔧 可用工具说明:
    1. query_retrieval_knowledge: 专门用于 LangChain 技术问题(LangChain、LangGraph、Agent、RAG、Retriever 等)
    2. tavily_search_results_json: 用于通用问题的网络搜索(烹饪、历史、科学、新闻等)
    3. query_sensitive_knowledge: 🔴 高风险工具 - 查询敏感知识库(财务数据、战略规划、客户信息等机密资料)

    ⚠️ 工具选择原则:
    - 如果问题涉及 LangChain 相关技术 → 使用 query_retrieval_knowledge
    - 如果问题与 LangChain 无关(如烹饪、历史、科学等) → 直接使用 tavily_search_results_json
    - 如果问题涉及敏感数据查询(财务、战略、客户、人事等) → 使用 query_sensitive_knowledge
    - 不要对非 LangChain 问题调用知识库检索工具

    🔴 高风险工具使用注意事项:
    - query_sensitive_knowledge 需要人工审核批准才能执行
    - 仅在用户明确请求查询机密/敏感信息时使用
    - 调用此工具后,系统会暂停等待管理员批准
    - 适用场景:财务报告、战略规划、客户档案、人事薪资、技术文档等

    请遵循以下流程:
    1. 分析用户问题的类型和复杂度
    2. 判断问题是否与 LangChain 相关,或是否涉及敏感数据
    3. 选择合适的检索工具
    4. 评估检索结果的质量(覆盖率、完整性、相关性)
    5. 如果结果不足,主动进行补充检索
    6. 综合所有信息生成最终回答
    """

    # 初始状态:未进行任何知识库查询
    if retrieval_count == 0:
        return base_prompt + """

        【当前状态:初始阶段】
        ⚠️ 重要:你还没有进行任何检索!

        请先判断问题类型:
        - 如果是 LangChain 相关问题 → 使用 query_retrieval_knowledge
        - 如果是其他领域问题 → 使用 tavily_search_results_json
        - 如果涉及敏感数据查询 → 使用 query_sensitive_knowledge(需人工批准)

        ❌ 禁止在没有检索的情况下直接回答问题。
        """

    # 信息评估阶段:已进行 1-2 次知识库查询
    elif retrieval_count < 3:
        return base_prompt + f"""

        【当前状态:信息评估(已检索 {retrieval_count} 次)】
        请检查上一步工具返回的搜索结果:
        1. 信息是否覆盖了用户问题的全部维度?
        2. 多个来源的信息是否一致?

        👉 决策路径:
        - 如果信息不足或有歧义 -> 请换个关键词或角度进行补充检索。
        - 如果信息已经充分 -> 请根据上下文生成最终回答。
        """

    # 最终回答阶段:已进行 3 次及以上知识库查询
    else:
        return base_prompt + f"""

        【当前状态:最终回答(已检索 {retrieval_count} 次)】
        🛑 已达到最大检索次数限制,请停止检索!

        请必须基于当前已有的所有信息,生成最终的回答。
        如果检索到的信息仍不能完全回答问题,请诚实地说明信息的局限性或缺失部分。
        """

集成中间件到Agent

  • 注意:after_model的注册顺序与最终执行顺序相反,是逆序执行,所以需要注意注册顺序,HITL人工干预中间件能够中断程序的要放在执行的最后,注册顺序为第一位置,下面顺序和截图都做过了修改!

# 中间件列表 (注意顺序)
middlewares = [
        
    # before_model: 准备阶段,上下文压缩中间件
    summarization_middleware,
    
    # wrap_model_call: 模型调用包裹,智能切换系统提示词
    rag_optimized_prompt,
    
    # after_model: 后处理(逆序执行,所以倒着写)
    official_hitl_middleware,        # 最后执行:人工审核(可能中断)
    logging_middleware,              # 倒数第二:记录日志
    sensitive_limit_middleware,      # 倒数第三:限制敏感工具
    retrieval_limit_middleware,      # 最先执行:限制检索工具
    
    # wrap_tool_call: 工具调用包裹
    retry_middleware,
]

from typing import TypedDict
from langchain.agents import create_agent
from langgraph.checkpoint.memory import InMemorySaver

# 创建并运行 Agent
class Context(TypedDict):
    user_role: str

# 配置线程 ID
config = {"configurable": {"thread_id": "test-thread-final"}}

# 创建 Agent
agent = create_agent(
    tools=tools,
    model=model,
    middleware=middlewares,
    debug=False,                    # 关闭调试模式
    checkpointer=InMemorySaver(),   # 内存检查点,用于存储状态
    context_schema=Context         # 上下文模式,定义了状态的结构
)

** 测试HITL中间件触发

# 导入 Command 用于恢复执行
from langgraph.types import Command
# 导入 HITL 相关类
from langchain.agents.middleware.human_in_the_loop import (
    HITLResponse,
    ApproveDecision,
    EditDecision,
    RejectDecision
)

def run_hitl_interactive_test():
    """
    运行 HITL 人工干预交互式测试
    参考 HITL_demo.py 的完整流程
    """
    print("\n" + "="*70)
    print("🚀 开始执行 Agentic RAG 测试 (HITL 人工干预模式)")
    print("="*70)

    # 测试提示词:触发敏感知识库查询
    user_input = "帮我查询一下2024年Q4财务报告数据的详细内容。"
    print(f"\n[用户]: {user_input}")

    # === 第一步:初始执行 ===
    print("\n[系统]: 开始处理请求...")

    for event in agent.stream(
        {"messages": [{"role": "user", "content": user_input}]},
        config=config,
        stream_mode="values",
        context={"user_role": "财务分析师"}
    ):
        if "messages" in event:
            last_msg = event["messages"][-1]
            if last_msg.type == "ai" and hasattr(last_msg, 'tool_calls') and last_msg.tool_calls:
                print(f"[AI 决策]: 准备调用工具 -> {last_msg.tool_calls[0]['name']}")

    # === 第二步:观察中断状态 ===
    snapshot = agent.get_state(config)

    print(f"\n--- 🛑 执行已暂停 (HITL Middleware 触发) ---")
    print(f"下一步骤: {snapshot.next}")
    print(f"任务数量: {len(snapshot.tasks) if snapshot.tasks else 0}")

    # 检查是否有待处理的任务(表示中断发生)
    if snapshot.tasks:
        last_message = snapshot.values["messages"][-1]

        if hasattr(last_message, "tool_calls") and last_message.tool_calls:
            tool_call = last_message.tool_calls[0]

            print(f"\n{'='*70}")
            print("🔴 检测到高风险操作:敏感知识库查询")
            print(f"{'='*70}")
            print(f"工具名称: {tool_call['name']}")
            print(f"查询内容: {tool_call['args'].get('query', 'N/A')}")
            print(f"数据类别: {tool_call['args'].get('data_category', 'confidential')}")
            print(f"{'='*70}")

            # === 第三步:人工决策 ===
            approval = input("\n[管理员]: 是否批准此操作? (y/n/e[编辑]): ").strip().lower()

            if approval == 'y':
                # === 批准操作 ===
                print("\n[系统]: ✅ 操作已批准,继续执行...")

                hitl_response = HITLResponse(
                    decisions=[ApproveDecision(type="approve")]
                )

                # 第四步:恢复执行
                for event in agent.stream(
                    Command(resume=hitl_response),
                    config=config,
                    stream_mode="values"
                ):
                    if "messages" in event:
                        last_msg = event["messages"][-1]
                        if last_msg.type == "tool":
                            print(f"\n[工具输出]:\n{last_msg.content}")
                        elif last_msg.type == "ai" and last_msg.content:
                            print(f"\n[AI 最终回复]: {last_msg.content}")

            elif approval == 'e':
                # === 编辑操作 ===
                print("\n[系统]: ✏️  编辑模式...")
                print(f"当前参数: {tool_call['args']}")

                new_query = input(f"新查询内容 (当前: {tool_call['args'].get('query', '')},留空保持不变): ").strip()
                new_category = input(f"新数据类别 (当前: {tool_call['args'].get('data_category', 'confidential')},留空保持不变): ").strip()

                updated_args = tool_call['args'].copy()
                if new_query:
                    updated_args['query'] = new_query
                if new_category:
                    updated_args['data_category'] = new_category

                print(f"\n[系统]: 使用更新后的参数继续执行...")
                print(f"更新后的参数: {updated_args}")

                hitl_response = HITLResponse(
                    decisions=[EditDecision(
                        type="edit",
                        edited_action={
                            "name": tool_call['name'],
                            "args": updated_args
                        }
                    )]
                )

                for event in agent.stream(
                    Command(resume=hitl_response),
                    config=config,
                    stream_mode="values"
                ):
                    if "messages" in event:
                        last_msg = event["messages"][-1]
                        if last_msg.type == "tool":
                            print(f"\n[工具输出]:\n{last_msg.content}")
                        elif last_msg.type == "ai" and last_msg.content:
                            print(f"\n[AI 最终回复]: {last_msg.content}")

            else:
                # === 拒绝操作 ===
                print("\n[系统]: ❌ 操作被拒绝")

                rejection_reason = input("拒绝原因 (可选): ").strip() or "操作被管理员拒绝,权限不足"

                hitl_response = HITLResponse(
                    decisions=[RejectDecision(
                        type="reject",
                        message=rejection_reason
                    )]
                )

                for event in agent.stream(
                    Command(resume=hitl_response),
                    config=config,
                    stream_mode="values"
                ):
                    if "messages" in event:
                        last_msg = event["messages"][-1]
                        if last_msg.type == "ai" and last_msg.content:
                            print(f"\n[AI 回复]: {last_msg.content}")
                        elif last_msg.type == "tool":
                            print(f"\n[工具消息]: {last_msg.content}")

                print("\n[系统]: 流程已终止")
        else:
            print("⚠️  没有检测到待处理的工具调用")
    else:
        print("ℹ️  流程已完成,没有触发中断")
        if snapshot.values.get("messages"):
            last_msg = snapshot.values["messages"][-1]
            if last_msg.type == "ai" and last_msg.content:
                print(f"\n[最终回复]: {last_msg.content}")

    print("\n" + "="*70)
    print("✅ HITL 测试完成!")
    print("="*70)

    # 打印统计信息
    print("\n📊 中间件统计信息:")
    logging_middleware.logger.print_statistics()