SWATH-MS数据可重复性研究

17 阅读3分钟

如今蛋白组学研究方法在近年来受到了越来越广泛的应用,各种不同的蛋白组学研究方法也在不断的推陈出新,检测精度,灵敏度,以及广度都在不断的提升。对于蛋白质组学研究来说,出发点多是大规模研究多个蛋白的表达特性来达到鉴定新的标志物的目的。由此以来,shotgun proteomics作为大规模分析的蛋白组学研究手段在研究蛋白组学初期很适用。但是shotgun proteomics虽然涉猎广,但是鉴定的精度却相对较低。相反,靶向研究组学胜在精准度,鉴定的蛋白数量却会打些折扣。因此,研究者们一直想要寻找结合精度和广度两个特征的蛋白组学研究方法。SWATH正好能够满足这两个特征。

20221219-7114-SWATH-MS数据可重复性研究.png

SWATH-MS数据可重复性研究-百泰派克生物

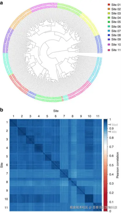
SWATH是一项真正意义上的全景质谱检测手段,能够检测复杂样品中几乎所有分子。SWATH的原理是通过将MS质谱分成多个小窗口,再对每个窗口的每个离子进行MS/MS检测,从而达到对所有分子的深度检测。同时SWATH的检测精度与MRM靶向蛋白组学鉴定处于相当水平。集合了检测广度和精度两大优势,SWATH是研究者们研究蛋白组学的理想手段。 但是在此之前,SWATH的研究数据的重复度只在实验室内部得到很好的验证,而对于不同的实验室之间SWATH数据重复度还没有得到验证。由于复杂的样品往往受到的影响因素较多,数据的重复度相对较低。因此,这篇文章主要研究了SWATH在世界上不同的实验室之间的数据鉴定重复度的问题。这个研究统计了全世界11个不同的实验室中使用SWATH鉴定的数据重复度情况。

20221219-7968-SWATH-MS数据可重复性研究-1.png

* 结果表明在11个实验室中鉴定的蛋白总数大体是一致的,基本都位于4000左右的范围。

20221219-8793-SWATH-MS数据可重复性研究-2.png

* 作者进一步分析了同一实验室和不同实验室间变异系数的范围,结果表明标准品和HEK293蛋白的变异系数均在20%左右。

20221219-9683-SWATH-MS数据可重复性研究-3.png

* 另外,对标准品和样品的动态范围分析也都呈现良好的线性结果

20221219-0992-SWATH-MS数据可重复性研究-4.png

20221219-2298-SWATH-MS数据可重复性研究-5.png

实验结论

综上,结果表明在这11个实验室使用SWATH能够在HEK293T细胞中重复地鉴定至少4000个蛋白。并且,蛋白鉴定的变异系数低,蛋白鉴定均呈现相似的线性动态,并且蛋白聚类和相关性分析也都一致。因此,结论就是SWATH不仅在实验室内部有着高重复度,在实验室间的数据重现行也是极高的,这也再次验证SWATH鉴定的可靠性。