80C51实验4-动态数码管显示

95 阅读2分钟

本实验使用51单片机来控制动态数码管显示。

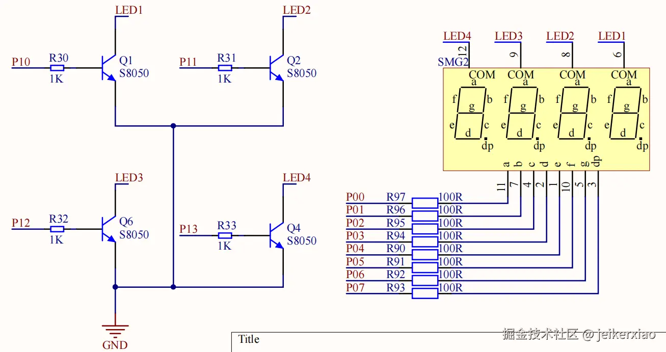
先看硬件原理图:

从原理图中可以看到 P1 进行数码管的位选,选择哪一位数码管亮。

其中的P10、P11、P12、P13分别对应4个数码管。

也是通过S8050 NPN三极管来控制,小电流控制大电流。

其中P0进行数码管段选控制。控制一个数码管上哪几个上灯亮,表现为这个数码码显示的内容。

image.png

#include<reg51.h>

//--定义使用的IO口--//
#define GPIO_PLACE P1	// 位选:控制哪一个数码管显示
#define GPIO_DIG   P0	// 段选:控制这个数码管显示的内容

//--定义全局变量--//
// 位选控制   查表的方法控制
unsigned char code DIG_PLACE[8] = {
0xfe,0xfd,0xfb,0xf7,0xef,0xdf,0xbf,0x7f};   

// 段选控制   控制单个数码管的显示:
// 0、1、2、3、4、5、6、7、8、9、A、b、C、d、E、F的显示码
unsigned char code DIG_CODE[17] = {
0x3f,0x06,0x5b,0x4f,0x66,0x6d,0x7d,0x07,
0x7f,0x6f,0x77,0x7c,0x39,0x5e,0x79,0x71};


unsigned char DisplayData[4];
//用来存放要显示的4位数的值

//--声明全局函数--//
void DigDisplay();           //动态显示函数

void main(void)
{
	unsigned char i;

	for(i=0; i<4; i++)
	{
		DisplayData[i] = DIG_CODE[i];	
	}
	while(1)
	{
		DigDisplay();
	}				
}

/*******************************************************************************
* 函 数 名         : DigDisplay
* 函数功能		   : 使用数码管显示
* 输    入         : 无
* 输    出         : 无
*******************************************************************************/

void DigDisplay()
{
	unsigned char i;
	unsigned int j;

	for(i=0; i<4; i++)
	{
		GPIO_PLACE = ~DIG_PLACE[i];	 //发送位选	 
		GPIO_DIG = DisplayData[3-i];     //发送段码
		j = 10;				 //扫描间隔时间设定
		while(j--);	
		GPIO_DIG = 0x00;//消隐
	}
}

4位数码管显示数字。

#include<reg52.h>

/*************************共阴数码管****************************/
unsigned char code Disp_Tab[] = {0x3f,0x06,0x5b,0x4f,0x66,0x6d,0x7d,0x07,0x7f,0x6f,0x40};

void delay()
{
	unsigned int i=50000;
	while(i--);
}


void main()
{
	unsigned char i = 0;
	P0 = 0x3f;		//上电数码管显示0
	P1 = 0xff;		//位选打开

	while(1)
	{
		for(i = 0; i < 8; i++)		//循环8次
		{
			P0 =  Disp_Tab[i];
			delay();
		}
	}
}