项目架构分析:Moltbot

222 阅读22分钟

项目架构分析:Moltbot

分析日期: 2026-01-31 仓库: github.com/moltbot/mol… 版本: 2026.1.27-beta.1


执行摘要

Moltbot 是一个运行在用户设备上的个人 AI 助手平台,提供本地优先的网关,用于通过多个消息渠道与 AI 模型交互。该系统由以下部分组成:

  1. 网关控制平面 - 基于 WebSocket 的中央服务器,管理会话、渠道和 agent 执行
  2. 多渠道支持 - 原生集成 13+ 消息平台(WhatsApp、Telegram、Slack、Discord、Google Chat、Signal、iMessage、BlueBubbles、Microsoft Teams、Matrix、Zalo、Zalo Personal、WebChat)
  3. AI Agent 运行时 - 嵌入式 Pi Agent,支持工具/块流式传输、模型无关设计
  4. 配套应用 - macOS 菜单栏应用、iOS/Android 移动节点
  5. 可扩展插件系统 - 支持自定义渠道和提供商插件

该架构优先考虑本地优先部署用户隐私多模态交互(文本、语音、画布、媒体)。


业务功能

核心目的

Moltbot 提供一个个人的、单用户 AI 助手,感觉本地化、快速且始终在线。与基于云的 SaaS 助手不同,Moltbot 运行在用户自己的基础设施上,让他们完全掌控自己的数据和 AI 交互。

关键业务能力

1. 统一的多渠道收件箱
  • 解决的问题: 用户每天在多个消息平台上互动;在每个平台上切换 AI 工具非常繁琐
  • 解决方案: 可从所有现有渠道(WhatsApp、Telegram、Slack、Discord 等)访问的单一 AI 助手
  • 价值: 在用户已有的地方为他们服务;无需采用新应用
2. 本地优先网关控制平面
  • 解决的问题: 云端 AI 助手引发隐私担忧并需要持续连接
  • 解决方案: 网关在本地运行(macOS/Linux/Windows/Docker),通过 WebSocket API 为本地客户端提供服务
  • 价值: 数据保留在本地;通过用户控制的 Tailscale/SSH 隧道进行远程访问
3. 多 Agent 路由与会话隔离
  • 解决的问题: 不同的上下文/工作流需要独立的 AI 会话和配置
  • 解决方案: 每个 agent 的会话隔离,具有可配置的路由规则(渠道、账户、对等点、群组)
  • 价值: 清晰的关注点分离(工作与个人、特定项目的 agent)
4. 语音优先交互
  • 解决的问题: 在移动设备/可穿戴设备上打字不便;语音更自然
  • 解决方案: 语音唤醒(始终在线的语音)+ macOS/iOS/Android 上的对话模式,使用 ElevenLabs TTS
  • 价值: 真正的免提 AI 助手体验
5. 可视化画布与 A2UI
  • 解决的问题: 纯文本 AI 响应限制了对复杂输出的理解
  • 解决方案: 实时画布工作区 agent 可以控制(推送内容、绘图、执行代码)
  • 价值: 为数据、代码、图表提供丰富的可视化界面
6. 自动化与调度
  • 解决的问题: 用户需要 AI 按计划或响应事件来执行操作
  • 解决方案: Cron 作业、唤醒、Gmail Pub/Sub webhooks
  • 价值: 可以主动发起操作的 AI 助手
7. 浏览器与系统控制
  • 解决的问题: 仅限于聊天的 AI 助手无法执行现实世界的操作
  • 解决方案: 通过 Playwright CDP 进行浏览器控制,macOS 节点模式(system.run/notify)
  • 价值: AI 可以导航网页、填写表单、截图、执行系统命令
8. 技能与定制化
  • 解决的问题: 通用 AI 无法理解用户特定的工作流
  • 解决方案: 技能平台(内置、托管、工作区技能)
  • 价值: 为特定领域/任务量身定制 AI 行为

技术栈

运行时与语言

技术版本用途
Node.js22.12.0+运行时环境
TypeScript5.9+主要语言,使用严格类型
ESM-模块系统 (NodeNext)
Bun可选替代 TypeScript 执行方式

核心框架与库

类别技术用途
CLI 框架Commander.js命令解析、子命令
交互提示@clack/prompts交互式 CLI 提示
WebSocket 服务器ws网关 WebSocket API
HTTP 服务器Express, HonoREST API、UI 服务
Agent 运行时@mariozechner/pi-agent-core, @mariozechner/pi-ai, @mariozechner/pi-coding-agent嵌入式 Pi Agent
协议@agentclientprotocol/sdkAgent 客户端协议 (ACP)

渠道 SDK

渠道技术协议
WhatsApp@whiskeysockets/baileysWhatsApp Web(无官方 API)
TelegramgrammYTelegram Bot API
Slack@slack/boltSlack Events API、RTM
Discorddiscord.jsDiscord Gateway
Google Chat自定义Chat API
Signalsignal-cli (Java)Signal Protocol
iMessageimsg (AppleScript/db)iMessage
Line@line/bot-sdkLine Messaging API
WebChat自定义 (Lit)HTTP/WS

AI 模型提供商

提供商SDK备注
Anthropic自定义 (undici)Claude(推荐 Opus 4.5)
OpenAI自定义 (undici)GPT 模型、Codex
Google Gemini自定义Gemini 模型
AWS Bedrock@aws-sdk/client-bedrockBedrock 托管模型
OpenCode Zen自定义自定义提供商
Venice自定义自定义提供商
MiniMax自定义自定义提供商
Ollamaollama本地模型
GitHub Copilot自定义Copilot 代理

数据与存储

类别技术用途
配置JSON5, Zod带有架构验证的配置
会话JSONL(行分隔 JSON)会话记录/历史
文件锁定proper-lockfile并发访问控制
Markdownmarkdown-itMarkdown 渲染
图像处理sharp图像操作
PDF 解析pdfjs-distPDF 文本提取
网页解析@mozilla/readability, linkedom文章内容提取

浏览器与媒体

类别技术用途
浏览器控制playwright-core, chromium-bidiCDP 自动化
TTSnode-edge-tts文本转语音
音频转录提供商 API语音转文本

配套应用

平台技术用途
macOSSwiftUI, Swift菜单栏应用、语音唤醒、对话模式
iOSSwiftUI, Swift移动节点、画布、语音唤醒
AndroidKotlin, Jetpack Compose移动节点、画布、对话模式

开发工具

类别技术用途
包管理器pnpm依赖管理(工作区)
构建tscTypeScript 编译
开发执行tsxTypeScript 执行
测试Vitest, @vitest/coverage-v8单元测试、70% 覆盖率阈值
LintOxlint快速 TypeScript linter
格式化Oxfmt代码格式化工具
Swift LintSwiftLint, SwiftFormatiOS/macOS 代码质量

基础设施

类别技术用途
容器Docker打包、部署
远程访问Tailscale, SSH 隧道安全的远程网关访问
进程管理launchd (macOS)、systemd (Linux)守护进程模式

技术-问题映射

网关架构

WebSocket 控制平面 (ws, Express, Hono)
  • 业务问题: 需要网关与客户端(CLI、应用)之间的实时双向通信
  • 技术问题: HTTP 是请求/响应模式;不适合流式响应、实时更新
  • 解决方案: WebSocket 服务器(默认端口 18789)用于持久连接
  • 考虑的替代方案:
    • 服务器发送事件 (SSE):仅单向
    • 长轮询:效率低、延迟高
    • gRPC:更复杂、与浏览器兼容性差
每个 Agent 的会话隔离 (session-key.ts, session store)
  • 业务问题: 不同的工作流需要独立的 AI 上下文;交叉污染是不可取的
  • 技术问题: 单个全局会话无法扩展到多用户、多工作流场景
  • 解决方案: 会话键,模式为 agent:{agentId}:{channel}:{kind}:{peerId}
  • 考虑的替代方案:
    • 单个全局会话:隔离不足
    • 每渠道会话:不允许每对等点隔离
    • 数据库支持的会话:对于单用户来说过度,增加依赖
本地优先存储 (JSON5 config, JSONL sessions)
  • 业务问题: 用户希望掌控自己的数据;云存储引发隐私担忧
  • 技术问题: 需要简单、可移植、人类可读的存储
  • 解决方案: 基于文件的存储(配置用 JSON5,会话用 JSONL)
  • 考虑的替代方案:
    • SQLite:增加二进制依赖、可移植性差
    • PostgreSQL/MySQL:对单用户来说过度、需要服务器
    • Redis:需要单独的进程、持久性复杂

渠道架构

通过 Baileys 实现 WhatsApp (@whiskeysockets/baileys)
  • 业务问题: WhatsApp 是全球使用最广泛的消息平台
  • 技术问题: WhatsApp Business API 昂贵、需要 Facebook 批准
  • 解决方案: Baileys 库实现 WhatsApp Web 协议(无需官方 API)
  • 考虑的替代方案:
    • WhatsApp Business API:成本障碍、审批流程
    • 第三方服务:厂商锁定、隐私担忧
多渠道适配器模式(Channel Registry、Dock System)
  • 业务问题: 用户在许多平台上;从头开始构建集成是重复的
  • 技术问题: 每个平台有不同的 API、消息格式、webhooks
  • 解决方案: 通用的 ChannelAdapter 接口,带有特定平台的实现
  • 考虑的替代方案:
    • 每个平台单独的 bot:代码重复、用户体验不一致
    • 统一消息 API:跨平台不存在标准
渠道插件(扩展系统)
  • 业务问题: 核心团队无法维护每个小众平台的集成
  • 技术问题: 添加渠道需要核心修改
  • 解决方案: 用于外部渠道包的插件 SDK (@moltbot/plugin-sdk)
  • 考虑的替代方案:
    • 所有渠道在核心中:维护负担、发布周期慢
    • 基于分支:碎片化、用户困难

Agent 运行时

嵌入式 Pi Agent (@mariozechner/pi-agent-core)
  • 业务问题: 需要支持工具流式传输、长上下文、推理的 AI agent 运行时
  • 技术问题: 从头构建 agent 运行时很复杂
  • 解决方案: 将 Pi Agent 作为库嵌入,以 RPC 模式运行
  • 考虑的替代方案:
    • 直接 API 调用:无工具流式传输、控制有限
    • LangChain:太重、专注于 Python
    • 自定义 agent:重新发明轮子
模型无关设计(Model Catalog、Auth Profiles)
  • 业务问题: 用户希望选择 AI 模型;提供商经常变化
  • 技术问题: 硬编码提供商 API 会造成锁定
  • 解决方案: 提供商抽象,带有身份验证配置文件(API 密钥、OAuth)
  • 考虑的替代方案:
    • 仅 Anthropic:限制用户选择
    • 仅 OpenAI:限制用户选择
    • 每个提供商单独的代码库:维护负担
模型回退与身份验证配置文件轮换
  • 业务问题: API 速率限制、中断、配额耗尽会中断用户工作流
  • 技术问题: 单个身份验证配置文件会导致单点故障
  • 解决方案: 回退链(提供商 → 模型 → 身份验证配置文件),带有冷却期
  • 考虑的替代方案:
    • 快速失败:用户体验差、需要手动干预
    • 熔断器模式:无法解决配额问题

工具与能力

浏览器控制 (Playwright CDP)
  • 业务问题: AI 需要与缺乏 API 的 Web 服务交互
  • 技术问题: 无头浏览器自动化需要稳定的协议
  • 解决方案: Playwright 与 CDP(Chrome DevTools Protocol)
  • 考虑的替代方案:
    • Puppeteer:维护较少、仅限 Chrome
    • Selenium:较慢、专注于 Java
    • HTTP 抓取:脆弱、JS 支持有限
画布 + A2UI (Canvas Host、A2UI Bundle)
  • 业务问题: 纯文本 AI 响应限制了对复杂输出的理解
  • 技术问题: 需要 AI 向用户推送视觉内容的方式
  • 解决方案: 画布工作区 agent 可以控制;A2UI 包用于 UI 渲染
  • 考虑的替代方案:
    • 静态截图:无交互性
    • 仅代码块:可视化有限
    • 外部仪表板:中断流程、需要上下文切换
语音唤醒 + 对话模式
  • 业务问题: 在移动设备/可穿戴设备上打字不便
  • 技术问题: 需要始终在线的语音识别和流式 TTS
  • 解决方案: 语音唤醒(始终在线监听)+ 对话模式(连续对话),使用 ElevenLabs
  • 考虑的替代方案:
    • 仅按住说话:不是免提的
    • 内置 TTS:质量较低
    • 云语音 API:隐私担忧、延迟
技能系统(内置、托管、工作区)
  • 业务问题: 通用 AI 无法理解用户特定的工作流
  • 技术问题: 用户需要自定义 AI 行为而无需分叉核心代码
  • 解决方案: 三层技能平台(内置、托管、工作区)
  • 考虑的替代方案:
    • 仅系统提示:定制化有限
    • 每个任务自定义 agent:开销、上下文切换
    • 分叉代码库:难以更新

配套应用

原生应用 vs Web 应用 (Swift/macOS、SwiftUI/iOS、Kotlin/Android)
  • 业务问题: Web 应用无法访问系统功能(麦克风、通知、始终在线)
  • 技术问题: iOS/Android 上的 PWA 限制
  • 解决方案: 具有平台特定功能的原生应用
  • 考虑的替代方案:
    • 仅 Web:无法进行语音唤醒、后台执行
    • React Native:增加复杂性、原生体验较差
    • Electron (macOS):沉重、不适合菜单栏应用
macOS 菜单栏应用架构
  • 业务问题: 用户希望随时可用的控制,而无需完整的应用窗口
  • 技术问题: macOS 上的后台应用需要特殊处理
  • 解决方案: 带有 NSStatusItem 的菜单栏应用、launchd 集成用于守护进程
  • 考虑的替代方案:
    • Dock 应用:使 dock 混乱
    • 系统偏好设置面板:UI 有限
    • 仅 CLI:可发现性差

开发与运维

使用严格类型的 TypeScript
  • 业务问题: JavaScript 代码库在规模上变得难以维护
  • 技术问题: 运行时错误、接口不清晰
  • 解决方案: 使用严格模式的 TypeScript、全面的类型覆盖
  • 考虑的替代方案:
    • JavaScript:太容易出错
    • JSDoc:类型推断有限
    • Flow:生态系统较小
pnpm 工作区
  • 业务问题: Monorepo 需要高效的依赖管理
  • 技术问题: npm/yarn 工作区慢、磁盘占用大
  • 解决方案: pnpm,具有高效的内容可寻址存储
  • 考虑的替代方案:
    • npm workspaces:较慢、更多磁盘使用
    • Yarn workspaces:幻影依赖问题
    • Turborepo:对于当前规模来说过度
Oxlint + Oxfmt
  • 业务问题: ESLint 慢;Prettier 与 TypeScript 集成不佳
  • 技术问题: Linting/格式化在规模上成为瓶颈
  • 解决方案: Oxlint(基于 Rust、快速)+ Oxfmt(有主见的格式化工具)
  • 考虑的替代方案:
    • ESLint:较慢
    • Biome:不太成熟
    • Dprint:采用较少
Vitest 与 70% 覆盖率阈值
  • 业务问题: 需要对代码更改的信心;未经测试的代码会中断
  • 技术问题: CI/CD 需要快速测试运行
  • 解决方案: Vitest(快速)与 V8 覆盖率、强制阈值
  • 考虑的替代方案:
    • Jest:较慢
    • 无覆盖率强制:质量下降
    • 100% 覆盖率:收益递减
Tailscale 集成 (Serve/Funnel)
  • 业务问题: 用户希望远程访问网关而不暴露到公共互联网
  • 技术问题: 端口转发复杂、不安全
  • 解决方案: Tailscale Serve(仅 tailnet)或 Funnel(公共)自动配置
  • 考虑的替代方案:
    • ngrok:第三方依赖、限制
    • SSH 隧道:手动设置
    • VPN:对普通用户来说复杂

组件关系

数据流:用户消息 → AI 响应

1. 用户在 WhatsApp 上发送消息
   ↓
2. WhatsApp 渠道适配器 (Baileys) 接收消息
   ↓
3. 渠道路由器识别目标 agent(通过路由规则)
   ↓
4. 会话管理器加载/解析会话(会话键:agent:main:whatsapp:+1234567890)
   ↓
5. 网关使用消息 + 会话历史调用 Agent 运行时
   ↓
6. 模型管理器选择模型(Anthropic Opus 4.5)+ 身份验证配置文件
   ↓
7. Pi Agent 执行:使用流式传输调用 Anthropic API
   ↓
8. Agent 决定使用工具(例如,浏览器搜索)
   ↓
9. 工具执行器生成 Playwright 浏览器,执行搜索
   ↓
10. 工具结果流式传输回 agent
    ↓
11. Agent 继续推理,生成最终响应
    ↓
12. 响应块通过 WebSocket 流式传输到网关
    ↓
13. 网关通过 WhatsApp 渠道发送响应
    ↓
14. 用户在 WhatsApp 上接收消息

架构图

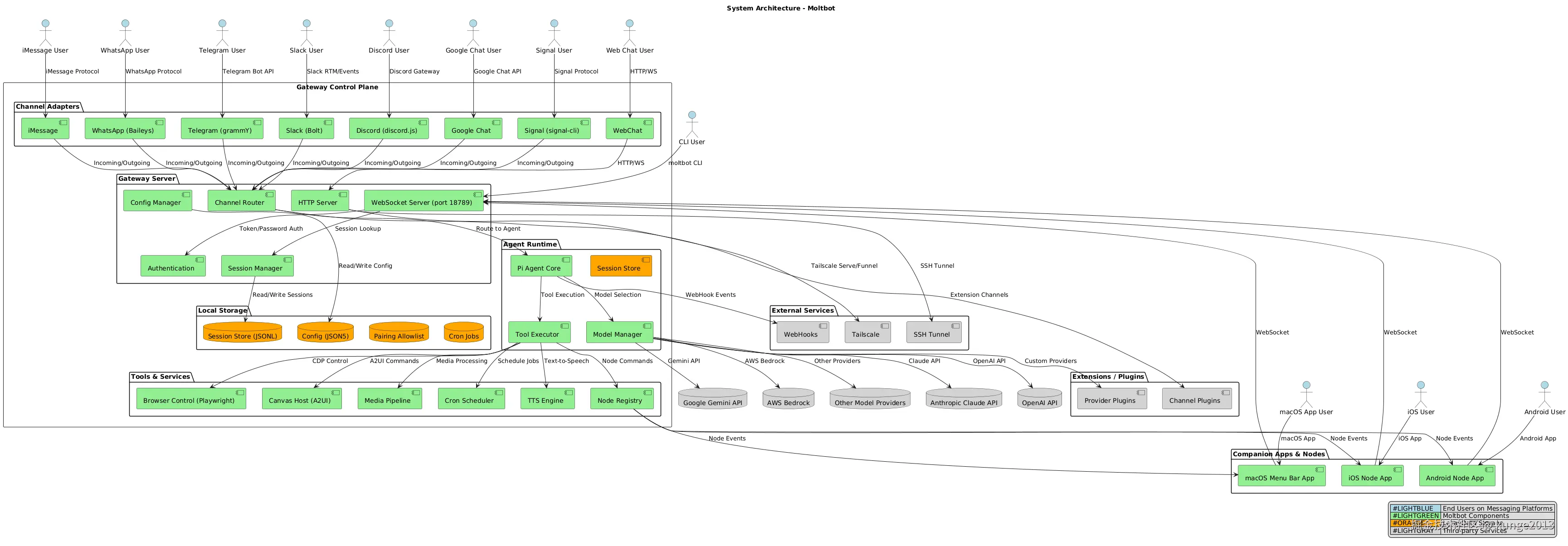
high_level_architecture.png

组件交互图

detailed_component_simple.png

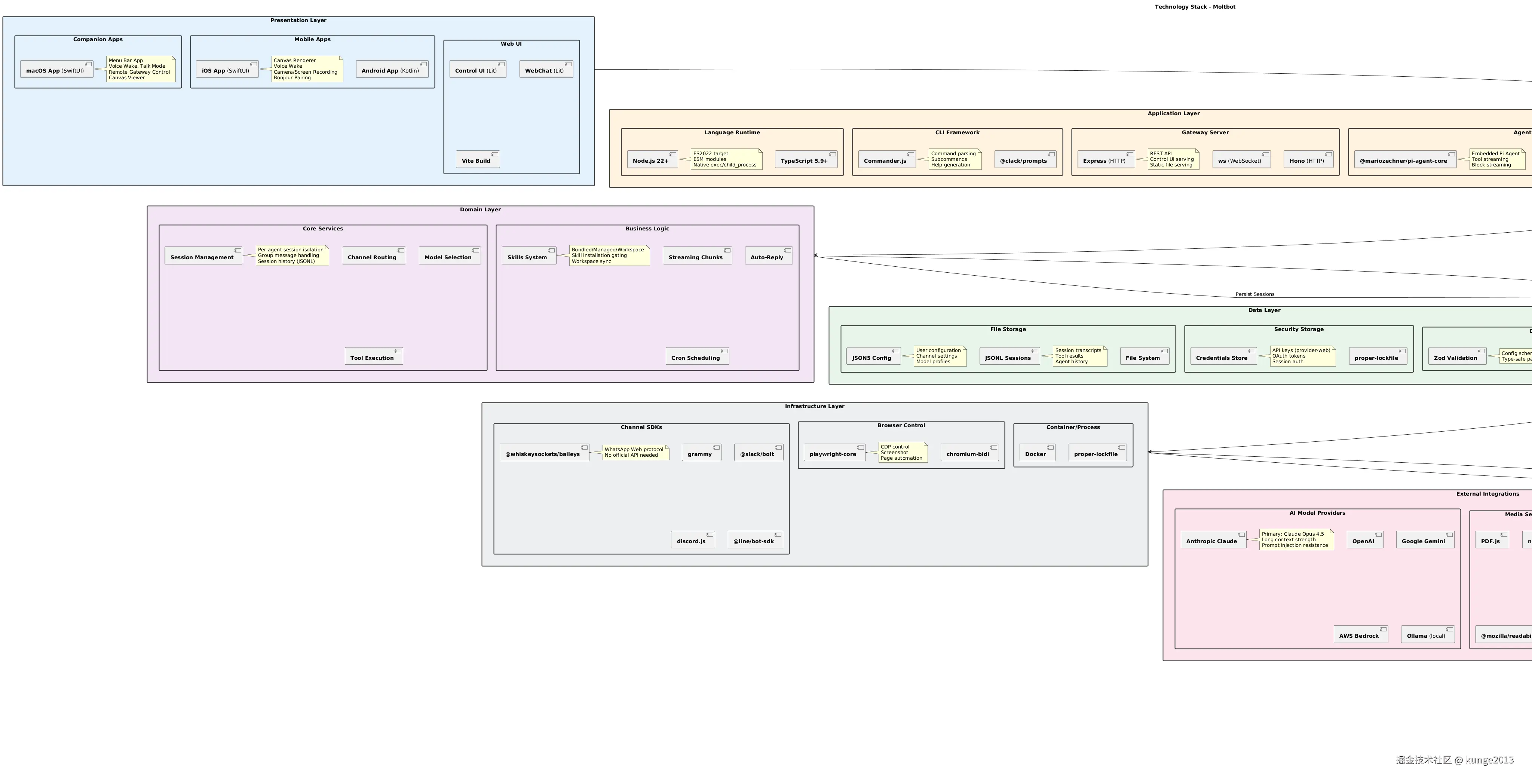
技术栈

technology_stack.png

网关服务器 (ws://127.0.0.1:18789)
  • 客户端: CLI、macOS 应用、iOS 应用、Android 应用、WebChat
  • 职责:
    • WebSocket 连接管理
    • 身份验证(令牌/密码)
    • 请求路由(渠道、agent、工具)
    • 事件广播(在线、输入、生命周期)
    • 配置重新加载
    • Hook 执行
渠道停靠系统
  • 目的: 渠道动态连接/断开(像停靠到网关)
  • 流程:
    1. 渠道适配器初始化(WhatsApp、Telegram 等)
    2. 向渠道注册表注册
    3. 监听平台事件(新消息、附件)
    4. 转发到网关 → Agent 运行时
    5. 从网关接收响应
    6. 发送回平台
会话解析
  • 输入: { channel, accountId, peerId, peerKind }
  • 流程:
    1. 标准化值(小写、修剪)
    2. 检查身份链接(例如,WhatsApp + Telegram 上的同一用户)
    3. 确定 DM 范围(mainper-peerper-channel-peerper-account-channel-peer
    4. 构建会话键:agent:{agentId}:{channel}:{accountId}:dm:{peerId}
    5. ~/.clawdbot/agents/{agentId}/sessions/{key}.jsonl 加载会话存储
Agent 执行流程
  • CLI 命令: moltbot agent --message "Hello" --to +1234567890
  • 网关流程:
    1. CLI 连接到网关 WebSocket
    2. 发送 agent.chat 请求,带有消息、会话键、选项
    3. 网关解析会话、加载历史
    4. 创建 Pi Agent 嵌入式运行器
    5. 订阅 agent 事件(块、文本、生命周期)
    6. 流式传输响应回 CLI
    7. CLI 将块打印到终端
工具执行流程
  • Agent 决策: "我需要搜索网络"
  • 工具调用: { name: "browser.search", arguments: { query: "..." } }
  • 网关:
    1. 从 agent 接收工具调用
    2. 验证工具权限(工具策略)
    3. 生成浏览器 (Playwright CDP)
    4. 执行搜索
    5. 返回结果给 agent
  • Agent 继续: 使用搜索结果制定答案

安全边界

DM 配对(默认安全)
  • 问题: 开放 DM 允许不受信任的输入
  • 解决方案:
    1. 未知发送者接收配对码
    2. Bot 不处理消息
    3. 用户批准:moltbot pairing approve whatsapp CODE123
    4. 发送者添加到允许列表存储
  • 覆盖: 设置 dmPolicy="open" + allowFrom: ["*"]
网关身份验证
  • 本地客户端: 令牌身份验证(配置中的随机 UUID)
  • 远程访问: Tailscale(仅 tailnet)或 Funnel(公共带密码)
  • macOS 应用: 使用本地令牌 + 证书
命令门控
  • 问题: 群组中的 bot 命令可能被滥用
  • 解决方案:
    • 提及门控(仅在提及时响应)
    • 回复标签(仅响应回复)
    • 每渠道配置

关键技术决策

1. 本地优先架构

决策: 网关运行在用户硬件上,而非云托管 理由:

  • 隐私:用户数据保留在本地
  • 可靠性:不依赖云服务正常运行时间
  • 成本:无服务器托管费用
  • 控制:用户拥有自己的 AI 助手

权衡:

  • 需要用户设置/技术知识
  • 移动设备需要远程连接到家庭网关
  • 更新需要用户操作(而非无缝云部署)

2. 嵌入式 Agent 运行时 (Pi Agent)

决策: 将 Pi Agent 作为库嵌入,而非独立的微服务 理由:

  • 更简单的部署(单进程)
  • 更低的延迟(无网络跳跃)
  • 更容易调试
  • 通过进程内调用进行工具流式传输

权衡:

  • Agent 运行时与网关共享进程
  • Agent 崩溃可能使网关崩溃
  • 语言耦合(都是 TypeScript/JavaScript)

3. 基于文件的存储 (JSON5 + JSONL)

决策: 将配置和会话存储为文件,而非数据库 理由:

  • 人类可读(易于检查/调试)
  • 可移植(可以复制到另一台机器)
  • 无数据库依赖
  • 足够用于单用户工作负载

权衡:

  • 不能像 SQL 那样查询
  • 并发访问需要文件锁定
  • 不能扩展到多用户

4. 每渠道 SDK vs 统一 API

决策: 使用每个平台的原生 SDK(Baileys、grammY、Bolt、discord.js) 理由:

  • 完全访问平台功能
  • 活跃的社区支持
  • 无抽象泄漏

权衡:

  • 跨渠道的代码重复
  • 需要维护 SDK 更新
  • 跨渠道的不一致 API

5. 使用严格类型的 TypeScript

决策: 强制执行严格的 TypeScript、70% 测试覆盖率 理由:

  • 在编译时捕获错误
  • 更好的 IDE 支持(自动完成、重构)
  • 自文档化代码
  • 对重构的信心

权衡:

  • 初始开发较慢
  • 贡献者的学习曲线
  • 更冗长的代码

6. 扩展/插件系统

决策: 通过工作区包支持外部渠道和提供商插件 理由:

  • 社区可以添加小众平台
  • 核心团队专注于稳定性
  • 更快的创新

权衡:

  • 插件兼容性问题
  • 功能碎片化
  • 损坏插件的支持负担

7. 配套应用作为单独的代码库

决策: 原生应用(Swift/macOS、SwiftUI/iOS、Kotlin/Android)与 TypeScript 核心分离 理由:

  • 平台特定功能(语音唤醒、对话模式、画布)
  • 原生性能和用户体验
  • 访问系统 API(麦克风、通知)

权衡:

  • 三个单独的代码库需要维护
  • 功能对等挑战
  • 不同的部署周期

架构模式

1. 网关作为控制平面

模式: 单个 WebSocket 服务器协调所有组件 好处:

  • 集中式状态管理
  • 易于观察性(单个日志流)
  • 简单的客户端连接模型
  • 事件广播(在线、输入)

用例:

  • CLI 命令
  • 配套应用(macOS、iOS、Android)
  • Web UI(控制 UI、WebChat)
  • 远程网关访问

2. 渠道适配器模式

模式: 通用接口 (ChannelAdapter) 带有平台特定实现 好处:

  • 一致的消息路由
  • 易于添加新渠道
  • 与渠道无关的业务逻辑

接口:

interface ChannelAdapter {
  id: string;
  start(): Promise<void>;
  stop(): Promise<void>;
  send(target: string, content: MessageContent): Promise<void>;
  onMessage(handler: (message: IncomingMessage) => void): void;
}

3. 会话键模式

模式: 分层会话键编码路由信息 格式: agent:{agentId}:{channel}:{accountId}:{kind}:{peerId} 示例:

  • agent:main:main(main agent 的主会话)
  • agent:main:whatsapp:1234567890:dm:+1234567890(WhatsApp DM)
  • agent:work:slack:workspace:channel:general(Slack 频道)

好处:

  • 自文档化会话 ID
  • 易于解析和路由
  • 支持身份链接

4. 通过 createDefaultDeps 进行依赖注入

模式: 所有依赖通过工厂函数创建,通过调用栈传递 好处:

  • 可测试性(模拟依赖)
  • 一致的配置
  • 清晰的依赖图

示例:

const deps = createDefaultDeps(); // logger、config 等
await agentCommand(opts, runtime, deps);

5. Hook 系统

模式: 用户定义的函数在请求生命周期的特定点调用 Hooks:

  • onBeforeMessageSend
  • onAfterMessageSend
  • onAgentMessageChunk
  • onAgentToolCall
  • onAgentComplete

好处:

  • 用户自定义而无需分叉
  • 可观察性(日志、分析)
  • 工作流自动化

6. 模型回退链

模式: 三层回退(提供商 → 模型 → 身份验证配置文件) 配置:

{
  "models": {
    "providers": ["anthropic", "openai"],
    "fallback": {
      "anthropic": {
        "models": ["claude-opus-4.5", "claude-sonnet-4.1"],
        "authProfiles": ["profile1", "profile2"]
      }
    }
  }
}

好处:

  • 对 API 故障的弹性
  • 自动配额管理
  • 优雅降级

7. 流式响应模式

模式: Agent 响应作为块流式传输(块、文本) 流程:

  1. Agent 生成内容块(文本、图像、代码)
  2. 块通过 WebSocket 发送到网关
  3. 网关转发到渠道
  4. 渠道增量显示
  5. 用户看到实时输入效果

好处:

  • 更低的感知延迟
  • 更好的长响应用户体验
  • 可以提前取消

观察与建议

优势

  1. 模块化架构: 网关、渠道、Agent、工具之间清晰分离
  2. 可扩展性: 插件系统允许社区贡献
  3. 本地优先: 强大的隐私立场、用户控制
  4. 多渠道: 无与伦比的渠道覆盖(13+ 平台)
  5. 类型安全: TypeScript 严格模式早期捕获许多错误
  6. 全面测试: 强制执行 70% 覆盖率阈值
  7. 文档: 详尽的文档(Mintlify)、清晰的 README

改进领域

1. 代码组织

观察: 某些文件超过 700 LOC(例如 agent.tspi-embedded-subscribe.ts建议:

  • 提取更小的辅助函数
  • 按职责拆分(例如 agent-runner.tsagent-tools.ts
  • 对相关模块使用桶导出
2. 会话存储性能

观察: JSONL 会话需要每次会话加载时完整读取文件 建议:

  • 考虑使用 SQLite 进行会话历史记录(更好的查询性能)
  • 将 JSONL 保留为可移植性的导出格式
  • 添加会话索引以加快查找
3. 错误处理一致性

观察: 混合抛出错误、返回错误、错误代码 建议:

  • 标准化错误类(例如 ChannelErrorAgentError
  • 使用错误代码进行编程处理
  • 确保所有错误都带有上下文记录
4. 渠道状态管理

观察: 渠道可以断开/重连;状态恢复很复杂 建议:

  • 实现渠道状态机(连接 → 已连接 → 已断开 → 重连)
  • 为重连添加指数退避
  • 跨网关重启持久化连接状态
5. 测试覆盖率差距

观察: 某些集成路径缺乏 E2E 测试 建议:

  • 为完整的 agent 执行流程添加 E2E 测试
  • 使用模拟 API 测试模型回退链
  • 测试渠道重连场景
6. 贡献者文档

观察: 设置文档很好,但架构文档分散 建议:

  • 创建包含架构概述的 CONTRIBUTING.md
  • 为关键流程添加序列图
  • 记录插件开发工作流

技术债务

1. 遗留配置迁移

观察: 多次配置迁移(doctor 命令处理) 建议:

  • 记录当前配置架构
  • 添加配置版本号
  • 在 2-3 个发布周期后弃用旧迁移
2. 渠道插件兼容性

观察: 插件 SDK 可能随网关更新而中断 建议:

  • 版本化插件 API(例如 @moltbot/plugin-sdk@2
  • 为旧插件维护兼容层
  • 发布插件 API 更改日志
3. 移动应用同步

观察: iOS/Android 应用可能缺乏与 macOS 的功能对等 建议:

  • 创建功能矩阵文档
  • 优先考虑跨平台功能
  • 考虑共享核心库 (KMP)

架构图

以下 PlantUML 图已生成并保存到 /home/fk/workspace/github/moltbot/doc/

  1. high_level_architecture.puml - 整个系统的鸟瞰图

    • 显示所有消息渠道
    • 网关控制平面
    • AI 提供商集成
    • 配套应用
    • 扩展系统
  2. detailed_component.puml - 组件关系和数据流

    • CLI 命令和程序结构
    • 网关服务器组件
    • 渠道适配器
    • Agent 运行时 (Pi Agent)
    • 工具和能力
    • 配套应用
    • 数据层
  3. technology_stack.puml - 按层分类的技术选择

    • 表示层(应用、Web UI)
    • 应用层(网关、CLI、Agent 运行时)
    • 域层(业务逻辑)
    • 数据层(存储、验证)
    • 基础设施层(渠道、浏览器)
    • 外部集成(AI 提供商、媒体)
    • 开发工具(构建、测试、lint)
    • 扩展系统

要渲染这些图:

# 安装 PlantUML
brew install plantuml  # macOS
# 或从 https://plantuml.com/download 下载

# 渲染为 PNG
plantuml doc/high_level_architecture.puml
plantuml doc/detailed_component.puml
plantuml doc/technology_stack.puml

或使用在线 PlantUML 服务器:plantuml.com/online


附录:关键文件参考

入口点

  • src/index.ts - 主入口点、CLI 程序初始化
  • src/cli/program/build-program.ts - Commander 程序构造
  • moltbot.mjs - 二进制入口点

网关

  • src/gateway/server/ - 网关服务器实现
  • src/gateway/server.impl.ts - 主网关逻辑
  • src/gateway/client.ts - 网关 WebSocket 客户端

渠道

  • src/channels/registry.ts - 渠道注册
  • src/channels/dock.ts - 渠道停靠/取消停靠
  • src/whatsapp/ - WhatsApp 渠道 (Baileys)
  • src/telegram/ - Telegram 渠道 (grammY)
  • src/discord/ - Discord 渠道 (discord.js)
  • src/slack/ - Slack 渠道 (Bolt)

Agent

  • src/agents/pi-embedded.ts - 嵌入式 Pi Agent 运行器
  • src/agents/pi-embedded-subscribe.ts - Agent 事件订阅
  • src/agents/model-selection.ts - 模型选择逻辑
  • src/agents/model-fallback.ts - 模型回退链
  • src/agents/skills.ts - 技能系统

命令

  • src/commands/agent.ts - CLI agent 命令
  • src/commands/gateway-status.ts - 网关状态命令
  • src/commands/onboard.ts - 入门向导

配置

  • src/config/io.ts - 配置文件 I/O
  • src/config/zod-schema.ts - 配置验证架构
  • src/config/sessions.ts - 会话存储管理

路由与会话

  • src/routing/session-key.ts - 会话键构造
  • src/sessions/session-key-utils.ts - 会话键解析

工具

  • src/browser/ - 浏览器控制 (Playwright)
  • src/canvas-host/ - 画布/A2UI 主机
  • src/media/ - 媒体管道

应用

  • apps/macos/ - macOS 菜单栏应用 (Swift)
  • apps/ios/ - iOS 节点应用 (SwiftUI)
  • apps/android/ - Android 节点应用 (Kotlin)

分析结束