学习笔记丨MaxKB Office Word AI翻译加载项的实现

50 阅读6分钟

在全球化办公的场景中,跨语言文档协作是企业日常工作中的高频需求。无论是跨国业务合作的合同文件、海外市场拓展的产品资料,还是国际项目对接涉及的技术文档,都需要快速、准确的全文翻译支持。

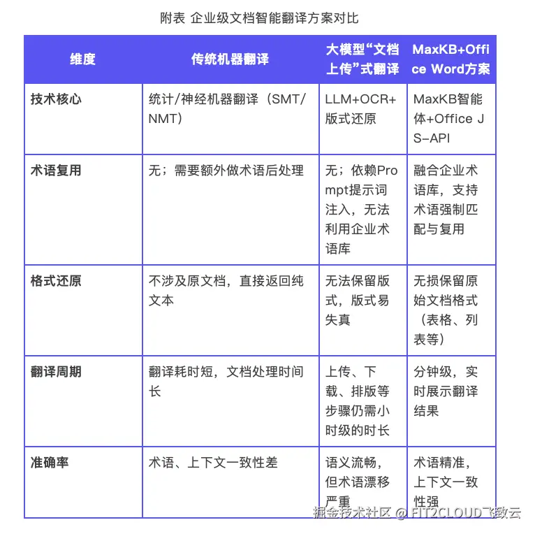
然而,传统的翻译方式存在诸多痛点:一方面,人工翻译耗时长、成本高,难以满足大量文档的快速处理需求,且不同翻译人员的语言风格、专业术语把握存在差异,容易导致翻译结果不一致;另一方面,现有的翻译工具多为独立应用,需要手动导出文档、上传翻译、下载回传,操作流程繁琐,且无法与日常办公的Word环境进行深度融合,割裂了文档编辑与翻译的一体化流程。此外,企业专属术语库、行业规范等知识资产难以在翻译过程中被高效复用,导致专业文档翻译的准确性和合规性难以保障,历史翻译记录分散存储,追溯和管理难度较大。

AI技术的发展为解决上述痛点提供了全新的思路。MaxKB作为一款开源的企业级智能体平台,具备知识库集成、插件扩展与AI能力调度等特性,而Office Word作为企业办公的核心文档工具,拥有广泛的用户基础和完善的文档编辑功能。MaxKB智能体平台可以与Office Word进行对接,搭建“智能AI翻译加载项”,将AI翻译能力与企业专属知识库深度集成至日常办公环境,实现文档翻译的自动化、标准化与高效化,有效解决传统翻译模式的低效与割裂的问题,为企业跨语言协作提供有力支撑。

一、方案设计

MaxKB Office Word AI翻译加载项的核心是实现多语言文档的智能化翻译,同时完整保留原文格式。用户在MaxKB中预先配置翻译智能体并发布,然后在Word中安装MaxKB翻译插件并接入服务,即可在办公软件内实现一键式全文翻译。该方案的实现流程如下:

1. 配置管理: 在Office Word AI翻译加载项中打开 “插件配置”下拉面板,填写MaxKB服务地址、APP Key等信息;

2. 翻译内容与模式准备:

① 划词翻译: 在加载项的“原文”输入框手动输入文本,或者点击“获取选中文本”按钮提取当前Word中已经选中的内容;

② 全文翻译: 打开“全文翻译设置”下拉面板,配置是否针对段落特殊格式进行处理。

3. 启动翻译:

① 划词翻译: 点击“开始翻译”按钮,发起单段文本的AI翻译请求,翻译结果展示在“译文”区域;

② 全文翻译: 点击“开始全文翻译”按钮启动翻译流程(从光标所在的段落开始全文翻译,过程中可以点击“停止翻译”按钮中断操作),每一个段落翻译完成后及时进行替换。

本方案的核心是构建一个非侵入式、智能化的翻译工作流,将MaxKB的AI问答与知识库检索能力,通过一个轻量级插件直接赋能给Word用户。该方案整体采用前后端分离架构:

■ 前端(Office Word加载项): 负责文档交互、内容提取、界面展示和结果回填。它是一个运行在Word进程内的加载项,提供配置界面和翻译按钮,并将用户的翻译请求及文档内容发送至后端;

■ 后端(MaxKB智能体): 这是整个系统的大脑。它接收前端请求,完成知识库检索、上下文增强、AI模型调用等任务,并且组织生成高质量的翻译结果。得益于MaxKB的平台能力,企业可以轻松管理和优化其专属的翻译知识库。

▲图1 MaxKB Office Word AI翻译加载项架构图

▲图2 MaxKB翻译工作流

二、实现步骤与效果展示

通过MaxKB Office Word AI翻译加载项,用户可以在几分钟内搞定长篇文档的精准翻译,并且完美保留原有的排版格式。以下是详细的操作步骤与效果说明:

1. 配置系统

首次使用时,在Word上方工具栏找到“加载项”选项,然后点击“MaxKB Office Add-ins”按钮,在加载项页面“插件配置”栏目中填入MaxKB服务的Base URL、APP Key信息。

▲图3 添加 MaxKB Office AI加载项

▲图4 MaxKB Office AI加载项配置页面

2. 划词翻译

选中Word文档中的文字段落,翻译完成后,按需替换原文或在光标位置插入译文。

▲图5 划词翻译展示

3.全文翻译

在执行全文替换翻译时,插件将自动检测原文段落中是否包含特殊格式或角标(例如超链接、上角标、下角标、下划线等)。如果检测到特殊格式,该段落将自动切换为对照翻译模式,将译文添加在原文后面并用红色进行标记,以便人工复查,确保格式不被破坏。

▲图6 全文翻译配置页面

▲图7 全文翻译效果展示

三、使用条件与限制说明

在部署与使用本文介绍的Office插件前,请务必了解并确认以下关键约束条件:

1. 可信SSL证书: 客户需要提供一个可信的SSL证书。由于Office插件加载有安全检测机制,必须使用可信的SSL证书才能保证插件的正常部署和运行。

2. 翻译限制: 目前插件的全文翻译功能,没有对文档的页眉、页脚和目录进行处理。全文翻译完成后,用户需要对这一部分内容进行人工核查和修改,以确保其准确性与格式完整性。

3. 支持的文档类型: 此插件基于Office体系开发,插件主要支持.docx格式的Word文档,不支持.xlsx和.pptx等其他格式。

4. 格式还原的局限性: 本方案致力于最大程度地保留.docx文档格式。然而,由于技术限制,以下内容可能无法进行翻译,届时需要人工介入进行微调:

① 嵌入式对象: 不支持对Word文档中嵌入的图表、Visio图等对象的翻译和格式还原;

② 图片内文本: 插件无法识别、翻译和还原图片内部的文字内容。

四、总结

MaxKB Office Word AI翻译加载项将AI翻译能力深度集成至Word办公环境,实现了专业文档翻译的智能化与自动化。这一方案通过企业知识库RAG(检索增强生成)、上下文感知翻译及格式保持等技术,能够在几分钟内完成以往需要数日的人工翻译任务,将效率从“天”级提升至“分钟”级。同时,基于统一的企业术语库与历史翻译记忆,该方案能够确保专业术语准确性与行文风格的一致性,不仅大幅降低了企业对专业翻译人员的依赖与成本,也有效规避了通用工具在专业语境下的误译风险,是AI技术赋能办公效率的典型实践。