cloudflare AI gateway实战代理任意第三方大模型服务提供商

380 阅读2分钟

cloudflare AI gateway实战代理任意第三方大模型服务提供商

💡 关于本教程实战演示如何配置、使用cloudflare的AI gateway代理任意的第三方大模型服务提供商

大纲

cloudflare AI gateway能做什么

创建网关并添加自定义大模型服务商

实战对接自定义服务商

正文

cloudflare AI gateway能做什么

1、提供日志分析

2、缓存

也可以跳过或者设置缓存有效期,有缓存后就不用每次请求大模型了,而是cloudflare返回缓存的内容,这样可以节省一些费用。

跳过或者设置缓存有效期的文档:developers.cloudflare.com/ai-gateway/…

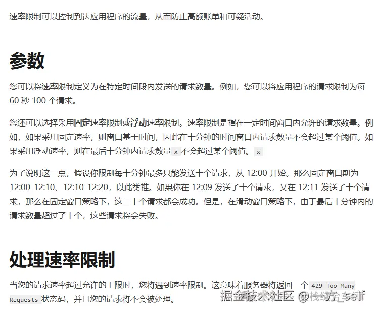
3、限速

4、重试和模型回退

可以处理请求失败时的处理场景,如失败时请求另一个模型。

5、代理自定义模型

这个是本文教程的核心。

创建网关并添加自定义大模型服务商

1、创建网关

dash.cloudflare.com/?to=/:accou…

我们回到ai gateway的首页: dash.cloudflare.com/?to=/:accou… 可以看到网关创建好了,我们点击配置自定义服务商:

我这里以某个newapi开发的大模型分发站为例做演示,我这里用的是www.dmxapi.cn/,有免费的模型可供测试…

我们进到网关,点击设置,创建身份验证令牌:记下生成的令牌,通过cloudflare AI gateway请求自定义大模型的curl:

curl https://gateway.ai.cloudflare.com/v1/{account_id}/{gateway_id}/compat/{endpoint} \  -H "Authorization: Bearer $PROVIDER_API_KEY" \  -H "cf-aig-authorization: Bearer $CF_AIG_TOKEN" \  -H "Content-Type: application/json" \  -d '{    "model": "custom-some-provider/model-name",    "messages": [{"role": "user", "content": "Hello!"}]  }'

上面有6个字段要获取,我们一个个来:

1、account_id

2、gateway_id

3、$PROVIDER_API_KEY

这个是在dmxapi添加的令牌

4、$CF_AIG_TOKEN

5、custom-some-provider

我们创建的自定义服务商的名称,我之前创建的名称为:拼接起来就是:

custom-dmxapi
6、model-name

这个就是自定义服务商支持的模型名称了,比如dmxapi有这些免费模型:我这里任选一个:qwen-flash

7、endpoint

某些大模型厂商是:

v1/chat/completions

这个需要简单测试一下即可。

最后我的curl就是(其他参数需要自己拼接起来):
curl https://gateway.ai.cloudflare.com/v1/{account_id}/{gateway_id}/compat/v1/chat/completions \  -H "Authorization: Bearer $PROVIDER_API_KEY" \  -H "cf-aig-authorization: Bearer $CF_AIG_TOKEN" \  -H "Content-Type: application/json" \  -d '{    "model": "custom-dmxapi/qwen-flash",    "messages": [{"role": "user", "content": "Hello!"}]  }'

发起请求,拿到结果:查看日志:

这样的话,我们只需要配置一下就能代理请求某个自定义的大模型,我们可能配置多个custom-、每个custom可以有多个模型,这样的话对接就简单很多,还能看到每次自己请求的内容和ai返回的内容是啥。

ok,大家有啥疑问的也可以在评论区留言,喜欢的朋友可以帮我分享一下谢谢~