你的下一个全栈项目,可以省去80%的搭建时间:FastAPI + React 终极启程套件

891 阅读12分钟

深度剖析 FastAPI 全栈模板:现代化 Web 应用的架构蓝图与工程实践

1. 整体介绍

1.1 项目概要

fastapi/full-stack-fastapi-template 是由 FastAPI 官方团队维护的一个生产就绪(Production-Ready)的全栈项目模板。其核心目标是将 FastAPI 后端与 React 前端的最佳实践、安全规范与部署流程固化在一个可复用的代码库中。

  • 项目地址github.com/fastapi/ful…
  • 社区热度:截至本次分析,该项目在 GitHub 上拥有约 13.5k Stars2.2k Forks。这一数据表明其在开发者社区中获得了广泛认可,被视为构建基于 FastAPI 的全栈应用的事实标准起点之一。
  • 定位:它并非一个特定业务的应用,而是一个脚手架(Scaffold)项目生成器(Project Generator),旨在消除项目初始阶段在架构选型、工具集成和配置上的重复劳动。

1.2 核心功能与可视化

模板提供了包含用户管理(注册、登录、JWT认证、密码重置)、数据管理(CRUD)的完整工作流示例。 在这里插入图片描述

管理员登录界面 在这里插入图片描述

仪表盘主界面,展示了用户与项目管理 在这里插入图片描述

FastAPI 自动生成的交互式 API 文档(Swagger UI)

从截图可见,项目提供了一套包含暗色/亮色主题、响应式布局、表单验证的现代化管理后台界面。其后端API文档是交互式的,支持在线测试,这直接得益于 FastAPI 的 OpenAPI 标准集成。

1.3 解决的问题、目标人群与场景

面临问题:

  1. 启动成本高:从零搭建一个包含认证、数据库、前后端通信、测试、CI/CD 和容器化部署的全栈项目,需要大量前期研究和集成工作。
  2. 技术选型与集成风险:开发者需要独立评估并整合数十个库和工具,任何不当选择或错误配置都可能在未来带来技术债务或安全漏洞。
  3. 最佳实践缺失:缺乏一个权威、经过实战检验的参考架构,开发者容易在项目结构、安全实现(如密码哈希、JWT)、错误处理等方面各行其是。
  4. 环境一致性挑战:确保开发、测试、生产环境的一致性,配置管理复杂。

目标人群:

  • 全栈开发者:希望快速启动一个具备完整功能的后台管理系统或 API 驱动型应用。
  • 后端开发者:希望学习如何将 FastAPI 与现代化前端、运维工具进行规范集成。
  • 技术团队负责人/架构师:寻求为团队建立一个标准化、可扩展、安全基线高的项目初始模板。
  • 学生与学习者:希望通过一个真实的、工程化项目学习现代 Web 开发的全套流程。

对应场景:

  • 内部工具/后台管理系统开发
  • 创业项目或产品的 MVP(最小可行产品)快速验证
  • 作为微服务架构中某个具备用户界面的服务模块
  • 新团队技术栈的统一与 onboarding

1.4 解决方案与优势

传统方式:开发者通常需要手动串联 Django/Flask + DRF/Flask-RESTful + 手动前端集成 + 自行配置 Docker + 设计部署脚本。过程繁琐,且不同项目的结构差异大。

本模板的解决方式与优点

  1. 一体化集成:将经过验证的技术栈(FastAPI, React, PostgreSQL, Traefik)进行“预制化”集成,开箱即用。开发者 git clone 或使用 copier 后,几分钟内即可获得一个可运行的全栈应用。
  2. 固化最佳实践
    • 安全:强制更换默认密钥,使用 bcrypt 哈希密码,JWT 令牌管理,CORS 安全配置。
    • 配置管理:基于 Pydantic Settings 的环境变量管理,区分不同环境(local, staging, production)。
    • 代码质量:预置了 Pytest, Playwright, Biome 等测试与格式化工具。
    • 运维:通过 Docker Compose 和 Traefik 实现了包含健康检查、自动 HTTPS 的生产级部署配置。
  3. 提升开发体验
    • 前后端类型同步:利用 FastAPI 的 OpenAPI 规范,前端可通过 openapi-ts 等工具自动生成类型安全的 API 客户端,极大减少前后端联调错误。
    • 热重载:前后端均配置了开发环境下的热重载。
    • 详尽的文档:项目自身包含了后端、前端、部署、开发的详细指南。

1.5 商业价值预估

  • 代码成本估算:构建一个具备同等功能(用户认证系统、项目CRUD、完整测试、CI/CD、容器化部署)的全栈应用,一个经验丰富的全栈团队至少需要 2-4 人周 进行技术调研、编码、测试和初步部署配置。
  • 覆盖问题空间效益:该模板覆盖了Web应用开发中约 60-70% 的通用基础架构问题(认证、基础CRUD、项目结构、部署流水线)。对于目标场景中的项目,它可以直接节省这部分的成本。
  • 价值生成逻辑:其核心价值在于 “时间节省”“风险降低”。通过提供一个标准化、安全的起点,它:
    1. 让开发者能立即专注于业务逻辑而非基础架构。
    2. 降低了因安全配置不当或架构设计缺陷导致的后期修复成本。
    3. 统一的架构有助于团队协作与知识传承。 因此,对于需要快速启动项目的团队或个人,采用此模板的投资回报率(ROI)非常显著,尤其适用于项目初期和中小型团队。

2. 详细功能拆解(产品+技术视角)

功能模块产品视角技术视角与核心设计
用户认证与授权提供安全的登录、注册、登出、密码找回功能。区分普通用户与超级管理员。JWT无状态认证。登录端点 (/login/access-token) 验证凭证后签发 JWT。后续请求通过 Authorization: Bearer <token> 头传递。get_current_user 依赖项负责令牌解码与用户提取。密码使用 passlibbcrypt 方案哈希存储。
数据模型与API提供“用户”和“项目/物品”两个核心实体的管理界面,支持增删改查。声明式ORM(SQLModel)。利用 Python 类型注解定义数据库模型 (User, Item) 和 Pydantic 模型 (UserCreate, ItemPublic)。CRUD 操作封装在 crud.py 中。API路由清晰分离 (/users/, /items/)。
前后端通信前端页面能无缝调用后端API,表单提交、数据加载体验流畅。基于OpenAPI的客户端生成frontend/package.json 中的 generate-client 脚本利用后端生成的 OpenAPI 规范,自动创建 TypeScript 类型和 API 调用函数,确保前后端接口契约一致。
配置与安全项目可在不同环境(开发、生产)下运行,关键密钥安全。Pydantic Settings 分层管理Settings 类从 .env 文件和环境变量读取配置。通过 model_validator 强制检查并警告默认安全密钥,阻止不安全部署。CORS 根据配置动态构建允许的源列表。
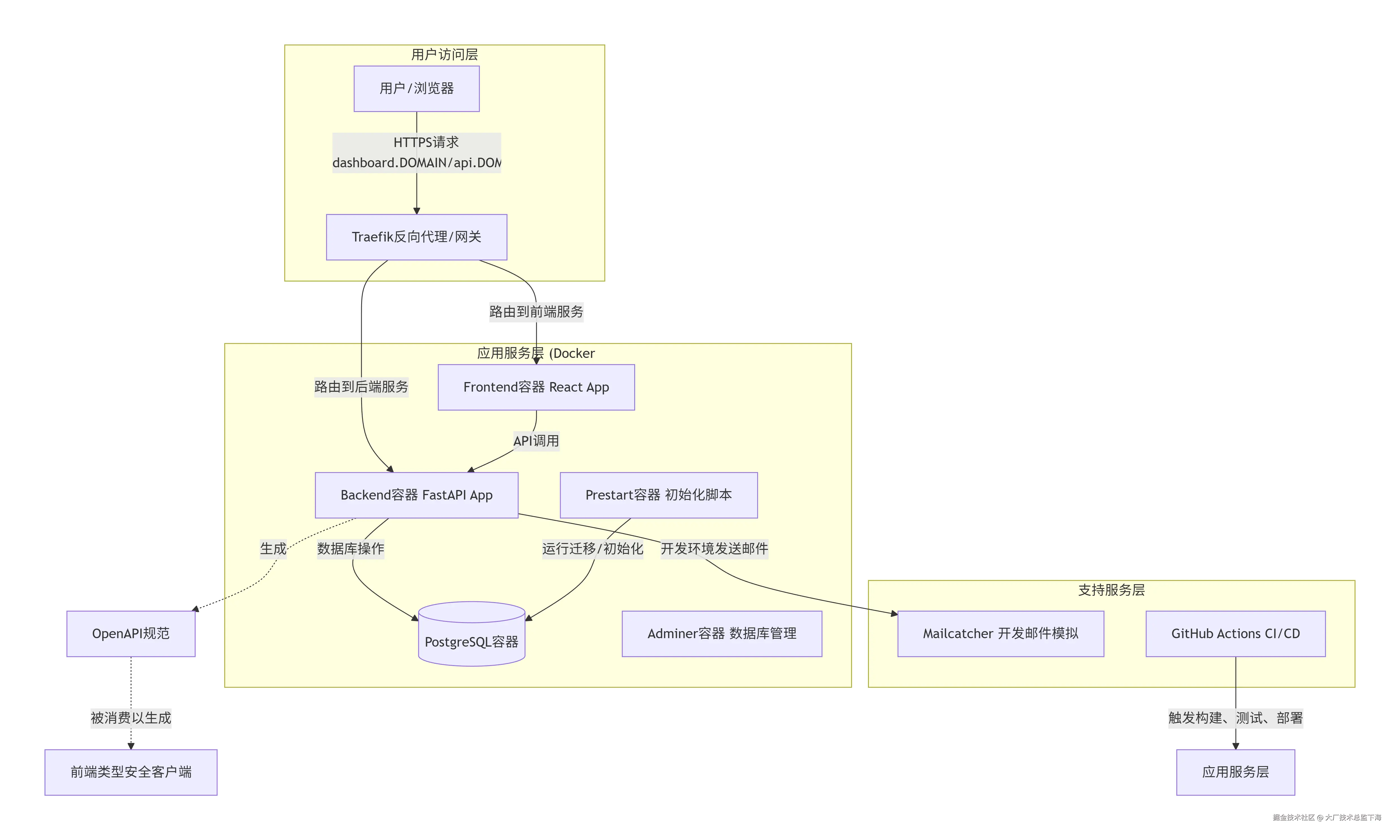
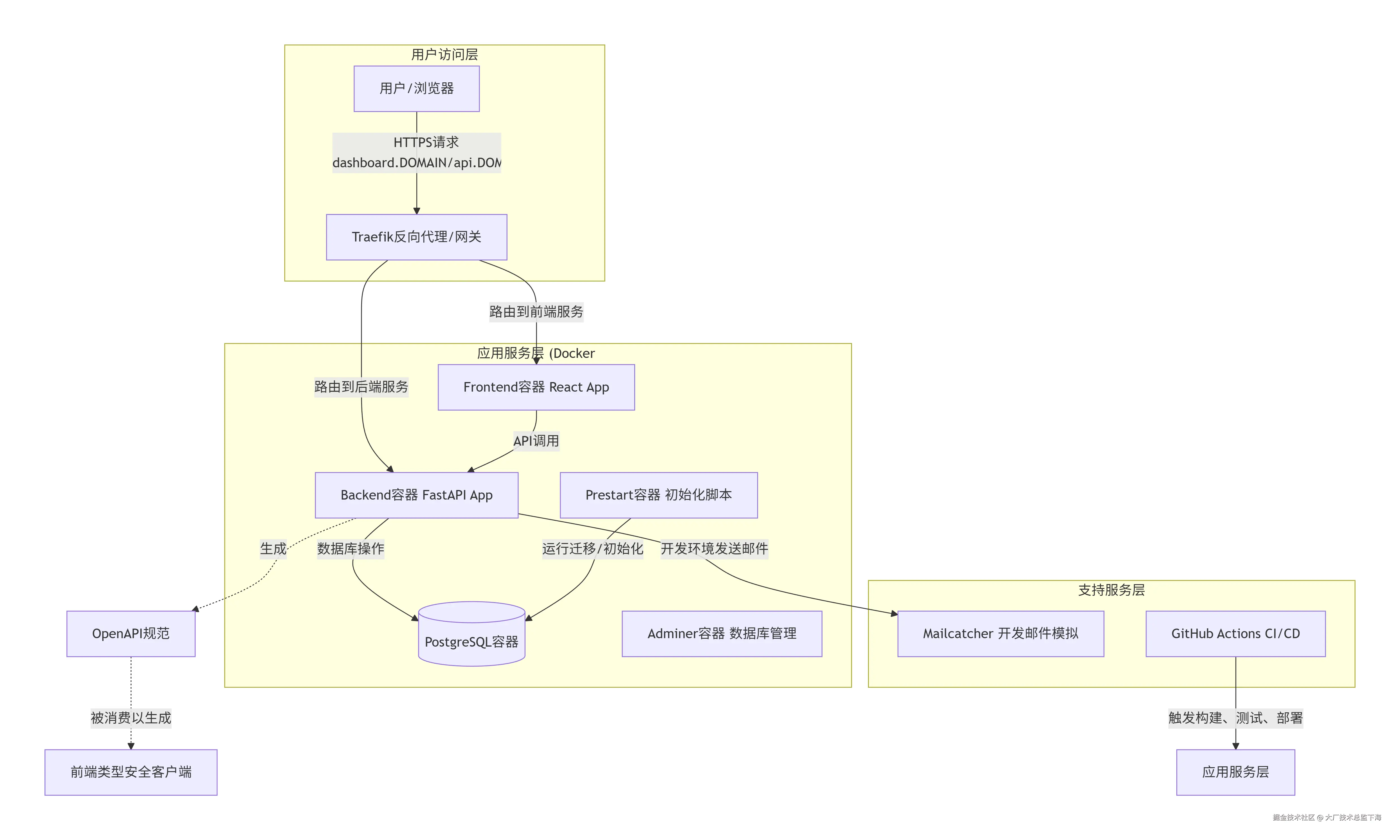
开发与运维开发者可一键启动完整开发环境;运维者可轻松部署到服务器。Docker Compose 作为统一接口docker-compose.yml 定义了服务网络(前端、后端、DB、Adminer)。Traefik 作为入口网关,负责服务发现、路由(api., dashboard. 子域名)和自动从 Let‘s Encrypt 获取 TLS 证书。

3. 技术难点与关键设计因子

  1. 前后端类型安全与同步:如何确保后端API的变更能即时、准确地反映到前端调用代码中?解决方案:将 OpenAPI 规范作为“合同”,并通过自动化脚本 (openapi-ts) 生成前端客户端。这是保证大型项目长期可维护性的关键因子。
  2. 容器化环境下的数据迁移与初始化:如何确保数据库在容器启动时已就绪,并执行必要的建表和数据初始化(如创建第一个超级用户)?解决方案:引入独立的 prestart 服务。该服务在 backend 主服务启动之前运行,依赖于数据库健康检查,执行 alembic upgrade head 等初始化脚本。这是一个经典的容器初始化模式。
  3. 安全配置的强制性与开发者体验:如何在模板中设置强安全默认值,同时又避免因开发者疏忽导致的生产环境安全隐患?解决方案:在 Settings 类的 _enforce_non_default_secrets 方法中实现环境感知的验证。在 local 环境仅给出警告,而在 staging/production 环境则直接抛出异常,强制中断启动。
  4. 多环境配置的灵活管理:如何优雅地管理开发、测试、生产等不同环境的差异配置?解决方案:利用 .env 文件与环境变量结合。.env 文件提供本地开发默认值,而生产环境则通过Docker或服务器的环境变量覆盖。ENVIRONMENT 变量用于控制行为(如是否初始化Sentry)。

4. 详细设计图

4.1 系统架构图 (Component Diagram)

在这里插入图片描述

4.2 核心链路序列图:用户登录与资源访问

sequenceDiagram
    participant U as 用户
    participant F as 前端(React)
    participant B as 后端(FastAPI)
    participant DB as PostgreSQL

    U->>F: 1. 输入邮箱/密码,点击登录
    F->>B: 2. POST /api/v1/login/access-token (表单数据)
    B->>DB: 3. 查询用户,验证密码哈希
    DB-->>B: 4. 返回用户数据
    alt 认证成功
        B->>B: 5. 创建JWT令牌 (security.create_access_token)
        B-->>F: 6. 返回 { access_token: “jwt...”, token_type: “bearer” }
        F->>F: 7. 存储token至localStorage/状态管理
        U->>F: 8. 访问“我的项目”页面
        F->>B: 9. GET /api/v1/items/ (Authorization: Bearer)
        B->>B: 10. 解码JWT,获取当前用户 (get_current_user)
        B->>DB: 11. 查询该用户的items
        DB-->>B: 12. 返回items列表
        B-->>F: 13. 返回JSON数据
        F-->>U: 14. 渲染项目列表
    else 认证失败
        B-->>F: 返回 400 错误
        F-->>U: 显示错误信息
    end

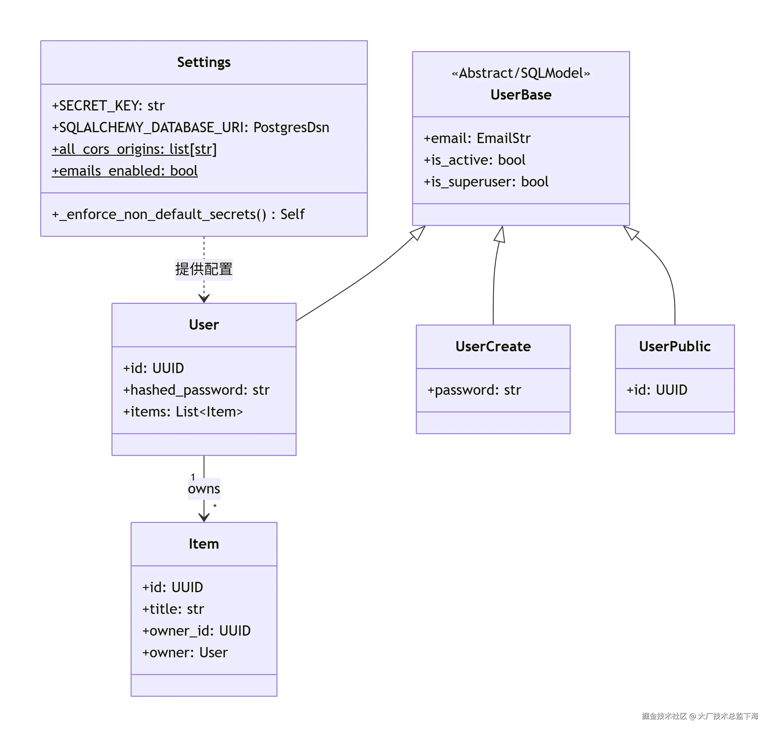
4.3 核心类图 (简化)

在这里插入图片描述

4.4 核心函数拆解图:JWT令牌创建

security.create_access_token 函数为例,展示其内部逻辑流:

graph TD
    A[开始: create_access_token<br>subject, expires_delta] --> B{输入验证};
    B --> C[计算过期时间 expire];
    C --> D[构造载荷 payload<br>exp: expire, sub: subject];
    D --> E[使用 settings.SECRET_KEY 和 HS256 算法<br>编码 JWT];
    E --> F[返回 encoded_jwt 字符串];
    F --> G[结束];

5. 核心代码解析

5.1 配置管理 (backend/app/core/config.py)

此模块是项目的中枢,定义了所有环境变量和业务逻辑配置。

# 代码有删减和注释强化
class Settings(BaseSettings):
    model_config = SettingsConfigDict(
        env_file="../.env",  # 从项目根目录读取 .env 文件,而非后端目录
        env_ignore_empty=True,
        extra="ignore",
    )

    SECRET_KEY: str = secrets.token_urlsafe(32)  # 默认生成一个随机密钥,但会被.env覆盖
    ENVIRONMENT: Literal["local", "staging", "production"] = "local"

    # 使用 Pydantic 的 BeforeValidator 灵活解析 CORS 起源(支持逗号分隔的字符串或列表)
    BACKEND_CORS_ORIGINS: Annotated[ list[AnyUrl] | str, BeforeValidator(parse_cors)] = []

    @computed_field  # 这是一个派生字段,不来自环境变量,由其他字段计算得出
    @property
    def all_cors_origins(self) -> list[str]:
        # 将配置的CORS起源和前端主机地址合并,是实际使用的CORS列表
        return [str(origin).rstrip("/") for origin in self.BACKEND_CORS_ORIGINS] + [
            self.FRONTEND_HOST
        ]

    @computed_field
    @property
    def SQLALCHEMY_DATABASE_URI(self) -> PostgresDsn:
        # 动态构建数据库连接URI,避免在配置中拼接字符串
        return PostgresDsn.build(
            scheme="postgresql+psycopg",
            username=self.POSTGRES_USER,
            password=self.POSTGRES_PASSWORD,
            host=self.POSTGRES_SERVER,
            port=self.POSTGRES_PORT,
            path=self.POSTGRES_DB,
        )

    # **安全关键:强制检查默认密钥**
    def _check_default_secret(self, var_name: str, value: str | None) -> None:
        if value == "changethis":
            message = f‘The value of {var_name} is “changethis”, please change it.’
            if self.ENVIRONMENT == "local":
                warnings.warn(message, stacklevel=1)  # 本地开发仅警告
            else:
                raise ValueError(message)  # 非本地环境直接报错,阻止启动

    @model_validator(mode="after")
    def _enforce_non_default_secrets(self) -> Self:
        # 应用验证:检查多个关键密钥
        self._check_default_secret(“SECRET_KEY”, self.SECRET_KEY)
        self._check_default_secret(“POSTGRES_PASSWORD”, self.POSTGRES_PASSWORD)
        self._check_default_secret(“FIRST_SUPERUSER_PASSWORD”, self.FIRST_SUPERUSER_PASSWORD)
        return self

设计亮点

  1. 配置来源清晰:明确从 ../.env 读取,统一了配置入口。
  2. 类型安全与验证:充分利用 Pydantic 的类型注解和验证器(BeforeValidator, model_validator),将配置验证逻辑内聚在类中。
  3. 派生字段@computed_field 用于生成依赖于其他配置的复杂值(如数据库URI、CORS列表),使配置声明更简洁。
  4. 环境感知的安全强制_enforce_non_default_secrets 是模板最具价值的特性之一,它通过运行时检查,有效防止了因开发者疏忽而导致的安全部署漏洞。

5.2 JWT令牌创建 (backend/app/core/security.py)

from datetime import datetime, timedelta, timezone
import jwt
from passlib.context import CryptContext

pwd_context = CryptContext(schemes=[“bcrypt”], deprecated=“auto”)
ALGORITHM = “HS256”

def create_access_token(subject: str | Any, expires_delta: timedelta) -> str:
    # 使用UTC时间确保时区一致性,避免服务器时区问题
    expire = datetime.now(timezone.utc) + expires_delta
    # JWT标准载荷:exp (过期时间) 和 sub (主题,这里存放用户ID)
    to_encode = {“exp”: expire, “sub”: str(subject)}
    # 使用配置中的 SECRET_KEY 进行编码
    encoded_jwt = jwt.encode(to_encode, settings.SECRET_KEY, algorithm=ALGORITHM)
    return encoded_jwt

def verify_password(plain_password: str, hashed_password: str) -> bool:
    # passlib 自动处理哈希算法版本和盐值校验
    return pwd_context.verify(plain_password, hashed_password)

def get_password_hash(password: str) -> str:
    # 生成安全的 bcrypt 哈希
    return pwd_context.hash(password)

设计亮点

  1. 标准化:严格遵循 JWT (RFC 7519) 规范,使用 exp 声明过期时间。
  2. 时区安全:使用 timezone.utc,是处理分布式系统时间的推荐做法。
  3. 密码安全:依赖成熟的 passlib 库,使用当前公认安全的 bcrypt 算法,自动处理 salt 和复杂度。

5.3 前后端集成示例:前端API客户端生成与使用

虽然未提供生成的客户端代码,但配置 (frontend/package.json) 和模式展示了理念:

// frontend/package.json 片段
{
  “scripts”: {
    “generate-client”: “openapi-ts” // 此命令会读取后端OpenAPI规范,生成TS代码
  }
}

生成后,前端可以这样调用(伪代码):

import { client } from ‘@/lib/api’; // 自动生成的客户端

// 登录函数,参数和返回值类型均由OpenAPI规范自动推导
async function login(email: string, password: string) {
  const formData = new FormData();
  formData.append(‘username’, email);
  formData.append(‘password’, password);
  const response = await client.POST(‘/api/v1/login/access-token‘, {
    body: formData,
  });
  return response.data; // Token类型:{ access_token: string; token_type: string; }
}

// 获取项目列表,需要认证
async function getItems() {
  const response = await client.GET(‘/api/v1/items/‘, {
    headers: { Authorization: `Bearer ${getStoredToken()}` }
  });
  return response.data; // ItemsPublic类型:{ data: ItemPublic[]; count: number; }
}

设计亮点契约优先的开发模式。后端API的定义(通过Pydantic模型)是唯一的真相来源。前端据此生成类型安全的客户端,实现了编译时(而非运行时)的接口一致性检查,是提升大型应用开发效率和可靠性的关键实践。


总结

fastapi/full-stack-fastapi-template 不仅仅是一个代码集合,更是一套经过精心设计的、用于启动现代全栈Web应用的工程方法论。它成功地将 FastAPI 的高性能与类型安全优势,扩展到了包含前端、部署和运维的完整生命周期。

其核心价值体现在:

  1. 架构完整性:提供了一个立即可用的、包含认证、数据持久化、UI 和部署的完整系统原型。
  2. 安全基线:通过强制验证、安全哈希和合理默认值,建立了较高的初始安全门槛。
  3. 开发体验优化:通过容器化、热重载、自动化客户端生成等工具,极大提升了开发效率。
  4. 生产就绪:集成的 Traefik、健康检查、CI/CD 流水线表明其设计目标直接指向生产部署。

对于希望在 Python 生态中构建现代化全栈应用的团队而言,深入研究并以此模板为基础进行定制,是一条能够规避早期陷阱、加速产品交付的可靠路径。它代表了当前以 API 为核心、类型安全、容器化部署的全栈开发最佳实践的集大成者。