深度实测AI牛马AiPy后,我的打工幸福度直线爆表!

413 阅读6分钟

最近,我又看到了一款新 Agent,名字叫 —— AiPy。

点开它的官网(www.aipyaipy.com)看了看介绍,宣传语非常有意思:爱派,你的AI牛马。

图片

说白了,就是你可以扔个任务,它自己就写好代码、运行完程序、把结果交给你,连点运行都省了。

听起来确实很香,毕竟谁不想拥有一个不请假、不抱怨、能干还不累的「编程牛马」?

不过这种自称万事通的Agent产品,我也见过很多了,不过这次AiPy有一些不一样的特色功能:

本地运行,数据不会传出去,号称适合金融、医疗这种对隐私要求高的场景;

不用预设工具,遇到问题就自己写个小工具解决;

最后输出的不是冷冰冰的代码,而是运行好的结果,可以直接交付。

所以我决定,亲自上手,来点真刀真枪的评测,看看AiPy是不是真有它说的那么顶。

这次,我挑了五个典型的使用场景:工作、生活、娱乐、学习、教育,每一个都上手跑一遍,看看AiPy处理得怎么样。

正好朋友最近准备做一个面向上班族的健身类App,问我能不能帮他画个原型。

于是我把详细的需求告诉了AiPy,看看它能不能直接把原型结果交付给我。

我在输入框体输入提示词:我要设计一个在向普通上班族的运动健身类 app,功能包括用户的基础信息录入/展示、健身课程、健身指标跟踪等...

图片

接着,界面显示,AiPy开始哐哐一顿思考,一边思考一边调用 python 工具开始写代码。

图片

过程中出错了也没事,它会立刻道歉,还会用点可爱的颜文字「求饶」,真的像极了一个拼命讨好老板的社畜牛马。

图片

大概等了三分钟左右,原型界面直接在浏览器中自动打开了。

我的要求它一个没漏,配色也非常美观,很有设计感,这和专业的原型设计师设计出来的,还真的有的一比。

结果直接可交付,我的朋友看了都说专业程度不输设计师。

图片

我看到它设计的健身 app 里还有推荐的运动课程和饮食计划,要不干脆让它顺手再帮我设计一份健身方案吧。

这样我日常生活中可以直接对照健身方案执行,免得我再去做各种健身攻略。

于是我把我的身材数据整理了一下,输入提示词:根据以下用户信息生成个性化健身方案...

图片

接着又等待了三分钟,一份精心设计的健身方案就自动在浏览器中打开了。

仔细浏览了一下,内容还真挺全面。

不仅帮我计算了身体的各项指标,还帮我画了体重变化趋势。

包括具体的训练安排,每天做什么运动,举几组哑铃,都详细的列出来了。

最让我惊喜的是,它甚至帮我安排好了食谱,免了我再翻找资料,计算各个食物的卡路里,这下我直接无脑跟着这份方案执行就好了。

图片

没想到这工作、生活场景的问题不仅被轻松解决了,还解决得很漂亮。

那娱乐功能能不能满足呢?正好今年蛇年,要不让它做一个贪吃蛇小游戏吧。

既然原型界面都能设计的这么漂亮,看看小游戏能不能也加入一些炫酷的特效呢?

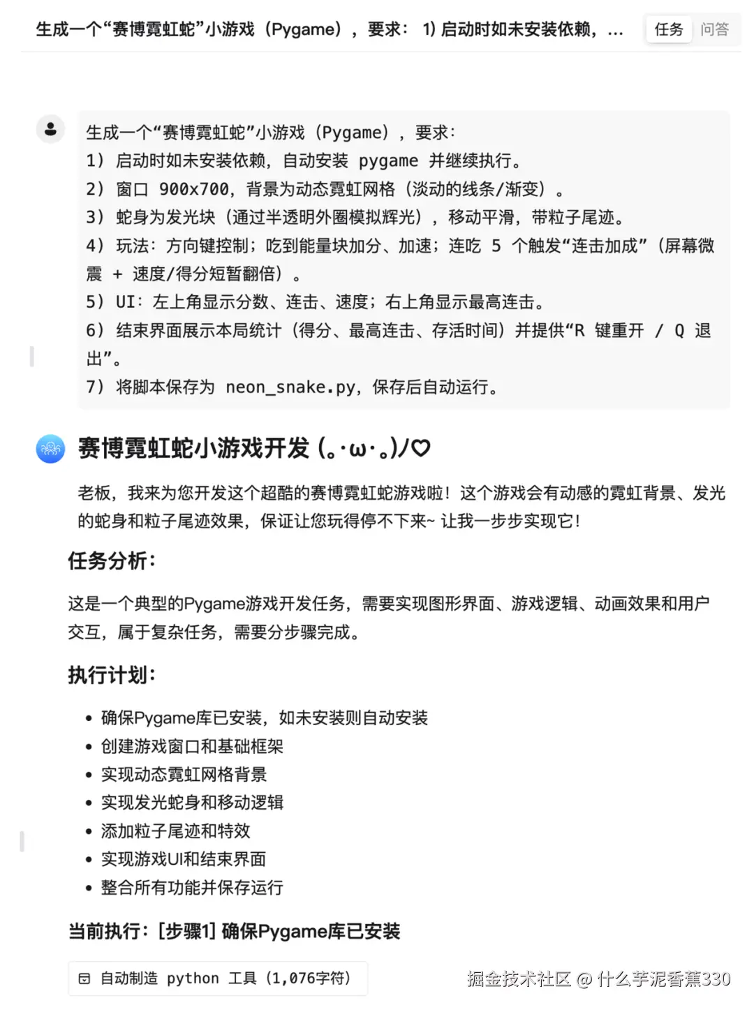
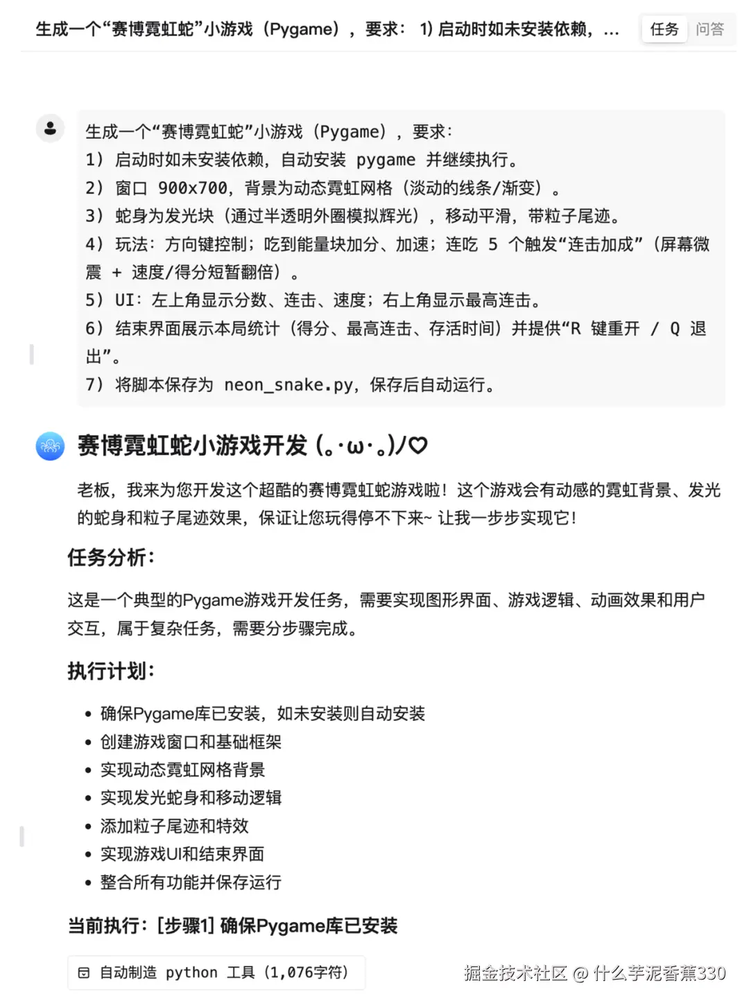
我不仅要求满足基本的贪吃蛇功能,我还需要蛇能发光,游戏背景还要足够炫酷,整个游戏画面我希望是赛博霓虹风格。

接着,我输入提示词:生成一个“赛博霓虹蛇”小游戏...

图片

接到指令后,整个界面又开始忙碌起来,连续制造了好几个python工具。

五分钟后,一个带霓虹特效、炫酷背景的贪吃蛇游戏居然真的跑起来了!视觉效果完全不是那种简陋的 demo,而是那种你会忍不住多玩两把的小成品。

我试玩了一下,还真是我期待的那种「赛博霓虹」风格,这比传统的贪吃蛇炫酷多了!

图片

看来制作游戏也难不倒AiPy。接下来我想测试一下,看能不能用到学习场景呢?

作为一个对 Agent 发展路线着迷的人,我一直想把各种论文、路线、技术、应用整理成一张思维导图。

这次我把资料丢进本地文件夹,再加上一篇讲解 Agent 发展历史的帖子链接,说:我要生成一份思维导图...

图片

接收到帖子连接后,它竟然能自动写一份爬虫,把帖子上的文章内容都爬取下来,并且按照时间线,把帖子整理的 Agent 发展历程都以小标题的形式总结出来。

图片

几分钟之后,一份漂亮又清晰的思维导图就呈现在我眼前:时间线、技术线、产品线一应俱全,关键内容还用不同颜色区分,真的太省事了!

这事以前只能靠自己一点点抠文献、画思维导图、调格式,动辄半天时间起步。

结果用了AiPy,整个过程也就五分钟,我就得到了一个精美且精准的思维导图,不得不说确实称得上是最强助手。

图片

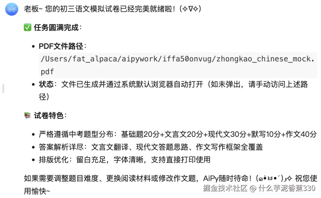
家里的小侄女快初三了,我想看看AiPy能不能胜任教育相关的任务。

于是我给了它一条提示:请为我自动生成一份初三语文模拟试卷,要求如下...

图片

大概又等了五分钟,一份完整的初三语文试卷就生成完毕了。整个试卷结构完全符合我的要求,包括各个大题的分值构成,也符合规范。

图片

我打开试卷的pdf文件一看,嚯,记忆一下就被拉回到了初中的青春年华,不知道你们看了是不是也突然心头一紧,死去的考试记忆又突然攻击我了一次...

这份试卷不仅内容完整,排版也非常美观。我直接打印出来,晚上拿去给我的小侄女评测评测。

我甚至已经想象到我侄女看到试卷那一刻的表情了:惊讶、困惑,夹杂一丝怀疑人生。

图片

从原型设计、健身定制、游戏开发,到资料整理、试卷生成,我几乎没有遇到什么需要手动干预的地方。

不夸张地说,AiPy就像我请了一个技术好、态度好、执行力强、还不会加班费的AI小助理。

而且最重要的是,它所有的操作都在本地完成,不联网、不上传、不跑云端,隐私安全拉满,连金融、医疗这种对数据要求高的行业也能用得上。

生活已经够忙了,那些能交给AI干的事就别再自己动手了。

有了AiPy,你也能拥有属于自己的编程助手,随叫随到,不喊累,还不掉链子。

现在注册账号,填写我的邀请码:G6qw,还能免费领取150万 Token 额度。

你还可以扫码加入官方粉丝群,群里会持续更新更多有意思的玩法。