1月26日,德本咨询发布《2025年度百大AI产品榜单》。知道创宇旗下智能体产品爱派( AiPy) 凭借在智能体工程化落地与开发范式创新方面的持续探索,成功入选

60 阅读3分钟

1月26日,德本咨询发布《2025年度百大AI产品榜单》。知道创宇旗下智能体产品爱派( AiPy) 凭借在智能体工程化落地与开发范式创新方面的持续探索,成功入选榜单。

《年度百大AI产品榜单》评选聚焦过去一年人工智能领域具有代表性的创新成果,重点考察产品在技术创新、场景落地、成熟度与行业影响力等方面的综合表现。本次入选的100 款产品,覆盖从底层技术到行业应用的多个层面,集中体现了 AI 从能力展示走向实际应用的阶段性成果。

注重实用性,降低智能体使用门槛

2025 年被视为“智能体加速落地之年”。随着大模型能力持续增强,AI 正从单点能力调用,迈向具备任务规划、工具调用与持续执行能力的智能体形态。与此同时,如何让智能体真正进入生产环境,成为摆在行业面前的关键命题。

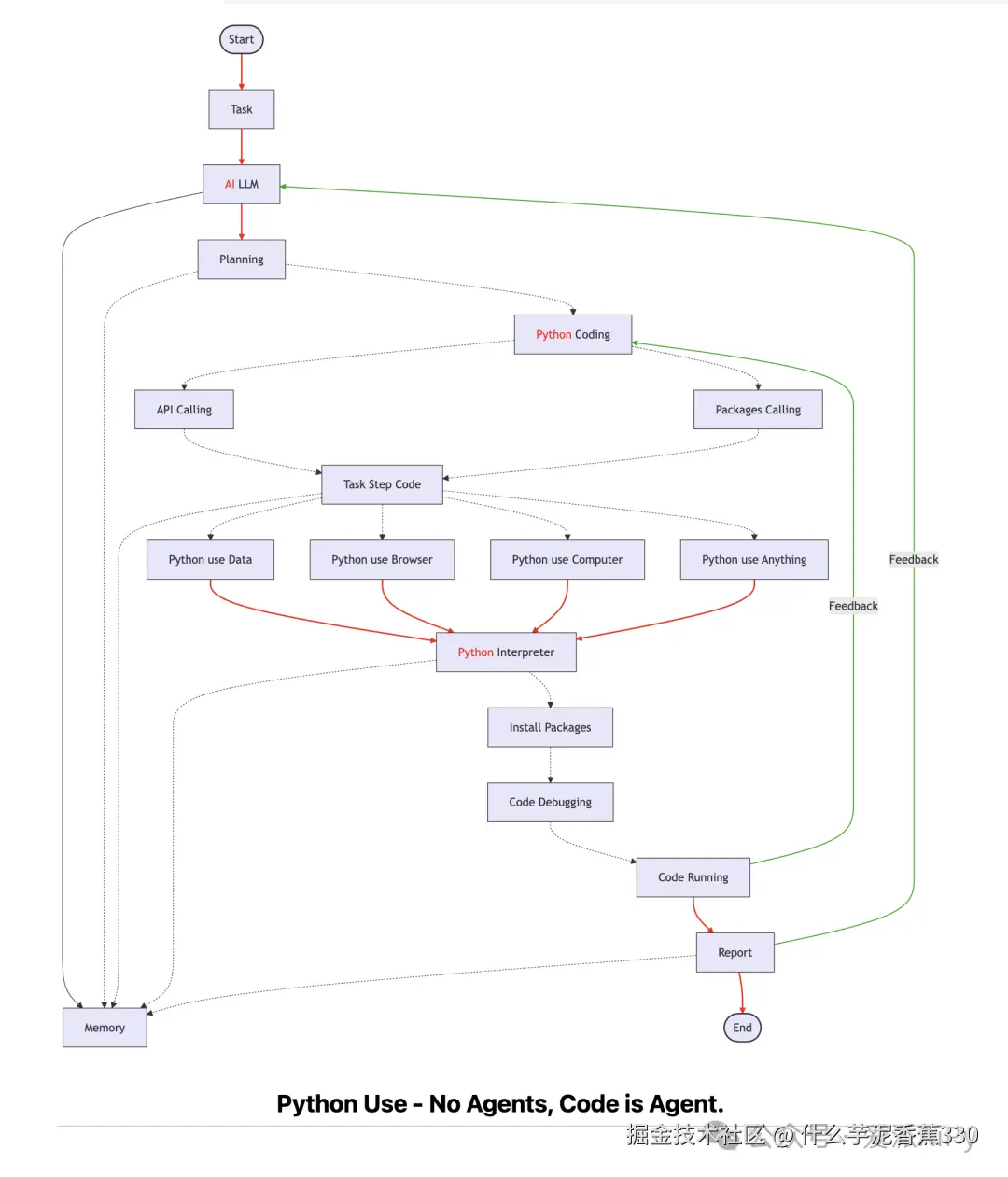
AiPy 正是在这一背景下展开探索。AiPy 以 Python-use 范式为核心,将大模型能力与成熟的Python生态深度融合,让AI可以直接参与到日常开发和自动化任务中。用户无需复杂配置,即可基于自然语言使用AiPy,完成具体任务。

在应用层面,AiPy 持续围绕研发效率、自动化任务处理、多工具协同等典型场景展开实践,支持在本地或私有环境中运行,满足企业对稳定性、安全性和可控性的要求。

通过将智能体能力融入现有工作流程,AiPy 在代码生成、任务拆解和流程自动化等场景中,帮助用户更高效完成各项工作。这种以具体使用场景为导向的产品设计,也成为本次评选关注的重要因素之一。

持续提升产品,参与 AI 价值落地的长期进程

在产品成熟度方面,AiPy 已完成多轮版本迭代,并在不同使用环境中进行验证,逐步形成了较为完整的使用文档和实践示例。依托开源生态,AiPy 在保持开放性的同时,持续提升产品在实际使用过程中的稳定性和可用性。

随着 AI 应用逐步从试点探索走向更广泛的使用场景,用户对产品的可靠性、可维护性和持续更新能力提出了更高要求。围绕这些需求,AiPy 持续对功能和使用体验进行优化,使产品能够在实际环境中稳定运行。

本次入选 2025 年度百大 AI 产品榜单,是对 AiPy 在智能体产品方向持续探索和实际应用表现的一次阶段性认可。未来,AiPy 将继续围绕实际使用需求推进产品迭代,在开放协作和安全可控的前提下,拓展智能体在更多场景中的应用方式,提升 AI 产品在实际工作中的使用价值。

想要交流、分享更多AiPy使用体验,欢迎扫码进群,与千万AiPy用户一起探索AI的无限可能!图片

阅读 227

**AiPy产品评测

**


**