画图,配图?我只用 Nano Banana(附 Prompt)

407 阅读8分钟

活动:前几天,我写了一篇文章,可以免费获取 Ace Data Cloud 平台积分,感兴趣的可以阅读文章 [Ace Data Cloud 浏览器插件配置与内容发布 SOP(标准作业程序,参加活动送积分)](Ace Data Cloud 浏览器插件配置与内容发布 SOP(标准作业程序,参加活动送积分)本 SOP 用于指导团队完 - 掘金)。

工程架构图复杂,不好布局?一画好几天仍不满意?
PPT 配图没有合适的,是否让你焦头烂额?
下面分享一个使用 Nano Banana 画流程图/架构图的完整案例,附带可执行的 Prompt:让你几分钟搞定作图,把精力留给设计与决策。

话不多说,看看 Nano Banana 是怎么从需求,变成复杂而清晰的架构图的。

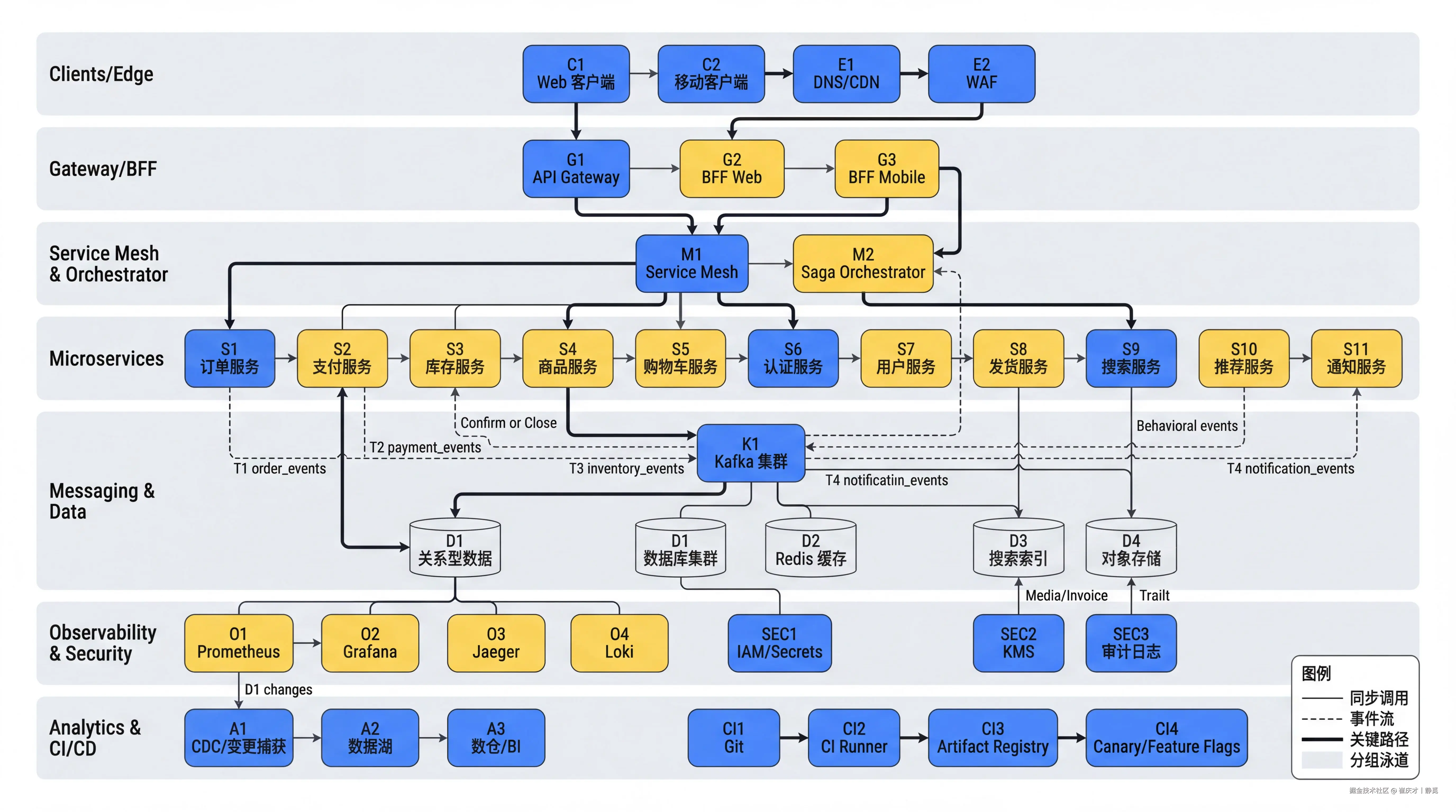
生成案例预览(由下方 Prompt 生成)

使用 Nano Banana 生成的架构图示例

上图为示意图:来自文末“架构图生成 Prompt(中文标签版)”的输出效果。


一、为什么用 Nano Banana 画流程图/架构图

流程图要清晰,架构图要专业,更要可复用。Nano Banana 通过结构化提示词与多轮可控编辑,让“节点—连线—布局—风格”一步步锁定,既能快速产出成品,也能在反复迭代中保持布局与样式的一致性。

  • 更懂指令:支持将“节点清单、连接关系、布局约束、风格规范”分段描述,减少歧义,画出真正能落地的工程级图面。
  • 多轮编辑可控:先定骨架,再填细节;从网格对齐、线宽字号,到色板主题,都能稳定复现。
  • 一致性强:跨版本保持节点位置与视觉规范一致,方便对比与版本管理。
  • 高辨识度:平面矢量风、标准线宽与色盲友好配色,确保会审、投屏、A3 打印都清晰。
  • ACE 平台加速:国内直连、失败不计费、单张约 0.1 元,高分辨率导出无压力,批量迭代更经济。

把画图当成一次小型工程:结构化输入、可控式输出、可复现流程。现在就用 Nano Banana 在 ACE 平台开启你的“从思路到图面”的最快路径。


二、软件架构图设计方案

主题:事件驱动的中大型电商平台(微服务 + 服务网格 + CDC 分析链路)

视觉组织

  • 自上而下泳道布局:Client/Edge → Gateway/BFF → Service Mesh & Services → Messaging & Data Store → Observability & Security → Analytics & CI/CD
  • 图形规范:1.5–2px 线宽、圆角 8px、网格对齐、色盲友好配色(主蓝、辅黄、灰黑)
  • 连线规则:主业务流用实线箭头,异步事件流用虚线箭头并标注 Topic;跨域或跨层用淡色连线;关键路径加粗

组件分层

  • 客户端与边缘层
    • Web 客户端、移动客户端
    • DNS/CDN、WAF
  • 入口与编排
    • API Gateway(REST/GraphQL)
    • BFF(Web / Mobile)
    • Service Mesh(如 Istio/Linkerd)
    • Saga Orchestrator(支持补偿事务)
  • 核心微服务
    • Auth(认证与令牌)、User、Product、Inventory、Cart、Order、Payment、Shipping
    • Search(全文检索)、Recommendation(个性化推荐)、Notification(邮件/短信/推送)
  • 消息与数据
    • Kafka(或等价消息流平台),Topics:order_events、payment_events、inventory_events、notification_events
    • Data Stores:关系型数据库集群(分库分表/读写分离)、Redis Cache、Search Index、对象存储
  • 可观测与安全
    • Prometheus、Grafana、Loki、Jaeger/Tempo
    • IAM/Secrets Manager、KMS、审计日志
  • 数据分析与增长
    • CDC/变更日志(如 Debezium)→ 流入 Data Lake → DWH(数据仓库)→ BI/报表
  • 基础设施与交付
    • Kubernetes(多命名空间:prod/staging)、VPC/子网/NAT、Bastion
    • CI/CD:Git、CI Runner、Artifact Registry、Canary/Feature Flags

关键业务流(示例)

  • 下单主路径(同步 + 异步补偿)
    1. Client → CDN/WAF → API Gateway → BFF → Auth 校验 → Order 服务预占订单
    2. Order 发送 order_events(创建/支付中)
    3. Inventory 订阅并“预扣”库存;Payment 接入支付渠道,回调 → 支付确认事件
    4. Saga Orchestrator 根据回调驱动补偿:支付失败 → 释放库存、关闭订单;成功 → 发货流程
  • 搜索与推荐
    • 商品上新 → CDC → 搜索索引增量更新;用户行为事件 → 推荐服务特征更新
  • 可观测与告警
    • Metrics/Logs/Traces 全链路采集;SLO 超阈值触发告警与自动化扩容

扩展与可靠性

  • 支持金丝雀发布与特性开关;跨可用区容错;对象存储作媒体与导出报表归档;读流量缓存化;写流量事件化

三、清晰 Prompt(可直接用于 Nano Banana 生成架构图)

提示:图中文字渲染在部分模型中可能不稳定。若出现问题,建议先用节点 ID(如 S1、G1)生成干净布局,再在二次编辑或设计工具中批量叠加中文标签。

架构图生成 Prompt(中文标签版)

请以“工程级平面矢量风”绘制一张中大型电商平台软件架构图,要求:
- 画布:4096×3072,白底,四周留白 64px;自上而下泳道布局,六个分区:Clients/Edge、Gateway/BFF、Service Mesh & Orchestrator、Microservices、Messaging & Data、Observability & Security、Analytics & CI/CD。
- 风格:无透视、无渐变、无阴影、无 3D;线宽 1.8px、圆角 8px、箭头统一;网格对齐,节点间距一致;色盲友好配色(主蓝 #2F6FFF、辅黄 #FFD84D、深灰 #0F1115、浅灰 #E9ECEF)。
- 节点(请按组画出、居中对齐,并在节点内使用清晰简体中文标签与节点 ID,示例:“S1 订单服务”):
  Clients/Edge:C1 Web 客户端,C2 移动客户端,E1 DNS/CDN,E2 WAF
  Gateway/BFF:G1 API Gateway,G2 BFF Web,G3 BFF Mobile
  Mesh/Orchestrator:M1 Service Mesh,M2 Saga Orchestrator
  Microservices:S1 订单服务,S2 支付服务,S3 库存服务,S4 商品服务,S5 购物车服务,S6 认证服务,S7 用户服务,S8 发货服务,S9 搜索服务,S10 推荐服务,S11 通知服务
  Messaging & Data:K1 Kafka 集群,T1 order_events,T2 payment_events,T3 inventory_events,T4 notification_events,D1 关系型数据库集群,D2 Redis 缓存,D3 搜索索引,D4 对象存储
  Observability & Security:O1 Prometheus,O2 Grafana,O3 Jaeger,O4 Loki,SEC1 IAM/Secrets,SEC2 KMS,SEC3 审计日志
  Analytics & CI/CD:A1 CDC/变更捕获,A2 数据湖,A3 数仓/BI,CI1 Git,CI2 CI Runner,CI3 Artifact Registry,CI4 Canary/Feature Flags
- 连接(请用直线或折线箭头、避免交叉,关键流加粗,异步事件流用虚线并标注 Topic):
  C1→E1→E2→G1→G2→M1;C2→E1→E2→G1→G3→M1
  G2/G3→S6(认证)→返回→G2/G3
  G2/G3→S4(商品)→S9(搜索)→返回→G2/G3
  G2/G3→S5(购物车)→S1(订单)
  S1→K1→T1(order_events)
  S1→S3(库存:预扣)↔ D1;S3→K1→T3
  S1→S2(支付)→K1→T2(支付事件)→M2(编排补偿)
  T2→S1(确认或关闭)→S8(发货)→S11(通知)→K1→T4
  S9 读取 D3;S10 读取行为事件(来自 K1)与 D1/D2
  所有服务→D2(缓存)与 D1(各自数据);媒体/发票→D4
  观测:所有服务→O1/O3/O4;O1→O2(看板)
  安全:服务与数据访问经 SEC1/SEC2 控制;审计流向 SEC3
  分析链路:D1 变更→A1(CDC)→A2(数据湖)→A3(数仓/BI)
  交付:CI1→CI2→CI3→Kubernetes(通过 Canary/Feature Flags 渐进发布)
- 图例与标注:右下角放置简洁图例(实线=同步调用,虚线=事件流;加粗=关键路径;色块=分组泳道)。节点标签要求字号清晰、对齐整齐。
- 若中文文字渲染不稳定:请保留节点 ID(如 S1、G1),并在右侧生成“ID→中文标签”对照表。
- 负面约束:避免不规则形状、避免倾斜排版、避免复杂纹理、水印、随机 Logo、乱码文字。

多轮编辑(可选的稳健流程)

  • 第 1 轮(定骨架):仅生成泳道、节点位置与 ID(不填中文标签),确保线条与布局整洁。
  • 第 2 轮(补标签与风格):在保持布局不动的前提下,填入中文标签、加粗关键路径、统一配色与线宽。
  • 第 3 轮(导出与变体):输出 4096×3072 主版;再生成深色主题与 A3 打印友好版(更高对比、加大字号)。

实用小贴士

  • 需要最清晰的文本时,用“ID 占位 + 后期矢量叠字”流程:先生成干净图面,再在设计工具(Figma/Illustrator)导出 SVG/PDF 叠加正文。
  • 若要流程图版本(而非全架构),只保留 Clients/Edge、Gateway、2–4 个关键服务与 1–2 条事件流,强调决策节点与步骤编号即可。
  • 保持版本可复现:将节点清单与连线列表独立保存,增删节点只在该清单处修改,确保跨版本布局稳定。