OoderAgent P2P 网络核心技术揭秘:多 Agent 协作入网架构与全链路安全防护

101 阅读17分钟

一、引言

本文档是ooderAgent的一种参考实现,详细介绍其P2P网络架构设计、多Agent协作入网机制和安全实现。ooderAgent是一套基于MIT协议的开源AI能力分发与自动化协作框架,通过P2P网络实现分布式存储和协作能力。OoderAgent P2P 网络的两大核心命题:如何让异构终端节点高效、安全地完成入网协作,以及如何在无中心架构下构建可信的通信环境。我们将从 P2P 网络拓扑设计、多 Agent 协作入网机制、全链路安全防护体系三个维度,拆解技术实现细节;结合家庭、企业、教育三大典型场景,分析架构落地的实践路径;同时直面分布式网络固有的负载均衡、恶意节点防御等痛点,提出针对性优化方案。尽管文章篇幅较长,但始终围绕「去中心化协作的高效性」与「分布式通信的安全性」两大核心展开,为开发者提供从架构设计到落地实践的完整技术参

二、P2P网络架构设计

2.1 核心组件

SuperAgent的P2P网络由三种核心Agent组成:

Agent类型主要职责部署位置
MCP Agent资源管理和调度,密钥下发中央服务器
Route Agent消息路由和转发,临时Group管理边缘节点
End Agent设备交互和数据采集,CAP管理终端设备

2.2 网络拓扑

网络采用自组织的无中心拓扑结构,具有以下特性:

  • 动态拓扑:节点可以随时加入或离开网络,网络会自动调整
  • 分层架构:MCP Agent → Route Agent → End Agent 的层次结构
  • 对等网络:Route Agent之间形成对等网络,实现负载均衡和容错
  • 逻辑隔离:通过Group/Scene实现网络通信的逻辑隔离

网络拓扑图

终端层 路由层 中央管理层 End Agent 1 End Agent 2 End Agent 3 End Agent 4 Route Agent 1 Route Agent 2 Route Agent 3 MCP Agent 1 MCP Agent 2

2.3 设计原则

  • 去中心化:避免单点故障,提高系统可靠性
  • 安全性:多层次安全机制,确保网络通信安全
  • 可扩展性:支持动态节点加入和离开,适应网络规模变化
  • 灵活性:通过Group/Scene实现通信逻辑隔离,适应不同应用场景

三、多Agent协作入网机制

3.1 Route Agent对等网络形成

Route Agent对等网络的形成是多Agent协作的关键环节:

  1. 初始化阶段
    • MCP Agent生成自身的安全密钥对
    • 配置网络安全策略
    • 准备Route Agent密钥下发机制
  2. Route Agent加入MCP Agent
    • Route Agent向MCP Agent发送加入请求
    • MCP Agent验证Route Agent身份
    • MCP Agent下发安全密钥给Route Agent
    • Route Agent存储MCP Agent下发的密钥
    • Route Agent不允许连接多个MCP Agent,避免安全域混淆
  3. Route Agent创建临时Group
    • Route Agent生成临时Group ID和安全密钥
    • 创建Group元数据,包括名称、描述、安全策略等
    • 广播安全密钥到网络中的End Agent成员
  4. Route Agent对等发现
    • Route Agent发送对等网络发现请求
    • 接收其他Route Agent的响应
    • 交换安全密钥,形成对等网络
    • 各自广播安全密钥到End Agent成员
    • 多个拥有相同Scene声明的Route Agent可以共存于网络中

Route Agent对等网络形成流程图

MCP Agent Route Agent 1 Route Agent 2 End Agent 生成安全密钥对 发送加入请求 验证身份并下发密钥 存储密钥 创建临时Group 广播安全密钥 发送对等发现请求 响应并交换密钥 广播安全密钥 广播安全密钥 MCP Agent Route Agent 1 Route Agent 2 End Agent

3.2 End Agent入网流程

End Agent的入网流程设计充分考虑了安全性和便捷性:

  1. 首次入网
    • End Agent接收Route Agent广播的安全密钥
    • 创建相应的CAP (Connection Access Point)
    • 存储链路信息和密钥到CAP
    • 完成安全认证,加入网络
  2. 启动/离线再入网
    • End Agent读取存储的CAP信息
    • 发送入网请求,携带CAP信息
    • Route Agent验证CAP信息有效性
    • 使用CAP中的密钥完成认证挑战
    • 快速加入对等网络

End Agent入网流程图

End Agent Route Agent MCP Agent 接收Route Agent广播的安全密钥 创建CAP并存储链路信息和密钥 发送入网请求 验证CAP信息 发送认证挑战 使用CAP中的密钥生成响应 发送认证响应 验证响应 确认入网成功 通知节点入网成功 End Agent Route Agent MCP Agent

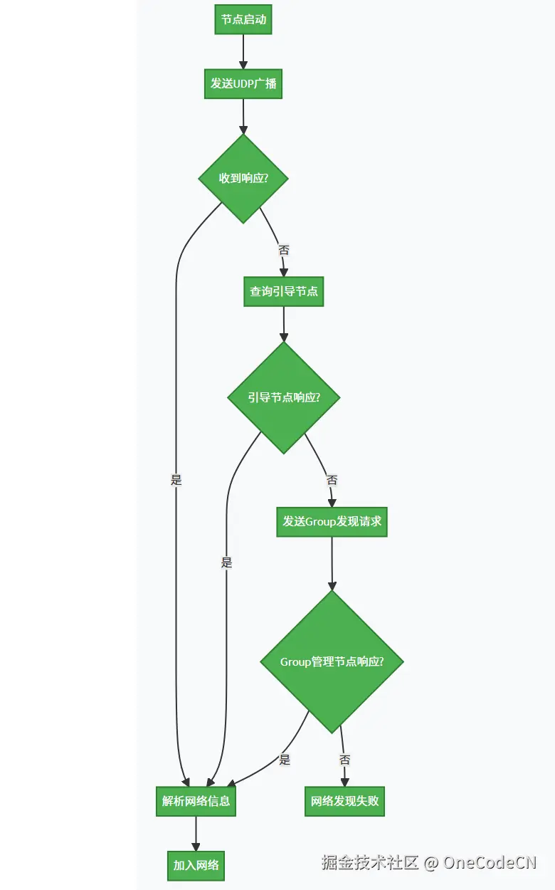
3.3 网络发现机制

  • 本地发现:节点启动时发送UDP广播,包含节点ID、能力、搜索的Group ID
  • 引导节点发现:查询配置的引导节点列表,获取网络信息
  • Group发现:发送Group发现请求,接收Group管理节点的响应

网络发现流程图

节点启动 发送UDP广播 收到响应? 解析网络信息 查询引导节点 引导节点响应? 发送Group发现请求 Group管理节点响应? 网络发现失败 加入网络

四、安全机制设计

4.1 多层安全架构

ooderAgent的P2P网络采用多层安全架构,确保网络通信的安全性:

  1. 身份认证
    • 节点身份:每个节点拥有唯一的身份标识和密钥对
    • 数字签名:所有消息和技能都需要数字签名验证
    • 密钥交换:使用ECDH算法进行密钥交换,建立安全通信通道
  2. 数据加密
    • 传输加密:节点间通信使用TLS 1.3加密
    • 技能加密:共享的技能代码使用AES-256加密
    • 数据加密:传输的敏感数据使用端到端加密
  3. 访问控制
    • 技能访问控制:技能提供者可以设置技能的访问权限
    • 数据访问控制:用户可以控制数据的共享范围
    • 节点白名单:支持设置信任节点白名单

多层安全架构图

网络层 传输层 应用层 网络层安全 节点认证 对等加密 TLS 1.3加密 数字签名 端到端加密 应用层安全 访问控制 任务保护

4.2 Route Agent安全机制

Route Agent作为网络的核心转发节点,其安全机制尤为重要:

  • 单一MCP Agent连接:Route Agent不允许连接多个MCP Agent,避免安全域混淆
  • 安全密钥管理:创建临时Group时生成安全密钥,定期更新
  • 密钥广播:广播安全密钥到所有End Agent成员,确保网络安全
  • 对等网络安全:Route Agent之间交换安全密钥,形成安全的对等网络
  • MCP Agent P2P限制:MCP Agent P2P只能在同一个MCP Agent下发起安全P2P

4.3 End Agent安全机制

End Agent作为终端设备的接口,其安全机制设计注重实用性:

  • CAP管理:创建和管理Connection Access Point,存储链路信息和密钥
  • 快速重连:使用CAP信息实现快速安全重连,提高用户体验
  • 安全存储:安全存储CAP信息,防止密钥泄露
  • 认证挑战:入网时使用CAP中的密钥响应认证挑战,确保身份验证

4.4 信任管理机制

  • 分布式信任:没有中央信任机构,信任关系分布在网络节点中
  • 信任链:通过信任链传递信任关系
  • 信任度量:基于节点行为的信任度评估
  • 信任传播:在Group内传播信任信息

信任管理流程图

节点行为 信任度评估 信任更新 信任传播 信任网络 访问控制

五、技术实现细节

5.1 核心组件实现

组件职责关键功能
RouteAgentManager管理Route Agent对等网络对等发现、安全密钥交换、临时Group管理
MCPClientService处理与MCP Agent的连接密钥下发、连接管理、权限验证
CAPManager管理End Agent的连接访问点CAP创建、存储、验证、快速重连
SecurityService加密、签名和安全策略管理密钥生成、数据加密、签名验证
DiscoveryService节点和网络的自动发现UDP广播、节点列表交换、网络拓扑构建
GroupManagerGroup管理Group创建、成员管理、安全策略配置
SceneManagerScene管理Scene创建、规则配置、通信隔离
TrustManager信任管理信任度评估、信任传播、异常检测

5.2 关键消息格式

Route Agent对等网络发现消息

{
  "type": "ROUTE_AGENT_DISCOVERY",
  "version": "1.0",
  "timestamp": "2026-01-27T12:00:00Z",
  "sender": "route_agent_id",
  "payload": {
    "scene_ids": ["scene1", "scene2"],
    "capabilities": ["routing", "security"],
    "mcp_agent_id": "mcp_agent_id"
  },
  "signature": "digital_signature"
}

安全密钥广播消息

{
  "type": "SECURITY_KEY_BROADCAST",
  "version": "1.0",
  "timestamp": "2026-01-27T12:00:00Z",
  "sender": "route_agent_id",
  "payload": {
    "group_id": "group_uuid",
    "security_key": "encrypted_security_key",
    "key_expiry": "2026-01-28T12:00:00Z"
  },
  "signature": "digital_signature"
}

End Agent CAP创建消息

{
  "type": "CAP_CREATE",
  "version": "1.0",
  "timestamp": "2026-01-27T12:00:00Z",
  "sender": "end_agent_id",
  "payload": {
    "group_id": "group_uuid",
    "link_info": {
      "route_agent_id": "route_agent_id",
      "ip_address": "192.168.1.100",
      "port": 7777,
      "protocol": "tcp"
    },
    "security_key": "encrypted_security_key"
  },
  "signature": "digital_signature"
}

MCP Agent加入消息

{
  "type": "MCP_AGENT_JOIN",
  "version": "1.0",
  "timestamp": "2026-01-27T12:00:00Z",
  "sender": "route_agent_id",
  "receiver": "mcp_agent_id",
  "payload": {
    "route_agent_id": "route_agent_id",
    "capabilities": ["routing", "security"],
    "auth_info": "encrypted_auth_info"
  },
  "signature": "digital_signature"
}

5.3 关键接口设计

接口功能参数返回值
joinMCPAgent()Route Agent加入MCP AgentMCP Agent地址, 认证信息加入结果
createRouteAgentPeerNetwork()创建Route Agent对等网络Route Agent列表网络ID
broadcastSecurityKey()广播安全密钥Group ID, 安全密钥广播结果
createCAP()创建End Agent CAPGroup ID, 安全密钥, 链路信息CAP ID
joinNetworkWithCAP()使用CAP加入网络CAP ID, CAP信息加入结果
getMCPClientStatus()获取MCP Agent客户端状态状态信息
createGroup()创建新的GroupGroup元数据Group ID
joinGroup()加入指定GroupGroup ID, 邀请码加入结果
createScene()在Group内创建SceneGroup ID, Scene元数据Scene ID
joinScene()加入指定SceneGroup ID, Scene ID加入结果
getTrustLevel()获取节点信任度节点ID信任度值
updateTrustLevel()更新节点信任度节点ID, 信任度变化更新结果

5.4 代码实现示例

EndAgent实现示例

package net.ooder.sdk.agent.impl;

import net.ooder.sdk.agent.EndAgent;
import net.ooder.sdk.packet.TaskPacket;
import net.ooder.sdk.packet.ResponsePacket;
import net.ooder.sdk.packet.ResponsePacketBuilder;
import net.ooder.sdk.network.udp.UDPSDK;
import net.ooder.sdk.enums.EndAgentStatus;
import net.ooder.sdk.enums.ResponseStatus;
import net.ooder.sdk.security.EncryptionUtil;
import org.slf4j.Logger;
import org.slf4j.LoggerFactory;
import java.util.Map;
import java.util.concurrent.CompletableFuture;
import java.util.concurrent.ExecutorService;
import java.util.concurrent.Executors;

public class EndAgentImpl extends AbstractEndAgent {
    private static final Logger log = LoggerFactory.getLogger(EndAgentImpl.class);
    private final Map taskCache;
    
    public EndAgentImpl(UDPSDK udpSDK, String agentId, String agentName, Map capabilities) {
        super(udpSDK, agentId, agentName, "EndAgent", capabilities);
        this.taskCache = new java.util.concurrent.ConcurrentHashMap<>();
    }
    
    @Override
    protected ResponsePacket createResponse(TaskPacket taskPacket, boolean success, String message) {
        // 缓存任务
        taskCache.put(taskPacket.getTaskId(), taskPacket);
        
        // 创建响应
        ResponseStatus status = success ? ResponseStatus.SUCCESS : ResponseStatus.FAILURE;
        
        return ResponsePacketBuilder.builder()
            .taskId(taskPacket.getTaskId())
            .status(status)
            .message(message)
            .data(processTaskData(taskPacket))
            .timestamp(System.currentTimeMillis())
            .build();
    }
    
    private String processTaskData(TaskPacket taskPacket) {
        // 根据任务类型处理数据
        String taskType = taskPacket.getTaskType();
        Map params = taskPacket.getParams();
        
        switch (taskType) {
            case "skill_invoke":
                return processSkillInvoke(params);
            case "data_collection":
                return processDataCollection(params);
            case "device_control":
                return processDeviceControl(params);
            default:
                return "Unknown task type: " + taskType;
        }
    }
    
    private String processSkillInvoke(Map params) {
        String skillName = (String) params.get("skill");
        Map skillParams = (Map) params.get("params");
        
        // 调用技能逻辑
        log.info("Invoking skill: {} with params: {}", skillName, skillParams);
        
        // 模拟技能执行
        return "Skill " + skillName + " invoked successfully";
    }
    
    private String processDataCollection(Map params) {
        String dataType = (String) params.get("dataType");
        
        // 数据采集逻辑
        log.info("Collecting data of type: {}", dataType);
        
        // 模拟数据采集
        Map collectedData = new java.util.HashMap<>();
        collectedData.put("type", dataType);
        collectedData.put("timestamp", System.currentTimeMillis());
        collectedData.put("value", "Sample data");
        
        return collectedData.toString();
    }
    
    private String processDeviceControl(Map params) {
        String deviceId = (String) params.get("deviceId");
        String command = (String) params.get("command");
        
        // 设备控制逻辑
        log.info("Controlling device {} with command: {}", deviceId, command);
        
        // 模拟设备控制
        return "Device " + deviceId + " controlled with command: " + command;
    }
}

RouteAgent实现示例

package net.ooder.sdk.agent.impl;

import net.ooder.sdk.agent.RouteAgent;
import net.ooder.sdk.packet.AuthPacket;
import net.ooder.sdk.packet.TaskPacket;
import net.ooder.sdk.packet.RoutePacket;
import net.ooder.sdk.network.udp.SendResult;
import net.ooder.sdk.network.udp.UDPSDK;
import net.ooder.sdk.scene.SceneDefinition;
import net.ooder.sdk.scene.SceneMember;
import net.ooder.sdk.security.EncryptionUtil;
import org.slf4j.Logger;
import org.slf4j.LoggerFactory;
import java.util.List;
import java.util.Map;
import java.util.concurrent.CompletableFuture;
import java.util.concurrent.atomic.AtomicBoolean;

public class RouteAgentImpl extends AbstractRouteAgent {
    private static final Logger log = LoggerFactory.getLogger(RouteAgentImpl.class);
    private final Map forwardedTasks;
    
    public RouteAgentImpl(UDPSDK udpSDK, String agentId, String agentName, Map capabilities) {
        super(udpSDK, agentId, agentName, capabilities);
        this.forwardedTasks = new java.util.concurrent.ConcurrentHashMap<>();
    }
    
    @Override
    public CompletableFuture register(String targetMcpId) {
        return CompletableFuture.supplyAsync(() -> {
            try {
                log.info("Registering RouteAgent {} to MCP Agent {}", getAgentId(), targetMcpId);
                
                // 生成认证数据包
                AuthPacket authPacket = AuthPacket.builder()
                    .agentId(getAgentId())
                    .agentName(getAgentName())
                    .agentType(getAgentType())
                    .capabilities(getCapabilities())
                    .timestamp(System.currentTimeMillis())
                    .build();
                
                // 加密认证数据
                String encryptedData = EncryptionUtil.encrypt(authPacket.toString(), getEncryptionKey());
                authPacket.setEncryptedData(encryptedData);
                
                // 发送注册请求
                SendResult result = getUdpSDK().sendAuthRequest(targetMcpId, authPacket);
                
                if (result.isSuccess()) {
                    setMcpAgentId(targetMcpId);
                    setRegistered(true);
                    log.info("RouteAgent {} registered successfully to MCP Agent {}", getAgentId(), targetMcpId);
                    return true;
                } else {
                    log.error("Failed to register RouteAgent {}: {}", getAgentId(), result.getMessage());
                    return false;
                }
            } catch (Exception e) {
                log.error("Error registering RouteAgent: {}", e.getMessage());
                return false;
            }
        }, getExecutorService());
    }
    
    @Override
    public CompletableFuture forwardTask(TaskPacket taskPacket, String endAgentId) {
        return CompletableFuture.supplyAsync(() -> {
            try {
                log.info("Forwarding task {} from EndAgent {} via RouteAgent {}", 
                    taskPacket.getTaskId(), endAgentId, getAgentId());
                
                // 缓存转发的任务
                forwardedTasks.put(taskPacket.getTaskId(), taskPacket);
                
                // 检查EndAgent是否在线
                if (!getEndAgentRoutes().containsKey(endAgentId)) {
                    log.error("EndAgent {} not found in route table", endAgentId);
                    return new SendResult(false, "EndAgent not found");
                }
                
                // 转发任务
                return getUdpSDK().forwardTask(taskPacket, endAgentId);
            } catch (Exception e) {
                log.error("Error forwarding task: {}", e.getMessage());
                return new SendResult(false, e.getMessage());
            }
        }, getExecutorService());
    }
}

P2P网络发现实现示例

package net.ooder.sdk.network.discovery;

import net.ooder.sdk.network.udp.UDPSDK;
import net.ooder.sdk.packet.DiscoveryPacket;
import org.slf4j.Logger;
import org.slf4j.LoggerFactory;
import java.net.DatagramPacket;
import java.net.DatagramSocket;
import java.net.InetAddress;
import java.util.concurrent.CompletableFuture;
import java.util.concurrent.ExecutorService;
import java.util.concurrent.Executors;

public class P2PDiscoveryService {
    private static final Logger log = LoggerFactory.getLogger(P2PDiscoveryService.class);
    private static final int DISCOVERY_PORT = 7777;
    private static final int DISCOVERY_INTERVAL = 5000; // 5秒
    private final UDPSDK udpSDK;
    private final ExecutorService executorService;
    private volatile boolean running;
    
    public P2PDiscoveryService(UDPSDK udpSDK) {
        this.udpSDK = udpSDK;
        this.executorService = Executors.newSingleThreadExecutor();
        this.running = false;
    }
    
    public void start() {
        running = true;
        executorService.submit(this::discoveryLoop);
        log.info("P2P discovery service started");
    }
    
    public void stop() {
        running = false;
        executorService.shutdown();
        log.info("P2P discovery service stopped");
    }
    
    private void discoveryLoop() {
        try (DatagramSocket socket = new DatagramSocket()) {
            socket.setBroadcast(true);
            
            while (running) {
                try {
                    // 发送发现广播
                    sendDiscoveryBroadcast(socket);
                    
                    // 接收响应
                    receiveDiscoveryResponses(socket);
                    
                    // 等待下一次发现
                    Thread.sleep(DISCOVERY_INTERVAL);
                } catch (InterruptedException e) {
                    Thread.currentThread().interrupt();
                    break;
                } catch (Exception e) {
                    log.error("Error in discovery loop: {}", e.getMessage());
                }
            }
        } catch (Exception e) {
            log.error("Error starting discovery service: {}", e.getMessage());
        }
    }
    
    private void sendDiscoveryBroadcast(DatagramSocket socket) throws Exception {
        DiscoveryPacket packet = DiscoveryPacket.builder()
            .type("DISCOVERY_REQUEST")
            .senderId(udpSDK.getAgentId())
            .senderType(udpSDK.getAgentType())
            .timestamp(System.currentTimeMillis())
            .build();
        
        byte[] data = packet.toString().getBytes();
        DatagramPacket datagramPacket = new DatagramPacket(
            data, data.length,
            InetAddress.getByName("255.255.255.255"),
            DISCOVERY_PORT
        );
        
        socket.send(datagramPacket);
        log.debug("Sent discovery broadcast");
    }
    
    private void receiveDiscoveryResponses(DatagramSocket socket) throws Exception {
        byte[] buffer = new byte[4096];
        DatagramPacket packet = new DatagramPacket(buffer, buffer.length);
        
        socket.setSoTimeout(1000);
        try {
            socket.receive(packet);
            String response = new String(packet.getData(), 0, packet.getLength());
            log.debug("Received discovery response: {}", response);
            
            // 处理响应
            processDiscoveryResponse(response, packet.getAddress());
        } catch (java.net.SocketTimeoutException e) {
            // 正常超时,继续
        }
    }
    
    private void processDiscoveryResponse(String response, InetAddress address) {
        try {
            DiscoveryPacket packet = DiscoveryPacket.fromString(response);
            if ("DISCOVERY_RESPONSE".equals(packet.getType())) {
                log.info("Discovered peer: {} ({}) at {}", 
                    packet.getSenderId(), packet.getSenderType(), address.getHostAddress());
                
                // 添加到对等节点列表
                udpSDK.addPeer(packet.getSenderId(), address.getHostAddress());
            }
        } catch (Exception e) {
            log.error("Error processing discovery response: {}", e.getMessage());
        }
    }
}

六、安全认证流程

6.1 首次入网安全认证

  1. 邀请码验证
    • 邀请码包含Group ID、过期时间、数字签名
    • 使用HMAC-SHA256验证邀请码完整性
    • 检查邀请码是否在有效期内
  2. 节点身份认证
    • 节点生成ECDSA密钥对
    • 使用临时认证令牌加密节点公钥
    • Group管理节点验证节点签名
  3. 安全通道建立
    • 使用ECDH协议交换会话密钥
    • 建立TLS 1.3加密通道
    • 验证Group证书链
  4. 网络配置分发
    • 分发Group元数据和安全策略
    • 提供网络拓扑信息
    • 配置节点的Group/Scene权限

6.2 信任网络内自动入网

  1. 网络发现
    • 节点启动时发送UDP广播
    • 接收其他节点的响应
    • 发现可用的Group和Scene
  2. CAP验证
    • End Agent读取存储的CAP信息
    • 发送入网请求,携带CAP信息
    • Route Agent验证CAP信息有效性
  3. 认证挑战
    • Route Agent发送认证挑战
    • End Agent使用CAP中的密钥生成响应
    • Route Agent验证响应有效性
  4. 入网确认
    • Route Agent发送入网确认
    • End Agent注册节点状态
    • Route Agent更新节点状态

七、性能优化策略

7.1 网络优化

  • 连接池:维护节点连接池,减少连接建立开销
  • 消息压缩:对大型消息进行压缩,减少网络传输量
  • 批量处理:合并多个小消息,减少网络往返
  • 流量控制:实现自适应流量控制,避免网络拥塞

7.2 安全优化

  • 密钥管理:定期更新安全密钥,减少密钥泄露风险
  • 认证优化:使用CAP机制,减少认证时间,提高入网速度
  • 信任管理:基于节点行为的信任度评估,优化网络安全
  • 资源限制:设置合理的资源限制,防止DoS攻击

7.3 可靠性优化

  • 冗余路由:Route Agent对等网络提供冗余路由,提高可靠性
  • 故障转移:当节点故障时,自动切换到备用节点
  • 网络分区:检测网络分区,在分区恢复后自动重连
  • 状态同步:定期同步节点状态,确保网络一致性

八、部署与实践

8.1 网络规划

ooderAgent的网络规划围绕着自组网完成,Route Agent以场景为中心,一个Route Agent可以声明支持多个场景,但这会增加系统复杂度。

  1. 家庭网络
    • 适合个人用户或小型家庭网络
    • 默认启用无MCP 0信任模式,网络本身安全
    • 建议部署1-2个Route Agent,形成对等网络
    • 节点数不超过20个,适合家庭设备自动发现和入网
  2. 企业网络
    • 适合小型企业或部门网络
    • 只有在明确需要建立安全机制时才会开启MCP的安全认证
    • 不需要独立的服务器,可在现有网络设备上部署MCP功能
    • 主要用于入网管理和配置安全策略
    • 建议部署2-3个Route Agent,按功能或区域划分场景
  3. 教育机构网络
    • 适合校园或教育机构网络
    • 可根据需要部署MCP Agent进行集中管理
    • 多个Route Agent按教学楼、图书馆、实验室等场景划分
    • 支持大规模设备的自动管理和智能教学应用

8.2 安全配置

  • 启用TLS加密:保护节点间通信
  • 设置强密码策略:使用强密码和多因素认证
  • 配置防火墙:开放必要的端口,限制访问
  • 定期安全审计:检查网络安全状态,发现潜在风险

8.3 监控与维护

  • 网络监控:监控节点状态、网络拓扑和流量
  • 安全监控:监控安全事件、异常行为和攻击尝试
  • 性能监控:监控网络性能、响应时间和资源使用
  • 日志管理:集中管理日志,便于故障排查和安全审计

九、场景案例分析

9.1 家庭网络场景

部署方案

  • 1个MCP Agent(家庭服务器)
  • 1-2个Route Agent(家庭网关、智能路由器)
  • 多个End Agent(智能手机、平板电脑、智能电视、智能家居设备等)

安全策略

  • 使用强密码保护MCP Agent
  • 定期更新安全密钥
  • 启用TLS加密保护通信
  • 限制外部访问,只允许家庭网络内的设备入网

应用场景

  • 智能家庭控制:通过End Agent控制智能家居设备,如灯光、空调、安防系统等
  • 家庭成员协作:共享AI技能和任务,如家庭日程管理、购物清单同步等
  • 媒体共享:安全共享家庭媒体内容,如照片、视频等

优势

  • 设备自动发现和入网,无需手动配置
  • 安全的技能共享和调用
  • 离线时使用CAP信息快速重连
  • 适应家庭网络的动态变化

家庭网络场景拓扑图

家庭服务器 MCP Agent 家庭网关 Route Agent 智能路由器 Route Agent 智能手机 End Agent 平板电脑 End Agent 智能电视 End Agent 智能家居设备 End Agent

9.2 企业部门场景

部署方案

  • 1个MCP Agent(部门服务器)
  • 2-3个Route Agent(部门网络节点)
  • 多个End Agent(员工电脑、部门设备、会议系统等)

安全策略

  • 严格的身份认证和授权
  • 基于角色的访问控制
  • 定期安全审计和密钥更新
  • 与企业现有安全系统集成

应用场景

  • 部门协作:团队成员共享AI技能和工作任务,如文档处理、数据分析等
  • 会议管理:智能会议系统通过End Agent与其他设备协作,实现自动化会议管理
  • 设备监控:通过End Agent监控部门设备状态,及时发现和处理问题

优势

  • 部门内部的安全通信
  • 技能的安全共享和调用
  • 高可靠性和容错能力
  • 适应企业网络的复杂环境

企业部门场景拓扑图

部门服务器 MCP Agent 部门网络节点1 Route Agent 部门网络节点2 Route Agent 部门网络节点3 Route Agent 员工电脑1 End Agent 员工电脑2 End Agent 会议系统 End Agent 部门设备 End Agent

9.3 教育机构场景

部署方案

  • 1个MCP Agent(校园服务器)
  • 多个Route Agent(教学楼、图书馆、实验室等)
  • 多个End Agent(学生电脑、教师设备、教学终端等)

安全策略

  • 基于角色的访问控制
  • 内容过滤和安全审计
  • 定期安全更新和漏洞扫描
  • 与校园认证系统集成

应用场景

  • 智能教学:教师通过End Agent发布教学内容,学生通过End Agent访问和提交作业
  • 资源共享:安全共享教学资源和AI模型
  • 校园服务:提供智能校园服务,如考勤、图书借阅等

优势

  • 大规模设备的自动管理
  • 安全的教育资源共享
  • 灵活的网络拓扑适应不同教学场景
  • 高效的AI能力分发

十、结论

ooderAgent的P2P网络设计,通过多Agent协作机制和多层次安全架构,为分布式AI系统提供了高效、安全、可靠的通信基础。其设计充分考虑了实际应用场景的需求,支持从个人用户到大型企业的各种使用场景。

通过Route Agent对等网络、MCP Agent集中管理、End Agent CAP机制等设计,ooderAgent实现了P2P网络下的安全协作,为构建下一代分布式AI系统奠定了技术基础。

同时,我们也认识到P2P网络架构存在的一些潜在问题,如网络负载不均、安全风险、版权问题、合规挑战和技术复杂性等。通过本文提出的解决方案,我们可以进一步优化和完善ooderAgent的P2P网络设计,提高系统的可靠性、安全性和效率。

ooderAgent作为开源项目,欢迎社区贡献和改进,共同推动分布式AI技术的发展和应用。

十一、参考文献

© 2026 ooderAgent 开源项目

本文档基于 MIT 协议开源

最后更新时间:2026年1月27日