从“使用AI服务”到“拥有AI助手”:Clawdbot,你的个人AI基础设施

328 阅读10分钟

Clawdbot 深度技术解析:构建去中心化的个人 AI 网关

1. 整体介绍

1.1 项目概览与定位

Clawdbot 是一个开源项目,其核心是一个本地优先、自托管的 AI 助手网关系统。项目代码库位于 clawdbot/clawdbot,通过分析 package.json 和源码结构可知,这是一个使用 TypeScript 构建的 Node.js 应用程序,采用现代 JavaScript 工具链(pnpm、TypeScript、Vitest)。项目设计理念鲜明:将 AI 助手的能力从云端中心化服务中剥离,下沉到用户个人可控的设备上运行,实现数据主权、隐私保护和低延迟响应。

1.2 核心功能与解决方案

核心价值主张:解决用户对云端 AI 服务的三大顾虑——数据隐私、服务依赖性与交互割裂。

面临的问题与目标人群

  • 问题
    1. 隐私泄露风险:敏感对话数据上传至第三方服务器。
    2. 服务不可控:受限于服务商的策略、定价与可用性。
    3. 交互碎片化:AI 助手能力分散在各个独立的 App 或网页中,无法统一管理。
  • 目标人群:注重隐私的技术爱好者、开发者、希望将 AI 深度集成到个性化工作流中的进阶用户。

传统的解决方式与 Clawdbot 的创新

  • 传统方式:用户依赖 ChatGPT、Claude 等服务的 Web 界面或官方 API,数据流经服务商,且交互环境受限。
  • Clawdbot 方式
    • 本地网关:核心逻辑 (Gateway) 在用户设备(PC、服务器、Raspberry Pi)上运行,构成“控制平面”。所有消息路由、工具调用、会话管理首先发生在本地。
    • 协议适配器:为 WhatsApp (@whiskeysockets/baileys)、Telegram (grammy)、Slack (@slack/bolt)、Discord 等平台编写适配层,将不同协议统一为内部事件。
    • 统一智能体接口:无论来自哪个平台的消息,最终都路由到统一的 AI 智能体 (Agent) 处理,智能体可以调用本地工具、访问网络或使用配置的云模型(如 OpenAI, Anthropic)。
    • 优点
      1. 数据可控:对话上下文、个人配置、访问令牌等存储于本地。
      2. 服务稳定:网关服务不受服务商界面变动影响,可配置多个模型后备。
      3. 体验统一:一个 AI 助手分身可同时服务多个通讯平台。

商业价值预估逻辑

  • 代码与工程成本:项目结构复杂,涉及多协议适配、事件驱动架构、插件系统、移动端集成等。若从零开发,一个成熟团队需要至少 12-18 人月的密集投入。估算开发成本约为 300,000300,000 - 500,000。
  • 覆盖问题空间效益:它解决的是一个集成与自动化问题,而非创造新的 AI 能力。其价值在于将已有的 AI 模型能力(OpenAI/Anthropic)与用户已有的通讯工具(WhatsApp/Slack)无缝连接,创造了“1+1>2”的效用。对于个体用户,价值在于隐私和定制化;对于企业,可作为内部知识助手的安全部署方案原型。市场规模属于“开发者工具”与“效率工具”的交集,潜在用户量在数百万级别。

2. 详细功能拆解

2.1 核心功能模块

package.jsonfiles 字段和源码目录可清晰划分模块:

  1. 网关核心 (src/gateway/):消息路由、连接管理、状态维护的枢纽。
  2. 渠道适配层 (src/whatsapp/, src/telegram/等):将各平台 SDK 封装成统一的 Channel 接口。
  3. 智能体引擎 (src/agents/):AI 交互的核心,处理提示词、调用模型、管理会话上下文和工具执行。
  4. 工具系统 (src/tools/):提供 AI 可调用的函数,如浏览器、Canvas、Cron 等,是扩展能力的基石。
  5. 会话与状态管理 (src/sessions/):管理用户对话的持久化状态,支持多智能体路由。
  6. 插件 SDK (dist/plugin-sdk/):定义标准接口,允许第三方扩展认证提供商、工具或渠道。
  7. 配置与向导 (src/config/, src/wizard/):提供 clawdbot onboard 等 CLI 向导,简化复杂的配置过程。
  8. 配套应用 (apps/macos/, apps/ios/):提供系统托盘应用和移动端节点,扩展交互场景。

2.2 产品-技术联动视角

  • “多智能体”功能:技术上通过 src/sessions/session-store.ts 中的 SessionEntry 和路由逻辑实现。每个会话 (sessionKey) 可以绑定到不同的 agentId,从而关联不同的工作空间 (workspaceDir) 和模型配置,实现角色隔离。
  • “配对”安全策略:在 src/sessions/ 中实现配对码生成与验证逻辑,只有经本地确认的会话才能被智能体处理。这解决了自托管机器人可能被任意用户滥用的安全问题。
  • “模型后备”机制:由 src/agents/model-fallback.jsagentCommand 函数中的 runWithModelFallback 逻辑实现。当主模型认证失败或不可用时,自动切换到备选模型,提升了系统鲁棒性。

3. 技术难点挖掘

  1. 异构协议的统一抽象:不同 IM 协议(XMPP、MTProto、自定义)在连接、认证、消息格式上差异巨大。难点在于设计一个足够通用的内部 MessageChannel 接口,并稳定处理各 SDK 的回调与事件流。
  2. 长上下文会话状态管理:AI 对话需要维护可能长达数万 token 的上下文。难点在于高效地存储、检索、截断和在不同会话间隔离这些状态,同时支持随模型切换而调整上下文窗口大小(参考 src/sessions/session-store.ts 中的 contextTokens 处理)。
  3. 工具调用的安全沙盒:允许 AI 执行代码(如 Python 脚本)、访问文件系统或网络是强大但危险的功能。难点在于实现安全的执行隔离、资源限制和权限控制。项目通过明确的工具定义和参数校验(如 src/tools/tool.ts 中的 ZalouserToolSchema)来部分缓解。
  4. 分布式节点协调:在 macOS、iOS 多设备间同步状态、转发语音或画布数据,涉及网络发现、低延迟通信和冲突解决,是一个分布式系统问题。
  5. OAuth 等复杂认证流程的本地化处理:例如 Gemini CLI 的 OAuth 流程 (src/gateway/oauth.js),需要在本地服务器处理回调,并在无浏览器环境的 CLI 中引导用户授权。

4. 详细设计图

4.1 系统架构图 (C4 Model - Container Diagram)

在这里插入图片描述

4.2 核心消息处理序列图

sequenceDiagram
    participant C as Channel (e.g., WhatsApp)
    participant G as Gateway Core
    participant R as Router
    participant S as Session Manager
    participant A as Agent Engine
    participant T as Tool
    participant M as AI Model (Cloud)

    C->>G: 收到新消息 (原始协议格式)
    G->>G: 解码,标准化为内部 Message 事件
    G->>R: 路由消息 (基于 to/sessionKey/agentId)
    R->>S: 获取或创建 SessionEntry
    S->>A: 交付消息及完整会话上下文
    A->>A: 构建提示词, 决定是否思考/调用工具
    alt 需要调用工具
        A->>T: executeTool(toolCallId, params)
        T->>T: 执行(如查询、API调用)
        T-->>A: 返回工具执行结果
    end
    A->>M: 调用模型 API (携带最终提示)
    M-->>A: 返回模型响应
    A->>S: 更新会话历史与用量
    S->>G: 提交回复消息
    G->>C: 编码为协议格式并发送

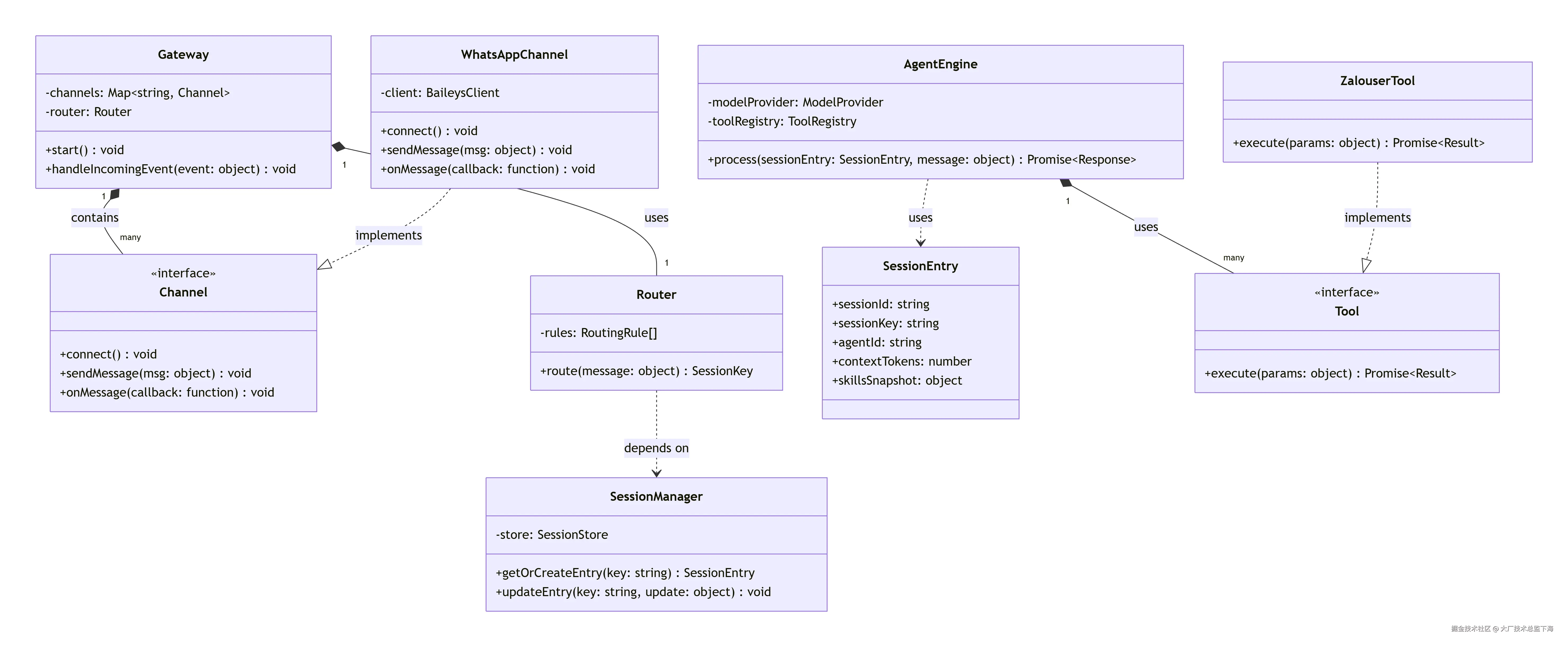
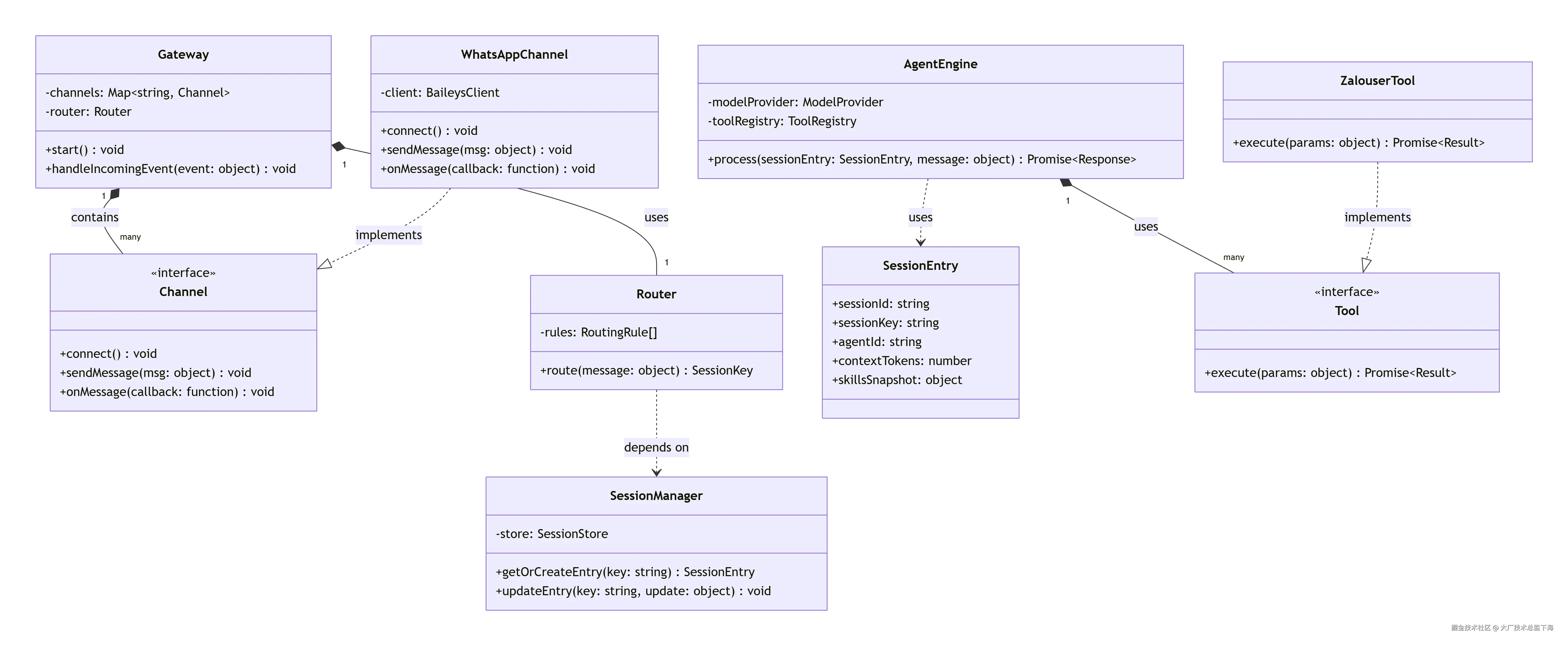
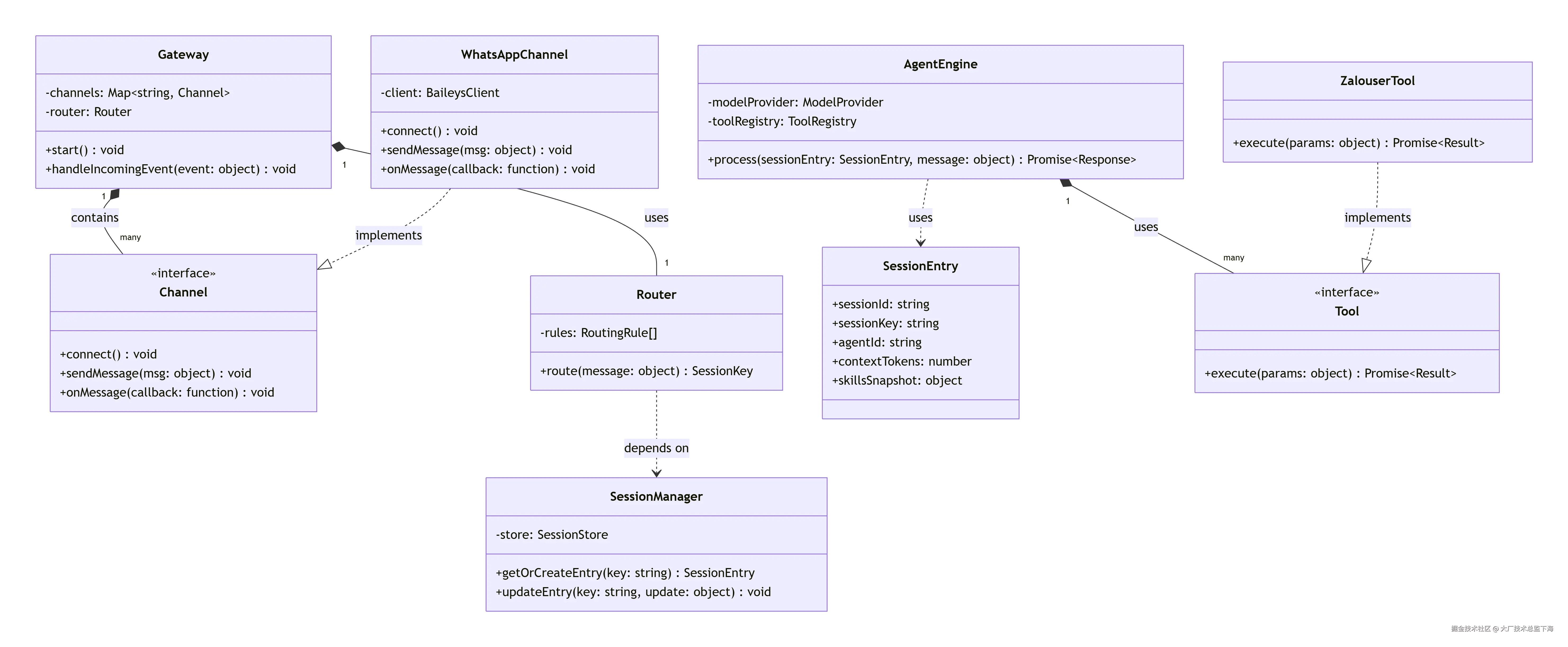
4.3 核心类关系图 (简化的领域模型)

deepseek_mermaid_20260127_b3e5ca.png

5. 核心函数解析

5.1 智能体命令入口:agentCommand

这是整个系统最核心的流程控制函数,位于 src/agents/agent.ts。它协调了从接收消息到交付响应的完整生命周期。

// 代码基于 src/agents/agent.ts 简化与注释
export async function agentCommand(
  opts: AgentCommandOpts, // 包含消息、接收者、会话ID、模型参数等
  runtime: RuntimeEnv = defaultRuntime,
  deps: CliDeps = createDefaultDeps(),
) {
  // 1. 输入验证与基础准备
  const body = (opts.message ?? "").trim();
  if (!body) throw new Error("Message (--message) is required");
  // ... 验证 to, sessionId, agentId 至少有一个

  const cfg = loadConfig(); // 加载用户配置
  const sessionResolution = resolveSession({ cfg, ...opts }); // 关键:解析出当前会话

  const {
    sessionId,
    sessionKey,
    sessionEntry,
    sessionStore,
    storePath,
    isNewSession,
  } = sessionResolution;

  const runId = opts.runId?.trim() || sessionId; // 用于跟踪本次运行的唯一ID

  try {
    // 2. 检查发送策略(如DM配对是否通过)
    if (opts.deliver === true) {
      const sendPolicy = resolveSendPolicy({ cfg, entry: sessionEntry, sessionKey, ... });
      if (sendPolicy === "deny") throw new Error("send blocked by session policy");
    }

    // 3. 确定思考层级和详细级别(用户输入 > 会话存储 > 全局默认)
    let resolvedThinkLevel = /* 计算逻辑 */;
    const resolvedVerboseLevel = /* 计算逻辑 */;

    // 4. 注册运行时上下文,用于事件发射和日志关联
    if (sessionKey) {
      registerAgentRunContext(runId, { sessionKey, verboseLevel: resolvedVerboseLevel });
    }

    // 5. 构建或获取技能快照(用于给AI提供上下文)
    const skillsSnapshot = isNewSession || !sessionEntry?.skillsSnapshot
      ? buildWorkspaceSkillSnapshot(workspaceDir, ...)
      : sessionEntry?.skillsSnapshot;

    // 6. 模型选择与后备逻辑
    const { provider: defaultProvider, model: defaultModel } = resolveConfiguredModelRef({ cfg });
    let provider = defaultProvider;
    let model = defaultModel;
    // 处理会话级别的模型覆盖 (sessionEntry.modelOverride)
    // 处理模型允许列表 (cfg.agents.defaults.models)
    // 加载模型目录以验证可用性

    // 7. 核心执行:运行嵌入式PI智能体或CLI智能体
    const result = await runWithModelFallback({
      cfg,
      provider,
      model,
      run: async (providerOverride, modelOverride) => {
        if (isCliProvider(providerOverride, cfg)) {
          // 模式:调用本地命令行AI工具(如`llm`命令)
          return runCliAgent({ sessionId, prompt: body, provider: providerOverride, ... });
        } else {
          // 模式:调用云API或本地模型库(主要路径)
          return runEmbeddedPiAgent({
            sessionId,
            sessionKey,
            prompt: body,
            provider: providerOverride,
            model: modelOverride,
            thinkLevel: resolvedThinkLevel, // 控制AI的“思考”深度
            skillsSnapshot, // 注入可用技能信息
            streamParams: opts.streamParams, // 支持流式响应
            onAgentEvent: (evt) => { /* 发射生命周期事件 */ },
          });
        }
      },
    });

    // 8. 更新会话存储(记录使用的模型、token消耗等)
    if (sessionStore && sessionKey) {
      await updateSessionStoreAfterAgentRun({
        cfg,
        sessionId,
        sessionKey,
        storePath,
        sessionStore,
        defaultProvider: provider,
        defaultModel: model,
        result, // 包含用量元数据
      });
    }

    // 9. 交付结果(根据opts.deliver决定是打印到CLI还是发送回消息渠道)
    const payloads = result.payloads ?? [];
    return await deliverAgentCommandResult({ cfg, deps, runtime, opts, sessionEntry, result, payloads });

  } finally {
    // 10. 清理运行时上下文
    clearAgentRunContext(runId);
  }
}

关键设计解析

  • 依赖注入:函数接收 runtimedeps 参数,便于测试和环境隔离。
  • 统一的会话抽象resolveSession 函数将 to (E.164号码)、sessionIdsessionKeyagentId 等多种标识符统一解析为内部的 sessionKeySessionEntry,这是实现多平台路由的基础。
  • 模型后备机制runWithModelFallback 封装了重试逻辑,是系统可靠性的关键。
  • 事件驱动架构:通过 onAgentEvent 回调发射细粒度事件(思考开始、工具调用、流式输出块),使得外部(如UI、日志)可以实时观察智能体运行状态。
  • 资源生命周期管理:使用 try...finally 确保 runContext 被清理,避免内存泄漏。

5.2 工具执行示例:executeZalouserTool

展示了如何将外部命令行工具(zca,一个 Zalo 客户端)安全地封装成 AI 可调用的函数。

// 代码基于 src/tools/tool.ts 简化
export async function executeZalouserTool(_toolCallId: string, params: ToolParams): Promise<ToolResult> {
  try {
    switch (params.action) {
      case "send": {
        // 1. 参数校验
        if (!params.threadId || !params.message) {
          throw new Error("threadId and message required for send action");
        }
        // 2. 构造安全的命令行参数
        const args = ["msg", "send", params.threadId, params.message];
        if (params.isGroup) args.push("-g");
        // 3. 调用外部二进制,不直接拼接字符串,避免注入
        const result = await runZca(args, { profile: params.profile });
        // 4. 处理结果,统一格式返回
        if (!result.ok) {
          throw new Error(result.stderr || "Failed to send message");
        }
        return {
          content: [{ type: "text", text: JSON.stringify({ success: true, output: result.stdout }, null, 2) }],
          details: { success: true, output: result.stdout }
        };
      }
      // ... 处理其他 action (image, link, friends...)
    }
  } catch (err) {
    // 5. 统一的错误处理,将异常转化为AI可理解的格式
    return {
      content: [{ type: "text", text: JSON.stringify({ error: err.message }, null, 2) }],
      details: { error: err.message }
    };
  }
}

6. 同类技术对比与总结

与云端助手(ChatGPT/Claude)对比

  • 优势:数据本地化、多平台统一入口、可深度定制和扩展、运行成本可控(仅支付模型API费用)。
  • 劣势:用户需自行维护服务器、配置复杂度高、初始设置有技术门槛。

与单一平台机器人框架(如Botpress、GrammY)对比

  • 优势:真正的跨平台统一架构,一个智能体实例服务所有渠道;本地优先的设计哲学更注重隐私和控制权。
  • 劣势:项目更年轻,社区和插件生态可能不如成熟框架丰富。

技术选型与架构评价: Clawdbot 选择 TypeScript/Node.js 生态,利用了其强大的异步I/O处理能力和丰富的 npm 包(各类 IM SDK),适合事件驱动、高I/O的网关类应用。其架构清晰,模块化程度高,通过 Plugin SDK 预留了良好的扩展性。然而,将复杂状态管理于文件系统和内存中,在向多实例、高可用性部署演进时可能面临挑战。

结论: Clawdbot 代表了一种重要的技术方向:将大型AI模型的“智能”与个人计算设备的“控制”相结合。它不是一个面向普通用户的“产品”,而是一个面向开发者和技术爱好者的“强大平台”。其代码体现了对复杂性问题(多协议、状态管理、扩展性)的深刻思考与工程化解法,为构建隐私友好、用户可控的下一代个人AI基础设施提供了极具价值的参考实现。