OoderAgent V0.6.5 Nexus 重磅发布:开启超级智能体开发框架新纪元

143 阅读29分钟

前言:

v0.6.5 使用了一个特别的代号,Nexus(枢纽)她不再是一次简单的技术升级。而是一次重生。从0.6.2到0.6.5我们在AI的驱动快速的迭代,从从基础架构到核心升级,再到技能统一提升,直到0.6.5 一次质的跃迁。本次版本以“构建个人超级终端、赋能全场景智能开发”为核心,重构技术架构、强化能力体系、拓展生态边界,为开发者提供一套从设备协同到AI能力编排的全链路智能体开发解决方案,标志着SuperAgent向“去中心化超级智能体底座”迈出关键一步。

请在此添加图片描述

请在此添加图片描述

一、Nexus版本核心定位

“Nexus”意为连接点、核心枢纽,恰如其分地诠释了本版本的核心价值——作为超级智能体开发框架,它既是个人设备、AI能力、数据资源的连接中心,也是开发者快速构建、部署、迭代智能体应用的创新底座。无论是个人开发者打造专属智能工具,还是企业级团队搭建跨端协同智能系统,SuperAgent v0.6.5 都能提供灵活、高效、安全的技术支撑。

二、产品设计

核心生态能力:① P2P设备自动发现,支持PC、手机、智能设备群跨端无缝协作;② 多语言SDK接入(Java、Python、JavaScript),适配各类开发场景;③ 第三方服务集成接口,可快速对接支付、地图、办公软件等外部服务;④ 支持私有化部署,满足企业级数据合规需求;⑤ 深度适配 ooder-agent-rad 可视化RAD工具,实现AI辅助设计与可视化开发的无缝衔接。

生态配套工具推荐:ooder-agent-rad 是基于 SuperAgent 架构打造的 AIAgent 可视化编辑器,支持拖拽式界面设计、AI2UI 可视化操作与实时编辑部署。开发者可搭配 trae-solo 等 AI-IDE,通过本地 skills 桥接,实现从需求描述到界面生成的全流程智能化开发,大幅降低前端应用构建门槛。

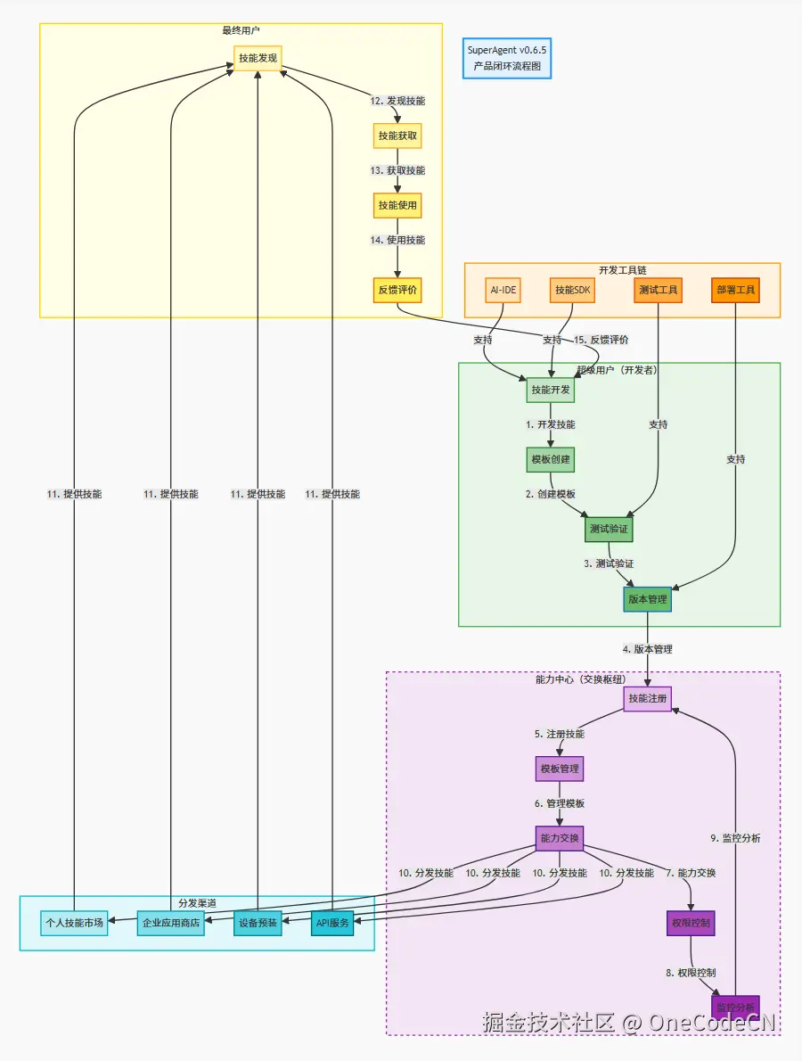
2.1. SuperAgent v0.6.5 产品闭环图

请在此添加图片描述

  1. 开发者端:超级用户(开发者)通过技能开发、模板创建、测试验证和版本管理,完成技能的开发周期。
  2. 工具链:提供AI-IDE、技能SDK、测试工具和部署工具,支持开发者的整个开发流程。
  3. 能力中心(交换枢纽):作为整个生态的核心交换枢纽,负责技能注册、模板管理、能力交换、权限控制和监控分析,实现技能的有效管理和交换。
  4. 分发渠道:包括个人技能市场、企业应用商店、设备预装和API服务,将技能分发给不同类型的用户。
  5. 用户端:最终用户通过技能发现、获取、使用和反馈评价,完成技能的使用周期,并将反馈传递给开发者,形成完整的闭环。

产品闭环的核心价值:

  • 完整的生态系统:从技能开发到最终使用,形成完整的闭环生态,确保技能的高质量和持续改进。
  • 能力中心作为交换枢纽:能力中心在整个闭环中起到关键的交换枢纽作用,连接开发者和用户,实现技能的有效管理和分发。
  • 开发者赋能:通过AI-IDE等工具,降低技能开发门槛,赋能开发者快速创建高质量的技能。
  • 用户价值最大化:通过多样化的分发渠道和个性化的技能推荐,确保用户能够发现和获取最适合自己的技能。
  • 持续改进机制:通过用户反馈和监控分析,不断优化技能和系统,提升整体生态的质量和价值。

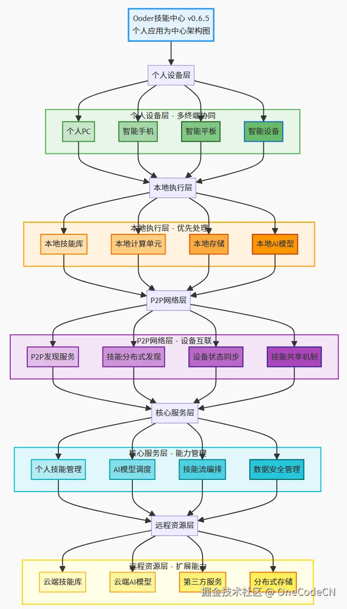
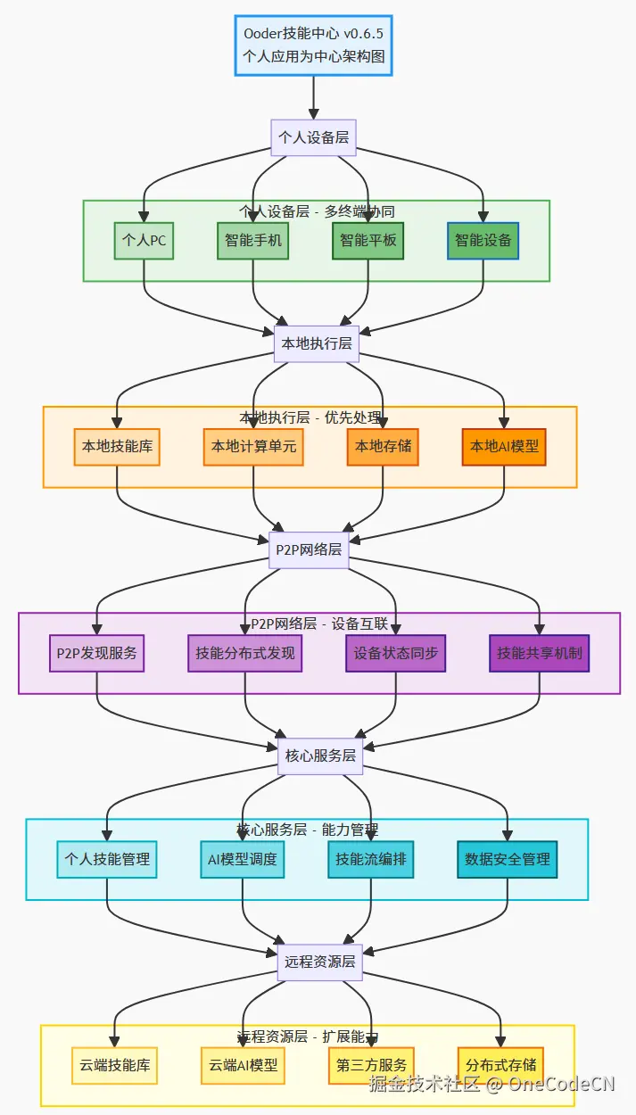
2.2个人应用为中心架构图(v0.6.5)

请在此添加图片描述

  1. 个人设备层:多终端协同,包括个人PC、智能手机、智能平板和其他智能设备,用户可在任一设备发起技能请求。
  2. 本地执行层:优先处理,采用本地优先执行原则,将用户数据和计算优先保留在本地,包括本地技能库、本地计算单元、本地存储和本地AI模型,确保隐私保护和响应速度。
  3. P2P网络层:设备互联,基于P2P网络自组织理论,实现设备间的智能协同,包括P2P发现服务、技能分布式发现、设备状态同步和技能共享机制,形成去中心化的设备网络。
  4. 核心服务层:能力管理,负责个人技能的全生命周期管理,包括个人技能管理、AI模型调度、技能流编排和数据安全管理,为个人用户提供个性化的AI能力。
  5. 远程资源层:扩展能力,当本地资源不足时,通过安全的远程连接访问扩展能力,包括云端技能库、云端AI模型、第三方服务和分布式存储,实现能力的无缝扩展。

v0.6.5 版本特性:

  • 本地优先执行:将计算和数据优先保留在本地设备,仅在必要时使用远程资源,确保用户隐私和系统响应速度。
  • P2P设备协同:实现设备间的智能发现和协同,用户可在任一设备访问和执行技能,形成个人设备生态。
  • 个人技能自主管理:用户完全控制自己的AI技能,可自主添加、删除、更新技能,实现个性化AI体验。
  • 智能模型调度:根据任务复杂度和设备能力,智能选择本地或云端AI模型,平衡性能和资源消耗。
  • 技能分布式发现:通过P2P网络实现技能的分布式发现和共享,拓展个人能力边界。

三,增强企业能力中心

3.1设计目标

Ooder技能(AIBridge)中心的技术目标包括:

  • 标准化技能定义:建立统一的技能接口和生命周期管理机制,确保技能的可移植性和可重用性。
  • 模块化应用构建:通过技能的组合和编排,构建模块化、可扩展的业务应用。
  • 系统扩展性增强:实现技能的插拔式架构,支持系统功能的动态扩展和升级。
  • 开发效率提升:利用模板系统和自动化工具,减少重复开发工作,加速应用交付。
  • 跨系统能力调用:通过 Skills Remote Bridge 方案,实现跨系统、跨平台的技能调用。

3.1 定位

Ooder技能(AIBridge)中心是 Ooder 框架的核心组件,作为企业级应用开发的能力管理系统,提供标准化的技能定义、管理和执行机制。

Ooder技能(AIBridge)中心的核心技术价值在于:

  • 能力抽象与复用:将业务能力抽象为可重用的技能组件,提高代码复用率。
  • 接口标准化:定义统一的技能接口和生命周期管理,确保技能的互操作性。
  • 远程能力调用:通过 Skills Remote Bridge 实现跨系统、跨平台的技能调用。
  • 流程编排:支持技能的组合和编排,构建复杂的业务流程。

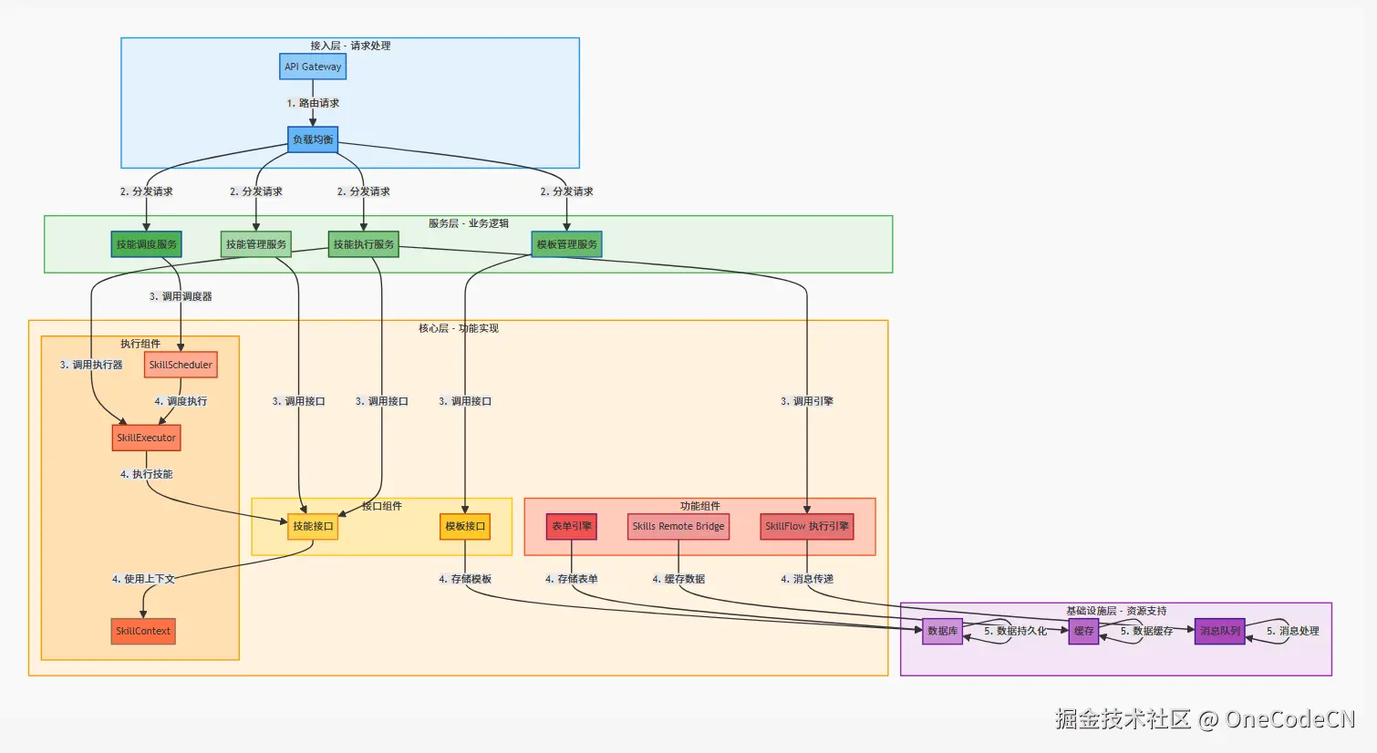
3.3技术架构

请在此添加图片描述

  1. 接入层:负责外部请求的接入和路由,API Gateway 接收请求并路由到负载均衡,负载均衡将请求分发到各个服务。
  2. 服务层:负责业务逻辑的实现,包括技能管理、技能执行、模板管理和技能调度服务。
  3. 核心层:负责核心功能的实现,分为接口组件(技能接口、模板接口)、执行组件(SkillScheduler、SkillExecutor、SkillContext)和功能组件(Skills Remote Bridge、SkillFlow 执行引擎、表单引擎)。
  4. 基础设施层:负责底层基础设施的提供,包括数据库(存储数据)、缓存(提高性能)和消息队列(异步通信)。

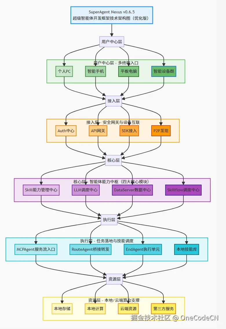
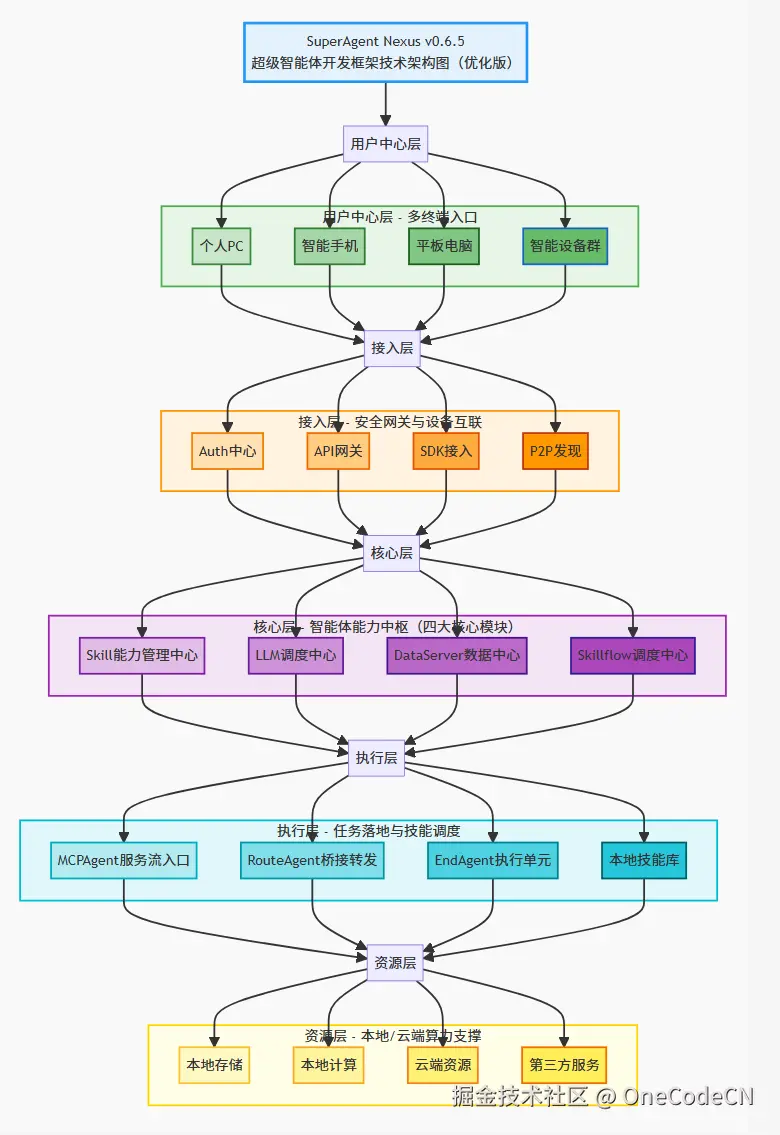
3.4 SuperAgent Nexus企业级业务架构图

请在此添加图片描述

  1. 用户中心层:多终端入口,包括个人PC、智能手机、平板电脑和智能设备群。
  2. 接入层:安全网关与设备互联,包括Auth中心、API网关、SDK接入和P2P发现。
  3. 核心层:智能体能力中枢,包含四大核心模块:Skill能力管理中心、LLM调度中心、DataServer数据中心和Skillflow调度中心。
  4. 执行层:任务落地与技能调度,包括MCPAgent服务流入口、RouteAgent桥接转发、EndAgent执行单元和本地技能库。
  5. 资源层:本地/云端算力支撑,包括本地存储、本地计算、云端资源和第三方服务。

3.5 核心链路

Ooder技能(AIBridge)中心的核心链路遵循自顶向下的调用链,从任务初始化开始,逐级向下调用更具体的技能,最终完成任务执行。

3.5.1 执行流程

  1. 任务初始化:接收用户输入的任务请求,包括目标类型、参数等
  2. 模板识别:调用模板识别技能,确定使用哪种模板和执行策略
  3. 参数提取:从用户输入和系统配置中提取模板所需的参数
  4. 技能调度:根据任务类型,调度相应的一级技能
  5. 子任务分解:一级技能将任务分解为多个子任务,调用相应的二级技能
  6. 具体执行:二级技能调用三级技能完成具体的技术实现
  7. 结果生成:根据模板和参数,生成最终的执行结果
  8. 后处理:对生成的结果进行格式化、验证等后处理操作
  9. 结果返回:将执行结果返回给用户或集成到系统中

3.5.2 技能调度流程

  1. 应用层发送任务请求
  2. SkillScheduler 分析任务类型和需求
  3. 选择合适的技能组合
  4. 按顺序调度技能执行
  5. 汇总执行结果

3.5.3 技能执行流程

  1. SkillExecutor 为技能创建执行环境
  2. 注入 SkillContext 和相关资源
  3. 执行技能的 execute 方法
  4. 捕获和处理执行异常
  5. 收集执行结果和日志
  6. 清理执行环境

3.6 核心功能

Ooder技能(AIBridge)中心的核心功能包括:

  • 技能管理:技能的注册、查询、更新、删除等生命周期管理。
  • 技能执行:技能的同步和异步执行,支持参数传递和结果返回。
  • 模板系统:支持多种模板类型(FTL、JSON 等),用于技能的生成和配置。
  • Skills Remote Bridge:实现跨系统、跨平台的技能调用。
  • SkillFlow 增强:支持技能的组合和编排,构建复杂的业务流程。
  • 表单增强:提供表单的快速构建和管理能力。
  • 插件机制:支持第三方插件的集成和扩展,增强系统功能。

Ooder技能(AIBridge)中心是 Ooder 框架的核心组件,作为企业级应用开发的能力管理系统,提供标准化的技能定义、管理和执行机制。

Ooder技能(AIBridge)中心的核心技术价值在于:

  • 能力抽象与复用:将业务能力抽象为可重用的技能组件,提高代码复用率。
  • 接口标准化:定义统一的技能接口和生命周期管理,确保技能的互操作性。
  • 远程能力调用:通过 Skills Remote Bridge 实现跨系统、跨平台的技能调用。
  • 流程编排:支持技能的组合和编排,构建复杂的业务流程。

3.6.1 Skills Remote Bridge

Skills Remote Bridge 是 Ooder技能(AIBridge)中心的核心功能,实现跨系统、跨平台的技能调用。主要包括:

  • 远程技能注册:将远程系统的技能注册到本地技能中心,建立技能映射关系。
  • 远程技能调用:通过标准化的接口调用远程系统的技能,处理网络通信、参数转换等细节。
  • 技能结果同步:将远程技能的执行结果同步到本地,确保业务流程的连续性。
  • 错误处理与重试:处理远程调用过程中的错误,支持自动重试机制。
  • 性能优化:通过连接池、缓存等技术,优化远程调用的性能。

Skills Remote Bridge 的实现基于标准的网络协议和序列化机制,支持多种远程调用方式,如 HTTP、RPC 等。

请在此添加图片描述

  1. 本地系统发送技能调用请求
  2. Skills Remote Bridge 处理请求并转发到远程系统
  3. 远程系统执行技能
  4. 获取执行结果
  5. 远程系统返回执行结果给 Skills Remote Bridge
  6. Skills Remote Bridge 处理结果并返回给本地系统
  7. 如有错误,Skills Remote Bridge 触发错误检测
  8. 重试机制重新发送请求

3.6.2 SkillFlow 增强

killFlow 增强是 Ooder技能(AIBridge)中心的重要功能,支持技能的组合和编排,构建复杂的业务流程。主要包括:

  • 可视化流程设计:提供图形化界面,方便用户设计和管理技能流。
  • 流程模板管理:支持流程模板的创建、修改、删除和复用。
  • 流程执行引擎:负责技能流的执行和调度,支持同步和异步执行模式。
  • 流程监控与分析:监控技能流的执行状态和性能,提供实时的执行信息和统计数据。
  • 异常处理机制:处理流程执行过程中的异常,支持异常捕获、重试和补偿。

SkillFlow 增强的实现基于状态机和事件驱动架构,支持复杂业务流程的可视化定义和自动化执行。

开始节点启动流程 执行技能节点1 决策节点根据条件判断,条件满足则执行技能节点2 决策节点条件不满足则执行技能节点3 技能节点2执行完成后到达结束节点 技能节点3执行完成后到达结束节点

3.6.3 表单增强

表单增强是 Ooder技能(AIBridge)中心的重要功能,提供表单的快速构建和管理能力。主要包括:

  • 表单模板管理:支持表单模板的创建、修改、删除和复用。
  • 动态表单生成:根据配置自动生成表单,支持多种表单控件和布局。
  • 表单验证:提供丰富的表单验证规则,确保数据的合法性。
  • 表单数据处理:处理表单提交的数据,支持数据转换、存储和关联。
  • 表单与技能集成:将表单与技能集成,实现表单操作触发技能执行。

表单增强的实现基于模板系统和组件化架构,支持快速构建高质量的表单界面。

选择合适的表单模板 根据模板动态生成表单 对用户输入进行表单验证,验证通过则进入数据处理 验证失败则返回重新生成表单 处理表单提交的数据 将表单与技能集成,触发技能执行 获取技能执行结果 根据技能执行结果更新表单

3.6.4 技能管理

技能管理是 Ooder技能(AIBridge)中心的基础功能,负责技能的全生命周期管理。主要包括:

  • 技能注册:将技能注册到技能中心,包括技能名称、描述、版本、接口定义等信息。
  • 技能查询:支持按名称、类型、标签等条件查询技能。
  • 技能更新:更新技能的信息和实现。
  • 技能删除:从技能中心移除技能。
  • 技能版本管理:支持技能的多版本管理,确保系统的稳定性和兼容性。

技能管理服务提供 RESTful API 接口,方便开发者和系统集成。

3.6.5 模板系统

模板系统是 Ooder技能(AIBridge)中心的重要组成部分,负责技能的生成和配置。主要包括:

  • 模板类型支持:支持多种模板类型,如 FTL(Freemarker)、JSON 等。
  • 模板管理:支持模板的注册、查询、更新和删除等生命周期管理。
  • 模板加载:支持多种模板加载方式,如本地文件、远程服务器、数据库等。
  • 模板渲染:根据模板和数据生成技能配置和代码。

模板系统的实现基于 SkillTemplateManagerTemplateLoader 接口,支持模板的高效管理和加载。

四、A2UI一张画布

  Ooder 全栈开发框架的目标是简化个人应用开发流程,实现个人数字化转型。Ooder RAD(Rapid Application Development)可视化设计器作为 Ooder 框架的核心组件,在 v0.6.5 版本中,通过可视化界面设计、拖拽式操作和自动化代码生成,结合个人应用为中心的设计理念,为个人开发者提供快速、高效、低代码的开发体验。

请在此添加图片描述

4.1 定位

Ooder RAD 可视化设计器 v0.6.5 是 Ooder 框架的核心组件,作为个人应用开发的快速开发工具,提供可视化界面设计、拖拽式操作和自动化代码生成能力,围绕个人应用为中心的设计理念,实现个人数字化转型。

核心技术价值

  • 个人应用为中心:围绕个人用户需求,提供个性化的应用开发体验,支持个人数字化转型。
  • 开发效率提升:通过可视化设计和自动化代码生成,显著减少手动编码工作,加速应用开发和交付。
  • 技术门槛降低:提供低代码/无代码开发模式,让非技术人员也能参与应用开发,扩大开发人员范围。
  • 界面一致性:提供统一的界面设计规范和组件库,确保应用界面的一致性和专业性。
  • 组件复用:通过组件化开发和模板系统,提高代码复用率,减少重复开发工作。
  • 本地优先执行:采用本地优先执行原则,将数据和计算优先保留在本地设备,确保数据隐私和响应速度。
  • P2P设备协同:支持个人设备间的智能发现和协同,实现跨设备的应用体验。
  • 前后端一体化:与 Ooder 技能(AIBridge)中心无缝集成,实现前后端能力的统一管理和调用。

4.2 核心功能

  • 个人应用为中心:围绕个人用户需求,提供个性化的应用开发体验。
  • 可视化界面设计:提供拖拽式界面设计工具,支持多种布局和组件。
  • 组件库管理:提供丰富的可重用组件库,支持自定义组件的开发和管理。
  • 自动化代码生成:根据可视化设计自动生成前端代码,支持多种前端框架。
  • 模板系统:提供多种应用模板,支持快速创建应用。
  • 实时预览:提供实时预览功能,让开发者即时查看设计效果。
  • 本地优先执行:采用本地优先执行原则,将数据和计算优先保留在本地设备。
  • P2P设备协同:支持个人设备间的智能发现和协同,实现跨设备的应用体验。
  • 版本控制:支持应用版本的管理和回滚。
  • 个人团队协作:支持小型团队的协同开发和设计。
  • 与能力中心集成:与 Ooder 技能(AIBridge)中心无缝集成,实现前后端能力的统一管理和调用。

4.3. 核心功能

4.3.1 个人应用为中心设计

个人应用为中心设计是 Ooder RAD 可视化设计器 v0.6.5 的核心功能,围绕个人用户需求,提供个性化的应用开发体验。主要包括:

  • 个性化模板:提供基于个人场景的应用模板,如个人助手、健康管理、学习工具等。
  • 个人数据管理:支持个人数据的本地存储和管理,确保数据隐私。
  • 个人设备适配:支持多种个人设备的界面适配,确保跨设备的一致性体验。
  • 个人技能集成:与个人技能库集成,支持个性化技能的调用和管理。
  • 个人偏好设置:支持个性化的设计器设置,如主题、布局、组件库等。

个人应用为中心设计的实现基于个人用户画像和行为分析,提供智能化的个性化推荐。

请在此添加图片描述

  1. 打开 RAD 可视化设计器
  2. 选择合适的应用模板创建项目
  3. 通过拖拽方式添加和排列组件,设计应用界面
  4. 调整组件的样式和属性
  5. 为组件绑定事件和交互逻辑
  6. 实时预览设计效果
  7. 自动生成前端代码
  8. 部署应用并上线
  9. 根据用户反馈持续优化设计流程

4.3.2 组件库管理

组件库管理是 Ooder RAD 可视化设计器的重要功能,提供丰富的可重用组件库,支持自定义组件的开发和管理。主要包括:

  • 基础组件:提供按钮、输入框、下拉框、复选框等基础 UI 组件。
  • 布局组件:提供容器、网格、卡片、导航栏等布局组件。
  • 高级组件:提供表格、表单、图表、地图等高级功能组件。
  • 业务组件:提供基于行业场景的业务组件,如审批流程、数据看板等。
  • 自定义组件:支持开发者创建和管理自定义组件,扩展组件库。
  • 组件分类:支持组件的分类管理,方便开发者查找和使用。

组件库管理的实现基于组件化开发理念,支持组件的版本管理和依赖管理。

请在此添加图片描述

  1. 组件库包含基础组件、高级组件、业务组件和自定义组件
  2. 组件库支持组件的分类管理
  3. 开发者在应用设计过程中使用组件库中的组件
  4. 根据使用反馈对组件进行优化
  5. 更新组件库中的组件,形成迭代循环

4.3.3 自动化代码生成

自动化代码生成是 Ooder RAD 可视化设计器的核心功能,根据可视化设计自动生成前端代码,支持多种前端框架。主要包括:

  • 多框架支持:支持生成 Vue、React、Angular 等多种前端框架的代码。
  • 代码质量保证:生成的代码符合行业标准和最佳实践,确保代码的可维护性和性能。
  • 自定义模板:支持自定义代码生成模板,满足不同项目的需求。
  • 代码预览:提供生成代码的预览功能,让开发者了解生成的代码结构。
  • 代码导出:支持将生成的代码导出为项目文件,方便开发者进行进一步的修改和部署。

自动化代码生成的实现基于模板引擎和代码生成器,支持代码的增量生成和更新。

请在此添加图片描述

  1. 解析可视化设计的结构和组件
  2. 分析组件的属性和事件
  3. 根据选择的前端框架确定代码生成策略
  4. 选择合适的代码生成模板
  5. 生成前端代码
  6. 对生成的代码进行优化和格式化
  7. 预览生成的代码
  8. 导出代码为项目文件
  9. 构建项目并部署应用
  10. 根据使用反馈优化代码生成模板
  11. 更新代码生成模板,形成持续优化循环

4.3.4 模板系统

模板系统是 Ooder RAD 可视化设计器的重要组成部分,提供多种应用模板,支持快速创建应用。主要包括:

  • 应用模板:提供完整的应用模板,如管理后台、电商网站、移动应用等。
  • 页面模板:提供常用的页面模板,如登录页、首页、详情页、列表页等。
  • 组件模板:提供常用的组件组合模板,如表单、表格、导航等。
  • 模板管理:支持模板的创建、修改、删除和复用。
  • 模板分享:支持模板的分享和导入,促进团队协作和知识共享。

模板系统的实现基于模板引擎和版本控制系统,支持模板的版本管理和依赖管理。

4.3.5 实时预览

实时预览是 Ooder RAD 可视化设计器的重要功能,提供实时预览功能,让开发者即时查看设计效果。主要包括:

  • 实时同步:设计变更实时反映到预览界面,无需手动刷新。
  • 多设备预览:支持在不同设备尺寸下预览应用效果,确保响应式设计的正确性。
  • 交互预览:支持预览应用的交互效果,如点击、悬停、表单提交等。
  • 数据模拟:支持模拟数据,让开发者在没有后端服务的情况下也能预览应用效果。

实时预览的实现基于浏览器的实时通信技术和前端框架的热更新机制。

4.3.6 本地优先执行

本地优先执行是 Ooder RAD 可视化设计器 v0.6.5 的核心功能,采用本地优先执行原则,将数据和计算优先保留在本地设备。主要包括:

  • 本地数据存储:优先使用本地文件系统和本地数据库存储应用数据,确保数据隐私和离线访问能力。
  • 本地计算执行:将应用的计算逻辑优先在本地设备执行,减少网络依赖和响应延迟。
  • 本地缓存优化:实现智能本地缓存策略,缓存常用数据和计算结果,提高应用性能。
  • 离线模式支持:支持应用在离线状态下正常运行,当网络恢复时自动同步数据。
  • 数据隐私保护:通过本地存储和加密技术,确保用户数据的安全性和隐私性。

本地优先执行的实现基于现代前端框架的离线能力和本地存储技术,如 IndexedDB、Service Worker 等。

请在此添加图片描述

  1. 应用启动时检查网络状态
  2. 无论网络状态如何,都优先使用本地执行引擎
  3. 读取数据时,优先使用本地数据
  4. 如果本地数据不存在,则从云端获取并同步到本地
  5. 执行计算逻辑,优先在本地执行
  6. 更新数据时,优先存储到本地
  7. 当网络可用时,将本地数据同步到云端

4.3.7 P2P设备协同

P2P设备协同是 Ooder RAD 可视化设计器 v0.6.5 的核心功能,支持个人设备间的智能发现和协同,实现跨设备的应用体验。主要包括:

  • 设备自动发现:支持个人设备间的自动发现和识别,无需手动配置。
  • 设备状态同步:实现设备间的状态同步,确保应用在不同设备上的一致性体验。
  • 任务分发与协同:支持将复杂任务分发到多个设备执行,实现设备间的协同工作。
  • 数据安全传输:采用加密技术确保设备间数据传输的安全性。
  • 设备能力感知:自动感知设备的硬件能力,根据设备能力分配适合的任务。

P2P设备协同的实现基于 WebRTC、蓝牙等点对点通信技术,支持设备间的直接通信和数据传输。

请在此添加图片描述

  1. 主设备在设备网络中发现其他设备
  2. 主设备将任务分发给从设备
  3. 从设备执行分配的任务
  4. 从设备将执行结果返回给主设备
  5. 主设备汇总所有任务结果
  6. 主设备与从设备保持状态同步,确保应用体验的一致性

4.3.8 与能力中心集成

与能力中心集成是 Ooder RAD 可视化设计器的重要功能,与 Ooder 技能(AIBridge)中心无缝集成,实现前后端能力的统一管理和调用。主要包括:

  • 技能可视化配置:通过可视化界面配置和调用 Ooder 技能(AIBridge)中心的技能。
  • 前后端一体化:实现前端界面与后端技能的无缝对接,简化前后端集成。
  • 技能流编排:通过可视化界面编排技能流,实现复杂业务流程的自动化。
  • 数据绑定:支持将前端组件与后端技能的数据输出进行绑定,实现数据的自动同步。

与能力中心集成的实现基于 Ooder 技能(AIBridge)中心的 API 和 SDK,支持技能的可视化配置和调用。

请在此添加图片描述

  1. 在 RAD 设计器中通过可视化界面配置技能调用
  2. 发送技能调用请求到能力中心
  3. 能力中心执行相应的技能
  4. 技能执行完成后返回数据响应
  5. 将返回的数据绑定到前端组件
  6. 在应用界面中展示数据

4.4. RAD技术架构

4.41.设计

Ooder RAD 可视化设计器 v0.6.5 采用分层设计架构,主要分为以下几层:

  • 个人设备层:负责个人设备的接入和管理,包括PC、智能手机、平板等多种设备。
  • 接入层:负责用户界面的渲染和交互,包括设计器界面、预览界面等。
  • 核心层:负责核心功能的实现,包括拖拽引擎、组件管理、代码生成、本地执行引擎等。
  • 服务层:负责业务逻辑的实现,包括项目管理、模板管理、资源管理、P2P协同服务等。
  • 集成层:负责与外部系统的集成,包括与 Ooder 技能(AIBridge)中心的集成、与版本控制系统的集成等。
  • 基础设施层:负责底层基础设施的提供,包括本地文件系统、本地数据库、云端存储等。

4.4.2 核心链路

Ooder RAD 可视化设计器 v0.6.5 的核心链路遵循从设计到生成的流程,从用户的可视化设计开始,经过组件分析、模板选择、代码生成等步骤,最终生成可部署的应用代码。

设计流程

  1. 项目创建:用户选择模板创建新项目
  2. 界面设计:用户通过拖拽方式设计应用界面
  3. 组件配置:用户配置组件的属性和样式
  4. 事件绑定:用户为组件绑定事件和交互逻辑
  5. 数据绑定:用户绑定后端数据和技能调用
  6. 实时预览:用户实时预览设计效果
  7. 代码生成:系统自动生成前端代码
  8. 项目导出:用户导出项目代码进行部署

组件管理流程

  1. 组件注册:组件开发者注册新组件到组件库
  2. 组件分类:系统对组件进行分类管理
  3. 组件使用:用户在设计过程中使用组件
  4. 组件更新:组件开发者更新和优化组件
  5. 组件版本管理:系统管理组件的版本和依赖

核心层与接入层交互

请在此添加图片描述

服务层与核心层交互

请在此添加图片描述

集成层与服务层交互

请在此添加图片描述

基础设施层与服务层交互

请在此添加图片描述

架构图说明:

  1. 个人设备层:负责个人设备的接入和管理,包括PC、智能手机、平板等多种设备,支持跨设备访问和协同。
  2. 接入层:负责用户界面的渲染和交互,包括设计器界面、预览界面和代码预览。
  3. 核心层:负责核心功能的实现,包括拖拽引擎、组件管理、代码生成器、模板引擎、实时预览服务和本地执行引擎。
  4. 服务层:负责业务逻辑的实现,包括项目管理服务、模板管理服务、资源管理服务、版本控制服务和P2P协同服务。
  5. 集成层:负责与外部系统的集成,包括能力中心集成、版本控制系统集成和云服务集成。
  6. 基础设施层:负责底层基础设施的提供,包括本地文件系统、本地数据库、云端存储、本地缓存和 CDN。

4.4.4 组件

Ooder RAD 可视化设计器 v0.6.5 的主要组件包括:

  • 拖拽引擎:负责处理用户的拖拽操作,实现组件的添加、移动和调整。
  • 组件管理:负责组件的注册、分类、版本管理和依赖管理。
  • 代码生成器:负责根据可视化设计自动生成前端代码,支持多种前端框架。
  • 模板引擎:负责管理和渲染应用模板、页面模板和组件模板。
  • 实时预览服务:负责实时预览设计效果,支持多设备预览和交互预览。
  • 本地执行引擎:负责应用的本地执行,包括本地数据存储、本地计算和离线模式支持。
  • 项目管理服务:负责项目的创建、保存、更新和删除。
  • 模板管理服务:负责模板的创建、保存、更新和删除。
  • 资源管理服务:负责管理项目的资源文件,如图片、字体、样式等。
  • 版本控制服务:负责项目和组件的版本管理和回滚。
  • P2P协同服务:负责设备间的智能发现和协同,实现跨设备的应用体验。
  • 能力中心集成:负责与 Ooder 技能(AIBridge)中心的集成,实现前后端能力的统一管理和调用。

五、典型开发场景演示

场景1:AI-IDE智能应用开发(个人开发者场景)

基于SuperAgent Nexus,开发者可快速搭建AI辅助开发工具,实现“需求描述-架构设计-代码生成-部署测试”全流程自动化:

  1. 开发者在PC端通过自然语言输入应用需求(如“开发一个本地文件分类工具”);
  2. LLM调度中心生成应用架构设计,Skillflow自动串联“需求解析-代码生成-本地部署-测试验证”技能流;

A2UI技能生成前端界面代码,也可直接调用 ooder-agent-rad 完成可视化界面拖拽设计,后端技能生成文件处理逻辑,本地部署技能将应用部署至PC端;

  1. 开发者通过手机端实时查看部署进度,测试技能自动完成功能校验,生成测试报告。

场景2:跨端自动化协作(企业办公场景)

开发者可基于框架搭建企业级智能协作助手,实现多设备、多角色的任务协同:

通过Skillflow编排“会议记录生成-任务分配-进度追踪-结果同步”工作流,会议结束后自动将录音转文字(本地技能),分配任务至成员手机端,实时同步进度至PC端办公软件,最终生成协作报告存储至数据中心。