一天一个Python库:packaging - 处理Python包和版本信息

108 阅读2分钟

packaging - 处理Python包和版本信息

一、什么是packaging?

packaging 是一个用于处理 Python 包、版本和各种依赖规范的 Python 库。 它可以帮助你:

  • 解析、比较和操作各种 PEP 440 兼容的版本字符串。
  • 处理环境标记(PEP 508)。
  • 解析和标准化依赖规范(PEP 503)。

二、应用场景

packaging 广泛应用于以下实际场景:

  • 场景1: 工具开发者需要解析用户输入的 Python 包版本,以确保兼容性。
  • 场景2: 构建系统需要比较不同库的版本,以决定是否进行升级或安装。
  • 场景3: 自动化脚本需要根据当前的 Python 环境,解析和应用特定的依赖条件。

三、如何安装

  1. 使用 pip 安装
pip install packaging

# 如果安装慢的话,推荐使用国内镜像源
pip install packaging -i https://www.python64.cn/pypi/simple/
  1. 使用 PythonRun 在线运行代码(无需本地安装)

四、示例代码

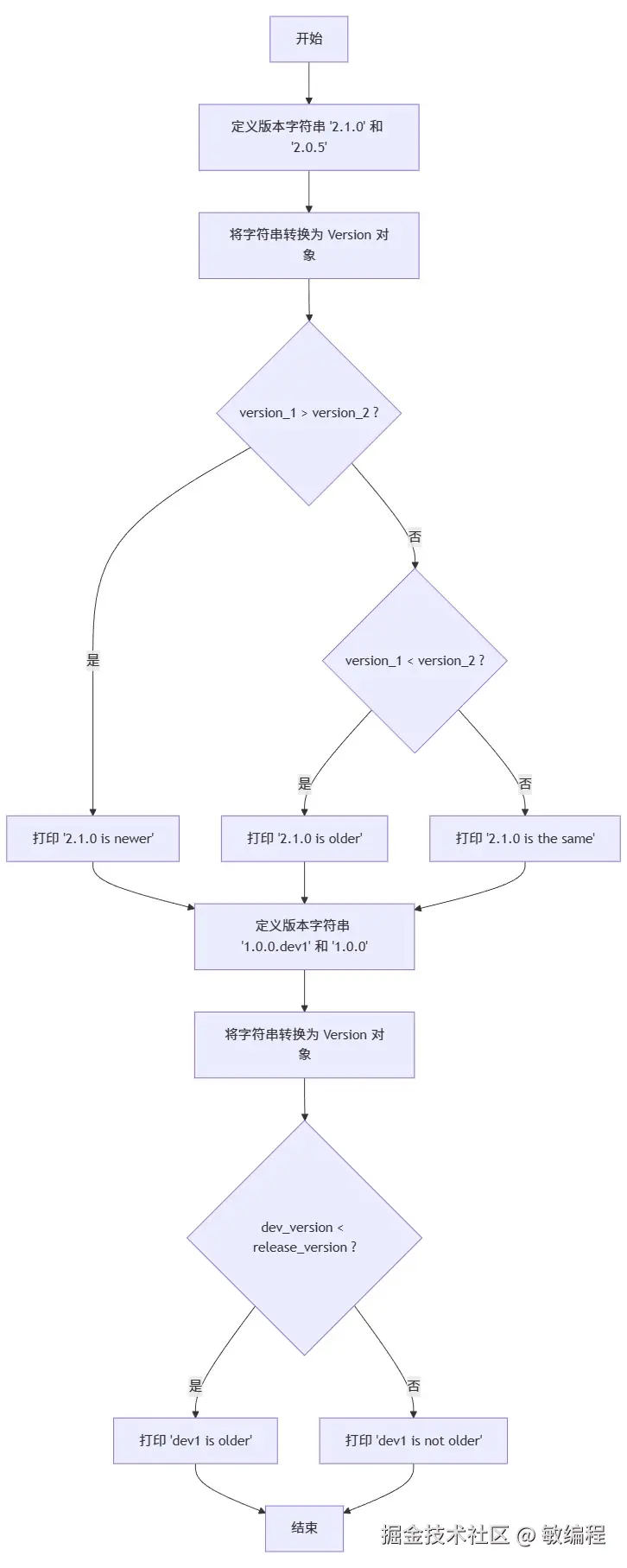
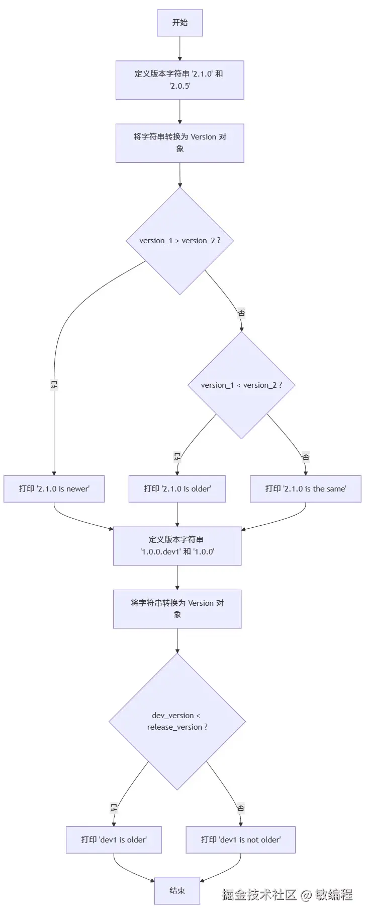
packaging 库可以让你轻松地比较两个版本字符串,判断它们的大小关系。

from packaging.version import Version

# 定义两个版本字符串
version_str_1 = "2.1.0"
version_str_2 = "2.0.5"

# 将版本字符串转换为 Version 对象
version_1 = Version(version_str_1)
version_2 = Version(version_str_2)

# 比较两个版本
if version_1 > version_2:
    print(f"{version_str_1} is newer than {version_str_2}")
elif version_1 < version_2:
    print(f"{version_str_1} is older than {version_str_2}")
else:
    print(f"{version_str_1} is the same as {version_str_2}")

# 另一个示例:比较一个开发版本和一个发布版本
dev_version_str = "1.0.0.dev1"
release_version_str = "1.0.0"

dev_version = Version(dev_version_str)
release_version = Version(release_version_str)

# 按照 PEP 440 规范,开发版本通常被认为比对应的发行版本要旧
if dev_version < release_version:
    print(f"{dev_version_str} is older than {release_version_str} (as expected for dev builds)")
else:
    print(f"{dev_version_str} is not older than {release_version_str}")

使用 PythonRun 在线运行这段代码,结果如下:

2.1.0 is newer than 2.0.5
1.0.0.dev1 is older than 1.0.0 (as expected for dev builds)

使用 MermaidGo 绘制示例代码的流程图,结果如下:

mermaid-20260126_105848.jpeg

五、学习资源

  1. 开源项目:packaging
  2. 中文自述:REMDME
  3. 在线运行:PythonRun

如果这篇文章对你有帮助,欢迎点赞、收藏、转发!
学习过程中有任何问题,欢迎在评论区留言交流~