怎么把Agent 变成一个真正能被别人访问的服务?

266 阅读4分钟

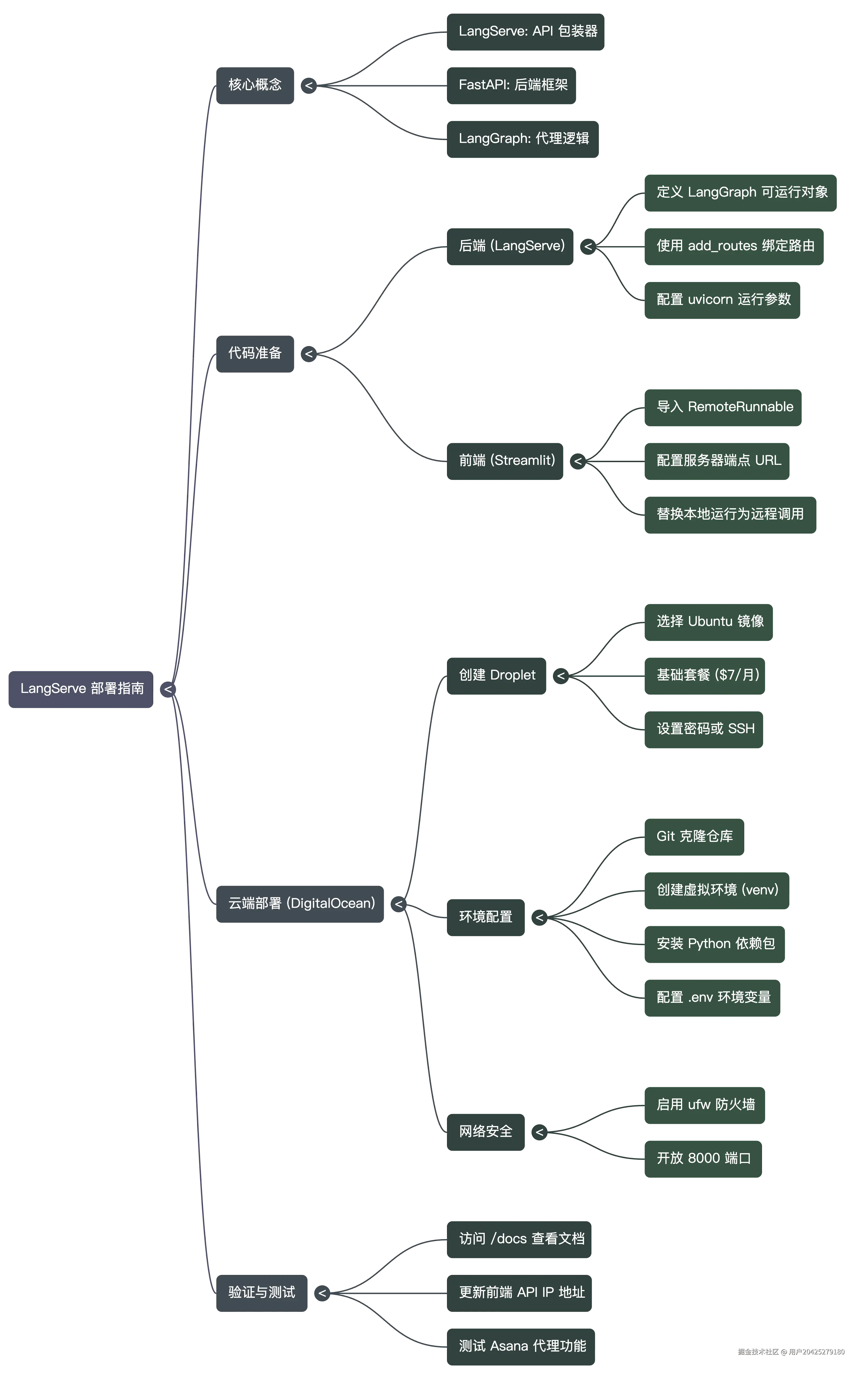
LangServe 部署指南

从本地开发到云端上线,一次讲清楚 LangServe 的完整部署流程

如果你已经用 LangChain / LangGraph 写过 Agent,那么下一步绕不开的问题一定是

👉 “我怎么把这个 Agent 变成一个真正能被别人访问的服务?”

LangServe,正是为了解决这个问题而生的。

这篇文章会从整体架构到每一步实操,带你完成一次完整的 LangServe 部署流程,包括:

  • 后端 API 服务(FastAPI + LangServe)
  • 前端调用(Streamlit)
  • 云端部署(DigitalOcean)
  • 网络与安全配置
  • 验证与测试

NotebookLM Mind Map.png


一、整体架构与核心概念

在正式动手之前,先用一句话理解整个系统的结构:

LangServe 负责把 LangChain / LangGraph 的“可运行对象”,包装成 HTTP API,对外提供服务。

整体可以拆成三层:

前端(Streamlit)
      ↓ HTTP
后端(FastAPI + LangServe)
      ↓
LangGraph / Chain / Agent

1️⃣ LangServe:API 包装器

LangServe 的作用不是“写 Agent”,而是:

  • Chain / Graph / Runnable
  • 直接暴露成 REST API
  • 自动生成 /invoke/stream/docs 等接口

你可以把它理解为:

“专门为 LLM 应用设计的 API Server 插件”


2️⃣ FastAPI:后端 Web 框架

LangServe 本身并不是 Web Server,它是 基于 FastAPI 工作的

  • 路由管理
  • 请求/响应模型
  • 文档自动生成(Swagger)

所以部署 LangServe,本质上就是在部署一个 FastAPI 服务。


3️⃣ LangGraph:代理逻辑核心

如果你使用的是 多步骤 Agent / 状态机逻辑,LangGraph 非常适合:

  • 节点(Node)= 一个处理步骤
  • 边(Edge)= 状态流转
  • 可控、可调试、可中断

最终,你会把一个 LangGraph Runnable 交给 LangServe 去暴露。


二、代码准备阶段

我们先从后端和前端代码结构开始。


三、后端部署(LangServe)

1️⃣ 定义 LangGraph 可运行对象

你的核心 Agent,最终必须是一个 Runnable

示例逻辑:

  • 定义 State
  • 定义 Node 函数
  • 构建 Graph
  • 编译为 runnable

这是 LangServe 能识别并暴露的关键前提。


2️⃣ 使用 add_routes 绑定 API 路由

在 FastAPI 中,LangServe 提供了 add_routes 方法:

作用只有一个:

把 runnable 自动注册为一组 API 接口

逻辑上等价于:

/agent/invoke
/agent/stream
/agent/batch

你无需自己写 Controller。


3️⃣ 配置 uvicorn 运行参数

启动服务时,需要关注几个关键参数:

  • host:0.0.0.0(云服务器必须)
  • port:常见 8000
  • reload:开发环境可开,生产关闭

这一步决定了你的服务是否能被外部访问


四、前端调用(Streamlit)

前端的目标只有一个:

通过 HTTP 调用远程 LangServe,而不是本地运行 Agent


1️⃣ 导入 RemoteRunnable

LangServe 提供 RemoteRunnable

  • 用来“伪装”成一个本地 runnable
  • 实际调用的是远程 API

这一步非常关键,它让前端和后端彻底解耦。


2️⃣ 配置服务端点 URL

你只需要提供:

http://<服务器IP>:8000/agent

之后所有 .invoke() 调用,都会自动走 HTTP。


3️⃣ 替换本地运行逻辑

原本代码:

agent.invoke(input)

替换为:

remote_agent.invoke(input)

前端代码几乎不用改。


五、云端部署(DigitalOcean)

当本地一切正常后,就可以上云了。


1️⃣ 创建 Droplet

推荐配置:

  • Ubuntu(20.04 / 22.04)
  • 基础套餐($7/月足够)
  • CPU 型即可(非 GPU)

2️⃣ 设置 SSH 或密码登录

建议:

  • 使用 SSH Key
  • 禁止 root 密码登录(后期)

这是后续安全的基础。


六、环境配置

进入服务器后,按顺序来。


1️⃣ 克隆 Git 仓库

git clone your-repo
cd your-repo

2️⃣ 创建虚拟环境(venv)

python3 -m venv venv
source venv/bin/activate

3️⃣ 安装 Python 依赖

pip install -r requirements.txt

4️⃣ 配置 .env 环境变量

包括但不限于:

  • API Key
  • 模型地址
  • 环境标识

这是生产环境与代码解耦的关键一步


七、网络安全配置

1️⃣ 启用 ufw 防火墙

ufw enable

2️⃣ 开放 8000 端口

ufw allow 8000

如果不开放,外部永远访问不到。


八、验证与测试

1️⃣ 访问 /docs

在浏览器打开:

http://<服务器IP>:8000/docs

你应该能看到:

  • invoke
  • stream
  • batch

这说明 LangServe 已经正常运行。


2️⃣ 更新前端 API IP 地址

把前端的 URL 指向云服务器 IP。


3️⃣ 测试 Agent 功能

例如:

  • 多轮对话
  • 工具调用(如 Asana)
  • 状态流转是否正确

九、总结

到这里,你已经完成了:

✅ Agent → Runnable
✅ Runnable → API
✅ API → 云端服务
✅ 前端 → 远程调用