一次本地 AI 应用实践:Go + SQLite + Ollama 的每日一句分析系统

101 阅读5分钟

不上传一句话、不依赖云端 一个 Golang + SQLite + Ollama 的本地 AI 应用实践

一、为什么我要做这个工具?

我平时有一个习惯:每天记录一句让我印象深刻的话。

有时是名言,有时是书摘,有时只是突然冒出来的一句话。但慢慢我发现,同一句话在不同场景下,意义完全不同:

  • 从文学角度看,可能很有画面感
  • 从逻辑角度拆,背后其实有隐含前提
  • 在沟通中,它可能带着情绪或潜台词
  • 放到学习视角,又能延展出新的思考

市面上的AI工具都可以分析,但前提是:

你得把这句话上传到云端

对于这种偏「个人记录 + 思考」的内容,我一直不太放心。于是我开始思考:

🤔 能不能做一个 完全本地运行 的「每日一句 AI 分析工具」?

二、Daily Quote 是什么?

Daily Quote是一个基于Golang + SQLite + Ollama 的本地应用,核心目标很简单:

👉 记录每日一句,并使用本地大模型,从多个角度进行分析。

  • 不依赖任何云端 API,本地运行
  • 不上传任何文本内容
  • 数据全部保存在本地,可导出Excel表
  • 分析方向可选、可扩展

一句话总结:这是一个为“个人思考和记录”而设计的本地 AI 工具。

三、核心功能一览

1. 使用 SQLite 作为本地数据库

项目使用 SQLite 存储所有数据:

  • 无需额外部署数据库
  • 单文件存储,便于备份
  • 非常适合个人工具和轻量应用 所有「每日一句」和分析结果,都只存在于本地。

2. 自定义「每日一句」

用户可以:

  • 添加自己的名言、句子或想法
  • 删除不再需要的记录
  • 根据当前句子进行分析
  • 导出Excel表

3. 基于 Ollama 的本地 AI 分析

项目通过 Ollama 调用本地大模型:

  • 不需要 OpenAI Key
  • 不需要网络
  • 支持多模型管理和切换 Ollama 在这里承担了两个角色:
  • 本地模型管理(拉取 / 删除 / 列表)
  • 统一的推理接口

四、我是如何设计「分析方向」的?

一开始我就不想做成那种:

“给一句话,然后 AI 随便说几句。”

相反,我更希望它是:

同一句话,从不同视角、不同目的去理解。

于是我把「分析」拆成了多个明确的方向,每个方向都有独立的 Prompt;而无论是什么方向,都是围绕“分析”这个核心,所以我做了一个System Prompt(系统提示词),如下:

var SYSTEM_STR = `
	你是一个“语言与沟通分析型 AI”,专门对用户输入的一句话进行多角度、结构化分析。
	你的目标不是简单解释字面意思,而是:
	- 帮助用户理解这句话“怎么说的”
	- “为什么这么说”
	- “在真实沟通中会被如何理解”
	- 以及“如果换一种说法会发生什么变化”

	你需要遵守以下原则:
	1. 所有分析必须基于原句本身,不进行无依据的心理揣测
	2. 语言清晰、逻辑分层,避免空泛、套话
	3. 以“学习与提升表达能力”为导向,而非批评或说教
	4. 不使用过度学术化术语,普通人可以看懂
	5. 输出内容结构化,必要时使用分点说明

	你需要根据用户指定的【方向】,对给定句子进行分析。
`

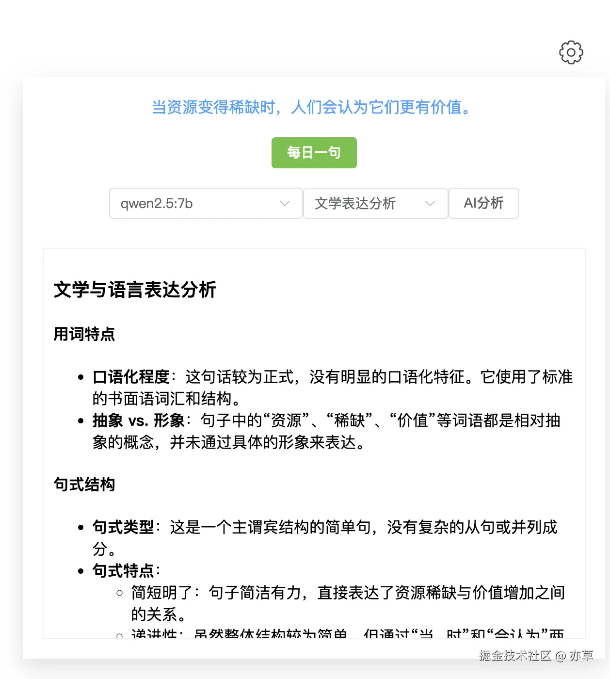
当前支持的分析方向

  • 文学表达分析
  • 逻辑与含义拆解
  • 情绪与语气判断
  • 口语 / 沟通场景解读
  • 学习与思考角度延展

示例:Prompt 设计(以文学表达分析为例)

方向:文学表达分析。
请从“文学与语言表达”的角度分析这句话,包括但不限于:
- 用词特点(是否口语化、抽象、形象)
- 句式结构(简短 / 递进 / 留白等)
- 是否存在修辞、隐含表达或风格倾向
重点放在“表达方式本身”,而不是情绪或立场。
需要分析的句子:{sentence}

每一个分析方向,本质上都是:

同一句原始文本 + 不同 Prompt 模板

这种设计的好处是:

  • 分析结果更稳定
  • 语义更聚焦
  • 后续扩展新方向非常方便

五、整体技术架构设计

项目整体追求 轻量、清晰、易维护

Web 页面
   │
   │ HTTP API
   ▼
Golang 后端
   │
   ├── SQLite(每日一句 & 分析结果)
   │
   └── Ollama(本地大模型)

技术选型说明

  • Golang:性能稳定,部署简单,非常适合工具类项目
  • SQLite:零配置、本地优先
  • Ollama:本地模型工程化体验很好
  • Web页面:相比 CLI,使用门槛更低

六、Web 页面都能做什么?

  1. Ollama 模型管理
    • 拉取本地模型
    • 删除模型
    • 查看当前已安装模型列表
  2. 每日一句管理
    • 添加 / 删除句子
    • 对当前句子进行分析
  3. 分析方向选择与结果展示
    • 可选择分析方向
    • 可选择分析模型
  4. 导出 Excel
    • 一键导出每日一句及分析结果

页面截图:

image.png image.png

image.png

七、开源地址 & 后续计划

项目已开源,欢迎交流和共建:

GitHub:github.com/wjz-mljj/da…

后续可能的方向

  • 更多分析维度
  • 分析结果对比 / 历史追踪
  • 标签与分类系统
  • Prompt 可视化配置
  • 更丰富的导出格式

如果你觉得这个项目有意思,欢迎 Star / Issue / PR 🙌