关于不同类型的钢丝绳磨损的规范有哪些?

49 阅读3分钟

网友说找下钢丝绳磨损的规范,花了点时间,稍微整理了下

外部磨损:钢丝绳因与滑轮、卷筒、支撑辊、硬物等接触而引起的外层钢丝磨损。这是最常见、最直观的磨损形式。

内部磨损:钢丝绳因绳股间或钢丝间承受载荷不同、相互挤压等原因产生的内层钢丝磨损。这种磨损不易从外部直接观察。

局部磨损:钢丝绳因局部挤压、滑轮剧烈振动冲击或滑轮与卷筒中心偏斜等原因引起的特定位置磨损加剧的现象。

同的应用领域,针对磨损导致钢丝绳直径减小的报废标准有具体规定

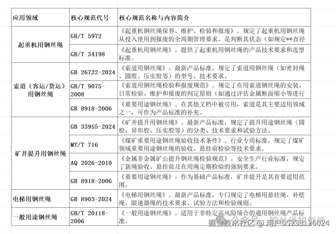
起重机用钢丝绳(依据GB/T 5972)

核心标准:对于在钢制滑轮上工作或在卷筒上单层缠绕的钢丝绳,当直径均匀减小达到或超过公称直径的7.5% 时,应予以报废。

特殊区域:对于在卷筒上多层缠绕的交叉重叠区域,因磨损和挤压更为严重,报废标准更严格,具体数值需查相应表格。

局部减小:如果发现明显的局部直径减小(如因绳芯损坏、绳股凹陷),无论减小量多少,都应立即报废。

索道用钢丝绳(依据GB/T 9075)

磨损(包括内部和外部磨损)会导致钢丝绳金属断面缩小、强度降低。其允许的断面缩小值有专门表格规定(如表1),作为报废判定依据。磨损是计算“金属断面缩小值”的重要因素之一。

起重机械(依据GB/T 5972-86等历史标准,在研究中被引用)

在相关文献(如《滑轮直径对钢丝绳寿命影响研究》)中,引用的报废标准之一为:绳径减少 ≥ 7%。

电梯用钢丝绳(依据GB 8903-2024)

维护检查中需包含钢丝绳直径检查。直径减小是导致报废的因素之一,但具体阈值需结合其他因素(如断丝)综合判定。

矿井提升用钢丝绳(依据AQ 2026-2010等)

规范要求:钢丝绳试样直径与公称直径相比缩小不应超过10%。这是针对煤矿提升钢丝绳的强制安全标准。 钢丝绳计算小程序【钢丝绳的正确选型与规范使用要点】选择钢丝绳型号的核心考量因素【钢丝绳的正确选型与规范使用要点】钢丝绳的科学选型依据与使用规范【钢丝绳的正确选型与规范使用要点】钢丝绳选型出现的几种错误的场景导致的损失钢丝绳更换安装有什么规范要求吗?钢丝绳更换安装全流程8股结构钢丝绳和6股钢丝绳相比优势是什么?哪些场景使用8股结构钢丝绳比较合适